高中人教A版 (2019)9.2 用样本估计总体教案及反思
展开【新教材】9.2.2 总体百分数的估计
教学设计(人教A版)
本节是主要介绍总体百分数的估计方法,即借助具体数据、频率分布直方图、频率分布直方表估计总体百分数,所以教学中要使学生在明确图、表含义的前提下,让学生体会估计总体百分数的意义.
课程目标
1.理解百分位数的统计含义.
2.会求样本数据的第p百分位数.
数学学科素养
1.数学抽象:百分位数的统计含义;
2.数学运算:求样本数据的第p百分位数.
重点:①百分位数的统计含义;②求样本数据的第p百分位数.
难点:求样本数据的第p百分位数.
教学方法:以学生为主体,小组为单位,采用诱思探究式教学,精讲多练。
教学工具:多媒体。
一、 情景导入
前面我们用频率分布表、频率分布直方图描述了居民用户月均用水量的样本数据,通过对图表的观察与分析,得出了一些样本数据的频率分布规律,并由此推测了该市全体居民用户月均用水量的分布情况,得出了“大部分居民用户的月均用水量集中在一个较低值区域”等推断,接下来的问题是,如何利用这些信息,为政府决策服务呢?
要求:让学生自由发言,教师不做判断。而是引导学生进一步观察.研探.
二、预习课本,引入新课
阅读课本201-203页,思考并完成以下问题
1、第p百分位数定义是什么?
2、计算第p百分位数的步骤?
3、第p百分位数含有哪些常用的四分位?
要求:学生独立完成,以小组为单位,组内可商量,最终选出代表回答问题。
三、新知探究
1.第p百分位数的定义
一般地,一组数据的第p百分位数是这样一个值,它使得这组数据中至少有p%的数据小于或等于这个值,且至少有(100-p)%的数据大于或等于这个值.
2.计算第p百分位数的步骤
第1步,按从小到大排列原始数据.
第2步,计算i =n×p%.
第3步,若i不是整数,而大于i的比邻整数为j,则第p百分位数为第j项数据;若i是整数,则第p百分位数为第i项与第(i+1)项数据的平均数.
3.四分位数
常用的分位数有第25百分位数、第50百分位数、第75百分位数,这三个分位数把一组由小到大排列后的数据分成四等份,因此称为四分位数.其中第25百分位数也称为第一四分位数或下四分位数等,第75百分位数也称为第三四分位数或上四分位数等.
四、典例分析、举一反三
题型一 百分位数在具体数据中的应用
例1 有一样本的数据为3310,3355,3450,3480,3490,3520,3540,3550,3650,3730,3925,求这组数据的第50百分位数和第75百分位数.
【答案】第50百分位数和第75百分位数分别为3520,3650.
【解析】(1)∵i=50%×11=5.5,
∴第50百分位数是第6项的值3520.
(2)∵i=0.75×11== 8.25,
∴第75百分位数是第9项的值,即3650.所以第50百分位数和第75百分位数分别为3520,3650.
解题技巧(计算一组n个数据的第p百分位数的步骤)
第1步,按从小到大排列原始数据.
第2步,计算i=n×p%.
第3步,若i不是整数,而大于i的比邻整数为j,则第p百分位数为第j项数据;若i是整数,则第p百分位数为第i项与第(i+1)项数据的平均数.
跟踪训练一
1. 某中学高二(2)班甲、乙两名学生自进入高中以来,每次数 学考试成绩情况如下:
甲:95,81,75,91,86,89,71,65,76,88,94,110,107.
乙:83,86,93,99,88,103,98,114,98,79,78,106,101.
计算出学生甲、乙的第25,50的百分位数.
【答案】学生甲的第25,50的百分位数为76,88.学生乙的第25,50的百分位数为86,98.
【解析】把甲、乙两名学生的数学成绩从小到大排序,可得
甲:65,71,75,76,81,86,88,89,91,94,95,107,110.
乙:78,79,83,86,88,93,98,98,99,101,103,106,114.
由13×25%=3.25,13×50%=6.5.
可得数据的第25,50百分位数为第4,7项数据,
即学生甲的第25,50的百分位数为76,88.
学生乙的第25,50的百分位数为86,98.
题型二 百分位数在统计表或统计图中的应用
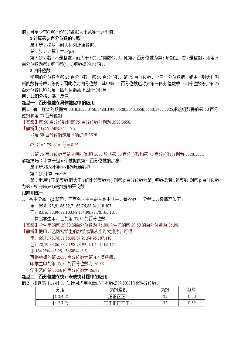
例2 根据表1或图1,估计月均用水量的样本数据的80%和95%分位数.
分组 | 频数累积 | 频数 | 频率 |
[1.2,4.2) | 正正正正 | 23 | 0.23 |
[4.2,7.2) | 正正正正正正 | 32 | 0.32 |
[7.2,10.2) | 正正 | 13 | 0.13 |
[10.2,13.2) | 正 | 9 | 0.09 |
[13.2,16.2) | 正 | 9 | 0.09 |
[16.2,19.2) | 正 | 5 | 0.05 |
[19.2,22.2) | 3 | 0.03 | |
[22.2,25.2) | 4 | 0.04 | |
[25.2,28.2] | 2 | 0.02 | |
合计 |
| 100 | 1.00 |
表1
【答案】月均用水量的样本数据的80%分位数约为14.2.月均用水量的样本数据的95%分位数约为22.95.
【解析】由表1可知,月均用水量在13.2 t以下的居民用户所占比例为
23%+32%+13%+9%=77%.
在16.2 t以下的居民用户所占的比例为
77%+9%=86%.
因此,80%分位数一定位于[13.2,16.2)内.由
13.2+3×=14.2,
可以估计月均用水量的样本数据的80%分位数约为14.2.
类似地,由
22.2+3×=22.95,
可以估计月均用水量的样本数据的95%分位数约为22.95.
解题技巧 (频率直方图计算百分位数的规律)
求总体百分位数的估计,首先要从小到大排列数据,频率直方图看作数据均匀分布在直方图上,然后计算出i=n×p%,当i不是整数要取整,频率直方图要计算出比例值.
跟踪训练二
1.为了了解一片经济林的生长情况,随机抽测了其中60株树木的底部周长(单位:cm),所得数据均在区间[80,130]上,其频率分布直方图如图所示,你能估计一下60株树木的第50百分位数和第75百分位数吗?
【答案】第50百分位数和第75百分位数分别估计为103.3 cm,112.5 cm..
【解析】 由题意知分别落在各区间上的频数为
在[80,90)上有60×0.15=9,
在[90,100)上有60×0.25=15,
在[100,110)上有60×0.3=18,
在[110,120)上有60×0.2=12,
在[120,130]上有60×0.1=6.
从以上数据可知第50百分位数一定落在区间[100,110)上,
由100+10×=100+≈103.3;
第75百分位数一定落在区间[110,120)上,
由110+10×=110+=112.5;
综上可知,第50百分位数和第75百分位数分别估计为103.3 cm,112.5 cm.
五、课堂小结
让学生总结本节课所学主要知识及解题技巧
六、板书设计
七、作业
课本203页练习,214例习题9.2的1题.
本节内容,学生基本掌握,需注意的是:在频率分布表和频率分布直方图中求总体百分数,由于与原始数据相比,它们损失了一些信息.所以计算第p百分位数的值,根据累计频率先推算这个值所在的区间,再把区间内的数据看成均匀分布,估计这个值.
高中数学人教A版 (2019)必修 第二册9.2 用样本估计总体精品教案及反思: 这是一份高中数学人教A版 (2019)必修 第二册9.2 用样本估计总体精品教案及反思,共12页。
高中数学9.2 用样本估计总体教案及反思: 这是一份高中数学9.2 用样本估计总体教案及反思,共6页。教案主要包含了总体集中趋势的估计,总体离散程度的估计,典例分析,巩固练习等内容,欢迎下载使用。
数学必修 第二册9.2 用样本估计总体教案及反思: 这是一份数学必修 第二册9.2 用样本估计总体教案及反思,共6页。教案主要包含了教学目标,教学重难点,教学过程,小结,作业等内容,欢迎下载使用。

