数学四年级上册1 大数的认识综合与测试练习
展开1.据国家旅游局统计,10 月 1-7 日期间国内旅游人数达 663085600 人次,这个数读作( ),省略万位后面的尾数约是( ),省略亿位后面的尾数约是( )。
2.800906000 是由( )个亿,( )个万和( )个一组成。
3.最小的自然数是( );最大的五位数是( ),比它大
1 的 数 是 ( ) 。
4.9000900000 最左边的“9”在( )位上,表示( ); 另一个“9”在( )位上,表示( );左边的 9 表示的数是右边的 9 表示的数的( )倍。
5.1950400600 是一个( )位数,它的最高位是( )位,它是由 1个( ),9个( ),5个( ),4个( ),6个( )组成的。
6.与 80 万相邻的两个数是( )和( )。
7.700000000+5000000+500+6=( ) 。
8.一个七位数,个位上的数字是 3,百位上的数字是 6,万位上的数字是 8,百万位上的数字是 7,其他各位上都是 0,这个数写作( ),省略万位后面的尾数约是( )。
9.在里填上“>”“<”或“=”。
8007080700 350000350 万 20000199999
10.7999 万≈7 亿里最大填( ),
70000000≈8 亿里最小填( )。
11.要使 437690030 这个十位数最接近 43 亿,中应填( )。二、判断。(对的画“√”,错的画“×”)(每题 1 分,共 10 分)
1.万、十万、百万、千万都是万级的数位。( )
2.比较两个数的大小时,首先看两个数最高位上的数。( )
3.一个数含有三级,这个数一定是十二位数。( )
4.从个位起,第六位是十万位,第八位的计数单位是千万位。( )
5.一个数省略万位后面的尾数约是 49 万,这个数最大是 494999。
( )
6.42 个万和 42 个一组成的数是 42000042。( )
7.88000 左边的 8 和右边的 8 相差 72000。( )
8.一个数的近似数是 35000,这个数可能是 35400。( )
9.一个七位数一定比一个八位数小。( )
10.十万十万地数,从十万数起,数20次是210万。 ( )
三、选择。(将正确答案的序号填在括号里)(每题 1 分,共 10 分)
1.用三个 7 和三个 0 组成的六位数中,读数时,一个零也不读出来, 这个数可以是( )。
A.777000 B.700077
C.707070 D.770007
2.用 0、0、2、4、6 组成的最小的五位数是( )。A.24600B.20046
C.24006D.26400
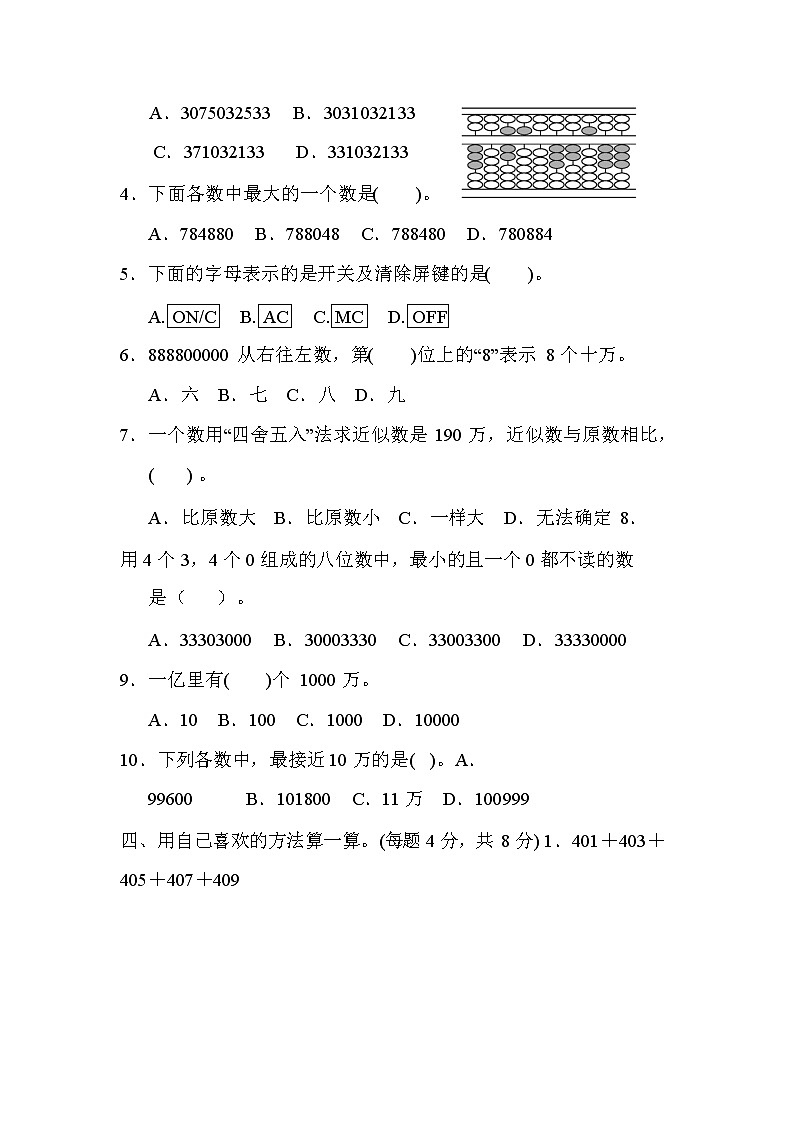
3.算盘上表示的数是( )。(右起第一位为个位)
A.3075032533B.3031032133 C.371032133D.331032133
4.下面各数中最大的一个数是( )。
A.784880B.788048C.788480D.780884
5.下面的字母表示的是开关及清除屏键的是( )。
ON/C
AC
MC
OFF
A.B.C.D.
6.888800000 从右往左数,第( )位上的“8”表示 8 个十万。
A.六B.七C.八D.九
7.一个数用“四舍五入”法求近似数是 190 万,近似数与原数相比,
( ) 。
A.比原数大B.比原数小C.一样大D.无法确定 8.用 4 个 3,4 个 0 组成的八位数中,最小的且一个 0 都不读的数
是( )。
A.33303000B.30003330C.33003300D.33330000
9.一亿里有( )个 1000 万。
A.10B.100C.1000D.10000
10.下列各数中,最接近 10 万的是( )。A.99600B.101800C.11 万D.100999
四、用自己喜欢的方法算一算。(每题 4 分,共 8 分) 1.401+403+405+407+409
2.396+397+398+399+1+2+3+4
五、先用计算器计算前三个算式的得数,再根据规律直接写出其他算式的得数。(8 分)
13×11=( ) 24×11=( )
35×11=( )45×11=( )
56×11=( )32×11=( )
68×11=( )96×11=( )
六、读、写下面各数。(4 题 3 分,其余每题 4 分,共 15 分)
1.看计数器读数写数。
2.读出下列各数。
708500 读作:
70000508 读作:
1000900809 读作:
5060032000 读作:
3.写出下列各数。
五十六万零五十六 写作:
七亿七千零一万零八百 写作:
四百九十八万九千零六 写作:
一亿零二万零三 写作:
4.写出下面由各数组成的数。
2 个十亿、9 个百万和 9 个百
写作:
三百零八亿、三百零八万、三百零八
写作:
(3) 20000000+500000+8000
写作:
七、按要求改写或求近似数。(1 题 9 分,2 题 4 分,3 题 8 分,共 21
分)
1.按要求求近似数。
2. 把下面各数改写成用“万”或“亿”作单位的数。4600000=( ) 万64700000=( ) 万90200000000=( ) 亿102000000000=( ) 亿
3.把下列各数省略到“万”位或“亿”位求近似数。
78500≈( )万509000≈( ) 万
999000≈( )万829999≈( ) 万
9958200000≈( )亿7423105678≈( ) 亿
99950000≈( )亿2995432100≈( )亿八、按要求组数。(每题 2 分,共 6 分)
用 1、2、8、9 和 5 个 0 组成九位数。
1.最大的九位数和最小的九位数。
最大的九位数:
最小的九位数:
2.只读一个“零”的数与读两个“零”的数。
只读一个“零”的九位数:
读两个“零”的九位数:
3.最接近 2 亿和最接近 8 亿的数。
最接近 2 亿的九位数:
最接近 8 亿的九位数:
九、算一算,比一比。(每题 3 分,共 6 分)
100 张纸的厚度大约是 1 厘米。
1.如果将 1 亿张纸摞起来大约有多少米高?
2.假设一层楼的高度是 3 米。1 亿张纸的高度大约有多少层楼高?
答案
一、1.六亿六千三百零八万五千六百 66309 万 7 亿
2.8 90 6000 3.0 99999 100000
4.十亿 9 个十亿 十万 9 个十万 10000
5.十 十亿 十亿 亿 千万 十万 百
6.799999 800001 7.705000506
8.7080603 708 万
9.< < < 10.4 5 11.0
二 、 1.× 2.× 3.× 4.× 5.√ 6.× 7.√ 8.√ 9.√ 10.×
三 、 1.A 2.B 3.A 4.C 5.A 6.A
D 8.B 9.A 10.A
四、1. 原式=400×5+(1+9+3+7+5)=2025
2.原式=(396+4)+(397+3)+(398+2)+(399+1)=1600
五 、 143 264 385 495 616 352 748 1056
六、1.(1)三千零五万零二百零一 30050201
(2)六百一十万三千零二十 6103020
2.七十万八千五百 七千万零五百零八十亿零九十万零八百零九
五十亿六千零三万二千
3.560056 770010800 4989006 100020003
4.(1)2009000900(2)30803080308(3)20508000
七、1.62000 62000 60000
995700 996000 1000000
5996500 5997000 6000000
2.460 6470 902 1020
3.8 51 100 83 100 74 1 30
八、1.982100000 100000289
2.980210000 980200100(答案不唯一)
3.200000189 800000129
九、1.100000000÷100×1=1000000(厘米)=10000 米
2.10000÷3≈3333(层)
苏教版数学四年级上册 第一单元过关检测卷2(含答案解析): 这是一份苏教版数学四年级上册 第一单元过关检测卷2(含答案解析),共9页。
苏教版数学四年级上册 第一单元过关检测卷(含答案解析): 这是一份苏教版数学四年级上册 第一单元过关检测卷(含答案解析),共8页。
苏教版数学四年级上册 第一单元跟踪检测卷(含答案解析): 这是一份苏教版数学四年级上册 第一单元跟踪检测卷(含答案解析),共10页。

