- 第18课 冷战与国际格局的演变【学案】 学案 6 次下载
- 第19课 资本主义国家的新变化【学案】 学案 6 次下载
- 第21课 世界殖民体系的瓦解与新兴国家的发展【学案】 学案 6 次下载
- 第22课 世界多极化与经济全球化【学案】 学案 6 次下载
- 第23课 和平发展合作共赢的时代潮流【学案】 学案 6 次下载
高中历史人教统编版(必修)中外历史纲要(下)第八单元 20 世纪下半叶世界的新变化第20课 社会主义国家的发展与变化导学案
展开高中历史人教统编版(必修)中外历史纲要(下)第20课 社会主义国家的发展与变化导学案: 这是一份高中历史人教统编版(必修)中外历史纲要(下)第20课 社会主义国家的发展与变化导学案,共7页。学案主要包含了苏联的发展,东欧的社会主义建设,中国社会主义的发展等内容,欢迎下载使用。
历史(必修)中外历史纲要(下)第20课 社会主义国家的发展与变化精品学案设计: 这是一份历史(必修)中外历史纲要(下)第20课 社会主义国家的发展与变化精品学案设计,共5页。学案主要包含了苏联的发展,东欧的社会主义建设,中国社会主义的发展等内容,欢迎下载使用。
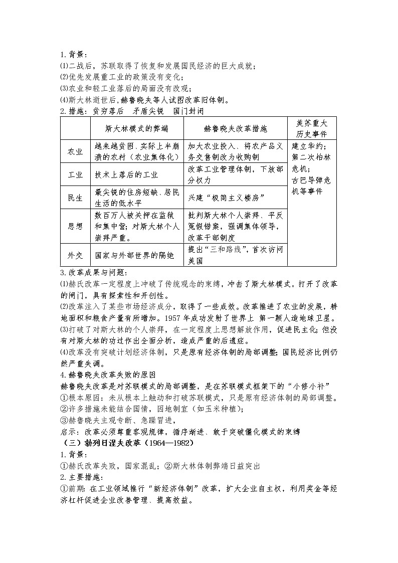
高中历史人教统编版(必修)中外历史纲要(下)第八单元 20 世纪下半叶世界的新变化第19课 社会主义国家的发展与变化 导学案: 这是一份高中历史人教统编版(必修)中外历史纲要(下)第八单元 20 世纪下半叶世界的新变化第19课 社会主义国家的发展与变化 导学案,共18页。

