


- 第2章 海水中的重要元素-钠和氯 (基础过关卷)(解析版)-2020-2021学年高一化学必修第一册章末集训必刷卷(人教2019) 试卷 1 次下载
- 第2章 海水中的重要元素-钠和氯 (培优提升卷)(解析版)-2020-2021学年高一化学必修第一册章末集训必刷卷(人教2019) 试卷 1 次下载
- 第3章 铁 金属材料(培优提升卷)(解析版)-2020-2021学年高一化学必修第一册章末集训必刷卷(人教2019) 试卷 3 次下载
- 第4章 物质结构 元素周期律(基础过关卷)(解析版)-2020-2021学年高一化学必修第一册章末集训必刷卷(人教2019) 试卷 1 次下载
- 第4章 物质结构 元素周期律(解析版)-2020-2021学年高一化学必修第一册章末集训必刷卷(人教2019) 试卷 2 次下载
人教版 (2019)必修 第一册第三章 铁 金属材料综合与测试课时作业
展开可能用到的相对原子质量:H-1 C-12 N-14 O-16 Na-23 Mg-24 Al-27 S-32 Cl-35.5 Fe-56 Cu-64
第Ⅰ卷(选择题 共48分)
一、选择题:本题共16个小题,每小题3分。在每小题给出的四个选项中,只有一项是符合题目要求的。
1.下列有关化学反应的叙述正确的是( )
A.室温下,Na在空气中反应生成Na2O2
B.室温下,Al与4.0 ml﹒L-1NaOH溶液反应生成NaAlO2
C.室温下,Cu与浓HNO3反应放出NO气体
D.室温下,Fe与浓H2SO4反应生成FeSO4
【答案】B
【解析】A.室温下,钠与空气中氧气反应生成氧化钠,故A错误;
B.室温下,铝与NaOH溶液反应生成偏铝酸钠和氢气,故B正确;
C.室温下,铜与浓硝酸反应生成二氧化氮气体,故C错误;
D.室温下,铁在浓硫酸中发生钝化,故D错误。
2.某化合物由两种单质直接反应生成,将其加入Ba(HCO3)2溶液中同时有气体和沉淀产生。下列化合物中符合上述条件的是( )
A.SiO2B.Na2OC.FeCl2D.AlCl3
【答案】D
【解析】A.Si与O2在高温下反应生成SiO2,SiO2和Ba(HCO3)2不反应,故A不符合题意;
B.Na与O2常温下化合生成Na2O,Na2O+H2O=2NaOH,Ba(HCO3)2+NaOH=BaCO3↓+H2O+NaHCO3,没有气体,故B不符合题意;
C.铁和氯气反应生成FeCl3,不生成FeCl2,故C不符合题意;
D.Al和Cl2反应生成AlCl3,AlCl3通入到Ba(HCO3)2溶液中发生Al3++3HCO3-=Al(OH)3↓+3CO2↑,故D符合题意;
3.FeC13、CuCl2的混合溶液中加入铁粉,充分反应后仍有固体存在,则下列判断不正确的是( )
A.溶液中一定不含Cu2+B.溶液中一定含Fe2+
C.加入KSCN溶液一定不变红色D.剩余固体中可能含有Fe
【答案】A
【解析】根据氧化性的强弱及谁强谁先反应,先发生2Fe3++Fe=3Fe2+,后Cu2++Fe=Cu+Fe2+;有固体剩余,固体可能是Fe或Cu或其混合物;溶液中Fe、Cu均能和三价铁离子反应,故溶液中可定不含三价铁离子,可能有铜离子,答案选A。
4.化合价和物质类别是整理元素及化合物知识的两个要素,可表示为“价—类”二维图。铁元素的“价—类”二维图如图所示,下列说法正确的是( )
A.工业上用CO还原Fe2O3炼铁,该反应为置换反应
B.Fe3O4中铁元素为+4价
C.维生素能将Fe3+转化为Fe2+,该过程中维生素C作还原剂
D.Fe(OH)2浊液露置于空气中,由白色立即变为红褐色
【答案】C
【解析】A. 用还原,反应物中没有单质,故该反应不是置换反应,A项错误;
B. 中部分铁元素显+3价,部分铁元素显+2价,B项错误;
C. 维生素将转化为,使元素发生还原反应,维生素表现出还原性,作还原剂,C项正确;
D. 浊液露置于空气中易被空气氧化,白色迅速变为灰绿色,最后变为红褐色,D项错误。答案选C。
5.下列变化中,加入铁粉不可能实现的是( )
A.Ag+→AgB.Fe3+→Fe2+
C.Fe(OH)2→Fe(OH)3D.H+→H2
【答案】C
【解析】A. Ag+能与Fe反应,生成Ag和Fe2+,A不合题意;
B. Fe3+与Fe反应,生成Fe2+,B不合题意;
C. Fe(OH)2与O2、H2O反应,生成Fe(OH)3,与Fe不反应,C符合题意;
D. H+与Fe反应,生成Fe2+和H2,D不合题意。
6.某500mL溶液中含0.1ml Fe2+,0.2ml Fe3+,加入0.2ml铁粉,待Fe3+完全还原后,溶液中Fe2+的物质的量浓度为(假设反应前后体积不变)( )
A.0.4ml/LB.0.6ml/LC.0.8 ml/LD.1.0 ml/L
【答案】C
【解析】由2Fe3++Fe=3Fe2+可知,铁粉过量,最终溶液中的Fe2+的物质的量为0.4 ml,其浓度为0.4ml÷0.5L=0.8 ml/L。答案选C。
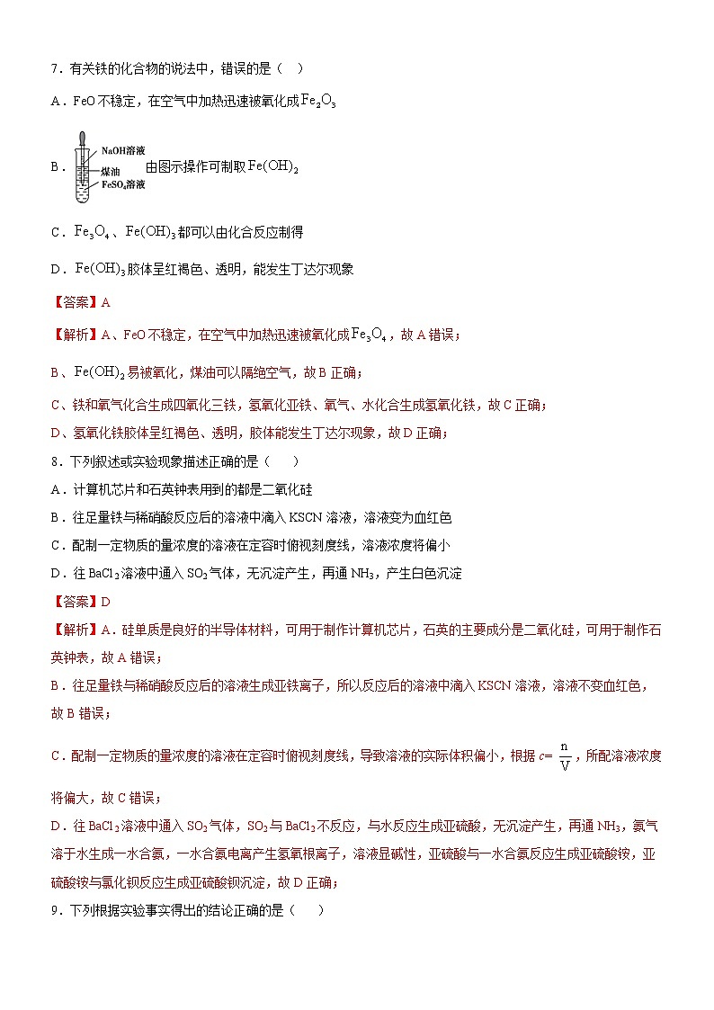
7.有关铁的化合物的说法中,错误的是( )
A.FeO不稳定,在空气中加热迅速被氧化成
B.由图示操作可制取
C.、都可以由化合反应制得
D.胶体呈红褐色、透明,能发生丁达尔现象
【答案】A
【解析】A、FeO不稳定,在空气中加热迅速被氧化成,故A错误;
B、易被氧化,煤油可以隔绝空气,故B正确;
C、铁和氧气化合生成四氧化三铁,氢氧化亚铁、氧气、水化合生成氢氧化铁,故C正确;
D、氢氧化铁胶体呈红褐色、透明,胶体能发生丁达尔现象,故D正确;
8.下列叙述或实验现象描述正确的是( )
A.计算机芯片和石英钟表用到的都是二氧化硅
B.往足量铁与稀硝酸反应后的溶液中滴入KSCN溶液,溶液变为血红色
C.配制一定物质的量浓度的溶液在定容时俯视刻度线,溶液浓度将偏小
D.往BaCl2溶液中通入SO2气体,无沉淀产生,再通NH3,产生白色沉淀
【答案】D
【解析】A.硅单质是良好的半导体材料,可用于制作计算机芯片,石英的主要成分是二氧化硅,可用于制作石英钟表,故A错误;
B.往足量铁与稀硝酸反应后的溶液生成亚铁离子,所以反应后的溶液中滴入KSCN溶液,溶液不变血红色,故B错误;
C.配制一定物质的量浓度的溶液在定容时俯视刻度线,导致溶液的实际体积偏小,根据c= ,所配溶液浓度将偏大,故C错误;
D.往BaCl2溶液中通入SO2气体,SO2与BaCl2不反应,与水反应生成亚硫酸,无沉淀产生,再通NH3,氨气溶于水生成一水合氨,一水合氨电离产生氢氧根离子,溶液显碱性,亚硫酸与一水合氨反应生成亚硫酸铵,亚硫酸铵与氯化钡反应生成亚硫酸钡沉淀,故D正确;
9.下列根据实验事实得出的结论正确的是( )
【答案】D
【解析】A.铝在空气中能很快形成氧化膜,氧化铝的熔点比铝高,熔融的铝单质被固体氧化铝包裹不滴落下去,故A错误;
B.若原溶液有Ag+,加入盐酸酸化的BaCl2溶液,也有白色沉淀生成,则结论有误,故B错误;
C.用铂丝蘸取少量某溶液进行焰色反应,火焰呈黄色只能说有Na+,不一定是钠盐溶液,还有可能是氢氧化钠溶液等,故C错误;
D.向某溶液中加入浓NaOH溶液后加热,有能使湿润的红色石蕊试纸变蓝的气体碱性气体即NH3产生,则能判断该溶液中一定含有,故D正确;
10.下列实验方案不能达到实验目的的是(部分夹持装置已略去) ( )
A.装置I:可以用来验证碳和硅的非金属性强弱
B.装置II: 可以用来比较Na2CO3和NaHCO3的热稳定性
C.装置III:可从②进气用排液法收集Cl2,也可从①进气用排气法收集Cl2
D.装置IV: 可制备Fe(OH)2并能较长时间观察到白色固体
【答案】D
【解析】A.元素的非金属性越强,其最高价氧化物的水化物酸性越强,较强酸能和弱酸盐反应生成弱酸,二氧化碳和硅酸钠溶液反应生成难溶性硅酸沉淀,则装置Ⅰ可以用来验证碳的非金属性比硅强,故A不符合题意;
B.碳酸氢钠不稳定,在小试管中加热易分解,碳酸钠较稳定,应放在温度高的大试管中,能使澄清石灰水变浑浊的是小试管中分解产生的二氧化碳气体,图中装置Ⅱ可比较Na2CO3和NaHCO3的热稳定性,故B不符合题意;
C.万用瓶中若盛放饱和食盐水,氯气难溶于饱和食盐水,可从②进气用排饱和食盐水法收集Cl2;Cl2的密度大于空气,也可从①进气,即用向上排空气法收集Cl2,故C不符合题意;
D.氢氧化钠溶液和硫酸亚铁溶液反应可制得氢氧化亚铁白色沉淀,由于氢氧化亚铁不稳定,易被空气中的氧气氧化成红褐色的氢氧化铁沉淀;要想观察到氢氧化亚铁白色沉淀,需要隔绝空气;但酒精与水互溶,图示装置无法隔离空气,则不能较长时间观察到白色,可以选用苯,故D符合题意;
答案选D。
11.向25mL浓硝酸中加入足量的铜,充分反应后共收集到NO和的混合气体(不考虑与间的相互转化),则参加反应的铜的质量为( )
A.3.2gB.6.4gC.12.8gD.19.2g
【答案】B
【解析】由题意知,,反应共收集到0.1ml混合气体。
方法一:根据反应前后氮元素守恒,得,则生成物的物质的量为0.1ml,参加反应的铜的物质的量为0.1ml,其质量为6.4g;
方法二:设生成的的物质的量为2x,生成的NO的物质的量为2y,则
,,解得,。,则。
12.下列离子方程式正确的是( )
A.向FeBr2溶液中通入过量氯气:2Fe2++2Br-+2Cl2=2Fe3++Br2+4Cl-
B.向Ca(ClO)2溶液中通入少量SO2:Ca2++2ClO-+SO2+H2O=CaSO3↓+2HClO
C.过量氢氧化钙溶液和碳酸氢镁溶液反应2Ca2++2+Mg2++2OH-=2CaCO3↓+MgCO3↓+2H2O
D.Na2CO3溶液中通入少量CO2:+CO2+H2O=2
【答案】D
【解析】A.氯气能够把亚铁离子、溴离子氧化,向FeBr2溶液中通入过量氯气反应的离子方程式为:2Fe2++4Br-+3Cl2=2Fe3++2Br2+6Cl-,故A错误;
B.次氯酸钙溶液具有氧化性,二氧化硫被氧化为硫酸根离子,向Ca(ClO)2溶液中通入少量SO2:Ca2++2ClO-+SO2+H2O=CaSO4↓+2HClO,故B错误;
C.过量的氢氧化钙溶液与碳酸氢镁溶液反应,生成了碳酸钙沉淀、氢氧化镁沉淀和水,反应的离子方程式:2Ca2++2+Mg2++4OH-=2CaCO3↓+Mg(OH)2↓+2H2O,故C错误;
D.Na2CO3溶液中通入少量CO2反应生成碳酸氢钠,离子反应方程式:+CO2+H2O=2,故D正确;
13.下列现象或事实、解释都正确的是( )
【答案】B
【解析】A选项,金属镁着火不能用泡沫灭火器灭火,因为Mg在CO2燃烧生成MgO和C,故A错误;
B选项,K2FeO4用于自来水的消毒和净化,K2FeO4具有强氧化性可杀菌消毒,其还原产物Fe3+水解得到的胶状物能净水,故B正确;
C选项,古代青铜器表面有铜锈,可放入盐酸中浸泡除锈,铜锈是铜在空气中与氧气、水、二氧化碳反应生成的碱式碳酸铜,可溶于盐酸,故C错误;
D选项,常温下,将铁片浸入足量的浓硫酸中,铁片不溶解,Fe发生了钝化,故D错误;
14.下列有关物质的性质与用途具有对应关系的是( )
A.Fe2O3能溶于盐酸,可用作红色颜料
B.碳酸氢钠受热易分解,可用于治疗胃酸过多
C.NH3极易溶于水,可用作制冷剂
D.C1O2具有强氧化性,可用于杀菌消毒
【答案】D
【解析】A.氧化铁为红棕色,可以用作红色颜料,与其能够与盐酸反应无关,故A错误;
B.碳酸氢钠与盐酸反应,能够消耗盐酸,可用于治疗胃酸过多,与受热易分解无关,故B错误;
C.液氨汽化吸收大量的热,具有制冷作用,可用作制冷剂,与其水溶性无关,故C错误;
D.ClO2具有强氧化性,能够使蛋白质变性,可以用于杀菌消毒,故D正确;
15.下列除去杂质的方法正确的是( )
A.用过量氨水除去Fe3+溶液中的少量Al3+
B.除去BaCO3固体中混有的BaSO4:加过量盐酸后,过滤、洗涤
C.除去Cu粉中混有的CuO:加适量稀硝酸后,过滤、洗涤
D.除去FeCl2溶液中混有的FeCl3:加入过量铁粉,过滤
【答案】D
【解析】A. Fe3+、Al3+与过量氨水均会发生反应产生沉淀,A错误;
B. 盐酸能与BaCO3反应,而与BaSO4不反应,B错误;
C. Cu、CuO与稀硝酸均会发生反应,可以用稀盐酸,C错误;
D. 铁与FeCl3反应生成FeCl2,过滤除去多余的铁,D正确;
16.不用其它试剂,就能检验出组内的物质的是( )
①Na[Al(OH)4]与盐酸 ②Al2(SO4)3与NaOH ③Al2(SO4)3与氨水 ④Na2CO3与盐酸
A.①②B.①②④C.②③④D.③④
【答案】B
【解析】①Na[Al(OH)4]与盐酸,前者滴加后者,溶液无现象,后者滴加到前者,先生成沉淀,后沉淀溶解,因此能不用其它试剂,就能检验出组内的物质;
②Al2(SO4)3与NaOH,前者加到后者,无现象,后者加入到前者,先后沉淀生成,再沉淀溶解,因此不用其它试剂,就能检验出组内的物质;
③Al2(SO4)3与氨水,无论前者滴加到后者,后者滴加到前者,都生成沉淀,不能检验;
④Na2CO3与盐酸,前者滴加到后者,马上产生气泡,后者滴加到前者,开始无现象,后产生气泡,因此不用其它试剂,就能检验出组内的物质;
因此①②④符合题意,故B符合题意,答案为B。
第Ⅱ卷(非选择题 共52分)
二、非选择题:包括第17题~第21题5个大题,共52分。
17.(12分)小明很喜欢化学实验课,今天要学习“探究铁及其化合物的机化性或还原性”,现邀你一起走进他的化学课堂。
(1)课前老师布置了下列预习作业,请你一起完成。
①写出3种含有不同价态铁元素的物质,并标出铁元素的化合价:__________、__________、__________。
②写出①中所列物质之间相互转化(含三种价态)的化学方程式:_______。
(2)利用实验室中提供的试剂:锌粒、铁粉、溶液、溶液、KSCN溶液、新制氯水,来探究、的氧化性、还原性。
根据氧化还原反应的原理,小明认为既有还原性又有氧化性,为验证小明所提出的假设,请你和小明一起设计实验方案,并描述实验现象,完成下列表格。
【答案】(1) (答案合理即可)
(2)新制氯水 KSCN溶液 锌粒
【解析】 (1)①铁有的化合价0、+2、+3价,0价的为Fe,+2价的为FeCl2,+3价的为FeCl3;
②Fe,FeCl2,FeCl3相互转化的方程式为:Fe+2FeCl3═3FeCl2;
(2)亚铁离子中的铁是+2价,当遇到强氧化剂时,显示还原性,在FeCl2溶液中加入适量氧化剂新制氯水,亚铁离子会从+2价升高到+3价,溶液由浅绿色变为棕黄色,再加入KSCN溶液又会变成血红色,即2Fe2++Cl2=2Fe3++2Cl−,体现了亚铁离子的还原性;
当遇到强还原剂金属锌时,显示氧化性,发生置换反应:Zn+Fe2+=Zn2++Fe,对应还原产物金属单质铁,该反应证明Fe2+具有氧化性。
18.(10分)某研究小组对市售某种补铁口服液(标签如图所示)的成分进行探究。根据名称猜测该糖浆中含有,设计方案进行验证。
Ⅰ.设计方案如下:
(1)方案i的预期现象是产生白色沉淀,逐渐变为灰绿色,最终变为红褐色。产生白色沉淀的离子方程式是_________________________,由白色沉淀变为红褐色沉淀的化学方程式是_____________________。
(2)方案ⅱ的预期现象是__________________________。
(3)方案ⅲ的预期现象是___________________。氯水参与反应的离子方程式是______________________。
Ⅱ.由Ⅰ中设计方案得到的实际现象如下:
(4)为探究实际现象与预期现象不同的原因,该小组同学查看说明书,得知该补铁口服液的成分如下:
结合资料对实际现象与预期现象不同的原因进行猜想:_____________________;为验证该猜想,在方案ⅲ的基础上继续加入过量的新制氯水,得到了预期现象。
(5)实验反思;方案ⅱ中预期现象与实验现象相同,并不能证明补铁口服液中一定含有,理由是____________________________________________________。
【答案】(1)
(2) 酸性溶液的紫色褪去
(3)加入KSCN后无明显现象,加入氯水后溶液变红色
(4) 补铁口服液中含有其他还原剂 补铁口服液中除了有外还有其他还原剂
【解析】Ⅰ.(1)方案i中生成白色沉淀,离子方程式为,被氧气氧化为,化学方程式为;故答案为:;。
(2)补铁口服液中若含有,能够与酸性溶液发生氧化还原反应,使酸性 溶液的紫色褪去;故答案为:酸性溶液的紫色褪去。
(3)补铁口服液中若含有,向其中先加入KSCN溶液,无现象,再加入氯水,与氯水发生氧化还原反应生成,离子方程式为,遇KSCN溶液变红色;故答案为:加入KSCN后无明显现象,加入氯水后溶液变红色;。
Ⅱ.(4)方案i和方案ⅲ的实际现象与预期现象不同,在方案ⅲ的基础上继续加入过量氯水,得到了预期现象,可证明原补铁口服液中含有,则造成实际现象与预期现象不一致的原因是补铁口服液中含有其他还原剂;故答案为:补铁口服液中含有其他还原剂。
(5)根据(4)中猜想,补铁口服液中除了有外还有其他还原剂,因此褪色不一定是与反应;故答案为:补铁口服液中除了有外还有其他还原剂。
19.(10分)某Al2O3样品中含有Fe2O3和SiO2杂质,现欲制取纯净的Al2O3,某同学设计如图的实验方案:
请回答下列问题:
(1)操作I的名称是____, 在该操作中用到的玻璃仪器除了有烧杯、玻璃棒,还有_____。
(2)写出第③步反应中铝元素转化的离子方程式_____。
(3)写出证明滤液B中Fe3+已沉淀完全的实验方法______。
(4)不改变上述流程图的结构,将“①过量盐酸”“②过量NaOH”交换位置,则“③过量CO2”应改为___, 写出此方案下生成沉淀B的离子方程式____。
(5)为了得到更加纯净干燥的Al(OH)3,过滤后需要进行的操作步骤是____ 、___。
【答案】(1)过滤 漏斗
(2) +CO2 +2H2O=Al(OH)3↓+
(3) 向上层清液中滴加氢氧化钠,有红褐色沉淀生成,则Fe3+未沉淀完全,反之,则沉淀完全
(4) 过量氨水
(5) 洗涤 干燥
【解析】 (1)根据操作I得到滤液和沉淀,因此操作I的名称是过滤,在该操作中用到的玻璃仪器除了有烧杯、玻璃棒,还有漏斗;故答案为:过滤;漏斗。
(2)第③步反应中铝元素转化是偏铝酸钠溶液中通入过量二氧化碳反应生成氢氧化铝沉淀和碳酸氢钠,其离子方程式 +CO2+2H2O=Al(OH)3↓+;故答案为: +CO2+2H2O=Al(OH)3↓+。
(3)证明滤液B中Fe3+已沉淀完全的实验方法是向上层清液中滴加氢氧化钠,有红褐色沉淀生成,则Fe3+未沉淀完全,反之,则沉淀完全;故答案为:向上层清液中滴加氢氧化钠,有红褐色沉淀生成,则Fe3+未沉淀完全,反之,则沉淀完全。
(4)不改变上述流程图的结构,将“①过量盐酸”“②过量NaOH”交换位置,则加入过量氢氧化钠,氧化铝溶解生成偏铝酸钠,二氧化硅反应,氧化铁不反应,滤液中加入盐酸,则生成硅酸沉淀和氯化铝,氯化铝加入氨水生成氢氧化铝沉淀,因此“③过量CO2”应改为过量氨水,此方案下生成沉淀B是硅酸钠和盐酸反应生成硅酸和氯化钠,其离子方程式;故答案为:过量氨水;。
(5)为了得到更加纯净干燥的Al(OH)3,过滤后需要进行的操作步骤是洗涤、干燥;故答案为:洗涤;干燥。
20.(10分)利用“价一类”二维图研究物质的性质是一种有效的学习方法。铁及其部分化合物的“价一类”二维图如图所示。
(1)X、Y的化学式分别为_______、_______。
(2)图中只具有还原性的物质是_______(填化学式)。
(3)要证明FeCl2有氧化性,还原性的试剂分别为_______、_____。
(4)某实验小组设计如下实验探究亚铁盐的性质。
①对实验Ⅱ所得白色沉淀展开研究(已知在水中不能大量存在):
i.取Ⅱ中少量白色沉淀,充分洗涤,向其中加入稀硫酸,沉淀完全溶解,产生无色气泡;
ⅱ.向i所得溶液中滴入KSCN试剂,溶液几乎不变红;
ⅲ.向ⅱ所得溶液中再滴入少量溶液,溶液立即变为红色。
根据以上现象,实验Ⅱ中生成的白色沉淀的化学式为______。
②研究过程中发现实验Ⅱ中白色沉淀在空气中久置最终也变为红褐色。则该沉淀的还原性比实验Ⅰ中所得的Fe(OH)2的还原性_______(填“强”或“弱”)。
【答案】(1)Fe2O3 Fe(OH)2
(2) Fe
(3) 锌(或铝等) 新制氯水(或酸性KMnO4溶液等氧化性较强的物质)
(4) FeCO3 弱
【解析】 (1)由图可知,X是Fe元素化合价为+3的氧化物,则X是Fe2O3;
Y是Fe元素化合价为+2的碱,则Y是Fe(OH)2;
(2)单质Fe为铁元素的最低价态,化合价只能升高,只有还原性;
(3)要证明FeCl2具有氧化性,则需使用还原剂,如锌,铝等还原性较强的金属;
要证明FeCl2具有还原性,则需使用氧化剂,如新制氯水、酸性KMnO4溶液等氧化性较强的物质;
(4)①由ⅱ、ⅲ的现象可知该白色沉淀中含+2价铁,结合已知条件Fe(HCO3)2在水中不能大量存在,可推知该白色沉淀是FeCO3;
②FeCO3在空气中久置变为红褐色,证明FeCO3中的Fe从+2价被氧化到+3价,但被氧化所需时间比Fe(OH)2被氧化所需时间长,即FeCO3比Fe(OH)2难被氧化,所以FeCO3的还原性比Fe(OH)2的还原性弱。
21.(10分)已知铁和硫的反应为S+FeFeS为检测铁和硫的反应产物中铁的化合价,某同学设计了如图实验(部分实验过程):
已知3S+6KOH2K2S+K2SO3+3H2O,请回答下列问题。
(1)混合粉末A中硫粉需过量的目的是___。
(2)操作②的作用是___。
(3)操作③中稀硫酸煮沸的目的是___。
(4)为检测产物中铁的价态,对溶液D进行的实验操作及产生的实验现象是___。
【答案】(1)保证Fe全部反应
(2)除去过量的硫粉
(3) 防止H2SO4溶液中溶解的氧气氧化生成的Fe2+
(4)取少量溶液D加入KSCN溶液,观察溶液是否变为红色,若变红色,则为Fe3+,若不变红色,则为Fe2+(合理即可)
【解析】(1)铁和硫反应生成FeS,硫粉过量可排除Fe和的干扰,故答案为:保证Fe全部反应;
(2)由已知3S+6KOH2K2S+K2SO3+3H2O,结合流程图操作②可知,KOH是为了和操作①过量的S反应的,故答案为:除去过量的硫粉;
(3)一般煮沸是为了排除水中溶解的氧气,而操作③是为了鉴别Fe2+和Fe3+,所以要防止水中的氧气将Fe2+氧化,故答案为:防止H2SO4溶液中溶解的氧气氧化生成的Fe2+;
(4)鉴别Fe2+和Fe3+的方法:取少量溶液D加入KSCN溶液,观察溶液是否变为红色,若变红色,则为Fe3+,若不变红色,则为Fe2+。
实验事实
结论
A
加热铝箱使之熔化,但液态的铝不滴落
熔点:氧化铝<铝
B
向某溶液中加入盐酸酸化的BaCl2溶液,有白色沉淀生成
该溶液中一定含有SO
C
用铂丝蘸取少量某溶液进行焰色反应,火焰呈黄色
该溶液一定是钠盐溶液
D
向某溶液中加入浓NaOH溶液后加热,有能使湿润的红色石蕊试纸变蓝的气体产生
该溶液中一定含有
选项
现象或事实
解释
A
金属镁着火不能用泡沫灭火器灭火
燃烧生成的MgO与CO2反应
B
K2FeO4用于自来水的消毒和净化
K2FeO4具有强氧化性可杀菌消毒,其还原产物Fe3+水解得到的胶状物能净水
C
古代青铜器表面有铜锈,可放入盐酸中浸泡除锈
铜锈是铜在空气中缓慢氧化生成的氧化物,可溶于盐酸
D
常温下,将铁片浸入足量的浓硫酸中,铁片不溶解
常温下,铁与浓硫酸一定没有发生化学反应
探究内容
实验方案
实验现象
具有还原性
取少量溶液,加入足量_____后,再向溶液中加入少量_______
溶液变成红色
具有氧化性
取少量溶液,加入_____充分反应
溶液由浅绿色变成无色,所发生反应的离子方程式为______
方案
试剂X
预期现象
i
ii
酸性溶液
iii
依次加入5滴KSCN溶液、1mL新制氯水
方案
实际现象
是否与预期现象相同
i
产生灰绿色浑浊,长时间不变红褐色
ii
酸性溶液褪色
iii
自始至终无明显现象
实验
操作
现象
Ⅰ
1.0mL 0.1ml/L溶液中滴入1.0mL 0.5ml/L NaOH溶液
生成白色沉淀,3min后沉淀基本变为红褐色
Ⅱ
1.0mL 0.1ml/L溶液中滴入1.0mL 0.5ml/L溶液
生成白色沉淀,3min后沉淀颜色几乎不变
高中化学人教版 (2019)必修 第一册第四章 物质结构 元素周期律综合与测试同步达标检测题: 这是一份高中化学人教版 (2019)必修 第一册第四章 物质结构 元素周期律综合与测试同步达标检测题,共14页。试卷主要包含了5 Fe-56 Cu-64,5倍等内容,欢迎下载使用。
人教版 (2019)必修 第一册第四章 物质结构 元素周期律综合与测试精练: 这是一份人教版 (2019)必修 第一册第四章 物质结构 元素周期律综合与测试精练,共12页。试卷主要包含了5 Fe-56 Cu-64等内容,欢迎下载使用。
高中化学人教版 (2019)必修 第一册第三章 铁 金属材料综合与测试同步测试题: 这是一份高中化学人教版 (2019)必修 第一册第三章 铁 金属材料综合与测试同步测试题,共17页。试卷主要包含了5 Fe-56 Cu-64,02ml,原为0,81aml等内容,欢迎下载使用。