


2020-2021学年5.1.1 数列的概念教学设计
展开5.1.1 数列的概念
本节课选自《2019人教B版高中数学选择性必修三》第五章《数列》,本节课主要学习数列
的概念与表示
“数列的概念与简单表示法”,主要涉及数列的概念、表示方法、分类、通项公式、数列和函数之间的关系等。数列是刻画离散现象的数学模型,是一种离散型函数,在日常生活中有着重要的应用.学习数列对深化函数的学习有着积极地意义,数列是以后学习极限的基础,因此,数列在高中数学中占有重要位置。数列的概念是学习数列的起点与基础,因而建立数列的概念是本章教学的重点,更是本节课教学的重点。学生主动自我建构概念,需要经历辨析、抽象、概括等过程,影响概念学习过程的因素又是多样的,所以,数列特征的感知和描述,函数意义的概括和理解,是教学的难点.
课程目标 | 学科素养 |
A.理解数列的有关概念与数列的表示方法. B.掌握数列的分类. C.理解数列的函数特征,掌握判断数列增减性的方法. D.掌握数列通项公式的概念及其应用,能够根据数列的前几项写出数列的一个通项公式. | 1.数学抽象:数列的概念及表示、数列的分类 2.逻辑推理:求数列的通项公式 3.数学运算:运用数列通项公式求特定项 4.数学建模:数列的概念 |
重点:数列的有关概念与数列的表示方法
难点:数列的函数特征
多媒体
教学过程 | 教学设计意图 核心素养目标 | |||||||||||||||||||||||||||||
一、 情景导学 古希腊的毕达哥拉斯学派将1,4, 9,16等数称为正方形数,因为这些数目的点可以摆成一个正方形,如下图所示:依据这个规律我们很容易就能知道,下一个正方形数应该是25,再下一个是36,等等。 你知道吗?通过寻找数字出现的规律,可以产生新的发现。 二、问题探究 (1).我国古代哲学著作《庄子》中有一句话“一尺之棰,日取其半,万世不竭”。从数学上来说,如果木棍初始长度为1,则每天之后木棍的长度分别为 ,,,…① (3).有些购物网站推出了分期付款服务,如图所示标价为3000元的电脑可以享受 分期服务,不同的付款方式,所对应的付款总金额分别为
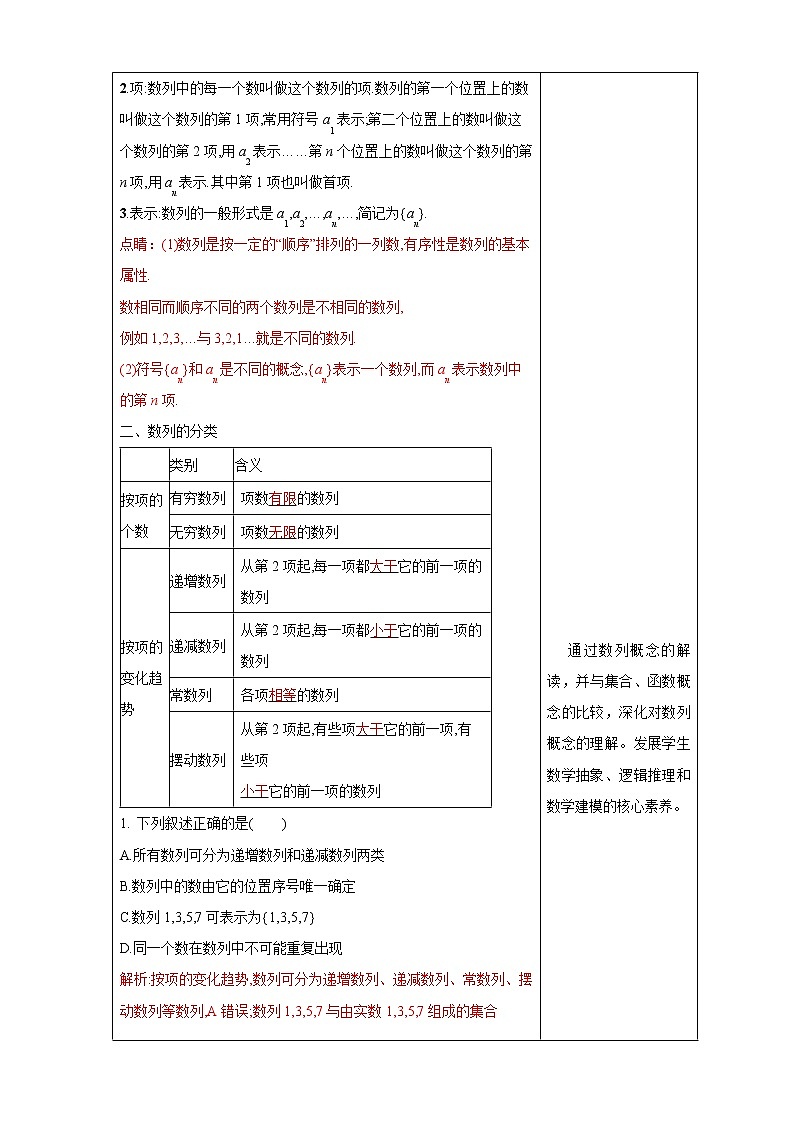
一、数列 1.定义:一般地,我们把按照确定的顺序排列的一列数称为数列. 2.项:数列中的每一个数叫做这个数列的项.数列的第一个位置上的数叫做这个数列的第1项,常用符号a1表示;第二个位置上的数叫做这个数列的第2项,用a2表示……第n个位置上的数叫做这个数列的第n项,用an表示.其中第1项也叫做首项. 3.表示:数列的一般形式是a1,a2,…,an,…,简记为{an}. 点睛:(1)数列是按一定的“顺序”排列的一列数,有序性是数列的基本属性. 数相同而顺序不同的两个数列是不相同的数列, 例如1,2,3,…与3,2,1…就是不同的数列. (2)符号{an}和an是不同的概念,{an}表示一个数列,而an表示数列中的第n项. 二、数列的分类
1. 下列叙述正确的是( ) A.所有数列可分为递增数列和递减数列两类 B.数列中的数由它的位置序号唯一确定 C.数列1,3,5,7可表示为{1,3,5,7} D.同一个数在数列中不可能重复出现 解析:按项的变化趋势,数列可分为递增数列、递减数列、常数列、摆动数列等数列,A错误;数列1,3,5,7与由实数1,3,5,7组成的集合{1,3,5,7}是两个不同的概念,C错误;同一个数在数列中可能重复出现,如2,2,2,…表示由实数2构成的常数列,D错误;对于给定的数列,数列中的数由它的位置序号唯一确定,B正确. 答案:B 三、数列的通项公式 如果数列{an}的第n项an与它的序号n之间的对应关系可以用一个式子来表示,那么这个式子叫做这个数列的通项公式. 点睛:(1)数列的通项公式实际上是一个以正整数集N*(或它的有限子集){1,2,…,n}为定义域的函数表达式. (2)并不是所有的数列都有通项公式. (3)同一数列的通项公式,其表达形式可以是不唯一的,例如数列 -1,1,-1,1,-1,1,…的通项公式可以写成an=(-1)n,an=(-1)n+2,an=cos nπ等. 1.若数列{an}的通项公式是an=n2-1,则该数列的第10项a10= ,224是该数列的第 项. 解析:a10=102-1=99.令an=n2-1=224,解得n=15,即224是该数列的第15项. 答案:99 15 三、典例解析 例1. 根据下列数列的通项公式,写出数列的第2项和第5项; (1) (2) . 解:(1)由通项公式可知 1. . 0.
例2. 写出以下各数列{an}的一个通项公式: (1),…; (2)1,3,5,7,9,…; (3)0,2,0,2,0,…; (4)-,-, -…. 分析:观察、分析,寻找数列的每一项与其所在项的序号之间的关系. 解:(1)观察数列的前5项可知,每一项都是序号的2倍,因此数列的一个通项公式为an=2n. (2)因为这个数列每一项都比(1)中数列的每一项小1, 因此数列的一个通项公式为an=2n-1 (3)因为数列的第1,3,5项都是0,而第2,4项都是2. 因此它的一个通项公式为an= (4)忽略正负号时,数列每一项的分子构成的数列是2,4,6,8,10,…其中每一个数都是序号的2倍;而且,数列每一项的分母都是分子平方减去1.又因为负号、正号是交替出现的。因此它的一个通项公式为an=(-1)n 根据数列的前几项写通项公式的具体思路为: (1)先统一项的结构,如都化成分数、根式等. (2)分析这一结构中变化的部分与不变的部分,探索变化部分的规律与对应序号间的关系. (3)对于符号交替出现的情况,可先观察其绝对值,再用(-1)k处理符号. (4)对于周期出现的数列,考虑利用周期函数的知识解答. 2.常见数列的通项公式 (1)数列-1,1,-1,1,…的一个通项公式是an=(-1)n,数列1,-1,1,-1,…的一个通项公式是an=(-1)n+1或(-1)n-1. (2)数列1,2,3,4,…的一个通项公式是an=n. (3)数列1,3,5,7,…的一个通项公式是an=2n-1. (4)数列2,4,6,8,…的一个通项公式是an=2n. (5)数列1,2,4,8,…的一个通项公式是an=2n-1. (6)数列1,4,9,16,…的一个通项公式是an=n2. (7)数列1,3,6,10,…的一个通项公式是an=. (8)数列1,,…的一个通项公式是an=. 跟踪训练1.写出下列数列的一个通项公式,使它的前4项分别是下列各数: (1)1,; (2)2,4,6,8; (3)3,5,9,17; (4); (5)7,77,777,7 777. 解:(1)an=;(2)an=2n+; (3)an=2n+1;(4)an=; (5)an=(10n-1). (1)已知函数你能根据这个函数构造出一个数列吗? (2)你能总结出一般数列与函数的关系吗? 分析:令=1,2,3,4,…,n…,可得到数列 2,,1,…,,….,
四、数列与函数 数列{an}是从正整数集N*(或它的有限子集{1,2,…,n})到实数集R的函数, 其自变量是序号n,对应的函数值是数列的第n项an, 记为an=f(n). 另一方面,对于函数y=f(x), 如果f(n)(n∈N*)有意义, 那么 构成了一个数列{f(n)}. f(1),f(2),…,f(n),…
例3.已知函数设数列{an}的通项公式为an=其中n∈N* (1)求证:<1 ; (2)判断{an}是递增数列还是递减数列,并说明理由. 解:(1)由题意可知an= 又因为n∈N* ,所以0<, 因此<1 ;即<1. (2)因为= ( )( 又因为> ,所以>0, 从而>0,即 因此{an}是递增数列. 数列增减性的判定方法 (1)作差比较法 ①若an+1-an>0恒成立,则数列{an}是递增数列; ②若an+1-an<0恒成立,则数列{an}是递减数列; ③若an+1-an=0恒成立,则数列{an}是常数列. (2)作商比较法
跟踪训练2.已知函数f(x)= x- 数列{an}满足f(an)=-2n,且an>0. (1)求数列{an}的通项公式; (2)判断数列{an}是递增数列还是递减数列,并说明理由. 分析:先根据已知条件解方程求an,再利用作差法或作商法判断数列{an}是递增数列还是递减数列. 解:(1)∵f(x)=x-,f(an)=-2n, ∴an-=-2n,即+2nan-1=0, 解得an=-n±, ∵an>0,∴an=-n. (2)(方法一:作差法) ∵an+1-an=-(n+1)-(-n) =-1 =-1=-1, 又>n+1,>n, ∴<1. ∴an+1-an<0,即an+1<an. ∴数列{an}是递减数列. (方法二:作商法) ∵an>0,∴=<1. ∴an+1<an. ∴数列{an}是递减数列.
|
通过正方形数,引导学生运用数学眼光,分析问题,进行数学分析。发展学生数学抽象、数学运算、数学建模的核心素养。
通过具体问题的思考和分析,帮助学生观察、分析、归纳总结出数列的概念。发展学生数学抽象和数学建模的核心素养。
通过数列概念的解读,并与集合、函数概念的比较,深化对数列概念的理解。发展学生数学抽象、逻辑推理和数学建模的核心素养。
通过典型例题,加深学生对数列概念及通项公式的理解和运用,发展学生逻辑推理,直观想象、数学抽象和数学运算的核心素
通过典型例题,帮助灵活运用数列的概念解决问题,发展学生逻辑推理,直观想象、数学抽象和数学运算的核心素养。
| |||||||||||||||||||||||||||||
三、达标检测 1.以下四个数中,哪个数是数列{n(n+1)}中的一项( ) A.380 B.39 C.32 D.23 解析:n(n+1)是这个数列的通项公式,即an=n(n+1). ∵380=19×20=19×(19+1), ∴380是该数列中的第19项,或者令n(n+1)=380,得n=19,是整数,符合题意.故选A. 答案:A 2.在数列1,1,2,3,5,8,13,x,34,…中,x的值是( ) A.19 B.20 C.21 D.22 解析:观察数列可得规律1+1=2,1+2=3,2+3=5,…,8+13=x=21,13+21=34,∴x=21,故选C. 答案:C 3.数列0,1,0,-1,0,1,0,-1,…的一个通项公式为( ) A. B.cos C.cosπ D.cosπ 解析:当n=4时,=1≠-1,cos=cos=cos 2π=1≠-1,排除A,B;当n=2时,cos=cos=0≠1,排除C;经检验,D项符合题意.故选D. 答案:D 4.已知数列{an}中,an=-2n2+31n+9(n∈N+),则{an}中的最大项为 . 解析:∵an=-2n2+31n+9=-2(n-)2+(n∈N+), 又7<<8,∴a7=128,a8=129,a7<a8, ∴数列{an}中的最大项为129. 答案:129 5.分别写出下列数列的一个通项公式: (1)-1,3,-5,7,-9,…; (2)4,-,2,-,…; (3)1,1,,…; (4),3,,3,…. 解:(1)因为数列的各项是负正项交替出现的,所以用(-1)n来调节,数列各项的绝对值可以分成整数、分数的分子和分母三部分,整数部分是1,3,5,7,9,为奇数,分数的分子是1,2,3,4,5,正好是序号,分母是4,9,16,25,36,正好是平方数,这样我们可以归纳出数列的一个通项 公式为an=(-1)n. (2)将数列前4项改写成分数的形式,-,-,可得该数列的一个通项公式an=(-1)n+1. (3)原数列可写成,…,得该数列的一个通项公式为an=. (4)原数列可写成,…, 得该数列的一个通项公式为an=. 6.在数列{an}中,已知an=(n∈N*). (1)写出a10,an+1. (2)79是不是该数列中的项?如果是,是第几项? 解:(1)a10=; an+1=. (2)令an==79,解得n=15(n=-16舍去), 所以79是该数列中的项,并且是第15项. 7.已知数列{an}的通项公式an=(k∈R). (1)当k=1时,判断数列{an}的单调性; (2)若数列{an}是递减数列,求实数k的取值范围. 分析:对于(1),因为已知数列的通项公式,所以可以通过比较数列的相邻两项an与an+1的大小来确定数列的单调性; 对于(2),可根据数列是递减数列,得出an与an+1的大小关系,从而确定k的取值范围. 解:(1)当k=1时,an=,所以an+1=, 所以an+1-an=>0, 故数列{an}是递增数列. (2)若数列{an}是递减数列,则an+1-an<0恒成立, 即an+1-an=<0恒成立. 因为(2n+5)(2n+3)>0,所以必有3k<0,故k<0.
|
通过练习巩固本节所学知识,通过学生解决问题,发展学生的数学运算、逻辑推理、直观想象、数学建模的核心素养。
| |||||||||||||||||||||||||||||
四、小结 五、课时练 | 通过总结,让学生进一步巩固本节所学内容,提高概括能力。 |
学生学习了集合、函数的概念和性质等基本知识,初步掌握了函数的研究方法,在观察、抽象、概括等学习策略与学习能力方面,有了一定的基础.况且,数列概念的学习并不需要很多的知识基础,可以说学习数列的概念并无知识上的困难.这些都是数列概念教学的有利条件.刚开始高中数学学习的学生,自己主动地建构概念的意识还不够强,能力还不够高.同时,在建立概念的过程中,学生的辨别各种刺激模式、抽象出观察对象或事物的共同本质特征,概括形成概念,并且用数学语言(符号)表达等方面,会表现出不同的水平,从而会影响整体的教学.
高中数学人教A版 (2019)选择性必修 第二册5.1 导数的概念及其意义教案设计: 这是一份高中数学人教A版 (2019)选择性必修 第二册5.1 导数的概念及其意义教案设计,共8页。
数学选择性必修 第三册7.1 条件概率与全概率公式教案设计: 这是一份数学选择性必修 第三册7.1 条件概率与全概率公式教案设计,共9页。教案主要包含了典例解析,小结,课时练等内容,欢迎下载使用。
人教A版 (2019)选择性必修 第二册4.1 数列的概念教学设计: 这是一份人教A版 (2019)选择性必修 第二册4.1 数列的概念教学设计,共10页。教案主要包含了问题探究,数列,数列与函数,数列的通项公式,课时练等内容,欢迎下载使用。