还剩3页未读,
继续阅读
所属成套资源:人教部编版语文七年级上册优质导学案
成套系列资料,整套一键下载
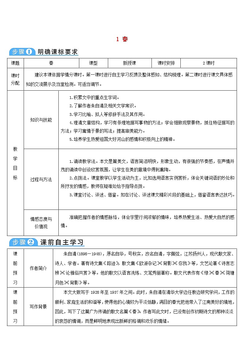
初中语文1 春学案设计
展开
这是一份初中语文1 春学案设计,共6页。
相关学案
语文七年级上册第一单元1 春精品学案设计:
这是一份语文七年级上册第一单元1 春精品学案设计,共10页。学案主要包含了参考答案等内容,欢迎下载使用。
2021学年1 春学案设计:
这是一份2021学年1 春学案设计,共4页。学案主要包含了积累运用,自主探究,拓展延伸等内容,欢迎下载使用。
初中语文人教部编版七年级上册第一单元1 春导学案及答案:
这是一份初中语文人教部编版七年级上册第一单元1 春导学案及答案,共5页。

