2021学年第一章 因式分解1 因式分解教案
展开一、内容和内容解析
(一)内容:因式分解的概念
(二)内容解析:
因式分解是初中数学中重要的恒等变形,是接下来学习分式运算的基础,在方程、函数的有关运算中也有重要的作用。学习因式分解的过程也是对已学过的整式乘法“再认识”的一个过程。
本节课是因式分解这一章的起始课,首先在数、式、形三个方面,三管齐下,让学生体验因式分解这一概念的产生过程,其次将因式分解的过程“反过来”进行观察,体会因式分解和整式乘法的互逆关系,这样遇到因式分解问题时能有意识的“反过来”运用整式乘法补全因式分解过程或检验因式分解的正确性。掌握了这种互逆关系能为以后学习因式分解的具体方法起到铺垫作用。
根据以上分析,本节课的重点为:因式分解的概念和其与整式乘法的关系。
二、目标和目标解析
(一)知道因式分解的概念,能辨别哪些变形是因式分解。
(二)掌握因式分解和整式乘法的区别与联系。
(三)体验因式分解和整式乘法的互逆关系,感受逆向思维的作用与价值。
三、教学问题诊断分析
(一) 本节课看似简单,但涉及到的概念、公式、运算律非常多,有整式、因式、平方差公式、完全平方公式、乘法分配律等。这些概念、公式、运算律学生很可能会有遗忘,这将给本节课造成一定的困难。
(二)涉及到的整式乘法公式,学生正向运用易接受,但由正向运用变为逆向运用会造成学生的认知障碍,对因式分解的对象、结果、作用不明确。
根据以上分析,确立本节课难点为:因式分解与整式乘法的互逆关系。
四、教学支持条件分析
为达到本节课教学目标,采取多媒体教学,利用实物投影展示学生的学习成果,纠正学生出现的问题,调动学生学习积极性。教学过程中,实行以下教学策略:
(一)“先行组织者”教学策略
根据教材中呈现的的分解过程,组织学生讨论、交流,再逐级归纳总结,借助“数式通性”,自然地“由数及式”, 让学生尝试分解。
(二)围绕问题串展开教学
本课紧密围绕因式分解的对象是什么,结果是什么,反过来是什么,作用是什么等系列问题展开教学,在学生的“最近发展区”上提出问题,这些问题串使得本节课浑然一体。
(三)抓住关键词展开教学
整式乘法里的运算律和公式在“数”的计算中可以“反过来”使用,那么在“式”的运算中也一样可以“反过来”使用;图形面积中整体等于局部之和,那么“反过来”,局部之和也应该等于整体;整式乘法里的公式“反过来”是因式分解,那么因式分解里的公式“反过来”也应是整式乘法。牢牢抓住“反过来”这一关键词展开教学,培养学生逆向思考问题的习惯,使本节课条理清晰、循序渐进。
五、教学过程设计
(一)引入概念
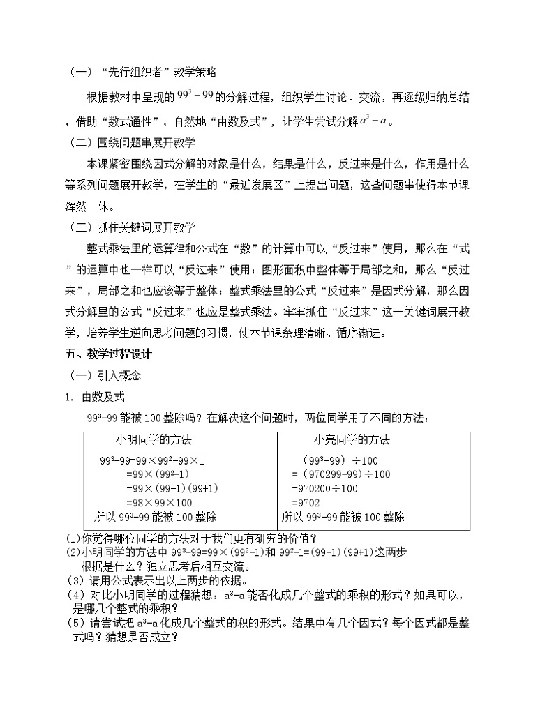
1. 由数及式
993-99能被100整除吗? 在解决这个问题时,两位同学用了不同的方法:
(1)你觉得哪位同学的方法对于我们更有研究的价值?
(2)小明同学的方法中993-99=99×(992-1)和992-1=(99-1)(99+1)这两步
根据是什么?独立思考后相互交流。
(3)请用公式表示出以上两步的依据。
(4)对比小明同学的过程猜想:a3-a能否化成几个整式的乘积的形式?如果可以,是哪几个整式的乘积?
(5)请尝试把a3-a化成几个整式的积的形式。结果中有几个因式?每个因式都是整式吗?猜想是否成立?
【设计意图】引导学生先根据所给材料进行分析,再经过逐级归纳,由“数”的分解逐渐过渡到“式”的分解,在这个过程中也复习了平方差公式、乘法分配律、整式、因式等公式和概念。
2.由图写式
观察下面的拼图过程,写出相应的关系式
__________=___________
___________=__________
【设计意图】图形面积问题里,整体等于局部之和,那么反过来,局部之和也应该等于整体,通过以上两个拼图过程,让学生由图写式,也能体会到多项式的因式分解是一个恒等的变形过程。
3. 理解定义
(1) a3-a=a(a+1)(a-1)
ma+mb+mc=m(a+b+c)
x2+2x+1=(x+1)2
观察以下三个等式:
三个等式左侧有什么共同特征?三个等式的右侧又有什么共同特点?
(2)朗读以下因式分解的定义,分析:
因式分解的对象是什么?因式分解的结果是什么形式?
因式分解的定义:把一个多项式化成几个整式的积的形式,这种变形叫做因式分解。因式分解也可称为分解因式。
【设计意图】学生观察、总结完善因式分解概念,再进行朗读、剖析,达到对概念“精致化”理解的目的。
(二)巩固练习1
下列等式从左到右的变形是否为因式分解?
1.a(x+y)=ax+ay (×)
2.10x2-5x=5x(2x-1) (√)
3.y2-4y+4=(y-2)2 (√)
4.t2-16+3t=(t+4)(t-4)+3t (×)
【设计意图】通过对因式分解的概念进行正例和反例强化,达到巩固概念的目的,其中第4个题目难度较大,要着重进行分析。
(三)反观概念
a3-a=a(a+1)(a-1)
ma+mb+mc=m(a+b+c)
x2+2x+1=(x+1)2
1.再次观察得到的三个等式,从左到右的因式分解过程是把整式的什么形式转化成了什么形式?(和→积)
2.如果将这三个等式反过来,就会得到新的三个等式,那么这时从左到右的变形过程是把整式的什么形式转化成了什么形式?(积→和),这时的运算过程就是我们学过的整式的什么运算?(整式乘法)
a(a+1)(a-1)= a3-a
m(a+b+c)=ma+mb+mc
(x+1)2 =x2+2x+1
3.区别下列从左到右的变形哪些是整式乘法,哪些是因式分解?你认为整式乘法和因式分解是一种什么关系?
【设计意图】将得到的三个多项式的因式分解过程反过来,引导学生总结整式乘法和因式分解的互逆关系,从而为今后学习因式分解的几种方法奠定基础。
(四)巩固练习2
1.补全因式分解
(1)x2-x=( )( x-1 )
(2)ma+mb+m=( m )( )
(3)m2-16 =( )( m-4 )
(4)y2-6y+9 =( )2
2.在整式2a, 2a+b, 2a-b, b+2a, b中,任取两个整式相乘,计算出结果。
然后根据以上计算过程写出一道因式分解题。(要求同桌之间不能相同)
【设计意图】这三组练习由易到难,针对因式分解和整式乘法互逆关系进行设计,练习1 要求学生从等式的右侧,利用熟悉的整式乘法补全因式分解过程。练习2让学生利用因式分解和整式乘法互逆关系检验因式分解的正确性。练习3是一组开放题,学生可能会写出各种类型的整式乘法,教师进行展示、点评、分析,在这一过程中初步体验因式分解的几种方法。
(五)拓展应用
用简便方法计算:
(1)20162-20152 (2)20162-2×2016×2015+20152
【设计意图】本节课由“数”开始,再回到“数”上来,前后呼应。通过这两组练习体会在“数”的领域里因式分解的便捷性,使学生明白为什么要学习因式分解。
(六)课堂小节
1.今天你学到了什么?
2.感受到了什么数学思想方法?
【设计意图】引导学生围绕问题串回顾所学知识,概括本节课的核心知识及应用,使学生能生成清晰的知识网络。
(七)作业:
A组:第4页第1题、第3题、第4题。
B组: 第17页第5题
本课板书设计
积→和 和→积
【设计意图】通过分层次作业达到巩固所学知识的目的。
小明同学的方法
993-99=99×992-99×1
=99×(992-1)
=99×(99-1)(99+1)
=98×99×100
所以993-99能被100整除
小亮同学的方法
(993-99)÷100
=(970299-99)÷100
=970200÷100
=9702
所以993-99能被100整除
初中数学鲁教版 (五四制)八年级上册1 因式分解教学设计及反思: 这是一份初中数学鲁教版 (五四制)八年级上册1 因式分解教学设计及反思,共6页。教案主要包含了课堂练习,课时小结,课后作业等内容,欢迎下载使用。
数学1 因式分解教案及反思: 这是一份数学1 因式分解教案及反思,共7页。教案主要包含了1.讨论推导本章知识结构图,课堂练习,课时小结,课后作业等内容,欢迎下载使用。
初中数学鲁教版 (五四制)八年级上册3 公式法教案及反思: 这是一份初中数学鲁教版 (五四制)八年级上册3 公式法教案及反思,共5页。教案主要包含了学生知识状况分析,教学任务分析,教学过程分析,教学反思等内容,欢迎下载使用。

