初中数学湘教版七年级上册1.4 有理数的加法和减法综合与测试课后测评
展开
这是一份初中数学湘教版七年级上册1.4 有理数的加法和减法综合与测试课后测评,共6页。试卷主要包含了选择题,填空题,解答题等内容,欢迎下载使用。
一、选择题
1.下列各式中,计算结果为正的是( )
A. (﹣7)+(+4) B. 2.7+(﹣3.5) C. (﹣ )+ D. 0+(﹣ )
2.武汉冬季某天的最高气温9℃,最低气温﹣2℃,这一天武汉的温差是( )
A. 11℃ B. ﹣11℃ C. 7℃ D. ﹣7℃
3.计算﹣2﹣1的结果是( )
A. -3 B. -2 C. -1 D. 2
4.下列说法正确的有( )
(1)所有的有理数都能用数轴上的点表示
(2)符号不同的两个数互为相反数
(3)有理数分为正数和负数
(4)两数相减,差一定小于被减数.
A. (1)、(2) B. (1)、(3) C. (1)、(2)、(3) D. (1)
5.绝对值大于2而小于6的所有正整数的和为( )
A. 8 B. 9 C. 11 D. 12
6.如图,根据数轴上的表示,以下算式正确的是( )
A. (+3)+(﹣6) B. (+3)﹣(﹣6) C. (+3)+(﹣3) D. (+3)﹣(﹣3)
7.下列运算正确的是( )
A. (﹣3)+(﹣4)=﹣3+﹣4=… B. (﹣3)+(﹣4)=﹣3+4=…
C. (﹣3)﹣(﹣4)=﹣3+4=… D. (﹣3)﹣(﹣4)=﹣3﹣4
8.下面哪个式子可以用来验证小明的计算3﹣(﹣1)=4是否正确?( )
A. 4﹣(﹣1) B. 4+(﹣1) C. 4×(﹣1) D. 4÷(﹣1)
9.一个数与( )相加,仍得本身.
A. 正数 B. 负数 C. 零 D. 整数
10.电冰箱的冷藏室温度是5℃,冷冻室温度是﹣2℃,则电冰箱冷藏室比冷冻室温度高( )
A. 3℃ B. 7℃ C. ﹣7℃ D. ﹣3℃
二、填空题
11.下列括号内各应填什么数?
(+2)-(-3)=(+2)+________;
0-(-4)=0+________;
(-6)-3=(-6)+________;
1-(+39)=1+________.
12.从左到右的每个小格子中填入一个有理数,使得其中任意四个相邻格子中所填的有理数之和都为﹣5,则第2016个格子中应填入的有理数是________.
13.﹣7﹣(﹣21)=________
14.在有理数的减法中,减去一个数等于加上这个数的________.
15.计算:(-0.6)-(-2)=________ .
16.比﹣3大5的数是________.
17.(﹣2)+4+(﹣6)+8+…+(﹣98)+100=________
18.若a是绝对值最小的数,b是最大的负整数,则a﹣b=________.
三、解答题
19.计算
(1)(﹣76)+(+26)+(﹣31)+(+17)
(2)2(2b﹣3a)﹣3(2a﹣3b).
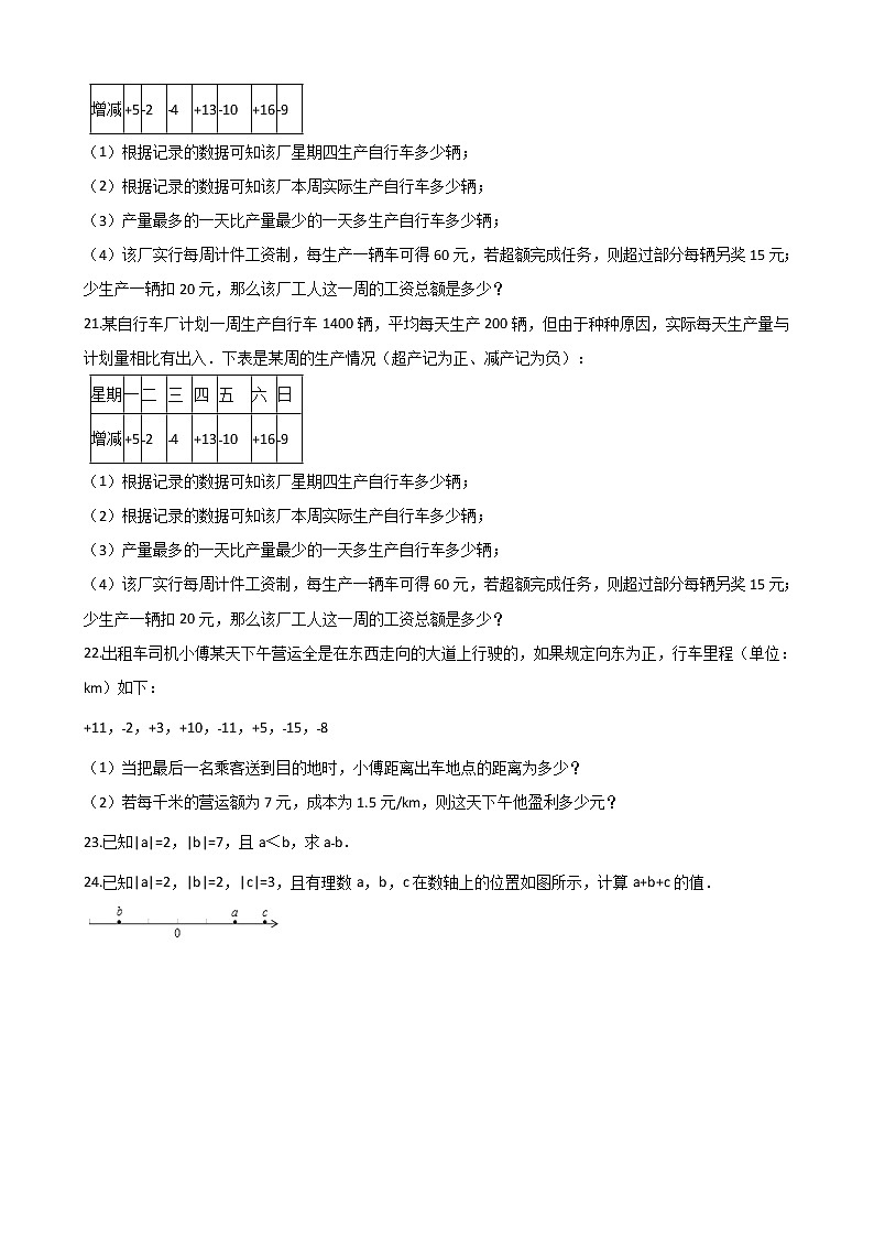
20.某自行车厂计划一周生产自行车1400辆,平均每天生产200辆,但由于种种原因,实际每天生产量与计划量相比有出入.下表是某周的生产情况(超产记为正、减产记为负):
(1)根据记录的数据可知该厂星期四生产自行车多少辆;
(2)根据记录的数据可知该厂本周实际生产自行车多少辆;
(3)产量最多的一天比产量最少的一天多生产自行车多少辆;
(4)该厂实行每周计件工资制,每生产一辆车可得60元,若超额完成任务,则超过部分每辆另奖15元;少生产一辆扣20元,那么该厂工人这一周的工资总额是多少?
21.某自行车厂计划一周生产自行车1400辆,平均每天生产200辆,但由于种种原因,实际每天生产量与计划量相比有出入.下表是某周的生产情况(超产记为正、减产记为负):
(1)根据记录的数据可知该厂星期四生产自行车多少辆;
(2)根据记录的数据可知该厂本周实际生产自行车多少辆;
(3)产量最多的一天比产量最少的一天多生产自行车多少辆;
(4)该厂实行每周计件工资制,每生产一辆车可得60元,若超额完成任务,则超过部分每辆另奖15元;少生产一辆扣20元,那么该厂工人这一周的工资总额是多少?
22.出租车司机小傅某天下午营运全是在东西走向的大道上行驶的,如果规定向东为正,行车里程(单位:km)如下:
+11,﹣2,+3,+10,﹣11,+5,﹣15,﹣8
(1)当把最后一名乘客送到目的地时,小傅距离出车地点的距离为多少?
(2)若每千米的营运额为7元,成本为1.5元/km,则这天下午他盈利多少元?
23.已知|a|=2,|b|=7,且a<b,求a﹣b.
24.已知|a|=2,|b|=2,|c|=3,且有理数a,b,c在数轴上的位置如图所示,计算a+b+c的值.
参考答案
一、选择题
1.C 2.A 3.A 4.D 5.D 6.A 7.C 8.B 9.C 10. B
二、填空题
11.3;4;(-3);(-39) 12.﹣4 13.14 14.相反数 15. 1.6 16. 2 17.50 18.1
三、解答题
19.解:(1)(﹣76)+(+26)+(﹣31)+(+17)
=﹣76﹣31+26+17
=﹣107+43
=﹣64.
(2)2(2b﹣3a)﹣3(2a﹣3b)
=4b﹣6a﹣6a+9b
=13b﹣12a.
20.解:(1)超产记为正、减产记为负,所以星期四生产自行车200+13辆,
故该厂星期四生产自行车213辆;
(2)根据题意5﹣2﹣4+13﹣10+16﹣9=9,
200×7+9=1409辆,
故该厂本周实际生产自行车1409辆;
(3)根据图示产量最多的一天是216辆,
产量最少的一天是190辆,
216﹣190=26辆,
故产量最多的一天比产量最少的一天多生产自行车26辆;
(4)根据图示本周工人工资总额=7×200×60+9×75=84675元,
故该厂工人这一周的工资总额是84675元.
21.解:(1)超产记为正、减产记为负,所以星期四生产自行车200+13辆,
故该厂星期四生产自行车213辆;
(2)根据题意5﹣2﹣4+13﹣10+16﹣9=9,
200×7+9=1409辆,
故该厂本周实际生产自行车1409辆;
(3)根据图示产量最多的一天是216辆,
产量最少的一天是190辆,
216﹣190=26辆,
故产量最多的一天比产量最少的一天多生产自行车26辆;
(4)根据图示本周工人工资总额=7×200×60+9×75=84675元,
故该厂工人这一周的工资总额是84675元.
22.解:(1)设出发地为0,
∴根据题意列式:+11﹣2+3+10﹣11+5﹣15﹣8=﹣7,
∵|﹣7|=7,
答:距离出发地点7km,
(2)根据题意列式得:11+2+3+10+11+5+15+8=65,
∵每千米的营运额为7元,成本为1.5元/km,
∴盈利为:65×(7﹣1.5)=357.5(元),
答:当天下午盈利357.5元.
23.解:∵|a|=2,|b|=7,
∴a=±2,b=±7.
∵a<b,
∴当a=2时,b=7,则a﹣b=﹣5.
当a=﹣2时,b=7,则a﹣b=﹣9.
24.解:由数轴上a、b、c的位置知:b<0,0<a<c;
又∵|a|=2,|b|=2,|c|=3,
∴a=2,b=﹣2,c=3;
故a+b+c=2﹣2+3=3.
a
﹣7
b
﹣4
c
d
e
f
2
…
星期
一
二
三
四
五
六
日
增减
+5
﹣2
﹣4
+13
﹣10
+16
﹣9
星期
一
二
三
四
五
六
日
增减
+5
﹣2
﹣4
+13
﹣10
+16
﹣9
相关试卷
这是一份湘教版1.4.1有理数的加法同步达标检测题,共6页。试卷主要包含了单选题,填空题,解答题,计算题等内容,欢迎下载使用。
这是一份初中数学湘教版七年级上册1.4 有理数的加法和减法综合与测试精品练习题,共6页。试卷主要包含了比0小1的有理数是,下列计算错误的是,4+=0,计算|-5|等于,与-相等的式子是等内容,欢迎下载使用。
这是一份初中湘教版1.4.1有理数的加法精品复习练习题,文件包含第1章有理数14有理数的加法和减法pdf、第1章有理数14有理数的加法和减法本书习题参考答案pdf、第1章有理数14有理数的加法和减法教材参考答案pdf等3份试卷配套教学资源,其中试卷共13页, 欢迎下载使用。

