




华师大版七年级上册1生物体精品精练
展开一、选择题
1.生物体能从小长大是由于( )
A.细胞分裂 B.细胞生长C.细胞分化 D.细胞的分裂、分化、生长
2.下列细胞中,能独立完成取食、运动、生长和繁殖等各项生命活动的是( )
A.草履虫B.神经元
C.叶肉细胞D.肌肉细胞
3.依据图①﹣③,下列叙述正确的是
A.图示生物①是动物,②③是植物
B.图示生物①②③都具有细胞结构和遗传物质
C.图示生物②是由上皮组织、分生组织、输导组织和营养组织等组成
D.图示生物①②的结构层次为:细胞→组织→器官→系统→生物
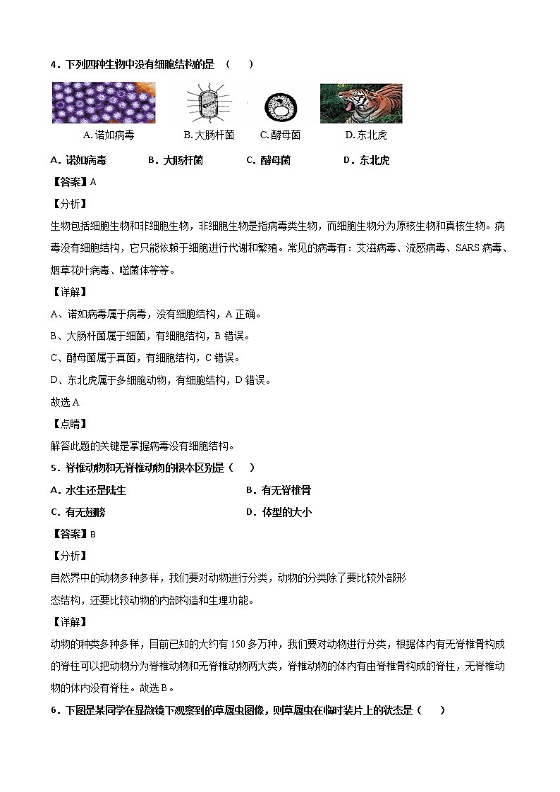
4.下列四种生物中没有细胞结构的是 ( )
A.诺如病毒B.大肠杆菌C.酵母菌D.东北虎
5.脊椎动物和无脊椎动物的根本区别是( )
A.水生还是陆生B.有无脊椎骨
C.有无翅膀D.体型的大小
6.下图是某同学在显微镜下观察到的草履虫图像,则草履虫在临时装片上的状态是( )
A.B.C.D.
7.为了更好地观察蜗牛的外形结构,你会选下列哪种工具?( )
A.天平B.显微镜C.放大镜D.刻度尺
8.细胞结构相类似的一组生物是( )
A.变形虫、水绵、香菇
B.烟草、草履虫、大肠杆菌
C.小麦、番茄、灵芝
D.平菇、灵芝、木耳
9.与右图所示生物相关的叙述,正确的是( )
A.该生物是一种杆状细菌
B.在生态系统中,该生物属于生产者
C.该生物依靠呼吸作用贮存能量
D.该生物有细胞核
二、填空题
10.生物体能够由小长大,是与细胞的_____、_____和______分不开。
11.人手具有的功能:①生物学功能(如_____);②人手特有的生物学功能(如_____);③表达情感的功能(如_____)。
12.生活中的物体可以分为__________和__________两大类。
13.所有的生物都具有感觉、运动、生长、摄食、吸收氧气、排出废物、繁殖等功能,我们把这些活动都称为生命活动。请把下列生命活动和与之对应的功能用线“———”连接起来:
14.下图中,A——E示意人体的不同结构层次,请据图分析回答下列问题。
(1)整个人体都是由A细胞发育而成的,A细胞是 。
(2)A细胞通过细胞 形成B。在此过程中, 复制后形成形态、数量完全相同的两等份,分别进入两个新细胞。
(3)B通过细胞 形成C。在此过程中,细胞的形态、结构和功能产生了差异。
(4)在上图的结构层次当中,人体具有而植物没有的是[ ] 。
三、简答题
15.某学校校园中,有玉米、水绵、葫芦藓、蕨和雪松等植物.
(1)科学兴趣小组的同学根据这些植物的特点,按右表的标准进行分类.上述六种植物中的①是_____、②是_____、④是_____.
(2)一株玉米的结构层次从低到高为:细胞→组织→_____→植株.
①触摸含羞草的小叶,小叶合拢
A、运动
②婴儿逐渐长大
B、感觉
③马在草原上奔跑
C、生长
④母狗产下小狗
D、摄食
⑤植物呼吸
E、繁殖
⑥虎捕捉鹿
F、吸收氧气,排出废物
华师大版七年级上册2细胞当堂检测题: 这是一份华师大版七年级上册2细胞当堂检测题,共17页。试卷主要包含了单选题,填空题,实验探究题等内容,欢迎下载使用。
华师大版七年级上册1生物体复习练习题: 这是一份华师大版七年级上册1生物体复习练习题,共9页。试卷主要包含了选择题,填空题,简答题等内容,欢迎下载使用。
华师大版七年级上册第4章 生物体的结构层次1生物体习题: 这是一份华师大版七年级上册第4章 生物体的结构层次1生物体习题,共4页。试卷主要包含了选择题,填空题,简答题等内容,欢迎下载使用。