化学选修4 化学反应原理第二章 化学反应速率和化学平衡第二节 影响化学反应速率的因素第2课时学案
展开
这是一份化学选修4 化学反应原理第二章 化学反应速率和化学平衡第二节 影响化学反应速率的因素第2课时学案,共15页。
一、影响化学反应速率的因素
1.内因
在相同条件下,不同的化学反应的反应速率首先是由反应物的组成、结构和性质等因素决定的。
2.实验探究
(1)实验Ⅰ:定性探究影响化学反应速率的外界因素
实验原理
Na2S2O3+H2SO4===Na2SO4+SO2↑+S↓+H2O
2H2O2eq \(=====,\s\up7(催化剂))2H2O+O2↑
实验方案设计
(2)实验Ⅱ:反应速率的定量测定和比较
实验步骤 ①取一套装置(如图所示),加入40 mL 1 ml·L-1的硫酸和锌粒,测量收集10 mL H2所需的时间。
②取另一套装置,加入40 mL 4 ml·L-1的硫酸和锌粒,测量收集10 mL H2所需的时间。
实验现象 锌与稀硫酸反应产生气泡(写现象),收集10 mL气体,②所用时间比①所用时间短。
实验结果
实验结论 4 ml·L-1硫酸与锌反应比1 ml·L-1硫酸与锌反应的速率快。
注意事项 ①锌的颗粒(即表面积)大小基本相同;②40 mL的稀硫酸要迅速加入;③装置气密性良好,且计时要迅速准确;④气体收集可以用排水量气装置(如图所示)代替。
实验讨论 除本实验测定反应速率的方法外,可行的方案还有(至少填两种):
①测定一定时间内产生的H2的体积;
②测定一段时间内H+的浓度变化;
③测定一段时间内锌粒的质量变化。
3.外因
(1)在一般情况下,当其他条件相同时,增大反应物浓度,化学反应速率增大;降低反应物浓度,化学反应速率减小。升高温度,化学反应速率增大;降低温度,化学反应速率减小。催化剂可以改变化学反应速率。
(2)大量实验证明,温度每升高10_℃,化学反应速率通常增大为原来的2~4倍。这表明温度对反应速率的影响非常显著。
(3)压强对化学反应速率的影响
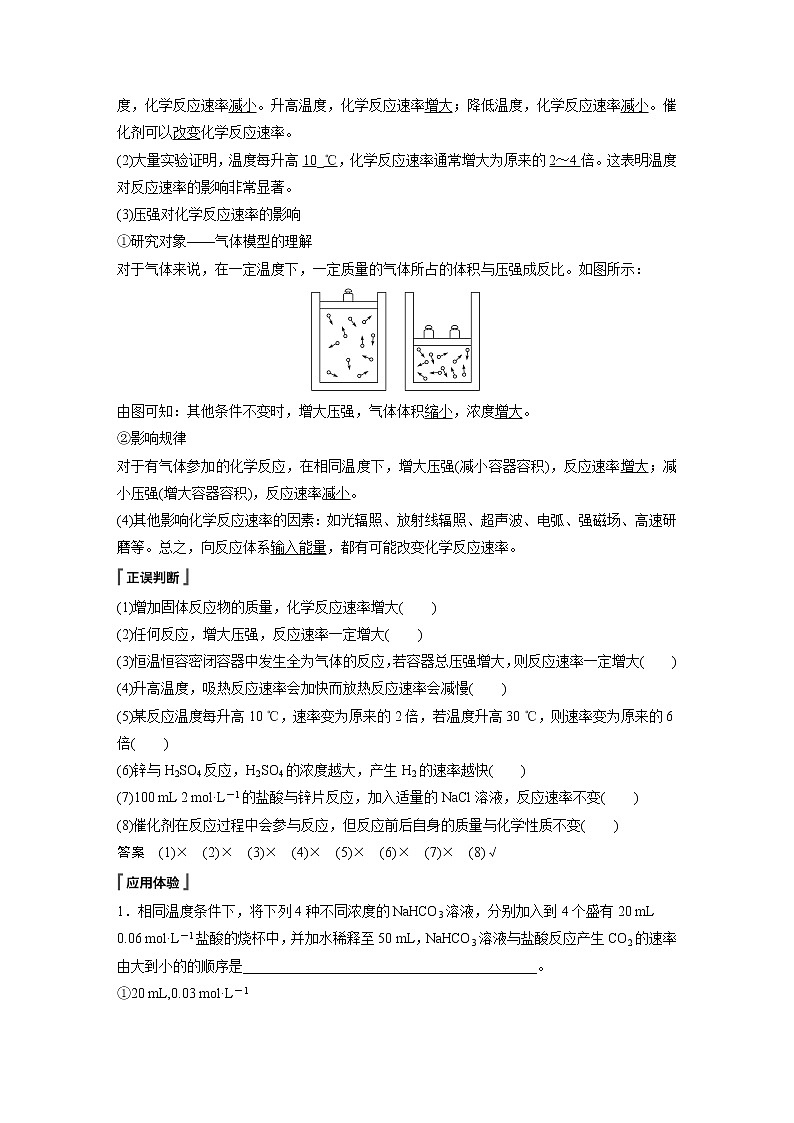
①研究对象——气体模型的理解
对于气体来说,在一定温度下,一定质量的气体所占的体积与压强成反比。如图所示:
由图可知:其他条件不变时,增大压强,气体体积缩小,浓度增大。
②影响规律
对于有气体参加的化学反应,在相同温度下,增大压强(减小容器容积),反应速率增大;减小压强(增大容器容积),反应速率减小。
(4)其他影响化学反应速率的因素:如光辐照、放射线辐照、超声波、电弧、强磁场、高速研磨等。总之,向反应体系输入能量,都有可能改变化学反应速率。
(1)增加固体反应物的质量,化学反应速率增大( )
(2)任何反应,增大压强,反应速率一定增大( )
(3)恒温恒容密闭容器中发生全为气体的反应,若容器总压强增大,则反应速率一定增大( )
(4)升高温度,吸热反应速率会加快而放热反应速率会减慢( )
(5)某反应温度每升高10 ℃,速率变为原来的2倍,若温度升高30 ℃,则速率变为原来的6倍( )
(6)锌与H2SO4反应,H2SO4的浓度越大,产生H2的速率越快( )
(7)100 mL 2 ml·L-1的盐酸与锌片反应,加入适量的NaCl溶液,反应速率不变( )
(8)催化剂在反应过程中会参与反应,但反应前后自身的质量与化学性质不变( )
答案 (1)× (2)× (3)× (4)× (5)× (6)× (7)× (8)√
1.相同温度条件下,将下列4种不同浓度的NaHCO3溶液,分别加入到4个盛有20 mL
0.06 ml·L-1盐酸的烧杯中,并加水稀释至50 mL,NaHCO3溶液与盐酸反应产生CO2的速率由大到小的的顺序是__________________________________________。
①20 mL,0.03 ml·L-1
②20 mL,0.02 ml·L-1
③10 mL,0.04 ml·L-1
④10 mL,0.02 ml·L-1
答案 ①>②=③>④
解析 混合后氢离子浓度相同,四种溶液中c(HCOeq \\al(-,3))的大小决定产生CO2速率的大小。混合后HCOeq \\al(-,3)的浓度分别为①0.012 ml·L-1、②0.008 ml·L-1、③0.008 ml·L-1、④0.004 ml·L-1。
2.对于反应N2(g)+3H2(g)2NH3(g)
(1)恒温恒容条件下,向反应体系中充入氮气,反应速率________(填“增大”“减小”或“不变”,下同),原因是___________________________________________________。
(2)恒温恒容条件下,向反应体系中充入氦气,反应速率________,原因是________________。
(3)恒温恒压条件下,向反应体系中充入氦气,反应速率________,原因是________________。
答案 (1)增大 增大反应物的浓度,化学反应速率增大
(2)不变 恒容条件下,充入氦气,反应物和生成物的浓度不变,化学反应速率不变
(3)减小 压强不变,充入氦气,容积增大,氮气、氢气的浓度减小,化学反应速率减小
3.某探究小组用HNO3与大理石反应过程中质量减小的方法,研究影响反应速率的因素,所用HNO3的浓度分别为1.00 ml·L-1、2.00 ml·L-1,大理石有细颗粒与粗颗粒两种规格,实验温度为298 K、308 K。
请完成以下实验设计表,并在实验目的一栏中填出对应的实验编号:
答案 ②298 粗颗粒 1.00 ③308 2.00 ④298 细颗粒 2.00 (Ⅱ)③ (Ⅲ)④
解析 考查影响反应速率的因素的实验设计。实验①和②探究HNO3浓度对反应速率的影响,故大理石规格和反应温度应相同,而HNO3浓度不同;同理,①和③应选择不同的温度,①和④应选择不同的大理石规格,而另外2个条件相同。
1浓度对化学反应速率的影响
①对于固体或纯液体,其浓度可视为常数,其质量改变时不影响化学反应速率。增大其接触面积,才能加快反应速率。
②对于离子反应,只有实际参加反应的各离子浓度发生变化,才会引起化学反应速率的改变。
2压强是否影响化学反应速率,取决于是否影响反应物的浓度。
①恒容下充入稀有气体,气体压强增大,但反应物浓度不变,故反应速率不变。
②恒压下充入稀有气体,气体压强不变,但体积增大,反应物浓度减小,反应速率减小。
3注意“量多变一”的控制变量思想在探究速率影响因素实验中的应用。
二、活化能
1.有效碰撞理论
(1)基元反应:大多数的化学反应往往经过多个反应步骤才能实现。其中每一步反应都称为基元反应。如2HI===H2+I2的2个基元反应为2HI―→H2+2I·、2I·―→I2。
(2)反应机理:先后进行的基元反应反映了化学反应的反应历程,反应历程又称反应机理。
(3)基元反应发生的先决条件
基元反应发生的先决条件是反应物的分子必须发生碰撞,但是并不是每一次分子碰撞都能发生化学反应。
(4)有效碰撞
(5)活化能和活化分子
①活化分子:能够发生有效碰撞的分子。
对于某一化学反应来说,在一定条件下,反应物分子中活化分子的百分数是一定的。
②活化能:活化分子具有的平均能量与反应物分子具有的平均能量之差,叫做反应的活化能。
(6)反应物、生成物的能量与活化能的关系图
2.基元反应发生经历的过程
3.有效碰撞理论对影响化学反应速率因素的解释
(1)浓度:反应物浓度增大→单位体积内活化分子数增多→单位时间内有效碰撞的次数增加→反应速率增大;反之,反应速率减小。
(2)压强:增大压强→气体体积缩小→反应物浓度增大→单位体积内活化分子数增多→单位时间内有效碰撞的次数增加→反应速率增大;反之,反应速率减小。
即压强对化学反应速率的影响,可转化成浓度对化学反应速率的影响。
(3)温度:微观解释:升高温度→活化分子的百分数增大→单位时间内有效碰撞的次数增加→反应速率增大;反之,反应速率减小。
(4)催化剂:使用催化剂→改变了反应的历程(如下图),反应的活化能降低→活化分子的百分数增大→单位时间内有效碰撞的几率增加→反应速率加快。
(1)活化分子间的碰撞一定是有效碰撞( )
(2)活化能大的反应一定是吸热反应( )
(3)发生有效碰撞的分子一定是活化分子( )
(4)有效碰撞次数多,反应速率快( )
(5)增大反应物浓度,虽然活化分子百分比未变,但单位体积内分子总数增加,使单位体积内活化分子总数增加,化学反应速率加快( )
(6)升高温度,会使分子的平均能量升高,活化分子所占百分数增大,从而使反应速率加快( )
(7)催化剂可以降低反应的活化能,也可以改变反应的ΔH( )
(8)活化分子总数多的反应速率快( )
答案 (1)× (2)× (3)√ (4)× (5)√ (6)√ (7)× (8)×
1.已知反应:2NO(g)+Br2(g)2NOBr(g) ΔH=-a kJ·ml-1(a>0),其反应机理如下
①NO(g)+Br2(g)NOBr2(g) 快
②NO(g)+NOBr2(g)2NOBr(g) 慢
下列有关该反应的说法正确的是( )
A.该反应的速率主要取决于①的快慢
B.NOBr2是该反应的催化剂
C.正反应的活化能比逆反应的活化能小a kJ·ml-1
D.增大Br2(g)浓度能增大活化分子百分数,加快反应速率
答案 C
解析 反应速率主要取决于慢的一步,所以该反应的速率主要取决于②的快慢,故A错误;NOBr2是反应过程中的中间产物,不是该反应的催化剂,故B错误;由于该反应为放热反应,说明反应物的总能量高于生成物的总能量,所以正反应的活化能比逆反应的活化能小a kJ·ml-1,故C正确;增大Br2(g)浓度,活化分子百分数不变,但单位体积内的活化分子数目增多了,所以能加快反应速率,故D错误。
2.设C+CO22CO(吸热反应)的反应速率为v1,N2+3H22NH3(放热反应)的反应速率为v2,若对以上两个反应均升高温度,v1、v2会________(填“减小”“增大”或“不变”),从有效碰撞理论角度分析原因:________。
答案 增大 无论是放热反应还是吸热反应,升高温度,分子的平均能量均增加,活化分子百分比增加,单位体积内活化分子数增加,单位时间内有效碰撞次数增加,反应速率增大
3.在有气体参与的反应中,①增大反应物浓度、②升高温度、③增大压强(压缩体积)、④加入催化剂,若以上四种方法均可使反应速率增大,完成下列问题(填序号):
(1)降低反应活化能的是________。
(2)增加活化分子百分比的是________。
(3)未改变活化分子百分比,增加单位体积内分子总数的是________。
(4)增加单位体积内活化分子数的是________。
答案 (1)④ (2)②④ (3)①③ (4)①②③④
活化分子、有效碰撞与反应速率的关系
随堂演练 知识落实
1.下列有关化学反应速率的说法正确的是( )
A.C与CO2反应生成CO时,增加C的量能使反应速率增大
B.等质量的锌粉和锌片与相同体积、相同物质的量浓度的盐酸反应,反应速率相等
C.SO2的催化氧化是一个放热反应,所以升高温度,反应速率减小
D.汽车尾气中的NO和CO可以缓慢反应生成N2和CO2,使用催化剂可以增大该化学反应的速率
答案 D
解析 C是固体,增加C的量不影响化学反应速率,A不正确;锌粉的表面积大,反应速率大,B不正确;升高温度,吸热反应、放热反应的速率均增大,C不正确;催化剂可以增大反应速率,D正确。
2.下列说法正确的是( )
A.活化分子具有的能量是活化能
B.活化分子的总数越多,反应速率越大
C.某一反应的活化分子的百分数是个定值
D.单位时间内有效碰撞次数越多,反应速率越大
答案 D
解析 活化分子具有的能量与普通分子具有的能量之差叫活化能,A错误;单位体积内活化分子总数越多,有效碰撞机率越大,反应速率越大,B错误;只有在一定条件下,活化分子在反应物中所占百分数才是定值,C错误。
3.用一质量为1.2 g的铝片与45 mL 4 ml·L-1稀硫酸反应制取H2,若要增大反应速率,采取的措施:①再加入20 mL 4 ml·L-1硫酸;②改用30 mL 6 ml·L-1的稀硫酸;③改用20 mL 18 ml·L-1浓硫酸;④改用1.2 g铝粉代替1.2 g铝片;⑤适当升高温度;⑥在敞口容器中反应。其中正确的是( )
A.①②③④ B.②④⑤
C.②③④⑤ D.②③④⑤⑥
答案 B
解析 ①未增大c(H2SO4),反应速率不变;③18 ml·L-1的浓硫酸会使铝钝化;⑥在敞口容器中反应,H2逸出并不影响反应速率。
4.硫代硫酸钠溶液与稀硫酸反应的化学方程式为
Na2S2O3+H2SO4===Na2SO4+SO2↑+S↓+H2O,下列各组实验中最先出现浑浊的是( )
答案 D
解析 当有多个外界条件时,要对比找出其相同条件和不同条件,然后比较判断。影响化学反应速率的因素很多,本题从浓度和温度两个因素考查,结合选项知混合液体积都为20 mL,根据浓度越大、温度越高,反应速率越快,可以推知D选项正确。
5.一定温度下,反应H2+Cl2===2HCl中的某一基元反应为H2+Cl·―→HCl+H·,其能量变化如图所示。H…H…Cl表示反应物分子旧化学键没有完全断裂、新化学键没有完全形成的过渡态。
该基元反应的活化能为____________ kJ·ml-1,ΔH为________kJ·ml-1。
答案 21.5 +7.5
题组一 活化分子与有效碰撞理论
1.下列说法错误的是( )
①当碰撞的分子具有足够的能量和适当的取向时,才能发生化学反应
②发生有效碰撞的分子一定是活化分子
③活化分子间的碰撞一定是有效碰撞
④活化分子间每次碰撞都发生化学反应
⑤能发生有效碰撞的分子必须具有相当高的能量
A.①④ B.③④ C.④⑤ D.②⑤
答案 B
解析 活化分子间的碰撞有适当的取向时,才能发生有效碰撞;活化分子间只有发生有效碰撞时,才能发生化学反应。
2.下列说法不正确的是( )
A.增大反应物浓度,活化分子百分数增大,有效碰撞次数增多
B.增大压强,单位体积内气体的活化分子数增多,有效碰撞次数增多
C.升高温度,活化分子百分数增加,分子运动速度加快,有效碰撞次数增多
D.催化剂能降低反应的活化能,提高活化分子百分数,有效碰撞次数增多
答案 A
解析 A项,增大反应物浓度,活化分子数目增多,但活化分子百分数不变。
题组二 外界因素对化学反应速率的影响
3.对于反应:C(s)+H2O(g)CO(g)+H2(g),其他条件不变时,下列措施不能改变化学反应速率的是( )
A.减小C(s)的量
B.增大H2O(g)的浓度
C.增大CO(g)或H2(g)的浓度
D.减小H2O(g)的浓度
答案 A
解析 改变浓度,可以改变化学反应速率,而改变固体物质的量不能改变化学反应速率,因为固体物质的浓度可视为常数。
4.减小反应容器的体积而使压强增大,该方法对下列化学反应的速率无影响的是( )
A.CO2(g)+Ca(OH)2===CaCO3↓+H2O
B.H2(g)+I2(g)2HI(g)
C.NaCl+AgNO3===AgCl↓+NaNO3
D.N2(g)+3H2(g)2NH3(g)
答案 C
解析 C项,反应过程中无气体物质参加或生成,故改变压强对反应速率无影响。
5.(2019·广东深圳南山区期末)一定温度下,反应N2(g)+O2(g)2NO(g)在密闭容器中进行,下列措施不能改变化学反应速率的是( )
A.缩小容器容积使压强增大
B.恒容,充入N2
C.恒容,充入He
D.恒压,充入He
答案 C
解析 A项,缩小容器容积,各物质的浓度增大,反应速率增大,不符合题意;B项,恒容,充入氮气,氮气的浓度增大,反应速率增大,不符合题意;C项,恒容,充入惰性气体,对参加反应的各物质的浓度无影响,反应速率不改变,符合题意;D项,恒压,充入惰性气体,容器的容积增大,参与反应的各物质的浓度减小,反应速率减小,不符合题意。
6.亚氯酸盐(如NaClO2)可用作漂白剂,在常温下不见光时可保存一年,但在酸性溶液中因生成亚氯酸而发生分解:5HClO2===4ClO2↑+H++Cl-+2H2O。分解时,刚加入硫酸,反应缓慢,随后突然反应释放出大量ClO2,这是因为( )
A.酸使亚氯酸的氧化性增强
B.溶液中的H+起催化作用
C.溶液中的Cl-起催化作用
D.逸出的ClO2使反应生成物的浓度降低
答案 C
解析 由题目信息可知,NaClO2在酸性溶液中生成亚氯酸,生成的亚氯酸在刚加入硫酸时反应缓慢,随后突然反应加快,这说明分解生成的产物中某种物质起了催化剂的作用且该物质反应前不存在,故正确答案为C。
题组三 化学反应速率影响因素的相关综合
7.下列措施能明显增大化学反应速率的是( )
A.钠与水反应增大水的用量
B.将稀硫酸改为98%的浓硫酸与锌反应制取氢气
C.在硫酸溶液与氢氧化钠溶液反应时,增大压强
D.恒温恒容条件下,在合成氨反应中增加氮气的量
答案 D
解析 增大水的用量对Na与水的反应速率无明显影响,A项错误;改为浓硫酸后将得不到H2,B项错误;无气体参与和生成的反应,压强的变化对化学反应速率无明显影响,C项错误;增大反应物的浓度可以加快反应速率,D项正确。
8.某温度下,体积一定的密闭容器中进行如下反应:2X(g)+Y(g)Z(g)+W(s) ΔH>0,下列叙述正确的是( )
A.在容器中加入氩气,反应速率不变
B.加入少量W,逆反应速率增大
C.升高温度,正反应速率增大,逆反应速率减小
D.将容器的体积压缩,可增加活化分子的百分数,有效碰撞次数增加
答案 A
解析 在容器中加入氩气,压强增大,但参与反应的物质的浓度不变,所以反应速率不变,A项正确;W是固体,所以加入少量W,正、逆反应速率均不变,B项不正确;升高温度,正、逆反应速率均增大,C项不正确;将容器的体积压缩,可增大单位体积内活化分子数,有效碰撞次数增多,反应速率增大,但活化分子的百分数不变,D项不正确。
9.碳酸钙与稀盐酸反应(放热反应)生成CO2的量与反应时间的关系如图所示,下列结论错误的是( )
A.反应开始2 min内平均反应速率最大
B.反应速率先增大后减小
C.反应开始4 min内温度对反应速率的影响比浓度大
D.反应在2~4 min内以CO2的物质的量变化表示的反应速率为v(CO2)=0.1 ml·min-1
答案 A
解析 图中的曲线表明,在0~2 min内产生了0.1 ml CO2,以CO2的物质的量变化表示的反应速率v1=0.05 ml·min-1;2~4 min内产生了0.2 ml CO2,v2=0.1 ml·min-1;4~6 min内产生了0.05 ml CO2,v3=0.025 ml·min-1,产生CO2的速率先快后慢,故2~4 min的平均反应速率最大,4~6 min的平均反应速率最小,A项错误、D项正确;反应速率先增大后减小,B项正确;反应速率先增大是由于反应放热,使溶液温度升高,导致反应速率增大,4 min后反应速率减小则是由浓度减小引起的,C项正确。
10.(2020·冀州高二测试)在相同条件下,做H2O2分解对比实验时,其中①加入MnO2催化,②不加MnO2催化。下图是反应放出O2的体积随时间的变化关系示意图,其中正确的是( )
答案 A
解析 由图像知,横坐标为时间,纵坐标为V(O2),只要H2O2的量相同,两种情况下最终产生O2的体积相同,①中加入MnO2作催化剂,加快了H2O2的分解速率,在相同时间内产生O2的体积比②大,反应结束时所用时间短,故选A。
题组四 “变量控制”在实验中的应用
11.某实验小组以H2O2分解为例,研究浓度、催化剂对反应速率的影响。在常温下按照如下方案完成实验。实验②的反应物应为( )
A.5 mL 2% H2O2溶液 B.10 mL 2% H2O2溶液
C.10 mL 5% H2O2溶液 D.5 mL 10% H2O2溶液
答案 C
解析 本实验的目的是运用控制变量法,探究浓度、催化剂对反应速率的影响,表中已有数据中,①和③两组实验有两个反应条件不同,二者无法达到实验目的;实验②和③中,应是探究催化剂对反应速率的影响,所以实验②中双氧水浓度和体积必须与③相同,即反应物为10 mL 5% H2O2溶液;实验①和②中都没有使用催化剂,可以探究双氧水浓度对反应速率的影响,实验②的反应物为10 mL 5% H2O2溶液时符合条件,C正确。
12.某同学在用稀硫酸与锌制取氢气的实验中,发现加入少量硫酸铜溶液可加快氢气的生成速率。为了进一步研究硫酸铜的量对氢气生成速率的影响,该同学设计了如下一系列实验。将表中所给的混合溶液分别加入6个盛有过量Zn粒的反应瓶中,收集产生的气体,记录获得相同体积的气体所需的时间。
请完成此实验设计,其中V1=________,V6=________,V9=________。
答案 30 10 17.5
解析 因为要研究硫酸铜的量对反应速率的影响,故应保持硫酸的浓度在各组实验中相同,则硫酸溶液的体积均取30 mL,根据F中增加的水与硫酸铜溶液的体积之和为20 mL,可以求得各组实验中加入水的体积分别为V7=20 mL,V8=19.5 mL,V9=17.5 mL,V10=15 mL,实验E中加入的硫酸铜的体积V6=10 mL。
13.(2019·河南汝阳一中高二期中)把在空气中久置的铝片5.0 g投入盛有500 mL 0.5 ml·L-1 H2SO4溶液的烧杯中,该铝片与H2SO4反应产生氢气的速率与反应时间的关系可用如图所示的曲线来表示,回答下列问题:
(1)曲线O→a段,不产生氢气的原因是_____________________________________________。
有关反应的化学方程式为_________________________________________________________。
(2)曲线a→b段,产生氢气的速率增大的主要原因是_________________________________。
(3)曲线上b点之后,产生氢气的速率逐渐减小的主要原因是__________________________。
答案 (1)久置的铝片表面有氧化铝薄膜,会先与H2SO4反应 Al2O3+3H2SO4===Al2(SO4)3+3H2O
(2)该反应是放热反应,体系温度升高,化学反应速率增大
(3)随着反应的进行,H2SO4溶液的浓度减小,化学反应速率逐渐减小
解析 (1)在空气中久置的铝片表面有氧化铝薄膜,因此,H2SO4先和氧化铝反应,不产生氢气。(2)a→b段,虽然H2SO4溶液的浓度减小,但该反应是放热反应,体系温度升高,温度起主导作用,故化学反应速率增大。(3)曲线上b点之后,H2SO4溶液的浓度减小,成为影响化学反应速率的主要因素,因此化学反应速率逐渐减小。
14.(2019·广州高二质检)KI溶液在酸性条件下能与氧气反应。现有以下实验记录:
回答下列问题:
(1)该反应的离子方程式为________________________。
(2)该实验的目的是______________________________。
(3)实验试剂除了1 ml·L-1KI溶液、0.1 ml·L-1 H2SO4溶液外,还需要的试剂是____________,实验现象为____________________。
(4)实验操作中除了需要上述条件外,还必须控制______(填字母)不变。
A.温度
B.试剂的用量(体积)
C.试剂添加的顺序
(5)由上述实验记录可得出的结论是________________________________________________。
(6)若要进行溶液酸性强弱对反应速率影响的探究实验,你会采取的措施是______________。
答案 (1)4H++4I-+O2===2I2+2H2O
(2)探究温度对反应速率的影响
(3)淀粉溶液 无色溶液变蓝
(4)BC
(5)温度每升高10 ℃,反应速率增大2倍
(6)保证其他实验条件不变,采用不同浓度的H2SO4溶液进行对比实验
解析 (1)根据得失电子数目相等、电荷守恒和原子守恒,可得该反应的离子方程式为4H++4I-+O2===2I2+2H2O。(2)表中数据只有温度和显色时间,故该实验的目的是探究温度对反应速率的影响。(3)为测定显色时间,产物中有碘单质生成,还需要的试剂是淀粉溶液,实验现象为无色溶液变为蓝色。(4)设计实验必须保证其他条件不变,只改变一个条件,才能得到准确的结论,故还必须控制试剂的用量(体积)和试剂添加的顺序不变。(5)分析实验数据,温度每升高10 ℃,显色时间缩短到原来的一半,故可得出结论是温度升高10 ℃,反应速率约增大2倍。(6)若要进行溶液酸性强弱对反应速率影响的探究实验,需保证其他实验条件不变,采用不同浓度的H2SO4溶液进行对比实验。
15.某课外兴趣小组对H2O2的分解速率做了如下实验探究。
(1)下表是该小组研究影响过氧化氢(H2O2)分解速率的因素时采集的一组数据:
用10 mL H2O2制取150 mL O2所需的时间
①该小组在设计方案时,考虑了浓度、a:____________、b:________等因素对过氧化氢分解速率的影响。
②从上述影响H2O2分解速率的因素a和b中任选一个,说明该因素对该反应速率的影响:
________________________________________________________________________。
(2)将质量相同但颗粒大小不同的MnO2分别加入到5 mL 5%的双氧水中,并用带火星的木条测试。测定结果如下:
①写出H2O2发生反应的化学方程式:_______________________________________。
②实验结果说明催化剂作用的大小与__________有关。
答案 (1)①温度 催化剂
②其他条件不变,升高反应温度,H2O2分解速率增大(或其他条件不变,使用合适的催化剂,H2O2分解速率增大)
(2)①2H2O2eq \(=====,\s\up7(MnO2))2H2O+O2↑
②催化剂的颗粒大小(或催化剂的表面积)
解析 (1)从本题提供的表格中的数据和条件进行分析可知,在该小组设计方案时,考虑到了浓度、温度和催化剂对化学反应速率的影响。分析(Ⅰ)、(Ⅱ)组实验可以得知,在其他条件不变时,升高反应温度,H2O2分解速率增大;分析(Ⅱ)、(Ⅲ)组实验可以得知,在其他条件不变时,使用合适的催化剂,H2O2分解速率增大。影响因素
实验步骤
实验现象
实验结论
浓度
均出现浑浊,但后者出现浑浊更快
增大浓度,化学反应速率增大
温度
混合后均出现浑浊,但70 ℃热水一组首先出现浑浊
升高温度,化学反应速率增大
催化剂
前者无明显现象,后者出现大量气泡
催化剂能加快化学反应速率
加入试剂
反应时间
(填“长”或“短”)
反应速率
(填“快”或“慢”)
40 mL 1 ml·L-1硫酸
长
慢
40 mL 4 ml·L-1硫酸
短
快
实验编号
T/K
大理石规格
硝酸浓度
/ml·L-1
实验目的
①
298
粗颗粒
2.00
(Ⅰ)实验①和②探究HNO3浓度对该反应速率的影响
(Ⅱ)实验①和____探究温度对该反应速率的影响
(Ⅲ)实验①和____探究大理石规格(粗、细)对该反应速率的影响
②
③
粗颗粒
④
实验
反应温度/℃
Na2S2O3溶液
稀H2SO4
H2O
V/mL
c/ml·L-1
V/mL
c/ml·L-1
V/mL
A
25
5
0.1
10
0.1
5
B
25
5
0.2
5
0.2
10
C
35
5
0.1
10
0.1
5
D
35
5
0.2
5
0.2
10
实验编号
反应物
催化剂
①
10 mL 2% H2O2溶液
无
②
无
③
10 mL 5% H2O2溶液
MnO2固体
实验
混合溶液
A
B
C
D
E
F
4 ml·L-1 H2SO4/mL
30
V1
V2
V3
V4
V5
饱和CuSO4溶液/mL
0
0.5
2.5
5
V6
20
H2O/mL
V7
V8
V9
V10
10
0
实验编号
①
②
③
④
⑤
温度/℃
30
40
50
60
70
显色时间/s
160
80
40
20
10
浓度
时间/s
反应条件
30%H2O2
15%H2O2
10%H2O2
5%H2O2
(Ⅰ)无催化剂、不加热
几乎不反应
几乎不反应
几乎不反应
几乎不反应
(Ⅱ)无催化剂、加热
360
480
540
720
(Ⅲ)MnO2催化剂、加热
10
25
60
120
催化剂(MnO2)
操作情况
观察结果
反应完成所需的时间
粉末状
混合不振荡
剧烈反应,带火星的木条复燃
3.5 min
块状
反应较慢,火星红亮但木条未复燃
30 min
相关学案
这是一份化学选择性必修1第2章 化学反应的方向、 限度与速率第3节 化学反应的速率第2课时学案,共14页。
这是一份高中化学第二节 电解池第1课时学案,共14页。
这是一份高中化学人教版 (2019)选择性必修1第四章 化学反应与电能第二节 电解池第2课时学案,共15页。

