










鲁科版高中化学必修第二册期中检测原卷+解析卷
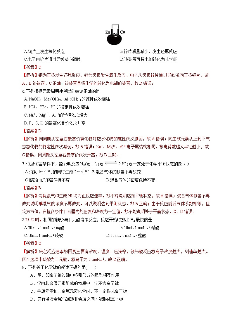
展开鲁科版必修第二册 期中检测(B)
命题范围:第1—2章 总分100分 时间90分钟
一.选择题:本题共10小题,每题2分,共20分。每小题只有一个选项符合题意。
1. 16O 和18O 是氧元素的两种核素,下列说法正确的是
A. 16O 和18O互为同位素 B. 16O 和18O的核外电子排布不同
C. 16O2 和18O2互为同素异形体 D. 16O2 和18O2的化学性质不同
【答案】A
【解析】16O 和18O为氧元素的两种核素,互为同位素,故A正确,C错误;同种元素的原子质子数相同核外电子数和核外电子排布相同,化学性质相同,故B、D错误。
2. 下列有关化学用语表示正确的是
A.中子数为20的氯原子: 2017Cl
B. Mg2+的结构示意图:
C.二氧化碳的电子式:O:: C:: O
D.用电子式表示HCl的形成过程:
【答案】B
【解析】中子数为20的氯原子为: 3717Cl,故A错误;二氧化碳的电子式为:,故C错误;HCl的形成过程为:,故D错误。
3. 下列关于化学反应中能量变化的说法正确的是
A. 断开化学键会释放能量
B.氧化还原反应均为放热反应
C.需要加热才能发生的反应一定是吸热反应
D.化学反应过程中一定伴有能量变化
【答案】D
【解析】断开化学键会吸收能量,故A错误;氧化还原反应不一定放热反应,如氢气还原氧化铜的反应为吸热反应,故B错误;反应条件与反应吸热还是放热没有直接关系,放热反应有的也需要加热,故C错误,化学反应过程一定既有物质变化又有能量变化,故D正确。
4. 下列物质中既含有离子键又含有共价键的是
A. NH4Cl B. CaCl2 C. K2S D. HNO3
【答案】A
【解析】CaCl2 、K2S只含有离子键;HNO3只含有共价键。
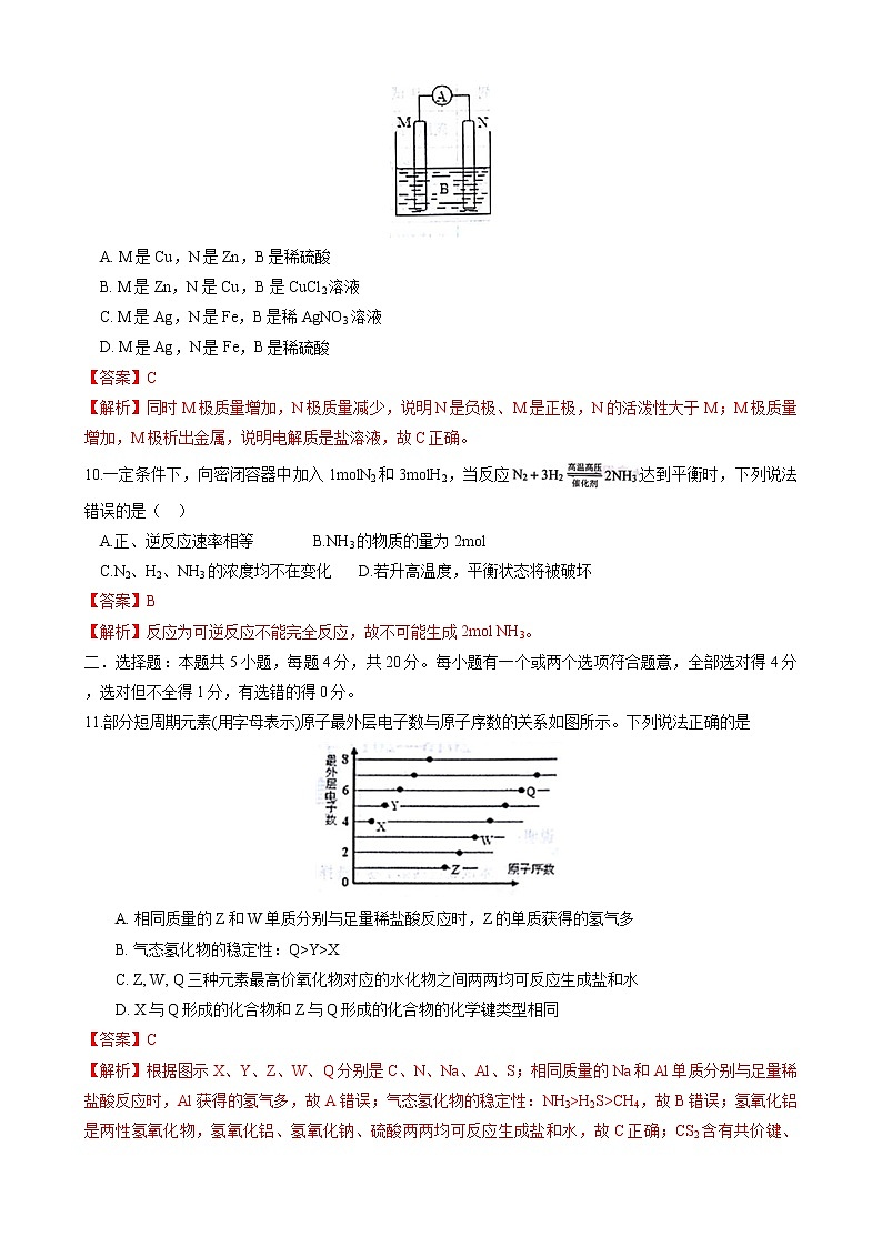
5.下图为番茄电池装置示意图,下列说法正确的是
A.铜片上发生氧化反应 B.锌片质量减小,发生还原反应
C.电子由锌片通过导线流向铜片 D.该装置可将电能转化为化学能
【答案】C
【解析】铜为正极发生还原反应,锌为负极发生氧化反应,电子从负极锌片通过导线流向正极铜片,故A、B处错误,C正确;该装置是将化学能转化为电能的装置,故D错误。
6. 下列根据元素周期律得出的结论正确的是
A. NaOH、Mg (OH)2、Al (OH) 3 的碱性依次增强
B. HCl、HBr、HI 的稳定性依次增强
C. Na+、Mg2+、Al3+的半径依次增大
D. P、S, Cl 的最高化合价依次升高
【答案】D
【解析】同周期从左至右最高价氧化物对应水化物的碱性依次减弱,故A错误;同主族元素从上到下气态氢化物的稳定性依次减弱,故B错误;Na+、Mg2+、Al3+电子层结构相同,核电荷数越大半径越小,故C错误;同周期从左至右最高价依次升高,故D正确。
7. 恒温恒容条件下,能说明反应 H2 (g) + I2 (g) 2 HI (g) 一定处于化学平衡状态的是( )
A.消耗 1mol H2 的同时生成 2 mol HI B.混合气体的颜色不再改变
C.容器内的压强保持不变 D.混合气体的密度保持不变
【答案】B
【解析】消耗氢气和生成HI均为正反应速率,故不能说明达到平衡状态,故A错误;混合气体颜色不再改变说明碘蒸气的浓度不再改变,可以说明达到平衡状态,故B正确;由于反应前后气体系数相等,且均为气体,在恒容条件下容器内的压强和密度为一定值,故不能说明处于平衡状态,C、D错误。
8.25 ℃ 时,相同的镁条与下列酸溶液反应,反应开始时放出 H2 最快的是
A.20 mL 1 mol·L-1硝酸 B.10mL 1 mol·L-1醋酸
C.10mL 1 mol·L-1硫酸 D.20 mL 1 mol·L-1盐酸
【答案】C
【解析】决定反应速率的因素主要有浓度、温度、压强等,镁与酸反应氢离子浓度越大,则速率越大。四个选项中硫酸为二元酸,氢离子为2 mol·L-1,故C正确。
9.下列关于化学键的叙述正确的是( )
A.阴、阳离子通过静电吸引形成的强烈相互作用
B.仅由非金属元素组成的物质中一定不含离子键
C.金属元素和非金属元素化合时,不一定形成离子键
D.只有活泼金属与活泼非金属之间才能形成离子键
【答案】 C
【解析】 静电作用包括静电引力和静电斥力,A项错误;NH4Cl是由非金属元素组成的离子化合物,B、D两项错误;AlCl3为共价化合物,C项正确。
10.下列叙述中正确的是( )
A.除0族元素外,短周期元素的最高正化合价等于该元素所属的族序数
B.除短周期外,其他周期均有18种元素
C.副族元素中没有非金属元素
D.电子层数相同的微粒,对应元素一定属于同一周期
【答案】C
【解析】O、F没有正化合价,A不正确;第6周期有32种元素,B不正确;副族元素和第Ⅷ族元素都是金属元素,C正确;Ne和Na+的电子层数都是2,但不属于同一周期,D不正确。
二.选择题:本题共5小题,每题4分,共20分。每小题有一个或两个选项符合题意,全部选对得4分,选对但不全得1分,有选错的得0分。
11.能够说明元素A的非金属性比元素B的非金属性强的理由是( )
A.A、B两元素的原子具有相同的电子层数,且原子半径A>B
B.通常条件下,元素A的单质是气态,元素B的单质是固态
C.A的气态氢化物比B的气态氢化物分解温度高
D.A的最高价氧化物对应的水化物的酸性弱于B的最高价氧化物对应的水化物的酸性
【答案】 C
【解析】 A项,A、B电子层数相同且原子半径:A>B,说明得电子能力:B>A,即非金属性:B>A,错误;B项,单质的状态属于物理性质,不能用于判断非金属性强弱;C项,气态氢化物稳定性:A>B,则非金属性:A>B;D项,最高价氧化物对应水化物的酸性越强,对应元素的非金属性越强。
12.下列关于离子化合物的叙述正确的是( )
A.离子化合物中都含有离子键
B.离子化合物中的阳离子只能是金属离子
C.离子化合物若能溶于水,其水溶液一定可以导电
D.溶于水可以导电的化合物一定是离子化合物
【答案】 AC
【解析】 离子化合物NH4Cl中的阳离子NH不是金属离子;HCl溶于水能导电,但其不是离子化合物。
13.化学反应A2+B2===2AB的能量变化如图所示,则下列说法正确的是( )
A.该反应是吸热反应
B.1 mol A—A键和1 mol B—B键断裂能放出x kJ的能量
C.2 mol A—B键断裂需要吸收y kJ的能量
D.2 mol AB的总能量高于1 mol A2和1 mol B2的总能量
【答案】 C
【解析】 由图知,1 mol A2和1 mol B2的总能量高于2 mol AB的能量,所以该反应放热,A、D两项不正确;化学键断裂时需吸收能量,B项不正确;2 mol A—B键断裂变成2 mol A原子和2 mol B原子吸收y kJ的能量,C项正确。
13.一定温度下,向容积为2 L的密闭容器中通入两种气体发生化学反应,反应中各物质的物质的量变化如图所示,对该反应的推断合理的是( )
A.该反应的化学方程式为3B+4C6A+2D
B.反应进行到1 s时,v(A)=v(D)
C.反应进行到6 s时,B的平均反应速率为0.05 mol·L-1·s-1
D.反应进行到6 s时,各物质的反应速率相等
【答案】AC
【解析】Δn(A)∶Δn(B)∶Δn(C)∶Δn(D)=(1.2-0) mol∶(1.0-0.4)mol∶(1.0-0.2)mol∶(0.4-0)mol=6∶3∶4∶2,由各物质的物质的量变化之比等于化学方程式中化学计量数之比,且B、C为反应物,A、D为生成物,故化学方程式为3B+4C6A+2D,A项正确;反应进行到1 s时,A、D的变化量不同,速率不同,B项错误;反应进行到6 s时,B的平均反应速率为=0.05 mol·L-1·s-1,C项正确;反应进行到6 s时,各物质浓度的变化量不同,反应速率不相等,故D项错误。
15.下图为氢氧燃料电池原理示意图,按照此图的提示,下列叙述不正确的是( )
A.b电极是正极
B.总反应方程式为2H2+O2===2H2O
C.负极发生还原反应,正极发生氧化反应
D.氢氧燃料电池是一种具有广泛应用前景的绿色电源
【答案】C
【解析】 该电池是氢氧燃料电池, H2在a电极失电子,发生氧化反应,O2在b电极得到电子,发生还原反应,电池的总反应方程式是2H2+O2===2H2O,故A、B正确,C错误;由于氢氧燃料电池的产物是水,是一种绿色无污染的电池,所以发展前景非常广阔,D正确。
三.非选择题:本题共5小题,共60分
16. (12 分)A、B、C、D、E 为原子序数依次增大的短周期主族元素。A 是元素周期表中原子半径最小的元素,B、D 同主族且 B 原子的核外电子数是 D 的一半,灼烧含 C 的物质时火焰的颜色为黄色。
回答下列问题:
(1) A、E 组成的化合物的电子式为___________。
(2) B 在元素周期表中的位置为____________。
(3) B、C 的简单离子中,半径较大的是______(填离子符号); C 的单质在 B 的单质中燃烧,所得产物中化学键的类型为_____________。
(4) D、E 中非金属性较强的是_ __(填元素符号);下列事实中能证明该结论的是__ __(填序号)。
a. E 的气态氢化物的稳定性比 D 的强
b. E 的气态氢化物的酸性比 D 的强
c. E 的气态氢化物的溶解度比 D 的大
【答案】 (1) (2) 第二周期VIA族 (3) O2- 离子键、共价键 (4) Cl a
【解析】A 是元素周期表中原子半径最小的元素,则A为H;B、D 同主族且 B 原子的核外电子数是 D 的一半,则B为O,D为S;灼烧含 C 的物质时火焰的颜色为黄色,则C为钠;根据A、B、C、D、E 为原子序数依次增大的短周期主族元素,则E为氯。
17.(12分)CH3OH是一种无色有刺激性气味的液体,在生产生活中有重要用途,同时也是一种重要的化工原料。
(1)已知CH3OH(g)+O2(g)=CO2(g)+2H2(g)的能量变化如图所示,下列说法正确的是________(填字母)。
a.CH3OH转变成H2的过程是一个吸收能量的过程
b.H2的生成速率与CH3OH的消耗速率之比为1∶2
c.化学变化不仅有新物质生成,同时也一定有能量变化
d.1 mol H—O键断裂的同时2 mol C===O键断裂,则反应达最大限度
(2)某温度下,将5 mol CH3OH和2 mol O2充入2 L的密闭容器中,经过4 min反应达到平衡,测得c(O2)=0.2 mol·L-1,4 min内平均反应速率v(H2)=_____________,则CH3OH的转化率为____________。
(3)CH3OH燃料电池是目前开发最成功的燃料电池之一,这种燃料电池由甲醇、空气(氧气)、KOH(电解质溶液)构成。其中负极反应式为CH3OH+8OH--6e-===CO+6H2O。则下列说法正确的是______(填序号)。
①电池放电时通入空气的电极为负极
②电池放电时,电解质溶液的碱性逐渐减弱
③电池放电时每消耗6.4 g CH3OH转移1.2 mol电子
【答案】 (1)cd (2)0.8 mol·L-1·min-1 64% (3)②③
【解析】 (1)由图像可知,反应物的总能量高于生成物的总能量,则CH3OH转变成H2的过程是一个放出能量的过程,a项错误;平均反应速率之比等于化学计量数之比,H2的生成速率与CH3OH的消耗速率之比为2∶1,b项错误;化学变化不仅有新物质生成,同时也一定有能量变化,c项正确;1 mol H—O键断裂的同时2 mol C===O键断裂,说明v正=v逆,反应达到平衡,即反应达最大限度,d项正确。
(2)将5 mol CH3OH和2 mol O2充入2 L的密闭容器中,经过4 min反应达到平衡,测得c(O2)=0.2 mol·L-1,说明氧气反应掉2-0.2×2=1.6mol,根据浓度的变化量等于化学计量数之比,氢气生成6.4 mol,则4 min 内平均反应速率v(H2)=6.4 mol÷(2 L×4 min)=0.8 mol·L-1·min-1,根据上述分析,反应掉甲醇3.2 mol,则CH3OH的转化率为3.2÷5×100%=64%。
(3)甲醇燃料电池由甲醇、空气(氧气)、KOH(电解质溶液)构成,①电池放电时,氧气得电子,则通入空气的电极为正极,错误;②电池放电时,生成的CO2与KOH溶液反应生成碳酸钾,电解质溶液的碱性逐渐减弱,正确;③6.4 g甲醇的物质的量为0.2 mol,根据CH3OH-6e-+8OH-===CO+6H2O,电池放电时每消耗6.4 g CH3OH转移1.2 mol电子,正确。
18.(12分)在化学反应中,只有极少数能量比平均能量高得多的反应物分子发生碰撞时才可能发生化学反应,这些分子被称为活化分子。使普通分子变成活化分子所需提供的最低限度的能量叫活化能,其单位通常用kJ·mol-1表示。请认真观察下图,然后回答问题。
(1)图中所示反应是________(填“吸热”或“放热”)反应。
(2)已知拆开1 mol H—H键、1 mol I—I键、1 mol H—I键分别需要吸收的能量为436 kJ、151 kJ、299 kJ。则由1 mol氢气和1 mol碘反应生成HI会________(填“放出”或“吸收”)________kJ的热量。在化学反应过程中,是将________转化为________。
(3)下列反应中,属于放热反应的是________(填序号,下同),属于吸热反应的是________。
①物质燃烧 ②炸药爆炸 ③酸碱中和反应 ④二氧化碳通过炽热的碳 ⑤食物因氧化而腐败 ⑥Ba(OH)2·8H2O与NH4Cl反应 ⑦铁粉与稀盐酸反应
【答案】 (1)放热 (2)放出 11 化学能 热能 (3)①②③⑤⑦ ④⑥
【解析】 (1)由题图可知反应物的总能量高于生成物的总能量,故该反应为放热反应。
(2)H2(g)+I2(g)===2HI(g),断裂1 mol H—H键和1 mol I—I键需要吸收436 kJ+151 kJ=587 kJ热量,生成2 mol HI放出2×299 kJ=598 kJ热量,所以1 mol氢气和1 mol碘反应生成HI放出11 kJ的热量;在化学反应过程中,将化学能转化为热能。
(3)应熟悉常见的吸热反应和放热反应:中和反应、燃料的燃烧、有氧参与的氧化还原反应、多数化合反应等属于放热反应;多数分解反应(H2O2分解除外)、二氧化碳通过炽热的碳、Ba(OH)2·8H2O与NH4Cl反应等属于吸热反应。
19.(14分)利用化学反应将储存在物质内部的化学能转化为电能,科学家设计出了原电池,从而为人类生产、生活提供能量。
(1)甲同学认为,所有的氧化还原反应都可以设计成原电池,你是否同意?________(填“是”或“否”)。若不同意,请你试举一例,写出相应的化学方程式:___________________________。
(2)乙同学依据氧化还原反应:2Ag++Cu===Cu2++2Ag设计的原电池如图所示:
①负极的材料是________,发生的电极反应为_________________________________________;
②外电路中的电子是从________电极流向________电极。(写出电极材料的名称)
③当反应进行到一段时间后取出电极材料,测得某一电极增重了5.4 g,则该原电池反应共转移的电子数目是________。
④请指出该原电池装置的一个缺点:_________________________________________________________。
【答案】 (1)否 非自发进行的氧化还原反应均不可以设计成原电池,如C+CO22CO不能设计成原电池
(2)①铜 Cu-2e-===Cu2+ ②铜 银 ③0.05NA(或3.01×1022)
④能量利用率低,不能提供持续稳定的电流
【解析】 (1)能设计成原电池的氧化还原反应必须是能自发进行的
(2)③正极:Ag+ + e- === Ag
0.05 mol 0.05 mol
转移电子数为0.05NA。
20.(10分)X、Y、Z、W代表四种短周期元素,有关它们的部分结构信息及性质信息如表所示。
元素 | 部分结构信息 | 部分性质信息 |
X | X的单质由双原子分子构成,分子中有14个电子 | X有多种氧化物,如XO、XO2、X2O4等 |
Y | Y原子的次外层电子数等于最外层电子数的一半 | Y能形成多种气态氢化物 |
Z | Z原子的最外层电子数大于4 | Z元素的最高正化合价与最低负化合价的代数和等于6 |
W | W原子的最外层电子数等于(2n-3)(n为原子核外电子层数) | 化学反应中W原子易失去最外层电子形成Wn+ |
请按要求回答下列问题:
(1)Z在元素周期表中的位置是________________。
(2)X、Y的气态氢化物的稳定性由强到弱的顺序是________________________________(用化学式表示)。
(3)X、Y、Z三种元素的最高价氧化物对应水化物的酸性由强到弱的顺序是___________(用化学式表示)。
(4)实验室用X的气态氢化物的水溶液制取W的氢氧化物的方法是______________(用离子方程式表示)。
(5)写出Z的单质与二氧化硫的混合气体通入水中所发生反应的离子方程式:____________。
【答案】 (1)第三周期ⅦA族 (2)NH3>CH4
(3)HClO4>HNO3>H2CO3 (4)Al3++3NH3·H2O===Al(OH)3↓+3NH (5)Cl2+SO2+2H2O===4H++2Cl-+SO
【解析】 X、Y、Z、W是短周期的四种元素,X的单质由双原子分子构成,分子中有14个电子,对应元素原子的质子数为7,X有多种氧化物,如XO、XO2、X2O4等,所以X为N元素;Y原子的次外层电子数等于最外层电子数的一半,Y能形成多种气态氢化物,则Y为C元素;Z原子的最外层电子数大于4,其为非金属元素,Z元素的最高正化合价与最低负化合价的代数和等于6,则其最高正化合价为+7,Z为Cl元素;W原子的最外层电子数等于(2n-3)(n为原子核外电子层数),化学反应中W原子易失去最外层电子形成Wn+,则n=3,所以W为Al元素。(1)Z为Cl元素,其原子序数为17,位于周期表中第三周期ⅦA族。(2)N的非金属性强于C,故氢化物的稳定性:NH3>CH4。(3)非金属性:Cl>N>C,则最高价氧化物对应水化物的酸性:HClO4>HNO3>H2CO3。(4)X的气态氢化物的水溶液为氨水,W的氢氧化物为氢氧化铝,氨水与铝离子反应生成氢氧化铝沉淀,反应的离子方程式为Al3++3NH3·H2O===Al(OH)3↓+3NH。(5)Z的单质为氯气,氯气与二氧化硫在水中反应生成硫酸和氯化氢,反应的离子方程式为Cl2+SO2+2H2O===4H++2Cl-+SO。
高中化学鲁科版 (2019)选择性必修3第1章 有机化合物的结构与性质 烃本章综合与测试精品复习ppt课件: 这是一份高中化学鲁科版 (2019)选择性必修3第1章 有机化合物的结构与性质 烃本章综合与测试精品复习ppt课件,文件包含新教材精创第1章总结课件-鲁科版高中化学选择性必修3共24张PPTpptx、新教材精创第1章检测原卷版鲁科版高中化学选择性必修3docx、新教材精创第1章检测解析版鲁科版高中化学选择性必修3docx等3份课件配套教学资源,其中PPT共24页, 欢迎下载使用。
高中化学鲁科版 (2019)选择性必修2第3章 不同聚集状态的物质与性质本章综合与测试优质复习课件ppt: 这是一份高中化学鲁科版 (2019)选择性必修2第3章 不同聚集状态的物质与性质本章综合与测试优质复习课件ppt,文件包含新教材精创第3章总结课件鲁科版选择性必修2共15张PPTpptx、新教材精创第三章单元测试原卷版鲁科版选择性必修2docx、新教材精创第三章单元测试解析版鲁科版选择性必修2docx等3份课件配套教学资源,其中PPT共15页, 欢迎下载使用。
高中化学鲁科版 (2019)选择性必修2第2章 微粒间相互作用与物质性质本章综合与测试精品复习ppt课件: 这是一份高中化学鲁科版 (2019)选择性必修2第2章 微粒间相互作用与物质性质本章综合与测试精品复习ppt课件,文件包含新教材精创第2章总结课件鲁科版选择性必修2共20页PPTpptx、新教材精创第二章单元测试原卷版鲁科版选择性必修2docx、新教材精创第二章单元测试解析版鲁科版选择性必修2docx等3份课件配套教学资源,其中PPT共0页, 欢迎下载使用。