所属成套资源:鲁科版高中化学必修第二册全册配套备课资料(课件+教案+学案+练习)
高中化学鲁科版 (2019)必修 第二册第1节 认识有机化合物完美版课件ppt
展开
这是一份高中化学鲁科版 (2019)必修 第二册第1节 认识有机化合物完美版课件ppt,文件包含新教材精创311认识有机化合物的一般性质碳原子的成键特点课件2pptx、新教材精创311认识有机化合物的一般性质碳原子的成键特点学案2-鲁科版高中化学必修第二册docx、新教材精创311认识有机化合物的一般性质碳原子的成键特点教学设计2-鲁科版高中化学必修第二册docx、新教材精创311认识有机化合物的一般性质碳原子的成键特点练习2原卷版docx、新教材精创311认识有机化合物的一般性质碳原子的成键特点练习2解析版docx、神奇的碳mp4等6份课件配套教学资源,其中PPT共28页, 欢迎下载使用。
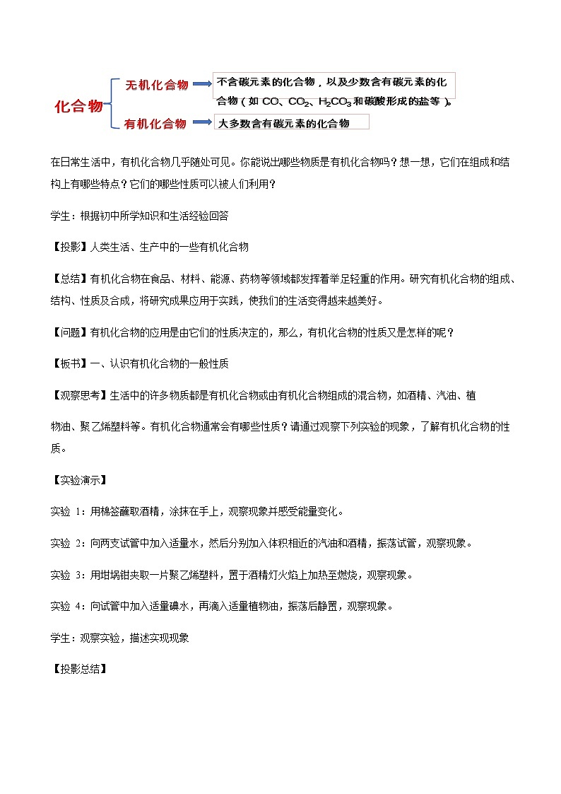
第三章 第1节 认识有机化合物第一课时  认识有机化合物的一般性质 碳原子的成键特点1. 能从元素组成、结构、性质等角度概括有机化合物的共同点,知道有机化合物分子是有空间结构的,知道有机化合物与无机物的差异。2. 以烷烃为例发现有机化合物中同系物的存在,能够对简单的有机化合物进行分类。3. 以甲烷、乙烯、乙炔、苯为例认识碳原子的成键特点,能概括常见有机化合物中碳原子的成键类型。能描述甲烷、乙烯、乙炔的分子结构特征并能搭建甲烷和乙烷的立体模型。碳原子成键特点1.碳原子位于周期表     周期      族,原子结构示意图为                  。2.写出常见的含碳化合物化学式,并分析所含化学键的类型。一.认识有机化合物的一般性质有机化合物是指:                                         .碳的氧化物、碳酸、及其碳酸盐属于                 。【活动探究1】有机化合物的性质探究观察实验1——实验4,思考完成以下表格:实验 现象结论实验1   实验2   实验3   实验4   总结:有机化合物的一般性质 熔沸点溶解性稳定性相似之处   不同之处   特性 二、认识有机化合物的结构特点有机物的组成:有机化合物均含有        元素,大多数有机化合物含有    、     元素,有些有机化合物还含有     、     、     、   等元素。仅由碳和氢两种元素组成的有机化合物称为      ,也叫作             。最简单的有机化合物是         。1.碳原子的成键特点【活动探究2】甲烷分子的结构特点完成课本P78也“观察思考”,总结甲烷的结构特点。甲烷结构:甲烷分子中,碳原子与 4 个氢原子形成         个共价单键。分子中的 5 个原子不在同一平面内,而是形成了一个                     的结构:碳原子位于                 ,4 个氢原子分别位于                 ,任意两个碳氢键之间的夹角均为             。【活动探究3】搭建有机化合物分子的球棍模型小组合作完成教材P79页“活动探究内容”, 通过搭建有机化合物分子的球棍模型,认识有机化合物的结构特点。总结:(1)碳原子的最外层有 4 个电子,它不易失去或得到电子形成离子,通常与其他原子以      键结合。 (2)碳原子之间可以通过          结合,也可以通过       和           结合; (3)分子中有 3 个或 3 个以上碳原子时,碳原子之间既可以形成           还可以形成           。 2. 有机化合物的结构式书写及命名方法结构式:用          和          表示分子中原子的排列顺序和成键方式的式子。结构式只能表示分子中原子的          ,不能表示分子的                。结构简式:将结构式中                   省略后的式子。甲烷的结构式为              , 结构简式为                   ;乙烷的结构式为              , 结构简式为                   ;命名方法:简单的有机化合物通常按分子含有的                来命名。用                   分别命名分子中碳原子数为 1 ~ 10 的烷烃;分子中碳原子数在 10 以上的烷烃则用                 命名,如 CH3 (CH 2 ) 9 CH 3 叫作                 。3.烃的分类和结构【活动探究4】自主阅读教材P80—81页内容,了解烃的分类和不同烃类的结构特点。总结:(1)烷烃:分子中,碳原子之间都以       结合成碳链,碳原子的剩余价键均与         结合的烃。烷烃分子中每个碳原子的最外层电子都被充分利用,达到“饱和”状态,因此这样的烃也叫作         。(2)不饱和链烃:碳原子还有               的价键,每个碳原子的最外层电子没有被充分利用,即没有达到“饱和”状态的烃。(3)环烃:分子中有         的烃。(4)常见烃的空间结构:乙烷分子中,同一个碳原子上的碳碳单键和三个碳氢键中,任意两个键之间的夹角都近似于     分子中碳氢键的键角,所有原子       同一平面上;乙烯分子是       形分子,同一个碳原子上的碳碳双键和两个碳氢键中,任意两个键之间的夹角都约为      ;乙炔分子是     形分子,碳碳三键和碳氢键之间的夹角为               。4.同系物【活动探究5】观察甲烷、乙烷、丙烷、丁烷、戊烷的元素组成和分子结构特点。思考烷烃在分子在组成上有何规律? 总结:1.烷烃的分子式可以用通式            表示。      2.同系物:        相似、分子组成相差一个或若干个        原子团的有机化合物互称为同系物。【迁移应用】判断下列说法是否正确(1)含有碳、氢元素的有机物一定是烃。 (  )  (2)分子式为C4H10的有机物属于烷烃。 (  )  (3) 同系物之间相对分子质量相差14或14的整数倍。(  ) (4) 同系物的化学性质基本相似。(  )(5)碳氢原子个数比不相等的烃,一定不互为同系物(  ) 【课堂小结】    1.下列有关有机物的说法中正确的是(  )A.有机物中一定含有碳、氢元素B.易溶于汽油、酒精、苯等有机溶剂的物质一定是有机物C.所有的有机物都易燃烧D.有机物不一定是非电解质2.下列物质中,不属于烷烃的是(  )A.CH4      B.C3H8      C.C4H8      D.C5H123.下列各图均能表示甲烷的分子结构,哪一种更能反映其真实存在的状况(  )      4.下面列举的是某化合物的组成和性质,能说明该物质肯定是有机化合物的是(  )A.仅由碳、氢两种元素组成B.仅由碳、氢、氧三种元素组成C.在氧气中燃烧只生成二氧化碳D.熔点低而且难溶于水5.下列关于同系物的说法中,错误的是(  )A.同系物具有相同的最简式B.同系物之间相对分子质量相差14或14的整数倍C.同系物符合同一通式D.同系物的化学性质基本相似6.下列说法正确的是(   )A.甲烷分子中的4个H原子在同一平面上B.22.4 L甲烷分子中含有4NA个C—H键C.烷烃分子中一定含有C—C单键D.己烷的分子式为C6H147.下列物质中,属于有机化合物但不属于烃的是(  )A.CO         B.CH3COOHC.CaCO3  D.C2H68.以下是4个碳原子相互结合形成的烃分子的碳骨架结构:请写出它们的结构简式:①______________________,②______________________,③______________________,④______________________,⑤______________________,⑥______________________,⑦______________________,⑧______________________。 检测反馈答案1.【答案】 D【解析】 有机物中一定含有碳元素,不一定含有氢元素,如CCl4,故A不正确;绝大多数有机物易溶于汽油、酒精、苯等有机溶剂,但易溶于汽油、酒精、苯等有机溶剂的物质不一定是有机化合物,如卤族单质就易溶于这些有机溶剂,故B不正确;绝大多数有机物易燃烧,但有机物也有不燃烧的物质,如CCl4不仅不能燃烧反而可作灭火剂,故C不正确;有机化合物大部分是非电解质,少部分是电解质,如乙酸等,故D正确。2.【答案】C3.【答案】D【解析】在这几种形式中,分子结构示意图、球棍模型及比例模型均能反映甲烷分子的空间构型,但比例模型更能形象的表达出H、C的位置及所占比例;电子式只反映原子的最外层电子的成键情况。4.【答案】 A【答案】仅由碳、氢两种元素组成的化合物一定属于有机化合物,A正确;碳酸(H2CO3)由碳、氢、氧三种元素组成,但不属于有机化合物,B错误;CO在氧气中燃烧只生成CO2,而CO不属于有机化合物,C错误;NO、CO等物质熔点低而且难溶于水,但它们均不属于有机化合物,D错误。5.【答案】 A6.【答案】 D7.【答案】 B8. 【答案】   
相关课件
这是一份化学必修第二册乙烯的性质精品ppt课件,文件包含722不饱合中碳原子的成键特点乙烯的性质备课件pptx、722不饱合中碳原子的成键特点乙烯的性质备作业原卷版docx、722不饱合中碳原子的成键特点乙烯的性质备作业解析版docx、乙烯的加成反应mp4等4份课件配套教学资源,其中PPT共37页, 欢迎下载使用。
这是一份化学必修 第二册第1节 认识有机化合物优质课件ppt,共46页。PPT课件主要包含了酒精易挥发吸收,汽油不溶于水,酒精易溶于水,聚乙烯塑料易燃烧,单质碘易溶于,植物油,碳和氢两种元素,个顶点,碳碳单键,碳碳双键等内容,欢迎下载使用。
这是一份鲁科版 (2019)必修 第二册第1节 认识有机化合物课文ppt课件,共52页。PPT课件主要包含了内容索引,素养目标,非电解质,有机物,固态或液态,易分解,碳和氢,正四面体形,°28,CH3CH3等内容,欢迎下载使用。

