初中体育华东师大版八年级全一册冰雪类运动的基本技术教学设计
展开
这是一份初中体育华东师大版八年级全一册冰雪类运动的基本技术教学设计,共4页。
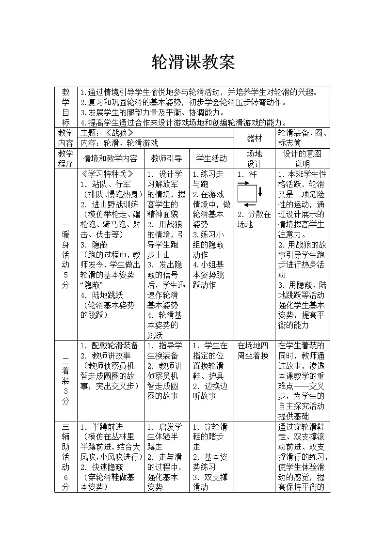
轮滑课教案 教学目标1.通过情境引导学生愉悦地参与轮滑活动,并培养学生对轮滑的兴趣。2.复习和巩固轮滑的基本姿势,初步学会轮滑压步转弯动作。3.发展学生的腿部力量及平衡、协调能力。4.提高学生通过合作来设计游戏场地和创编轮滑游戏的能力。教学内容主题:《战狼》器材轮滑装备、圈、标志筒内容:轮滑、轮滑游戏教学程序情境和教学内容教师引导学生活动场地设计设计的意图说明一暖身活动5分《学习特种兵》1.站队、行军(排队、慢跑热身)2.进山野战训练(模仿举枪走、端枪跑、骑马跑、射击、伏击等)3.隐蔽(跑的过程中,教师发令,学生做出轮滑的基本姿势“隐蔽”4.陆地跳跃(轮滑基本姿势的跳跃)1.设计学习解放军的情境,提高学生的精神面貌2.用战狼的情境,引导学生跑步上山3.发出隐蔽的信号后,学生迅速作轮滑基本姿势4.轮滑基本姿势的跳跃1.练习走与跑2.在游戏情境中,做轮滑基本姿势3.练习小组的隐蔽动作4.小组基本姿势跳跃动作1.2.分散在场地1.本班学生性格活跃,轮滑又是一项危险性的运动,通过设计展示的情境提高学生注意力。2.用战狼的故事引导学生跑步进行热身活动3.用隐蔽、陆地跳跃等活动强化学生基本姿势,提高平衡的能力二着装3分1.配戴轮滑装备2.教师讲故事(教师侦察员机智走成圆圈的故事,突出交叉步)1.指导学生换装备2.教师讲侦察员机智走成圆圈的故事1.学生在指定的位置换轮滑鞋、护具2.边换边听故事在场地四周坐着换在学生着装的同时,教师通过故事,渗透本课教学的重难点——交叉步,为学生的自主探究活动提供基础三辅助活动6分1.半蹲前进(模仿在丛林里半蹲前进,结合大风吹,小风吹进行)2.快速隐蔽(穿轮滑鞋做基本姿势)3.踩地前进(双支撑的滑行动作)4.丛林追击(围绕一定路线双支撑滑行)1.启发学生体验半蹲走2.走与滑的过程中,强化基本姿势3.带领学生绕一定的路线滑行1.穿轮滑鞋的踏步走2.基本姿势练习3.双支撑滑动4.双支撑滑行 通过穿轮滑鞋走、双支撑滚动前进、双支撑滑行的练习,使学生体验滑动的感觉,提高保持平衡的能力。四学习活动10分学习压步转弯动作1.设计情境,引出目标2.围着圆形“地堡”滑动3.转弯练习1.师:同学们,山路崎岖,在转弯时怎么滑2.设计圆形场地引导学生练习3.帮助学生获得知识4.设计情境,引导学生分组追击敌人1.探讨尝试转弯的方法2.体会交叉步3.体验平衡动作4.练习圆形路线滑行5.练习集体滑行 这是本课的教学重点。教师通过设计情境,引导学生探究的方法,使学生逐步掌握压步转弯的方法,并在练习中体会要点,巩固提高。五游戏活动9分1.《穿越雷区》 2.《包围敌人》1.说明游戏规则、方法2.提出安全要求3.观察指导4.监督学生活动5.鼓励评价1.布置地雷2.探讨过地雷区的方法(曲线绕过、跳过、分腿过)3.练习4.集体跑成两个圆形、8字形1.布置场地,设计穿越“地雷区”的游戏,引导学用不同的方法(绕、跳、转),创造性地穿过地雷区,提高学生创新思维,同时转弯的技巧在游戏中巩固应用。六创想活动4分在音乐的伴奏下,学生自由组合,创编一段组合动作,或者游戏。1.启发学生自编自创轮滑组合活动2.参与学生的讨论与练习1.创编轮滑游戏2.创编轮滑舞蹈等散点式站位营造宽松的环境,启发学生的创新思维,提高学生的合作意识,引导学生在情境中创编轮滑舞蹈和组合活动。七总结活动3分1.小结2.评价1.总结学生创作的情况2.总结本节课学生的表现1.自我总结2.谈体会散点式站位对本节课进行总结。(略)平均心律练习密度心理负荷课后小结及教学反思120次每分钟78%良好 课后点评 本节课是一节符合新课程理念的课,他抓住了校本教材的开发和利用的这一个环节。关注了基本技术+特长、学生发展+兴趣的两大组合,以巩固轮滑的基本姿势和初步学习转弯压步为目标,设计了《战狼》的教学情境,教学目标明确,有技能、有情感、有心理和社会适应目标。教学方法和教学手段都是围绕着教学的目标来设计、安排的。有思想、有层次、由浅入深。本课的特点:① 在情境中巧妙地设疑、启发、引导学生的思维,肢体运动与思维活动有机的结合。② 给学生创造了“自我设计,自我创造,自我展示”的空间,让学生大胆的尝试,学生非常的投入,学生的兴趣,参与的激情都非常的高。③ 教师的教学方式和学生学习的方式发生了变化。在教师组织引领下,学生的主体地位得到了充分的发挥和展示,关注着学生的个体差异。④ 教师不断的变换练习的组织形式,来调整课的运动负荷。⑤ 对教材的理解比较深、非常生活化,有情,有境,注重了教材的发展。⑥ 良好、和谐的师生关系。师生间的互动,教师评价的及时、真切,教师真情的投入。
相关教案
这是一份华东师大版七年级全一册第六章 冰雪类运动冰雪类运动的基本技术一等奖第二课时教案设计,共3页。教案主要包含了冰上安全教育,学习直道滑行姿势,直道蹬冰动作等内容,欢迎下载使用。
这是一份初中体育华东师大版七年级全一册冰雪类运动的基本技术一等奖第二课时教学设计,共2页。教案主要包含了指导思想,教材分析,学情分析,教学目标,教学重难点,教学方法,教学过程,预期效果等内容,欢迎下载使用。
这是一份华东师大版八年级全一册冰雪类运动的装备要求教案及反思,共3页。教案主要包含了教学流程等内容,欢迎下载使用。

