所属成套资源:高中化学新苏教版必修第一册课件PPT+教案全册
高中化学苏教版 (2019)必修 第一册第二单元 物质的化学计量获奖ppt课件
展开
这是一份高中化学苏教版 (2019)必修 第一册第二单元 物质的化学计量获奖ppt课件,文件包含高中化学苏教版必修第一册课件122+气体摩尔体积ppt、苏教版高中化学必修一教案122+气体摩尔体积+1+Word版含解析docx、苏教版高中化学必修一教案122+气体摩尔体积+2+Word版含解析docx等3份课件配套教学资源,其中PPT共25页, 欢迎下载使用。
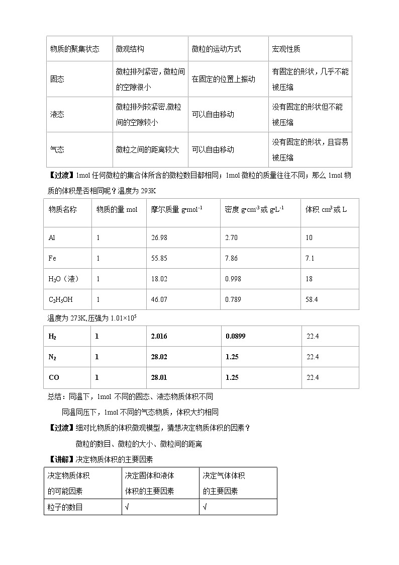
1.2.2气体摩尔体积本节《气体摩尔体积》是在学习物质的量概念的基础上进行教学的。他揭示了气体的质量、体积和微观粒子之间的关系,是以后学习有关气态反应物和生成物化学方程式的计算的基础。通过本节知识的学习可以使他们既准又快的处理占计算比重较大的有气体参与的类型。1、宏观辨识与微观探析:基于物质的量定量认识气体物质的体积。2、变化观念与平衡思想:影响物质体积的因素在宏观和微观之间的思维转化。3、科学精神与社会责任:发展严谨求实的科学态度。1、理解决定物质体积大小的因素。2、正确理解和掌握气体摩尔体积的概念及相关计算多媒体课件复习引入:上节课我们学习了物质的量,阿伏伽德罗常数以及摩尔质量。根据所学知识思考以下几个问题:1mol O2分子的个数为多少,氧原子的个数为多少个,质量是多少克?学生回答:NA,2NA,32克。追问:1molO2分子的体积为多少呢?讲解:要想这个问题, 我们首先要解决影响物质聚集状态的因素?这就是本节课我们要学习的知识。学生活动:阅读教材第12-14页内容板书:一、物质的聚集状态及其影响因素交流讨论:固体具有固定的形状,液体、气体没有固定的形状;气体容易被压缩,而固体、液体不易被压缩。为什么固态、液态和气态物质的某些性质存在差异?这与物质的微观结构有何联系?讲解:从微观上考察,物质是原子、分子或离子的聚集体。可见的宏观物质具有不同的聚集状态,如气态、液态和固态。同一种物质在不同的温度和压强下也可呈现出不同的聚集状态。在固态、液态、气态物质中,微粒的运动方式、微粒之间的距离是不同的,不同聚集状态的物质微观上差异导致了物质性质的不同。PPT展示: 结论:物质的大小由粒子的大小、粒子的数目和粒子间的距离决定的。固态和液态物质的粒子间的距离小,主要由粒子的数目和粒子的大小决定;气体的粒子间距离大,气态物质的大小主要由粒子的数目和粒子间的距离决定。 思考:1mol任何微粒的集合体所含的微粒数目都相同,但1mol不同物质的质量往往不同。那么,1mol不同物质的体积是否相同呢?PPT展示:交流讨论,学生计算完成物质摩尔质量/g▪mol-1密度1mol物质的体积Al26.982.70g▪cm-3 Fe55.857.86g▪cm-3 H2O18.020.988g▪cm-3 C2H5OH46.070.789g▪cm-3 H22.0160.0899g▪L-1 N228.021.25g▪L-1 CO28.011.25g▪L-1 思考:1、1摩尔的固态和液态物质的体积一般不同,为什么? 2、在相同条件下,1摩尔的气态物质的体积为什么基本相同?学生活动:学生阅读教材第14页内容。板书:二、气体摩托尔体积讲解:1、在温度和压强一定时,物质的体积与物质所含微粒数目、微粒的大小和微粒之间的距离有关。任何1mol 固态物质或液态物质所含的微粒数相同。微粒之间的距离很小,但微粒的大小不同,所以1mol固态物质或液态物质的体积往往是不同的。2、任何1mol气态物质所含微粒数相同,虽然微粒的大小不同,但微粒之间的距离要比微粒本身的直径在很多倍,所以1mol气态物质的体积主要取决于气态物质中微粒之间的距离。而这种距离与外界的温度、压强有关。当温度、压强一定时,任何气体(包括混合气体)微粒间的距离基本相同。板书:1、定义:单位物质的量的气体所占的体积称为气体摩尔体积。2、符号:Vm 3、单位:L/mol或M3/mol4、公式:Vm = 讲解:大量科学实验研究表明,在标准状况(273K,101KPa)下,1mol任何气体物质所占体积约为22.4L。5、标况,Vm=22.4L/mol6、影响因素:温度和压强讲解:(1)看所处条件:必须为标准状况。非标准状况下,1 mol气体的体积不一定是22.4 L。(2)看物质状态:必须为气态。如标准状况下水、酒精、四氯化碳等为非气体物质。(3)看数值单位:单位是L·mol-1,而不是L;数值“22.4”为近似值。PPT展示:课堂练习1:0.464g氦气的物质的量为多少?在标准状况下,这些氦气的体积为多少?课堂练习2:已知2Na+2H2O=2NaOH+H2↑,把9.2g金属Na投入水中充分反应,在标准状况下能产生多少体积的氢气?讲解:科学实验研究表明:任何具有相同微粒数的气体都具有大致相同的体积。板书:三、阿伏加德罗定律1、内容:在相同的温度和压强下,相同体积的任何气体都含有相同数目的分子讲解:(1)同温同压下,相同体积的任何气体具有相同的分子数,也有相同的物质的量。(2)温度、压强一定时,任何具有相同微粒数的气体都具有大致相同的体积。2、推论:同温同压下,任何气体的体积比等于物质的量之比,也等于气体的分子数之比。PPT展示:课堂练习3:下列说法正确的是( )(A)在标准状况下,1mol水和1molH2的体积都约是22.4L(B)2gH2和44gCO2的体积相等(C)1mol某气体的体积为22.4L,则该气体一定处于标准状况(D)在标准状况下,1gH2和11.2LO2的物质的量相等课堂小结: 课堂总结: 本堂课教师在授课当中主要采用的是诱导的方法,设问时,采用“层层设问、环环相扣、步步深入”的方法,将问题具体化、简单化以此来调动同学们的学习积极性,效果较好。
相关课件
这是一份化学第二单元 物质的化学计量完美版ppt课件,共32页。PPT课件主要包含了学习目标,物质的聚集状态,知识梳理,mol物质的体积,密度Vmρ,分析表中数据得到结论,粒子数目,粒子间距,粒子大小,约1700倍等内容,欢迎下载使用。
这是一份鲁科版 (2019)必修 第一册第3节 化学中常用的物理量——物质的量教课ppt课件,共39页。PPT课件主要包含了知识网络,学业基础,单位物质的量,L·mol-1,m3·mol-1,分子数,答案D,答案B,答案C,核心素养等内容,欢迎下载使用。
这是一份苏教版 (2019)专题1 物质的分类及计量第二单元 物质的化学计量教课内容ppt课件,共31页。PPT课件主要包含了学业基础,物质的量,L·mol-1,kPa,核心素养,学考评价等内容,欢迎下载使用。

