2017_2018学年高中物理第3章交变电流第3节交流电路中的电容和电感教学案鲁科版选修3
展开第3节 交流电路中的电容和电感
一、电容、电感对直流和交流的影响
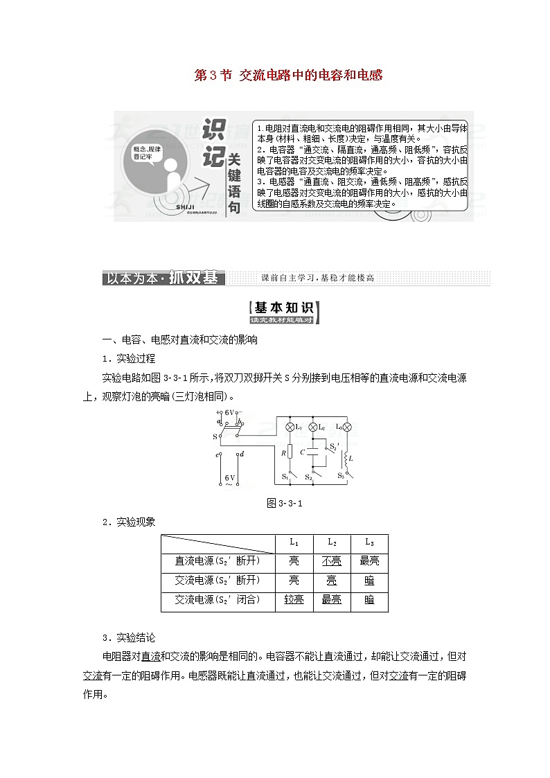
1.实验过程
实验电路如图331所示,将双刀双掷开关S分别接到电压相等的直流电源和交流电源上,观察灯泡的亮暗(三灯泡相同)。
图331
2.实验现象
| L1 | L2 | L3 |
直流电源(S2′断开) | 亮 | 不亮 | 最亮 |
交流电源(S2′断开) | 亮 | 亮 | 暗 |
交流电源(S2′闭合) | 较亮 | 最亮 | 暗 |
3.实验结论
电阻器对直流和交流的影响是相同的。电容器不能让直流通过,却能让交流通过,但对交流有一定的阻碍作用。电感器既能让直流通过,也能让交流通过,但对交流有一定的阻碍作用。
二、电容器的容抗及其应用
1.实质
交变电流能够通过电容器的实质是在交变电压的作用下,电容器交替进行充电和放电,电路中就有了电流,自由电荷并未通过极板间的绝缘介质。
2.容抗
电容器对交流电的阻碍作用的大小用容抗来表示。电容器的电容越大,交变电流的频率越高,电容器对交变电流的阻碍作用就越小,即容抗越小,反之容抗越大。
3.特点
电容器具有“隔直流、通交流,通高频、阻低频”的特点。
4.应用
隔直电容器、高频旁路电容器。
三、电感器的感抗及其应用
1.感抗
电感对交流的阻碍作用。
2.影响感抗的因素
电感器的自感系数和交变电流的频率。自感系数越大、交变电流的频率越高,感抗越大。
3.实际应用
低频扼流圈——“阻交流,通直流”。
高频扼流圈——“阻高频,通低频”。
1.自主思考——判一判
(1)交流电的频率越低,电容器对其的阻碍作用越强。(√)
(2)交流电的频率越低,电感器对其的阻碍作用越弱。(√)
(3)高频扼流圈比低频扼流圈的匝数多,自感系数大。(×)
2.合作探究——议一议
(1)直流电路和交流电路中影响电压和电流关系的因素一样吗?
提示:不完全一样。直流电路中影响电压和电流关系的是电阻,而交流电路中影响电压和电流关系的不仅有电阻,还有线圈的感抗与电容器的容抗,它们对交变电流表现出不同的行为,存在着不同的作用,有着本质的区别。
(2)交变电流“通过”电容器时,自由电荷是否真正通过了两极板间的绝缘介质?
提示:不是。电路中之所以有电流是因为交变电流的电源对电容器不断地充电、放电。
(3)一个灯泡通过一个粗导线的线圈与一交流电源相连接,如图332所示。一条形铁块插进线圈之后,该灯明亮程度是否会发生变化?
图332
提示:灯泡亮度会变暗。线圈和灯泡是串联的,因此加在串联电路两端的总电压等于线圈上的电势差与灯泡上的电势差之和。墙上插孔所提供的220 V电压,一部分降落在线圈上,剩余的部分降落在灯泡上,把条形铁块插进线圈后,线圈的自感系数增大,感抗增大,线圈分得的电压增大,灯泡上的电压减小,故灯泡变暗。
电容器对交变电流的作用 |
1.交变电流“通过”电容器的原因分析
直流不能通过电容器是因为电容器两极被绝缘介质隔开,自由电荷不能通过绝缘介质。
把电容器接在交流电源两端,在交变电压作用下,当电源电压升高时,电容器充电,电路中形成充电电流,如图333甲所示;当电源电压降低时,电容器放电,电路中形成放电电流,如图乙所示。在交变电压变化的一个周期内电容器要交替进行充电、放电,反向充电、放电,电路中就有了持续的交变电流,好像电流通过了电容器,实际上自由电荷并没有通过电容器两极间的绝缘介质。
图333
2.电容器对交变电流的阻碍作用
(1)容抗本质:当交变电流通过电容器时,给电容器充电或放电,形成充电或放电电流,在形成电流的过程中,对自由电荷来说,当电源的电压推动它们向某一方向做定向移动的时候,电容器两板上积累的电荷却阻碍它们向这个方向做定向移动,也就是说在给电容器充电或放电的过程中,在电容器两极形成跟原电压相反的电压,这就对交变电流产生了阻碍作用。
(2)影响容抗大小的因素:XC=,XC表示容抗大小,f表示交流电变化的频率,C表示电容大小。
电容器的电容越大,同样电压下电容器容纳的电荷越多,充电和放电电流越大,因而容抗越小;交变电流频率越高,充电和放电进行得越快,充电和放电电流越大,容抗越小。
容抗XC=,表示容抗与f和C都成反比。
3.电容器的应用
(1)隔直电容器:如图334所示,其作用是“隔直流、通交流”,因为直流电不能通过电容器,交流电能通过电容器。起这样作用的电容器电容要大些。
图334
(2)高频旁路电容器:如图335所示,其作用是“通高频、阻低频”,因为对不同频率的交流电,频率越高,容抗越小,频率越低,容抗越大,即电容器对低频交变电流阻碍作用大,对高频交变电流阻碍作用小。起这样作用的电容器电容要小些。
图335
1.(多选)对交变电流通过电容器的正确理解是( )
A.交变电流能够使电容器极板间的绝缘介质变成导体
B.交变电流定向移动的电荷能够通过电容器两板间的绝缘介质
C.交变电流能够使电容器交替进行充电、放电,电路中就有了电流,表现为交变电流通过了电容器
D.交变电流通过了电容器,实际上自由电荷并没有通过电容器极板间的绝缘介质(击穿除外)
解析:选CD 交变电流的大小和方向都做周期性变化,电容器在交流电路中就会不断地进行充电、放电,因此电路中仍有电荷的定向移动而形成电流,所以说交变电流能通过电容器,但自由电荷没有通过电容器极板间的绝缘介质,C、D正确,A、B错误。
2.如图336所示,平行板电容器与灯泡串联,接在交流电源上的灯泡正常发光,则( )
图336
A.把电介质插入电容器,灯泡一定变亮
B.把电容器两极板距离增大,灯泡一定变亮
C.使电容器两极板正对面积减小,灯泡一定变亮
D.使交流电频率增加,灯泡变暗
解析:选A 由电容器电容的决定式C=可知:插入电介质,电容C增大;极板间距离d增大,C减小;减小两极板正对面积,C减小。因电容越大,容抗越小,对交变电流的阻碍作用越小,故A正确,B、C错;电容器具有“通高频、阻低频”的作用,交流电频率越高,对电流阻碍作用越小,故D错误。
3.如图337所示为一低频滤波电路。已知电源电压包含的电流直流成分是240 V,此外还含有一些低频的交流成分。为了在输出电压中尽量减少低频交流成分,试说明电路中电容器的作用和特点。
图337
解析:电容器对恒定电流(直流成分)来说,相当于一个始终断开的开关,因此电源输出的直流成分不能通过电容器,所以输出的电压中直流成分与输入端比较,没有变化。但交变电流却可以“通过”电容器,而且交流频率越高、电容越大,电容器的容抗就越小,在电容器上输出的电压中交流成分就越小。所以在本题的电路中,频率稍高的交流成分会通过电容器,而频率较低的成分会留在输出端,为了在输出的电压中尽量减少低频交流成分,应取电容较大的电容器。
答案:见解析
电感器对交变电流的作用 |
1.电感器对交变电流的阻碍作用
(1)感抗本质:交变电流通过线圈时,由于电流时刻在变化,线圈中产生自感电动势,自感电动势阻碍电流的变化,就形成了对交变电流的阻碍作用,因此,感抗的实质是由线圈的自感现象引起的。直流电通过线圈时,电流的大小、方向都不变,线圈中不产生自感电动势,也就没有感抗。
(2)影响感抗大小的因素:XL=2πfL,XL表示感抗大小,f表示交流电变化的频率,L表示自感系数。
感抗的大小与线圈的自感系数及电流变化的快慢有关,自感系数越大,交变电流的频率越高,产生的感抗就越大,电感器对交变电流的阻碍作用就越大,反之则就越小。
2.电感器的应用——两种扼流圈
(1)低频扼流圈
①构造:闭合铁芯、绕在铁芯上的线圈。
②特点:匝数多,自感系数较大、电阻很小。它对低频交流会产生很大的阻碍作用,而对直流的阻碍作用则较小。
(2)高频扼流圈
①构造:它的线圈有的是绕在圆柱形的铁氧体芯上。
②特点:匝数少,自感系数较小。它只对频率很高的交流产生很大的阻碍作用,而对低频交流的阻碍作用较小。
1.(多选)关于电感对交变电流的影响,以下说法中正确的是( )
A.电感对交变电流有阻碍作用
B.电感对交变电流的阻碍作用越大,感抗就越小
C.电感具有“通交流、阻直流,通高频、阻低频”的性质
D.线圈的自感系数越大、交变电流的频率越高,电感对交变电流的阻碍作用就越大
解析:选AD 电感对交变电流有阻碍作用,阻碍作用越大,感抗越大,感抗与自感系数、交变电流的频率成正比,电感具有“通直流、阻交流,通低频、阻高频”的性质,故本题选项A、D正确。
2.(多选)在如图338所示的电路中,L为电感线圈,R为灯泡的电阻,电流表内阻为零,电压表内阻无限大,交流电源的电压u=220sin 100πt V。若保持电源电压有效值不变,只将电源频率改为100 Hz,下列说法正确的是( )
图338
A.电流表示数增大
B.电压表示数增大
C.灯泡变暗
D.灯泡变亮
解析:选BC 由u=220sin 100πt V,可得电源原来的频率为f== Hz=50 Hz。当电源频率由原来的50 Hz增大为100 Hz时,线圈的感抗增大,在电压不变的情况下,电路中的电流减小,选项A错误;灯泡的电阻R是一定的,电流减小时,实际消耗的电功率(P=I2R)减小,灯泡变暗,选项C正确,D错误;电压表与电感线圈并联,其示数为线圈两端的电压UL,设灯泡两端电压为UR,则电源电压的有效值为U=UL+UR。因UR=IR,故电流I减小时,UR减小。因电源电压有效值保持不变,可知UL增大,选项B正确。
3.如图339所示,交流电源的电压有效值跟直流电源的电压相等,当将双刀双掷开关接到直流电源上时,灯泡的实际功率为P1,而将双刀双掷开关接到交流电源上时,灯泡的实际功率为P2,则( )
图339
A.P1=P2 B.P1>P2
C.P1<P2 D.不能比较
解析:选B 接在直流电源上,线圈对直流没有阻碍作用,这时通过灯泡的电流大,功率大;而当双刀双掷开关接在交流电源上时,线圈对交流有阻碍作用,这时通过灯泡的电流小,功率小。因此,P1>P2。B正确。
电容和电感的综合应用 |
[典例] 如图3310所示, 线圈的自感系数L和电容器的电容C都很小(如L=1 mH,C=200 pF),此电路的重要作用是( )
图3310
A.阻直流通交流,输出交流
B.阻交流通直流,输出直流
C.阻低频通高频,输出高频交流
D.阻高频通低频,输出低频交流和直流
[思路点拨] 解答本题时,应把握以下两点:
(1)弄清楚电路中包含哪些元件及电路的连接方式;
(2)明确电感器、电容器对交变电流的阻碍作用的特点。
[解析] 因线圈自感系数L很小,所以对低频成分的阻碍作用很小,这样直流和低频成分能顺利通过线圈,电容器并联在电路中,起旁路作用,因电容C很小,对低频成分的阻碍作用很大,而对部分通过线圈的高频成分阻碍作用很小,被它旁路,最终输出的是低频交流和直流。
[答案] D
电感和电容的组合应用
连接方式 | 作用 |
能够更好地滤掉电流中的交流成分或高频成分 | |
能够更好地滤掉电流中的直流成分和低频成分 |
1.在收音机线路中,天线接收下来的电信号既有高频成分又有低频成分,经放大后送给下一级,需要把低频成分和高频成分分开,只让低频成分输入给下一级,我们采用了如图3311装置电路,其中代号a、b应选择的元件是( )
图3311
A.a是电容较大的电容器,b是低频扼流线圈
B.a是电容较大的电容器,b是高频扼流线圈
C.a是电容较小的电容器,b是高频扼流线圈
D.a是电容较小的电容器,b是低频扼流线圈
解析:选C 电容器具有“通高频、阻低频”作用,这样的电容器电容应较小,故a处接电容较小的电容器。电感线圈在该电路中要求做“通低频、阻高频”,所以b处应接一个高频扼流线圈。
2.(多选)从某一装置输出的交流常常既有高频成分,又有低频成分。如果只需要把低频成分输送到下一级装置,可采用的电路是( )
解析:选AD 由于只需将低频成分输送到下一级装置,可将高频成分分流,但低频成分不能通过,即需要高频旁路电容器,选项A正确。也可以直接阻碍高频成分通过,即阻高频、通低频,可以采用高频扼流圈,选项D正确。
3. “二分频”音箱内有两个不同口径的扬声器,它们的固有频率分别处于高音、低音频段,分别称为高音扬声器和低音扬声器。音箱要将扩音机送来的含有不同频率的混合音频电流按高、低频段分离出来,送往相应的扬声器,以便使电流所携带的音频信息按原比例还原成高、低频的机械振动。图3312所示为音箱的电路图,高、低频混合电流由a、b端输入,L1和L2是线圈,C1和C2是电容器,则( )
图3312
A.甲扬声器是高音扬声器
B.C2的作用是阻碍低频电流通过乙扬声器
C.L1的作用是阻碍低频电流通过甲扬声器
D.L2的作用是减弱乙扬声器的高频电流
解析:选B 甲扬声器中,L1串联在电路中,对高频电流的阻碍作用很大,对低频电流的阻碍作用较小;C1并联在电路中,对高频电流的阻碍作用小,可以给高频电流提供通路,使低频电流通过甲扬声器传出,所以甲为低音扬声器。乙扬声器中,C2串联在电路中,对低频电流的阻碍作用很大,对高频电流的阻碍作用较小,L2并联在电路中,对低频电流的阻碍作用较小,可以给低频电流提供通路,使高频电流通过乙扬声器传出,所以乙为高音扬声器。
1.(多选)在交流电路中,下列说法正确的是( )
A.影响电流与电压关系的,不仅有电阻,还有电感和电容
B.电感对交变电流有阻碍作用,是因为交变电流通过电感线圈时,线圈中产生自感电动势阻碍电流的变化
C.交变电流能通过电容器,是因为交变电压的最大值大于击穿电压,电容器被击穿了
D.电容器的电容越大、交流的频率越高,容抗就越大
解析:选AB 交变电流能通过电容器是因为交流电路中电容器的两极加上交变电压后,两极板上不断进行充、放电,电路中产生电流,表现为交变电流“通过”了电容器,故C错;电容器的电容越大、交流的频率越高,容抗越小,D错;电路中的电阻、电感、电容都对交流电路产生影响,A正确;电感线圈对电流的变化有阻碍作用,B正确。
2.有两个电容器的电容分别为C1=5 μF和C2=3 μF,分别加上峰值一定的交变电源,在下列各种情况下,哪一种情况下通过电容器的电流最大( )
A.在C1上所加交变电流的频率为50 Hz
B.在C2上所加交变电流的频率为50 Hz
C.在C1上所加交变电流的频率为60 Hz
D.在C2上所加交变电流的频率为60 Hz
解析:选C 电容器对电流的阻碍作用的大小,即为容抗。容抗的大小是由电容器电容C和交变电流的频率共同决定的。交变电流的频率越高,电容器的电容越大,电容器的容抗就越小,电流就越大。因此要使通过电容器的电流最大则必须频率最高,电容最大。
3.如图1所示的电路中,正弦式交流电源电压的有效值为220 V,则关于交流电压表的示数,以下说法中正确的是( )
图1
A.等于220 V B.大于220 V
C.小于220 V D.等于零
解析:选C 交流电不同于直流电,交流电能“通过”电容器,所以电压表有示数。虽然交流电能通过电容器,但也受到阻碍作用,电容器与电阻串联,根据分压原理可知电阻两端的电压小于电源电压,电压表测的是电阻两端的电压,故正确选项为C。
4.交变电流通过一段长直导线时,电流为I,如果把这根长直导线绕成线圈再接入原电路,通过线圈的电流为I′,则( )
A.I′>I B.I′<I C.I′=I D.无法比较
解析:选B 长直导线的自感系数很小,感抗可忽略不计,其对交变电流的阻碍作用可以看成纯电阻,流经它的交变电流只受到导线电阻的阻碍作用。当导线绕成线圈后,电阻值未变,但自感系数增大,对交变电流的阻碍作用不但有电阻,而且有感抗,其阻碍作用增大,电流减小。故B正确。
5.直流电源的电压与交流电源电压的有效值相同,自感线圈的直流电阻不计,则灯泡发光最亮的是( )
解析:选D 电容C、电感L都对交流电有阻碍作用,故A、B两图中灯不是最亮的;C图中灯被短路,不亮;D图中电容C有隔直流作用,所以D中灯泡最亮。
6.如图2所示的电路中,线圈的自感系数和电容器的电容都很小,这个电路的主要作用是( )
图2
A.阻直流,通交流,输出交流电
B.阻交流,通直流,输出直流电
C.阻高频,通低频,输出低频交流电和直流电
D.阻低频,通高频,输出高频交流电和直流电
解析:选C 因线圈L的自感系数很小,所以对低频成分的阻碍作用很小,这样,直流和低频成分能顺利通过线圈。电容器C为一旁路电容,因其电容很小,对高频成分的阻碍作用很小,这样,通过线圈的高频成分又经电容器C形成回路,最终输出的应为低频交流电和直流电。
7.某同学在研究电容器、电感器对恒定电流与交变电流的影响时,采用了如图3所示的电路,其中L1、L2是两个完全相同的灯泡,已知把开关置于3、4时,电路与交流电源接通,稳定后的两个灯泡亮度相同,则该同学在如下操作过程中能观察到的实验现象是( )
图3
A.当开关置于1、2时,稳定后L1、L2两个灯泡均发光,且亮度相同
B.当开关置于1、2时,稳定后L1、L2两个灯泡均发光,但L1比L2亮
C.当开关置于3、4时,稳定后,若只增加交变电流的频率,则两个灯泡的亮度将同时变暗
D.在开关置于3、4瞬间,L2立即发光,而L1亮度慢慢增加
解析:选D 当开关置于1、2时,稳定后因电容器隔直流,故L2支路断开,L2不发光,选项A、B错误;在开关置于3、4的瞬间,电容器通交流,L2立即发光,由于电感线圈的自感作用,L1亮度慢慢增加,选项D正确;当开关置于3、4稳定后,增加交变电流频率,容抗减小,感抗增大,L1变暗,L2变亮,选项C错误。
8.(多选)如图4所示是一个判定A、B之间电源性质的仪器。下列说法中正确的是( )
图4
A.若接通电源后只有绿灯亮,则A、B间为直流电源
B.若接通电源后只有绿灯亮,则A、B间为交流电源
C.若接通电源后只有红灯或黄灯亮,则A、B间为直流电源
D.若接通电源后只有红灯或黄灯亮,则A、B间为交流电源
解析:选BC 绿灯与电容器C串联,绿灯亮说明A、B间为交流电源,A错,B对;直流电不能通过电容器,且二极管具有单向导电性,若只有红灯或黄灯亮,则说明A、B间为直流电源,C对,D错。
9.如图5所示,电路中完全相同的三只灯泡L1、L2、L3分别与电阻R、电感L、电容C串联,然后再并联到220 V、50 Hz的交流电路上,三只灯泡亮度恰好相同。若保持交变电压不变,将交变电流的频率增大到60 Hz,则发生的现象是( )
图5
A.三灯亮度不变
B.三灯均变亮
C.L1不变、L2变亮、L3变暗
D.L1不变、L2变暗、L3变亮
解析:选D 当交变电流的频率变大时,线圈的感抗变大,电容器的容抗变小,因此L3 变亮、L2变暗,而电阻不变化,故L1 亮度不变。
10.如图6 所示,甲、乙是规格相同的灯泡,接线柱a、b接电压为U的直流电源时,无论电源的正极与哪一个接线柱相连,甲灯均能正常发光,乙灯完全不亮。当a、b接电压的有效值为U的交流电源时,甲灯发出微弱的光,乙灯能正常发光,则下列判断正确的是( )
图6
A.与甲灯串联的元件x是电容器,与乙灯串联的元件y是电感线圈
B.与甲灯串联的元件x是电感线圈,与乙灯串联的元件y是电容器
C.与甲灯串联的元件x是二极管,与乙灯串联的元件y是电容器
D.与甲灯串联的元件x是电感线圈,与乙灯串联的元件y是二极管
解析:选B 由a、b接直流电源时的现象可知,元件x“通直流”,元件y“隔直流”,由a、b接交流电源时的现象可知,元件x“阻交流”,元件y“通交流”,根据电容器和电感器的特点可知,元件x是电感器,元件y是电容器,选项B正确。
11.如图7所示的甲、乙、丙三种电路是电子技术中的常用电路,a、b是输入端,其中高频成分用“”表示,低频成分用“~”表示,直流成分用“-”表示,则甲、乙、丙负载R上得到的电流的主要特征各是什么?
图7
解析:甲:低频成分;因电容器有隔直流作用,低频能够通过。
乙:低频成分;因电容C对高频有旁路作用,C较小,通高频,阻低频。
丙:直流成分;因电容C有旁路作用和隔直作用,C较大,C越大时,容抗越小,低频成分越容易通过旁路。
答案:见解析
12.如图8所示是电器中电源部分常用的滤波装置,当输入端输入含有直流成分、交流高频成分和交流低频成分的电流后,经过该滤波装置就能在输出端得到稳定的直流电,试分析其工作原理及各电容和电感的作用。
图8
解析:当含有多种成分的电流输入到C1两端时,由于C1“通交流,隔直流”的功能,电流中的交流成分被衰减,而L有“通直流,阻交流”的功能,只有直流成分和少量低频交流成分通过L到C2两端,C2进一步滤除电流中的残余交流成分,这样在输出端得到的就是稳定的直流电。
答案:见解析
高中物理3 电感和电容对交变电流的影响学案及答案: 这是一份高中物理3 电感和电容对交变电流的影响学案及答案
高中物理人教版 (新课标)选修3选修3-2第五章 交变电流3 电感和电容对交变电流的影响学案: 这是一份高中物理人教版 (新课标)选修3选修3-2第五章 交变电流3 电感和电容对交变电流的影响学案,共4页。学案主要包含了要点扫描,典型例题,巩固练习等内容,欢迎下载使用。
高中物理人教版 (新课标)选修3选修3-2第五章 交变电流3 电感和电容对交变电流的影响导学案: 这是一份高中物理人教版 (新课标)选修3选修3-2第五章 交变电流3 电感和电容对交变电流的影响导学案,共2页。学案主要包含了教材内容透析,综合思维点拨,思维障碍点拨,教材习题解惑等内容,欢迎下载使用。

