


福建省三明市两校协作2024-2025学年高一上学期11月期中考试物理试题(解析版)
展开
这是一份福建省三明市两校协作2024-2025学年高一上学期11月期中考试物理试题(解析版),共17页。试卷主要包含了单项选择题,双项选择题,填空实验题,解答题等内容,欢迎下载使用。
(考试时间:90分钟 总分:100分)
一、单项选择题(本题共10小题,每小题3分,共30分,在每小题给出的四个选项中,只有一项是符合题目要求的。)
1. 下列叙述中正确的是( )
A. 也叫速度的变化率,是矢量
B. 物体的速度为零,加速度也一定为零
C. “蚂蚁绊大象”寓言中,蚂蚁很小可以视为质点
D. “卧看满天云不动,不知云与我俱东”,诗人是以云为参考系的
【答案】A
【解析】A. 是加速度的定义式,也叫速度的变化率,是矢量,故A正确;
B.物体的速度为零,速度的变化率(加速度)不一定为零,例如自由落体运动的初位置,初速度为零,但加速度不为零,故B错误;
C.并不是很小的物体就一定能看成质点,当物体的形状、大小对所研究的问题没有影响或影响不大可以忽略时,可把物体看成质点,而在“蚂蚁绊大象”寓言中,蚂蚁虽然很小,但其形状与姿态不能忽略,因此并不能看成质点,故C错误;
D.这首诗中,作者乘船沿江向东而行,而“卧看满天云不动”是指“云与诗人”保持相对静止,即“云与诗人”以相同的速度相对于河岸向东行驶,因此“卧看满天云不动,不知云与我俱东”实际上是以河岸为参考系,故D错误。
故选A。
2. 一个篮球放在水平桌面上静止不动,下列说法中正确的是( )
A. 桌面受到的压力就是篮球的重力
B. 桌面受到的压力的大小与篮球重力大小相等
C. 桌面对篮球的支持力是由于篮球形变而产生的
D. 篮球的重心在篮球与桌面的接触点上
【答案】B
【解析】AB.桌面受到的压力大小等于篮球重力的大小,但桌面受到的压力不是篮球的重力,故A错误,B正确;
C.桌面对篮球的支持力的施力物体是桌面,则由于桌面形变而产生的,故C错误;
D.篮球的重心在篮球的几何中心上,也就是球心,故D错误。
故选B。
3. 图1中的A、B、C和D球均为光滑球,E球是一足球,一学生将足球踢向斜台的示意图如图2所示,下列说法正确的是( )
A. A球和斜面之间可能有弹力作用
B. B球和与C球间没有弹力作用
C. 倾斜的细绳对D球没有拉力作用
D. E球(足球)与斜台作用时斜台给足球的弹力方向先沿v1的方向后沿v2的方向
【答案】C
【解析】A.由平衡条件可知,A球和斜面之间没有弹力作用,A错误;
B.由平衡条件可知,B球和与C球间有弹力作用,B错误;
C.由平衡条件可知,倾斜的细绳对D球没有拉力作用,C正确;
D.E球(足球)与斜台作用时斜台给足球的弹力方向总是垂直于接触面,故E球(足球)与斜台作用时斜台给足球的弹力方向垂直斜台向左上方方向,D错误;
故选C。
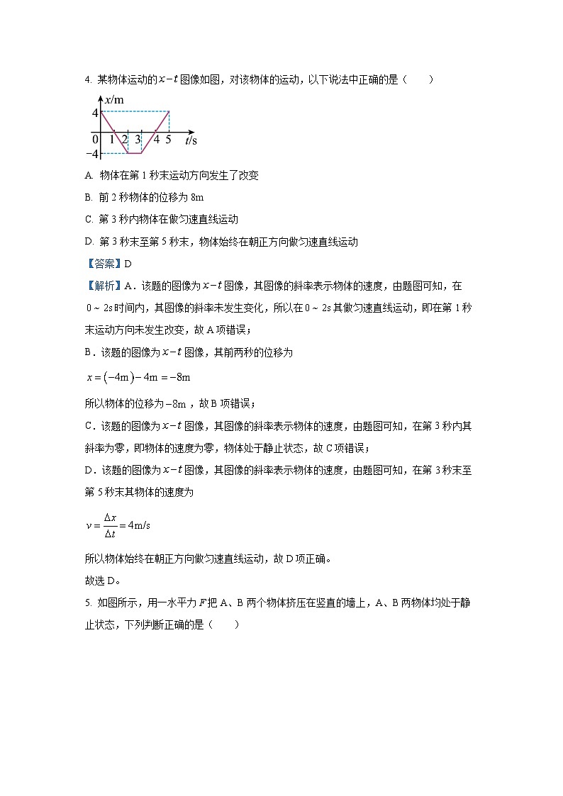
4. 某物体运动的图像如图,对该物体的运动,以下说法中正确的是( )
A. 物体在第1秒末运动方向发生了改变
B. 前2秒物体的位移为8m
C. 第3秒内物体在做匀速直线运动
D. 第3秒末至第5秒末,物体始终在朝正方向做匀速直线运动
【答案】D
【解析】A.该题的图像为图像,其图像的斜率表示物体的速度,由题图可知,在时间内,其图像的斜率未发生变化,所以在其做匀速直线运动,即在第1秒末运动方向未发生改变,故A项错误;
B.该题的图像为图像,其前两秒的位移为
所以物体的位移为,故B项错误;
C.该题的图像为图像,其图像的斜率表示物体的速度,由题图可知,在第3秒内其斜率为零,即物体的速度为零,物体处于静止状态,故C项错误;
D.该题的图像为图像,其图像的斜率表示物体的速度,由题图可知,在第3秒末至第5秒末其物体的速度为
所以物体始终在朝正方向做匀速直线运动,故D项正确。
故选D。
5. 如图所示,用一水平力F把A、B两个物体挤压在竖直的墙上,A、B两物体均处于静止状态,下列判断正确的是( )
A. B物体对A物体静摩擦力方向向上
B. F增大时,A和墙之间的摩擦力也增大
C. 若B的重力大于A的重力,则B受到的摩擦力大于墙对A的摩擦力
D. 不论A、B的重力哪个大,B受到的摩擦力一定小于墙对A的摩擦力
【答案】D
【解析】A.对B分析,B受重力、水平力F,A对B的弹力以及A对B向上的摩擦力,所以B对A有向下的静摩擦力。故A错误。
B.AB整体在竖直方向上受总重力、墙壁的静摩擦力处于平衡,F增大时,A与墙之间的摩擦力不变。故B错误。
CD.B受到的摩擦力等于B的重力,墙壁对A的摩擦力等于整体的总重力。不论A、B的重力哪个大,B受到的摩擦力一定小于墙对A的摩擦力。故C错误,D正确。
故选D。
6. 水平地面上放一质量为2kg的木块,其俯视图如图所示,木块与地面间的动摩擦因数为0.6,在水平方向上对木块同时施加相互垂直的两个拉力、,已知、,重力加速度g取,则木块所受摩擦力大小为( )
A. 6NB. 8NC. 10ND. 12N
【答案】C
【解析】木块受到地面的最大静摩擦力为
两个拉力F1、F2的合力大小为
因为
所以木块处于静止,则木块所受摩擦力大小为10N。
故选C。
7. 港珠澳大桥是中国境内一座连接香港、广东珠海和澳门的桥隧工程,位于中国广东省珠江口伶仃洋海域内。图为港珠澳大桥上四段的等跨钢箱连续梁桥,若汽车(视为质点)从点由静止开始做匀加速直线运动,通过段的时间为。则( )
A. 通过段的时间为
B. 段的平均速度等于点的瞬时速度
C.
D. 段和段所用时间比为
【答案】D
【解析】AD.由连续相等位移问题时间之比可知,汽车经过ab,bc,cd,de所用时间之比为
因为通过ab段的时间为t,故通过bc段的时间为 t,段和段所用时间比为,故A错误,D正确;
B.b点是ae段的中间时刻,所以ae段平均速度等于b点时的速度,故B错误;
C.根据
可得x末、2x末、3x末…的瞬时速度之比,故C错误。
故选D。
8. 物体通过两个连续相等位移的平均速度的大小分别为v1=10m/s,v2=15m/s,则物体在整个运动过程中的平均速度的大小是( )
A. 12m/sB. 12.5m/s
C. 12.75m/sD. 13.75m/s
【答案】A
【解析】根据运动学公式可知,物体的平均速度为
故选A。
9. 如图所示,光滑斜面的倾角为37°,一小球在细线的拉力作用下静止在斜面上,若小球所受的重力为G,已知,,则细线对小球拉力的最小值为( )
A. B. C. D.
【答案】A
【解析】对小球受力分析如图所示
则拉力最小值
故选A。
10. 如图所示,有黑白两条毛巾交替折叠地放在地面上,白毛巾的中部用细线与墙连接着,黑毛巾的中部用细线拉住。设细线均水平,欲使黑白毛巾分离开来,若每条毛巾的质量均为m、毛巾之间及其与地面之间的动摩擦因数均为,认为最大静摩擦力等于滑动摩擦力,重力加速度大小为g,则将黑毛巾匀速拉出需施加的水平拉力F值为( )
A. B. C. D.
【答案】C
【解析】以黑毛巾为研究对象,黑毛巾相对白毛巾和地面向右运动,黑毛巾受到摩擦力如下图所示
摩擦力
,,,
将黑毛巾拉出至少需施加的水平拉力
故选C。
二、双项选择题(本题共4个小题,每小题6分,共24分,每小题有两项符合题目要求,全部选对的得6分,选对但不全的得3分,有选错的得0分。)
11. 落体运动遵循怎样的规律,伽利略用斜面实验来验证自己的猜想。如图甲所示,伽利略首先探究小球从静止开始下滑的距离与时间的关系,然后用如图乙所示的几个斜面的合理外推得出自由落体运动是一种最简单的变速运动。下列说法正确的是( )
A. 伽利略认为当成立时,小球做匀变速直线运动
B. 在伽利略那个时代,可容易直接测量小球自由下落的时间
C. 伽利略用图乙倾角较小的斜面做实验,是为了“冲淡重力”的效果,延长运动时间
D. 伽利略把斜面运动的实验结论用逻辑推理合理外推到竖直情况,此法被称为“推理法”
【答案】CD
【解析】A.当成立时,小球做匀变速直线运动,A错误;
B.由于自由落体运动过快,在伽利略那个时代,不容易直接测量小球自由下落的时间,B错误;
C.倾角较小的斜面,由于“冲淡重力”,加速度较小,运动时间较长,C正确;
D.伽利略通过逐渐增大斜面倾角得出相同规律,从而合理外推得出了自由落体的规律,此法被称为“推理法”,D正确。
故选CD。
12. 如图所示,质量为m的滑块沿传送带斜面向下运动,传送带与水平面间夹角为θ,滑块与传送带间动摩擦因数为μ。关于滑块所受摩擦力,下列说法正确的是( )
A. 滑块受到的摩擦力是静摩擦力
B. 滑块受到的摩擦力方向沿斜面向上
C. 滑块受到摩擦力大小是mgsinθ
D. 滑块受到的摩擦力大小是μmgcsθ
【答案】BD
【解析】AB.根据图像可知,滑块相对传送带向下运动,故滑块受到的滑动摩擦力方向沿斜面向上,故A错误B正确;
CD.滑块受到的摩擦力大小是
故C错误D正确。
故选BD。
13. 如图所示,轻质不可伸长的晾衣绳两端分别固定在竖直杆M、N上的a、b两点,悬挂衣服的衣架挂钩是光滑的,衣架挂于绳上处于静止状态。下列说法正确的有( )
A. 绳的右端缓慢上移到,绳子拉力变大
B. 绳的右端缓慢上移到,绳子拉力不变
C. 将杆N缓慢向左移一些,绳子拉力变小
D. 将杆N缓慢向左移一些,绳子拉力变大
【答案】BC
【解析】AB.如图所示
两个绳子是对称的,与竖直方向夹角是相等的,假设绳子的长度为x,则
绳的右端缓慢上移到,绳子的长度不变,两杆之间的距离不变,则θ角度不变,两个绳子的合力向上,大小等于衣服的重力,由于夹角不变,所以绳子的拉力不变,故A错误,B正确;
CD.将杆N缓慢向左移一些,根据
即L变小,绳长不变,所以θ角度增大,绳子与竖直方向的夹角变小,绳子的拉力变小,故C正确,D错误。
故选BC。
14. 如图所示为甲、乙两个物体在同一条直线上运动的vt图像。t=0时两物体相距1.5 m,下列说法正确的是( )
A. 甲、乙两物体一定相遇两次
B. 甲、乙两物体可能相遇一次
C. 若t=1 s时两物体相遇,则t=3 s时两物体将再次相遇
D. t=2 s时两物体相遇
【答案】BC
【解析】根据题意知,甲物体的初速度为,加速度为
1m/s2
位移为
乙物体的初速度,加速度为
位移为
如果开始时乙在甲的前面,相遇有
解方程得
t=1s或3s
如果开始时甲在乙的前面,相遇有
解方程得
(另一值舍掉)
故两物体可能相遇两次,也可能相遇一次,故AD错误,BC正确。
故选BC。
三、填空实验题(本题共4小题,15、16第1个空1分,第2个空2分,17题第1个空、18题第3个空每空1分,其余每空2分,共16分)
15. 如图所示,重为20N的物体在水平面上向左运动,同时受到大小为10N方向水平向右的力F的作用,物体和水平面间的动摩擦因数为0.2,则物体受到的摩擦力方向水平向_________(选填“左”或“右”),大小为___________N。
【答案】右 4
【解析】滑动摩擦力的方向与物体相对运动方向相反,即物体受到的摩擦力方向水平向右;
根据滑动摩擦力公式可得摩擦力大小为
16. 如图所示,质量分别为和的块A和B,用一个劲度系数未知的轻质弹簧连接叠放在一起,最初系统静止状态,此时轻质弹簧被压缩。现在用力缓慢拉A直到B刚好离开地面,g取,则轻质弹簧的劲度系数为__________;B将要离开地面时,A相对初始位置被提升的高度为__________。
【答案】 25
【解析】最初系统静止时,设弹簧的压缩量为x1,对A,由平衡条件可得
解得
B刚要离开地面时,地面对B的支持力为零,此时弹簧处于伸长状态,设伸长量为x2。对B,由平衡条件可得
解得
故B将要离开地面时,A相对初始位置被提升的高度
17. 某同学利用如图实验装置测量物体间的动摩擦因数,用弹簧测力计测得A的重力40N,B的重力20N,按图组装好装置,物体B被水平力拉出A的过程稳定后弹簧测力计读数为4.00N。
(1)测AB间的滑动摩擦力时B是否需要匀速拉出_________(选填“需要”或“不需要”);
(2)测得AB间的动摩擦因数μ1=_________;
(3)若B与地面间的动摩擦因数μ2=0.4,水平拉力F至少为_________N(最大静摩擦力等于滑动摩擦力)。
【答案】(1)不需要 (2)0.1 (3)28
【解析】
【小问1解析】
测得AB间的滑动摩擦力时,B不需要匀速拉出,因为A处于静止,始终处于平衡状态;
【小问2解析】
对A根据平衡条件得
解得AB间的动摩擦因数μ1为
【小问3解析】
对B根据平衡条件得
18. 某实验探究小组探究弹力和弹簧伸长量的关系。
①将弹簧水平放置, 用毫米刻度尺正确操作测出其自然长度如图甲所示,则弹簧的原长L0=_______cm。
②然后按图乙所示自然悬挂弹簧,实验通过在弹簧下端悬挂钩码的方法来改变弹簧的弹力,读出弹簧下端指针所指的标尺刻度,即可知道弹簧的长度L,用表示弹簧的伸长量。通过实验获得的数据,实验小组作出了弹簧的图像如图丙所示。根据图丙可得出弹簧的劲度系数k=_______N/m(结果保留2位有效数字)
③实验小组分析图像过程中发现图线从B点开始发生了弯曲,图线B点过后发生弯曲的原因是弹簧超过弹性限度
④实验小组发现图线,并没有过原点,出现了误差,没能得出弹力与伸长量严格成正比的结论,本误差属于_______(选填“系统误差”或“偶然误差”)
【答案】①. 5.00 ②. 50 ③. 系统误差
【解析】①弹簧原长为5.00cm。
②根据
得
图线不过原点,但不影响斜率的意义,斜率为
劲度系数为
④由于弹簧自重使图像不过原点,属于系统误差。
四、解答题(本题共3小题,共30分,解答过程应写出必要的文字说明、方程式和重要的演算步骤,只写出最后答案的不能得分。)
19. 如图所示,小明用与水平方向成θ=37°角的轻绳拉木箱,沿水平面向右运动,绳中拉力恒为T=100N,木箱重为G=300N,木箱与地面间的动摩擦因数为0.3,sin37°=0.6,cs37°=0.8。求:
(1)木箱所受的支持力N的大小;
(2)木箱所受摩擦力f的大小;
(3)木箱所受合力F的大小。
【答案】(1)240N (2)72N (3)8N
【解析】
【小问1解析】
木箱受拉力T,重力G,地面的支持力N和摩擦力f作用,由平衡条件可得,木箱所受的支持力为
小问2解析】
木箱所受的摩擦力为
【小问3解析】
木箱的合力为
20. 足球比赛中,经常使用“边路突破,下底传中”的战术,即攻方队员带球沿边线前进,到底线附近进行传中。运动员在中线处将足球沿边线以v0=10m/s的速度踢出,经t0=2.5s后运动员从静止开始以a2=2m/s2的加速度匀加速追赶足球,当运动员速度达到最大vm后保持不变,恰好在足球停止运动时追上。已知足球踢出后在草地上运动为匀减速直线运动其加速度大小a1=1m/s2,求:
(1)足球踢出到停止运动通过的距离s;
(2)运动员的最大速度的大小vm;
(3)运动员追赶足球的过程中与足球间的最大距离x。
【答案】(1)50m (2)10m/s (3)31.25m
【解析】
【小问1解析】
由运动学公式可知,足球踢出到停止运动通过的距离为
【小问2解析】
恰好在足球停止运动前追上,则
解得
【小问3解析】
由题意可知,设运动员经过时间t与足球共速时,此时间距最大
解得
运动员追赶足球的过程中与足球间的最大距离为
21. 2019年11月14日,中国火星探测任务着陆器悬停避障试验取得圆满成功,图甲是由36根钢缆悬挂的试验平台。某同学为了研究钢缆对平台的拉力随钢缆长度的变化规律,建立了如图乙所示的简化模型。平台质量为m,由两根质量可忽略的钢缆悬挂于A、B两点,A、B等高、位置固定,相距s。两根钢缆的长度相等,均为s的k倍,k值可由安装在A、B处的装置调整,每根钢缆对平台的拉力大小设为F,重力加速度大小为g。
(1)若k=1,求F的大小;
(2)若F=mg,求k值;
(3)求出F随k变化的关系式:
I.根据关系式说明随k值增大,F增大还是减小?
II.若每根钢缆拉力的最大值Fm=2mg,钢缆不被拉断k的取值范围。
【答案】(1) (2)
(3), I.减小 II.
【解析】
【小问1解析】
由图可知,当k=1时,两根绳子与竖直方向恰好均成30°角,则
整理可得
【小问2解析】
若F=mg,设绳子与竖直方向夹角为,则
代入数据可得
根据数学知识可知
代入数据可得
【小问3解析】
根据题意结合前问的解答可得
整理可得
,
I.根据关系式可知,随着k值的增大,F减小;
II.将 Fm=2mg带入F的表达式可以解得
因此
相关试卷
这是一份福建省三明市三校协作2024-2025学年高一上学期12月联考物理试题(PDF版附答案),共6页。
这是一份福建省三明市两校协作联考2024-2025学年高一上学期12月月考物理试题,共6页。
这是一份2024-2025学年福建省三明市两校协作体高一(上)月考物理试卷(10月)(含答案),共9页。试卷主要包含了单选题,多选题,填空题,实验题,计算题等内容,欢迎下载使用。
