还剩5页未读,
继续阅读
2024年高考押题预测卷—历史(浙江卷03)(考试版)
展开
这是一份2024年高考押题预测卷—历史(浙江卷03)(考试版),共8页。
相关试卷
2024年高考押题预测卷—历史(浙江卷03)(解析版):
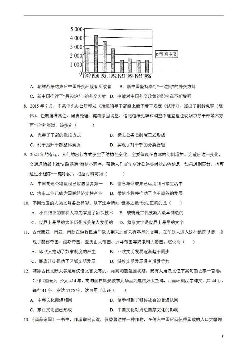
这是一份2024年高考押题预测卷—历史(浙江卷03)(解析版),共17页。
2024年高考押题预测卷—历史(天津卷03)(考试版):
这是一份2024年高考押题预测卷—历史(天津卷03)(考试版),共6页。
2024年高考押题预测卷—历史(浙江卷03)(考试版):
这是一份2024年高考押题预测卷—历史(浙江卷03)(考试版),共8页。试卷主要包含了下表是隋元两代大运河的开凿情况,乾隆皇帝谕旨,不同地区的人类文明各放异彩等内容,欢迎下载使用。

