- 2021年河北省中考英语真题 (无听力+部分答案) 试卷 48 次下载
- 2021年河北省中考理科综合真题(图片版+无答案) 试卷 37 次下载
- 2021年河北张家口中考物理试题解析版 试卷 13 次下载
- 2020年河北省石家庄市中考地理试题 试卷 21 次下载
- 河北省2020年中考物理试题及答案 试卷 17 次下载
2021年河北省中考化学试题及答案解析 (原卷+解析卷)
展开A. 钙B. 铁C. 氟D. 碘
【答案】A
【解析】
【分析】
【详解】A、钙主要存在于骨胳和牙齿中,使骨和牙齿具有坚硬的结构支架,缺乏幼儿和青少年会患佝偻病,老年人会患骨质疏松,故选项正确;
B、铁是合成血红蛋白的主要元素,缺乏会患铁性贫血,故选项错误;
C、锌影响人体发育,缺锌会引起食欲不振,生长迟缓,发育不良,故选项错误;
D、碘是合成甲状腺激素的主要元素,缺乏会患甲状腺肿大和呆小症,故选项错误。
故选A。
2. 如图所示实验操作正确的是
A. 倾倒液体B. 点燃酒精灯
C. 加热液体D. 稀释浓硫酸
【答案】B
【解析】
【详解】A、向试管中倾倒液体时,瓶塞倒放在桌面上,标签应对着手心,试剂瓶口应与试管口紧挨,所以选项错误;
B、点燃酒精灯要用火柴点燃,所以选项正确;
C、给试管中液体加热时,用酒精灯外焰加热试管里的液体,且液体的体积不能超过试管容积的,所以选项错误;
D、稀释浓硫酸时,要把浓硫酸缓缓地沿器壁注入水中,同时用玻璃棒不断搅拌,使热量及时地扩散,所以选项错误;
故选:B。
【点睛】本题难度不大,熟悉各种仪器的用途及使用注意事项,掌握常见化学实验基本操作的注意事项是解答关键。
3. 下列有关金属及合金的说法错误的是
A. 金属在常温下大多数都是固体B. 铝合金的硬度比铝的硬度小
C. 铁制品在潮湿的空气中易生锈D. 钢铁是使用最多的金属材料
【答案】B
【解析】
【详解】A、金属在常温下大多数都是固体,只有汞是液体,选项A正确;
B、合金的硬度比纯金属大,因此铝合金的硬度比铝的硬度大,选项B错误;
C、铁制品锈蚀的过程,实际上是铁与空气中的氧气、水蒸气等发生化学反应的过程,潮湿的空气中既含有氧气,又含有水蒸气,满足铁生锈的条件,因此铁制品在潮湿的空气中易生锈,选项C正确;
D、目前人类每年要提取数以亿吨计的金属,其中提取量最大的是铁,钢铁是使用最多的金属材料,选项D正确。
故选B。
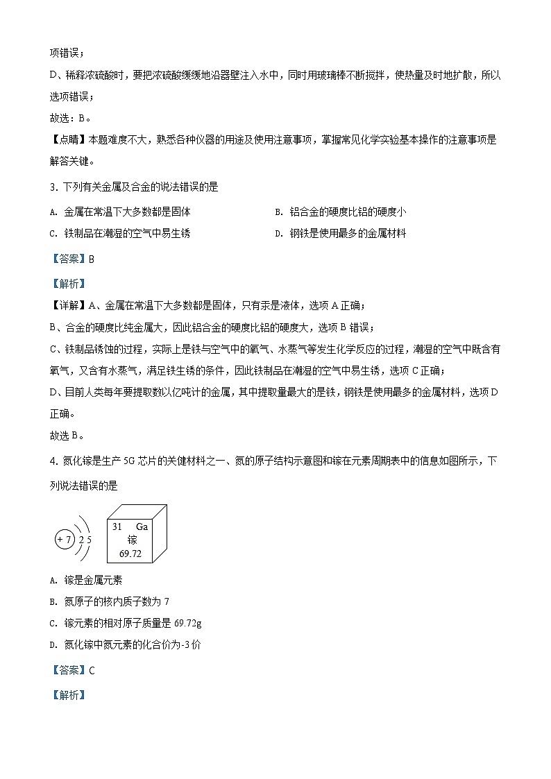
4. 氮化镓是生产5G芯片的关健材料之一、氮的原子结构示意图和镓在元素周期表中的信息如图所示,下列说法错误的是
A. 镓是金属元素
B. 氮原子的核内质子数为7
C. 镓元素的相对原子质量是69.72g
D. 氮化镓中氮元素的化合价为-3价
【答案】C
【解析】
【分析】
【详解】A、镓元素带“钅”字旁,属于金属元素,选项说法正确;
B、由氮的原子结构示意图可知,圆圈内的数字表示质子数,所以氮原子的核内质子数为7,选项说法正确;
C、根据元素周期表中一格的信息可知,元素名称下方数字表示相对原子质量,镓元素的相对原子质量是69.72,单位是“1”,不是“g”,选项说法不正确;
D、由氮的原子结构示意图可知,氮原子的最外层电子数为5,大于4,在化学反应中易得到电子,而形成带3个单位负电荷的阴离子,在化合物中氮元素的化合价为-3价,选项说法正确。
故选C。
5. 利用催化剂将废气中的二氧化碳转化为燃料X,是实现“碳中和”的路径之一,该反应的化学方程式为CO2+3H2X+H2O,X的化学式为
A. COB. CH4C. CH3OHD. C2H5OH
【答案】C
【解析】
【分析】
【详解】根据质量守恒定律,反应前后原子种类、数目不变,反应前C、H、O的原子个数分别为1、6、2,反应后C、H、O的原子个数分别为0、2、1,所以1个X分子中含有1个碳原子、4个氢原子和1个氧原子,X的化学式为CH3OH;
故选C。
6. 下列实验方案能够达到目的的是
A. 用点燃的方法除去二氧化碳中的少量一氧化碳
B. 用溶解、过滤、蒸发的方法从粗盐中提取纯净的氯化钠
C. 分别加入熟石灰研磨、闻气味,鉴别化肥氯化钾和氯化铵
D. 分别将镁片、锌片放入硝酸银溶液中,验证镁、锌、银的金属活动性顺序
【答案】C
【解析】
【详解】A、二氧化碳不燃烧、不支持燃烧,二氧化碳中混有少量一氧化碳,当一氧化碳的浓度较低时无法点燃,不符合题意;
B、溶解、过滤、蒸发,只能除去粗盐中的难溶性杂质,无法除去可溶性杂质,不能得到纯净的氯化钠,不符合题意;
C、氯化铵能与氢氧化钙反应生成氨气,具有刺激性气味,氯化钾和熟石灰不反应,故可分别加入熟石灰研磨、闻气味,鉴别化肥氯化钾和氯化铵,符合题意;
D、分别将镁片、锌片放入硝酸银溶液中,镁、锌均能与硝酸银反应,有银白色固体析出,说明镁、锌比银活泼,但是无法验证镁、锌的金属活动性顺序,不符合题意。
故选C。
7. KNO3和NaCl的溶解度曲线如图所示。下列叙述正确的是
A. 0℃时,100g水中最多能溶解40gNaCl
B. 0℃时,KNO3和NaCl两种饱和溶液中,所含溶质的质量:NaCl大于KNO3
C. 将30℃的KNO3溶液降温到20℃时一定有晶体析出
D. 30℃时,将等质量 KNO3和NaCl分别配成饱和溶液,所得溶液的质量:NaCl大于KNO3
【答案】D
【解析】
【详解】A.由图可知, 0℃时,氯化钠溶解度小于40g,故100g水中不能溶解40g NaCl,错误;
B.没有确定的溶液质量,不能判断 0℃时,KNO3和NaCl两种饱和溶液中,所含溶质的质量多少,错误;
C. 没有说明溶液是否饱和,故将30℃的KNO3溶液降温到20℃时不一定有晶体析出,错误;
D. 30℃时,硝酸钾溶解度大于氯化钠溶解度,故将等质量的 KNO3和NaCl分别配成饱和溶液,所需水的质量氯化钠大于硝酸钾,则所得溶液的质量:NaCl大于KNO3,正确。
故选D。
8. 坚持低碳生活、绿色发展,促进人与自然和谐共生,下列做法与这一理念不相符的是
A 限制燃放烟花B. 发展燃煤发电C. 分类处理垃圾D. 倡导公交出行
【答案】B
【解析】
【分析】
【详解】A、限制燃放烟花,可以减少有害气体和烟尘的产生,符合低碳生活、绿色发展的理念;
B、发展燃煤发电,会增加二氧化碳的排放,同时产生更多的二氧化硫等有害气体和烟尘,不符合低碳生活、绿色发展的理念;
C、分类处理垃圾,可以实现垃圾的减量化、资源化,还可以减少垃圾对环境的污染,不符合题意;
D、倡导公交出行,可以减少化石燃料的使用,符合低碳生活理念。故选B。
9. 下列过程中发生了化学变化的是
A. 光合作用B. 酒精挥发C. 摩擦生热D. 湿衣晾干
【答案】A
【解析】
【分析】
【详解】A、光合作用把水和二氧化碳转化成葡萄糖和氧气,有新物质生成,属于化学变化;
B、酒精挥发,只是状态的变化,没有新物质生成,属于物理变化;
C、摩擦生热,没有新物质生成,属于物理变化;
D、湿衣晾干,只是状态的变化,没有新物质生成,属于物理变化。
故选A。
10. 生活中的下列做法合理的是
A. 雷雨天在大树下避雨
B. 将霉变食物高温蒸熟后食用
C. 发现天然气泄漏,立即关闭阀门并开窗通风
D. 两名同学玩跷跷板时,质量小的同学离支点近些
【答案】C
【解析】
【详解】A、在大树下避雨,因为大树和人体都是电的良导体,雷电极易通过突起物--大树传向人体,而造成雷电灾害,不符合题意;
B、霉变的食物中含有黄曲霉毒素,具有致癌性,高温蒸煮后,也不能食用,不符合题意;
C、天然气具有可燃性,混有一定量的空气,遇到明火,容易发生爆炸,故发现天然气泄漏,应关闭阀门,开窗通风,稀释燃气的浓度,符合题意;
D、跷跷板其实是杠杆,根据F1l1=F2l2,质量小的同学离支点应远些,不符合题意。
故选C。
11. 下列分类正确的是
A. 非晶体:冰、松香、沥青B. 绝缘体:橡胶、玻璃、石墨
C. 稀有气体:氦气、氖气、氩气D. 纯净物:液态氧、金刚石、矿泉水
【答案】C
【解析】
【详解】A、冰属于晶体,松香、沥青属于非晶体,不符合题意;
B、橡胶、玻璃属于绝缘体,石墨具有导电性,属于导体,不符合题意;
C、氦气、氖气、氩气属于稀有气体,符合题意;
D、液态氧是液态氧气,是由同种物质组成,属于纯净物;金刚石是由同种物质组成,属于纯净物,矿泉水是由水、矿物质等混合而成,属于混合物,不符合题意。
故选C。
12. 利用图所示器材不能完成的实验是
A. 探究水的组成
B. 验证燃烧需要氧气
C. 检验物体是否带电
D. 探究电流通过导体产生热量的多少与电流大小的关系
【答案】D
【解析】
【详解】A、电解水生成氢气和氧气,说明水是由氢氧元素组成的,正确;
B、蜡烛燃烧消耗了氧气,氧气耗尽,蜡烛熄灭,可以验证燃烧需要氧气,正确;
C、验电器可以检验物体是否带电,正确;
D、串联电路中电流相等,故不能探究电流通过导体产生热量的多少与电流大小的关系,错误。
故选D。
13. 按图所示进行实验。当观察到热水大面积变成红色时,冷水中只有品红周围变成红色。对该现象的微观解释合理的是
A. 温度越高,分子质量越小
B. 温度越高,分子体积越大
C. 温度越高,分子间隔越小
D. 温度越高,分子运动越快
【答案】D
【解析】
【详解】分子是不断运动的,分子的运动与温度有关,温度越高,分子运动越快。
故选D。
14. 如图所示实验不能得出相应结论的是
A. 加入肥皂水振荡,泡沫很少、浮渣多,说明试管中的水是硬水
B. 对着玻璃片哈气,玻璃片上出现水雾,说明空气中含有水蒸气
C. 在装满水的烧杯中向下按易拉罐,溢出水越多,手受到的压力越大,说明物体排开水的体积越大,物体受到的浮力越大
D. 在材料、粗糙程度相同的水平面上匀速拉物体,物体越重,拉力越大,说明在其他条件不变时,压力越大,滑动摩擦力越大
【答案】B
【解析】
【分析】
【详解】A、用肥皂水区分硬水和软水,向水中加入肥皂水时,如果产生的泡沬较多,是软水,如果产生大量浮渣,泡沫很少是硬水,选项能达到实验目的;
B、对着玻璃片哈气,玻璃片上出现水雾,说明呼出的气体中水蒸气的含量增多,选项不能达到实验目的;
C、将空易拉罐缓缓压入到装满水烧杯中的过程中,易拉罐排开水的体积增大,易拉罐受到的浮力增大,由此可知,物体受到的浮力与物体排开液体的体积有关,物体排开液体的体积越大,物体受到的浮力越大,选项能达到实验目的;
D、木块与木块之间的滑动摩擦力与对木块的拉力是一对平衡力,在材料、粗糙程度相同的水平面上匀速拉物体,物体越重,拉力越大,说明在其他条件不变时,压力越大,滑动摩擦力越大,选项能达到实验目的。
故选B。
15. 如图所示的是硫在氧气中燃烧的实验。燃烧停止后,取出燃烧匙,用毛玻璃片盖紧集气瓶,振荡,悬空倒置,发现毛玻璃片不脱落。
(1)硫在氧气中燃烧的化学方程式为_______。
(2)氢氧化钠溶液的作用是_______。
(3)毛玻璃片不脱落时,大气压强_______(选填“大于”“小于”或“等于”)瓶内气体压强。
【答案】 (1). S+O2SO2 (2). 吸收生成的二氧化硫,防止污染空气 (3). 大于
【解析】
【分析】
【详解】(1)硫在氧气中燃烧生成二氧化硫,反应的化学方程式为S+O2SO2,故填:S+O2SO2;
(2)二氧化硫有毒,直接排放到空气中会污染空气,而氢氧化钠能与生成的二氧化硫气体反应生成亚硫酸钠和水,所以氢氧化钠溶液的作用是吸收生成的二氧化硫,防止污染空气,故填:吸收生成的二氧化硫,防止污染空气;
(3)毛玻璃片不脱落时,大气压强大于瓶内气体压强,这是因为氢氧化钠吸收生成的二氧化硫气体,瓶内压强减少,故填:大于。
16. 化学与我们的生产、生活息息相关。
(1)衣:常用_______的方法鉴别天然纤维和合成纤维。
(2)食:牛奶、黄瓜、米饭中富含维生素的是_______。
(3)住:利用活性炭的_______性除去新装修房间的异味。
(4)行:车用燃料汽油通常是将_______加热炼制得到的。
(5)用:焊接金属时常用氮气作保护气,因为其化学性质_______。
【答案】 (1). 灼烧(或点燃闻气味) (2). 黄瓜 (3). 吸附 (4). 石油 (5). 稳定(或不活泼)
【解析】
【详解】(1)常用灼烧(或点燃闻气味)的方法鉴别天然纤维和合成纤维,天然纤维有烧纸的味道,合成纤维有刺激性气味;
(2)牛奶中富含蛋白质,黄瓜富含维生素,米饭中的主要成分是淀粉,富含糖类;
(3)利用活性炭的吸附性除去新装修房间的异味;
(4)车用燃料汽油通常是将石油加热炼制得到的;
(5)焊接金属时常用氮气作保护气,因为其化学性质稳定或不活泼。
故答案为:①灼烧(或点燃闻气味);②黄瓜;③吸附;④石油;⑤稳定(或不活泼)。
17. 根据图所示的实验回答问题。
(1)甲装置中仪器a的名称为_______;用该装置收集气体,气体应满足的条件是_______;实验时导管接近集气瓶底部的目的是_______。
(2)乙是铁丝在氧气中燃烧的实验。点燃铁丝下端的火柴,待_______时,将铁丝伸入集气瓶内。实验时瓶底有水,若集气瓶炸裂,操作上可能的错误是_______。
【答案】 (1). 长颈漏斗 (2). 密度大于空气,且与空气中的物质不反应 (3). 便于排净装置内的空气 (4). 火柴快燃尽 (5). 铁丝挨集气瓶内壁太近,或高温物质溅到集气瓶内壁上
【解析】
【详解】(1)由图可知,甲装置中仪器a的名称为:长颈漏斗;
由图可知,该装置是向上排空气法收集气体,故气体应密度比空气大,且与空气中的物质不反应;
实验时导管接近集气瓶底部的目的是:便于排净装置内的空气;
(2)点燃铁丝下端的火柴,待火柴快燃尽时,将铁丝伸入集气瓶内,防止火柴燃烧消耗氧气,影响实验结果;
将铁丝伸入集气瓶内。实验时瓶底有水,若集气瓶炸裂,操作上可能的错误是:铁丝挨集气瓶内壁太近,或高温物质溅到集气瓶内壁上,使集气瓶受热不均,炸裂。
18. A~J是初中化学常见的物质,其中B与D可配制波尔多液F是黑色氧化物、I是紫红色金属,它们之间的转化关系如图所示(反应条件已略去)。请回答下列问题:
(1)I的化学式为_______。
(2)G 的一种用途是_______。
(3)反应②的基本反应类型为_______。
(4)反应③的化学方程式为_______。
【答案】 (1). Cu (2). 清洁燃料,或冶炼金属 (3). 置换反应 (4). Ca(OH)2+H2SO4=CaSO4+2H2O
【解析】
【分析】I是紫红色金属,故I是铜;
F和G生成A和I,F为黑色固体,所以F为氧化铜,该反应为氢气、一氧化碳或碳还原氧化铜;
且B 能配制波尔多液,且氧化铜F和E反应可生成B和A,所以B为硫酸铜,E为硫酸,A为水;
所以F与G反应生成A和I为氢气还原氧化铜,G为氢气;
D也可用于配置波尔多液,所以D为氢氧化钙;
D氢氧化钙和E硫酸反应生成A水和硫酸钙,所以H为硫酸钙;
B硫酸铜和C反应生成I铜和J,该反应应是活泼金属置换出硫酸铜中的铜,J可能为铁等活动性比铜强的金属,J为相应的金属盐,如硫酸亚铁。
带入验证,推断合理。
【详解】(1)I为铜,其化学式为Cu;
(2)G为氢气,用途是清洁燃料,或冶炼金属;
(3)反应②为活泼金属置换出硫酸铜中的铜,为置换反应;
(4)反应③为硫酸和氢氧化钙反应生成硫酸钙和水,反应的化学方程式为:Ca(OH)2+H2SO4=CaSO4+2H2O。
【点睛】
19. 茶垢清洁剂能快速清除茶具上附着的茶垢,某小组同学对茶垢清洁剂进行了探究。
〖查阅资料〗如图所示是某品牌茶垢清洁剂说明书中部分内容。说明书中碳酸钠的俗称有误,应改为_____。
〖提出问题Ⅰ〗茶垢清洁剂溶于水时生成过氧化氢,是否生成氧气?
〖实验1〗在盛有茶垢清洁剂固体的小烧杯中,加适量常温水,完全溶解后得到无色溶液,观察到有小气泡缓慢冒出,伸入带火星的木条,木条不复燃。
〖实验 2〗取三份等量的实验1中的溶液,分别加入甲、乙、丙三支试管中,按图所示进行实验。观察到都较快产生气泡,且温度越高产生气泡越快;伸入带火星的木条,木条都复燃。
〖表达交流Ⅰ〗通过实验证明,茶垢清洁剂溶于水时生成氧气。
(1)实验1中“木条不复燃”的原因是_______。
(2)实验2中丙试管内不再产生气泡后,其中溶液所含溶质与加热前溶液的不同是_______。
〖提出问题Ⅱ〗茶垢清洁剂溶于水时生成碳酸钠,是否生成氢氧化钠?
〖实验 3〗取实验2丙试管内溶液,按如图流程进行实验。
〖表达交流Ⅱ〗
(1)加入试剂X的目的是_______(用化学方程式表示)。
(2)不新增试剂,检验加入的试剂X已足量的方法是_______。
(3)溶液M呈_______色,说明茶垢清洁剂溶于水时没有生成氢氧化钠。
〖反思总结〗
(1)茶垢清洁剂溶于水生成了碳酸钠和过氧化氢。碳酸钠溶液有较好的去污效果,过氧化氢分解生成活性氧,可深层带走污垢。
(2)使用茶垢清洁剂时应选择_______的水进行溶解,去垢效果更好。
【答案】 (1). 纯碱或苏打 (2). 产生氧气速率较慢,氧气浓度过低,不足以使带火星木条复燃 (3). 无过氧化氢 (4).
(5). 取少量滤液于试管中,滴加Na2CO3溶液,若有白色沉淀生成,说明试剂X(CaCl2)过量 (6). 无色 (7). 硬度较小
【解析】
【详解】查阅资料1:碳酸钠俗称苏打、纯碱;
表达交流Ⅰ:(1)实验1中“木条不复燃”的原因是常温下过氧化氢的分解速率很慢,产生氧气的速率慢,氧气浓度低,不足以使带火星的木条复燃;
(2)过氧化氢受热分解生成水和氧气,故实验2中丙试管内不再产生气泡后,其中溶液所含溶质与加热前溶液的不同是无过氧化氢;
表达交流Ⅱ:(1)由于溶液中存在碳酸钠,碳酸钠显碱性,也能使无色酚酞试液变红,会影响氢氧化钠的检验,故加入的试剂X可以是氯化钙,氯化钙和碳酸钠反应生成碳酸钙沉淀和氯化钠,可将碳酸钠除尽,该反应的化学方程式为:;
(2)氯化钙能与碳酸钠反应生成碳酸钙沉淀和氯化钠,产生白色沉淀,故取少量滤液于试管中,滴加Na2CO3溶液,若有白色沉淀生成,说明试剂X(CaCl2)过量;
(3)说明茶垢清洁剂溶于水时没有生成氢氧化钠,则溶液显中性,不能使无色酚酞试液变色,故溶液M呈无色;
反思总结:(2)使用茶垢清洁剂时应选择硬度较小的水进行溶解,去垢效果更好,否则硬水中的可溶性含钙化合物可能与碳酸钠反应,消耗碳酸钠。
20. 小明用石灰石测定某稀盐酸中溶质质量分数,向盛有100g稀盐酸的烧杯中依次加入石灰石粉末(杂质不参加反应),充分反应后,记录实验数据见下表。请计算:
(1)共生成二氧化碳 g。
(2)所用稀盐酸中溶质的质量分数。
【答案】(1)8.8
(2)解:设所用稀盐酸中溶质的质量分数为x
答:所用稀盐酸中溶质的质量分数为14.6%。
【解析】
【详解】(1) 碳酸钙和稀盐酸反应生成二氧化碳气体逸出,烧杯中物质总质量的减少就是生成二氧化碳气体的质量100g+15g+15g-121.2g=8.8g
(2) 第一次得到二氧化碳的质量为100g+15g-109.5g=5.5g,大于第二次得到二氧化碳的质量为109.5g+15g-121.2g=3.3g,说明第二次实验中盐酸完全反应,根据化学方程式可以求出盐酸质量分数;过程见答案。
实验次数
第一次
第二次
石灰石粉末质量\g
15
15
烧杯中物质总质量\g
109.5
121.2
陕西省2021年中考化学试题及答案解析 (原卷+解析卷): 这是一份陕西省2021年中考化学试题及答案解析 (原卷+解析卷),文件包含精品解析陕西省2021年中考化学试题原卷版doc、精品解析陕西省2021年中考化学试题解析版doc等2份试卷配套教学资源,其中试卷共21页, 欢迎下载使用。
江西省2021年中考化学试题及答案解析 (原卷+解析卷): 这是一份江西省2021年中考化学试题及答案解析 (原卷+解析卷),文件包含精品解析江西省2021年中考化学试题原卷版doc、精品解析江西省2021年中考化学试题解析版doc等2份试卷配套教学资源,其中试卷共22页, 欢迎下载使用。
江苏省扬州市2021年中考化学试题及答案解析 (原卷+解析卷): 这是一份江苏省扬州市2021年中考化学试题及答案解析 (原卷+解析卷),文件包含精品解析江苏省扬州市2021年中考化学试题原卷版doc、精品解析江苏省扬州市2021年中考化学试题解析版doc等2份试卷配套教学资源,其中试卷共32页, 欢迎下载使用。

