


河北省唐山市2020-2021学年七年级下册期末(模拟)生物试卷(word版 含答案)
展开2020-2021学年第二学期七年级生物期末(模拟)试卷
(满分100分,时间60分钟)
一、单选题(每小题2分,共50分)
1.健康和快乐是我们的追求。养成并坚持健康的生活与卫生习惯,才能拥有健康。下列关于健康生活的说法不正确的是( )
A.经常保持愉快的心情,维持积极向上的心态和良好的人际关系有利于健康
B.多吃新鲜的蔬菜与水果可以有效减少坏血病的发生率
C.烟、酒、毒品是健康的杀手,我们要坚决抵制
D.缺碘会导致婴、幼儿患呆小症,成年人患“大脖子病”,所以需要大量食用含碘丰富的食物
2.蛋白质在消化液的作用下初步消化的部位及被消化后形成的最终产物分别是( )
A.口腔、氨基酸 B.胃、氨基酸
C.食道、脂肪酸 D.小肠、脂肪酸
3.只能消化营养物质不能吸收营养物质的器官是( )
A.口腔 B.胃 C.小肠 D.大肠
4.在新冠疫情期间,海关在进口冷冻食品外包装上检出新冠病毒。下列做法不科学的是( )
A.不直接用手去触碰进口冷冻食品
B.吃生鱼片蘸芥末可以完全消灭新冠病毒
C.处理生鲜食物时要使用专用器具
D.冰箱储存生、熟食品要隔离分开
5.登山队员登顶前需在高原上进行长期训练,以适应空气稀薄的环境。训练后,队员们血液中明显增加的成分是( )
A.红细胞 B.白细胞 C.血小板 D.血浆
6.献血是每个18岁以上的健康公民对社会应尽的责任和义务。一个健康的成年人一次献血多少是不会影响健康的?( )
A.200﹣400 B.200﹣500 C.200﹣600 D.200﹣1200
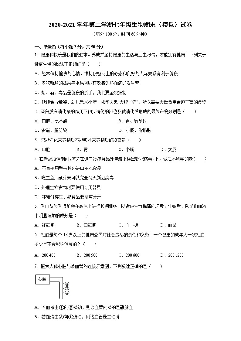
7.图为人体心脏与某血管的连接示意图,下列叙述正确的是( )
A.若血液由①向③流动,则该血管内流的是静脉血
B.若血液由③向①流动,则该血管是主动脉
C.若②处为静脉抽血时针刺入的部位,应该在①处扎上胶皮管
D.若手臂受伤后有暗红色血液从②处流出,则该血管为静脉
8.预防高血压,下列做法中不正确的是( )
A.多做体育运动,提高身体素质 B.控制糖类和脂肪的过量摄入
C.限制食盐的摄入量 D.多吃腌制蔬菜和水果
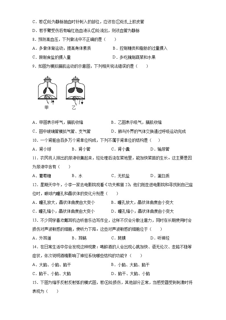
9.如图为模拟膈肌运动的示意图,下列相关说法错误的是( )
A.甲图表示呼气,膈肌收缩 B.乙图表示吸气,膈肌收缩
C.图中玻璃管模拟气管、支气管 D.肺与外界的气体交换通过呼吸运动完成
10.一个肾脏由百多万个肾单位构成,下列不属于肾单位的结构是( )
A.肾小球 B.肾小管 C.肾小囊 D.输尿管
11.农民将人排出的尿液收集起来,经处理后浇在菜地里,能加快菜苗的生长。这主要是因为尿液中含有( )
A.葡萄糖 B.水 C.无机盐 D.蛋白质
12.星期天中午,小李一家去电影院观看《功夫熊猫2》,他们刚走进电影院和寻找到自己座位时,眼球内瞳孔和晶状体的变化分别是( )
A.瞳孔放大,晶状体曲度由大变小 B.瞳孔放大,晶状体曲度由小变大
C.瞳孔缩小,晶状体曲度由大变小 D.瞳孔缩小,晶状体曲度由小变大
13.不少同学喜欢戴耳机边听音乐边写作业,这样不仅会分散注意力,同时在长期使用时会损伤对声波敏感的细胞,使听力下降。这些对声波敏感的细胞位于( )
A.外耳道 B.耳蜗 C.鼓膜 D.听神经
14.在日常生活中你会发现这种现象:喝醉酒的人会出现心跳加快、语无伦次、走路不稳等症状,依次说明酒精影响了神经系统哪些结构的功能?( )
A.大脑、小脑、脑干 B.小脑、大脑、脑干
C.脑干、小脑、大脑 D.脑干、大脑、小脑
15.下图为缩手反射反射弧的模式图,若④处损伤,其他部分正常,当感受器受到刺激时将表现为( )
A.有感觉,且能缩手 B.有感觉,但不能缩手
C.无感觉,但能缩手 D.无感觉,且不能缩手
16.有人看到别人吃酸杏时,自己也会分泌唾液,这是一种反射现象。下列叙述与这种反射现象特点不相符的是( )
A.是后天形成的 B.属于简单反射
C.可以消退或减弱 D.需要视觉中枢参与反射的完成
17.常吃海带等含碘丰富的食物,可以预防( )
A.巨人症 B.糖尿病 C.侏儒症 D.大脖子病
18.当人情绪激动时往往会出现心跳加速和呼吸加快的现象,这是什么作用的结果( )
A.神经调节 B.激素调节
C.神经调节与激素调节 D.无神经调节与激素调节
19.青春期是人生重要的发育时期,下列有关青春期特征的叙述,不正确的是( )
A.出现遗精、月经生理现象 B.身高突增并且体形发生明显变化
C.食欲不佳、精神不振 D.心脏和肺等器官的功能明显增强
20.下面三幅图画寓意是人体在进化过程中形成的对病原体的防御功能,以下分析正确的是( )
A.图1、图2所示属于人体的第1道防线
B.图3所示属于人体的第3道防线
C.图1大面积烧伤的病人,进行皮肤移植时,尽量用自身皮肤,防止发生排异反应
D.以上三幅图所示的免疫作用是人体生来就有的,叫特异性性免疫
21.下列各项叙述中,不正确的是( )
A.疟疾是蚊虫叮咬传播;沙眼是接触传播
B.蛔虫病是饮食传播;肺结核是空气飞沫传播
C.人体发炎时,血液中红细胞的血红蛋白过少;贫血时血液中白细胞数目显著增加
D.幼年时期生长激素分泌不足患侏儒症;成年人食物和水中严重缺碘患地方性甲状腺肿
22.受新型冠状肺炎疫情的影响,人们在出门时纷纷戴上了口罩,与未戴口罩相比到达肺部的气体发生的变化,下列说法不正确的是( )
A.戴上口罩到达肺部的气体更清洁
B.戴上口罩到达肺部的气体灰尘减少
C.戴上口罩可以预防到达肺部的气体中含新冠病毒
D.无法确定戴口罩与不戴口罩到达肺部的气体谁更清洁
23.艾滋病是一种由艾滋病毒引起的,严重威胁人类健康的传染病。其实艾滋病是可以预防的,只要预防措施得当基本就不会感染艾滋病。下列四种途径中不会感染艾滋病的是( )
A.一般接触 B.母婴传播
C.不安全性行为 D.血液传播
24.住宅装修完毕,室内空气中含有较多的苯、甲醛等有害气体,除去这些有害气体的根本办法是( )
A.关闭门窗,放大量的茶叶 B.关闭门窗,放大量的醋
C.打开门窗,通风透气 D.喷空气清新剂
25.疫情期间,国家限定各个药店不得私自对外售药,特别是治疗感冒发烧的药物,对此你的理解是( )
A.药店怕病人乱用药,吃出人命
B.出于对患者的保护,到医院开处方目的是早发现,早治疗
C.没有治疗新冠肺炎的药物
D.私自用药会加重病情
二、综合题(本大题共50分)
26.(12分)图是人体消化系统部分器官示意图,请据图回答下列问题:
(1)消化系统由消化道和___________两部分组成。
(2)消化道中呈囊状、最膨大的部分是___________(填名称),它能对___________进行初步消化。
(3)能够分泌胆汁的结构是___________(填序号),其分泌的胆汁储藏在胆囊中,再经导管流入十二指肠内。
(4)消化和吸收营养物质的主要器官是___________(填名称)。
(5)图中④是大肠,长约1.5米,它能够吸收一部分水、无机盐和___________。
27.(12分)肾单位是形成尿液的结构和功能的基本单位。图是肾单位的结构示意图,请据图回答下列问题:
(1)血液在流经[①]______时,通过①的_______作用,除_______和大分子蛋白质以外,血液中其他成分都可以进入 [ ④ ]________中,形成原尿。
(2)当健康人的原尿经过[⑤]______时,全部被重吸收回血液的成分是_______,尿素和多余的水、无机盐一起形成尿液。
28.(16分)节能减排,绿色出行。共享单车掀起绿色出行浪潮,已成为一道亮丽的城市风景线。人在骑车时需要各个系统协调配合才能完成。请回答下列问题:
(1)骑共享单车时看到一辆汽车由远而近驶来,主要是由于图中_____(填序号)的调节作用,使物像落在_____上,最终在_____上形成视觉。
(2)行驶到路口时,发现红灯立即刹车,此反射类型属于_____,完成此反射的神经中枢位于图中的_____(填字母)内。
(3)由于骑行不稳,⑨受到碰撞引起膝跳反射,请写出膝跳反射的基本途径:___(用序号或字母表示)。
(4)若图中⑦因意外发生损坏,这个反射_____(填“能”或“否”)进行。原因是_____。
29.(10分)自2019年12月以来,湖北省武汉市陆续发生了多例新型冠状病毒感染引起的以肺部病变为主的新冠肺炎患者。随着疫情的蔓延,我国其他地区及境外也相继出现了新冠肺炎患者。1月31日世界卫生组织宣布新冠肺炎疫情构成“国际关注的突发公共卫生事件”(PHEIC)。2020年1月7日该病被判定为“新型冠状病毒”,新冠肺炎疫情在全国范围内迅速蔓延。新冠肺炎的人群分布特征主要受人群免疫力水平及接触机会的影响,各年龄组人群普遍易感,均可发病。请分析资料并回答下列问题:
(1)引起新冠肺炎的病原体是________,在新冠肺炎活动期,医生往往会让病人住院治疗,并限制病人的活动,这样做的目的是________________。
(2)人们接种新冠肺炎疫苗后,体内可产生针对新型冠状病毒的_______,从而使新冠肺炎的病原体失去致病性,人体获得的这种免疫属于__________。
(3)从预防传染病的一般措施来看,给没有患病的人接种新冠疫苗属于_________。
参考答案
1.D 2.B 3.A 4.B 5.A
6.A 7.D 8.D 9.A 10.D
11.C 12.B 13.B 14.D 15.B
16.B 17.D 18.C 19.C 20.C
21.C 22.D 23.A 24.C 25.B
26.消化腺 胃 蛋白质 ① 小肠 维生素
27.肾小球 过滤 血细胞 肾小囊 肾小管 葡萄糖
28.① 视网膜 大脑皮层的视觉中枢 复杂反射 A ⑨→⑦→B→⑥→⑧ 否 反射弧不完整
29.新型冠状病毒 控制传染源 抗体 特异性免疫 保护易感人群
河北省唐山市乐亭县2021-2022学年上学期八年级期末生物试卷(word版 含答案): 这是一份河北省唐山市乐亭县2021-2022学年上学期八年级期末生物试卷(word版 含答案),共20页。试卷主要包含了选择题,简答题,实验探究题等内容,欢迎下载使用。
河北省唐山市滦州市2020-2021学年七年级上学期期末生物试题(word版 含答案): 这是一份河北省唐山市滦州市2020-2021学年七年级上学期期末生物试题(word版 含答案),共8页。试卷主要包含了单选题,综合题等内容,欢迎下载使用。
河北省唐山市路南区2020-2021学年八年级下学期期末生物试题(word版含答案): 这是一份河北省唐山市路南区2020-2021学年八年级下学期期末生物试题(word版含答案),共8页。试卷主要包含了我国以“繅丝养蚕”著称于世,下列关于蝗虫的叙述中不正确的是,胚胎在母体内发育的场所是,人类进化过程中,最先出现的是,下列不是生物进化规律的是等内容,欢迎下载使用。