小学数学人教版二年级下册表内除法(二)巩固练习
展开
这是一份小学数学人教版二年级下册表内除法(二)巩固练习,共6页。试卷主要包含了下列错的是等内容,欢迎下载使用。
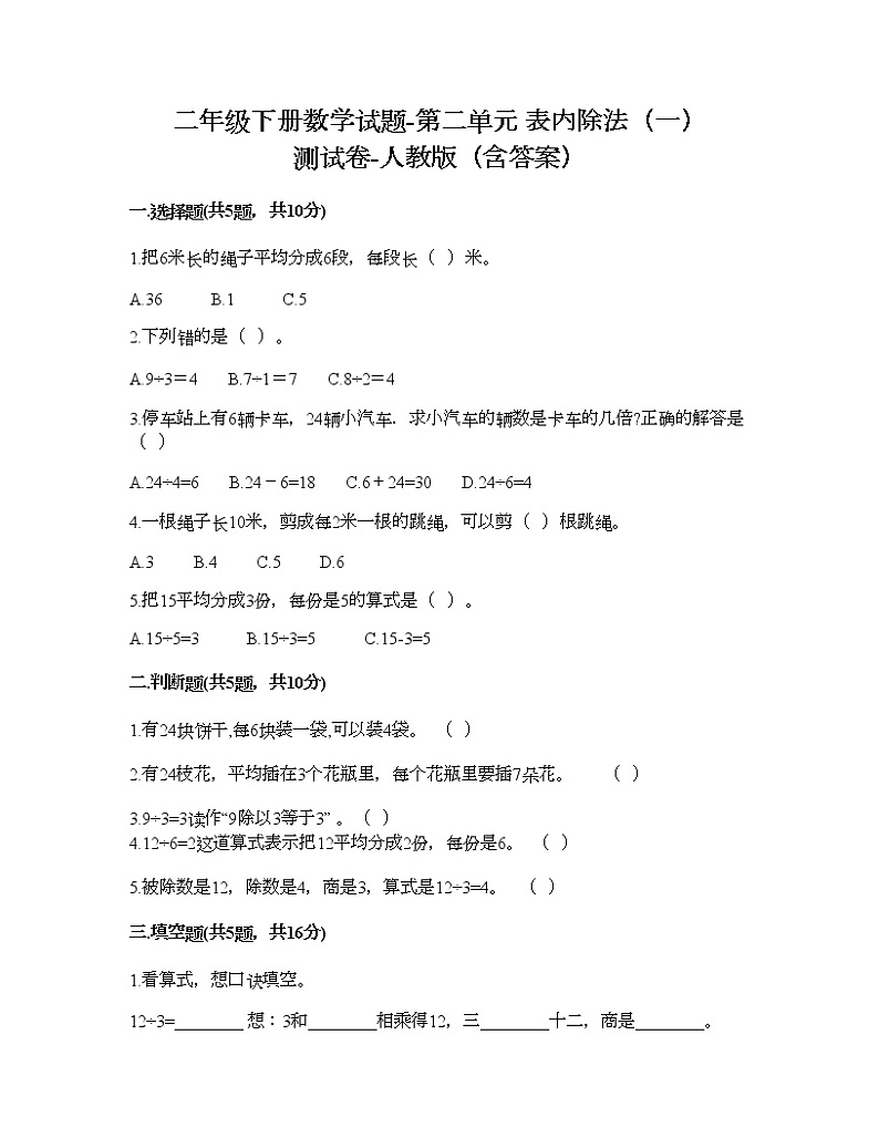
1.把6米长的绳子平均分成6段,每段长( )米。
A.36 B.1 C.5
2.下列错的是( )。
A.9÷3=4 B.7÷1=7 C.8÷2=4
3.停车站上有6辆卡车,24辆小汽车.求小汽车的辆数是卡车的几倍?正确的解答是( )
A.24÷4=6 B.24-6=18 C.6+24=30 D.24÷6=4
4.一根绳子长10米,剪成每2米一根的跳绳,可以剪( )根跳绳。
A.3 B.4 C.5 D.6
5.把15平均分成3份,每份是5的算式是( )。
A.15÷5=3 B.15÷3=5 C.15-3=5
二.判断题(共5题,共10分)
1.有24块饼干,每6块装一袋,可以装4袋。 ( )
2.有24枝花,平均插在3个花瓶里,每个花瓶里要插7朵花。 ( )
3.9÷3=3读作“9除以3等于3” 。( )
4.12÷6=2这道算式表示把12平均分成2份,每份是6。 ( )
5.被除数是12,除数是4,商是3,算式是12÷3=4。 ( )
三.填空题(共5题,共16分)
1.看算式,想口诀填空。
12÷3=________ 想:3和________相乘得12,三________十二,商是________。
2.20里面有________个4;20是4的________倍。
3.6÷2=______,口诀:________;12÷3=______,口诀:________。
4.把12只兔子平均分成2份后,每份各为________只。
5.①15个苹果,平均放在3个盘子里,每盘放________个。
②15个苹果,每盘放5个,可以放________盘。
四.计算题(共3题,共15分)
1.写出4道商为6的除法算式。
2.列式计算。
(1)图书室运进8包书,一个班分2包,一共可以分给几个班?
(2)图书室运进8包书,借出2包书,还剩多少包书?
3.(按从上到下的顺序填写)
五.作图题(共3题,共18分)
1.小鸟该吃哪条虫子?连一连。
2.根据第一个图形的规律,在后面两个图形的角上填上适当的数。
3.圈一圈,填一填。
一共有________个,平均分成4份,每份有________个。算式是________。
圈一圈:________。
六.解答题(共5题,共26分)
1.小刺猬要运15个果子。
① 每次运5个,几次运完?
②3次运完,平均每次运几个?
2.豪洋有5个苹果,迪斯有15个苹果,迪斯的苹果数量是豪洋的几倍?
3.小华读一本81页的故事书,4天读了36页,照这样的速度,小华一共几天可以读完整本书?
4.看图回答。
(1)鸭有多少只?
(2)鹅有多少只?
5.桃子的个数是苹果的多少倍。
□○□=□
七.综合题(共1题,共3分)
1.按要求回答。
(1)小丽买5个面包和1瓶汽水应付_______元。
(2)小文有1张10元钱和1张5元钱,这些钱能买________瓶汽水。
(3)贝贝用30元钱先买了6个包子,余下的钱最多能买________包饼干。
参考答案
一.选择题
1.B
2.A
3.D
4.C
5.B
二.判断题
1.√
2.×
3.√
4.×
5.×
三.填空题
1.4;4;四;4
2.5;5
3.3 ;二三得六;4;三四十二
4.6
5.5;3
四.计算题
1.解:6÷1=6;12÷2=6;18÷3=6;24÷4=6
2.(1)8÷2=4(个) 答:一共可以分给4个班。
(2)8-2=6(包) 答:还剩6包书。
3.2;4;3;6;1
五.作图题
1.提示:上一行的得数分别是4、2、3、5、6、36、1,下一行的得数分别是2、4、6、36、1、3、5,连线略。
2.如下:
3.16;4;16÷4;
六.解答题
1.15÷5=3(次);15÷3=5(个)
2.迪斯的苹果数量是豪洋的3倍。
3.解:36÷4=9(页)
81÷9=9(天)
答:小华一共9天可以读完。
4.(1)解:4×9=36(只)或9×4=36(只) 答:鸭有36只。(2)解:36÷6=6(只) 答:鹅有6只。
5.12÷4=3
七.综合题
1.(1)13 (2)5 (3)4
相关试卷
这是一份人教版2 表内除法(一)综合与测试当堂检测题,共7页。试卷主要包含了30里有5个6,列式是等内容,欢迎下载使用。
这是一份数学二年级下册2 表内除法(一)综合与测试课后作业题,共7页。试卷主要包含了下列错的是等内容,欢迎下载使用。
这是一份小学数学人教版二年级下册4 表内除法(二)综合与测试精练,共6页。试卷主要包含了除数是5的算式是,30÷66,下面算式中除数是2的是等内容,欢迎下载使用。

