


浙教版一年级下册五 教室里的测量综合与测试测试题
展开
这是一份浙教版一年级下册五 教室里的测量综合与测试测试题,共7页。试卷主要包含了姚明的身高是226,一本数学书的宽度大约是个手掌宽,一本书大约多厚,世界最高峰珠穆朗玛高8848等内容,欢迎下载使用。
1.姚明的身高是226( )。
A.毫米 B.厘米 C.分米
2.一本数学书的宽度大约是( )个手掌宽。
A.2 B.4 C.9 D.8
3.一本书大约多厚(单位为厘米)。 ( )
A.1 B.10 C.20
4.用直尺测量一条线段,下面( )可以看出这条线段长7厘米。
A.刻度1至刻度7 B.刻度2至刻度9 C.刻度1至刻度6
5.世界最高峰珠穆朗玛高8848( )。
A.米 B.千米 C.分米
二.判断题(共5题,共10分)
1.烟囱高20厘米。 ( )
2.一枚回形针的长度大约是3厘米。 ( )
3.小军从家到学校的距离是20米,从学校到商店是80米,小军经过学校到商店是100米。 ( )
4.教室宽约6米。 ( )
5.爸爸的身高有178米。 ( )
三.填空题(共5题,共18分)
1.算一算。
52厘米-30厘米=________厘米 7厘米+8厘米=________厘米
1米-30厘米=________厘米 1米-50厘米=________厘米
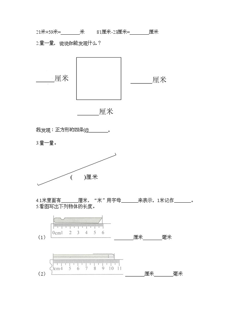
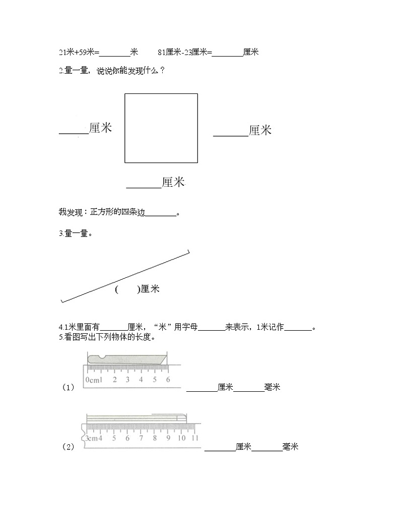
21米+59米=________米 81厘米-23厘米=________厘米
2.量一量,说说你能发现什么?
我发现:正方形的四条边________。
3.量一量。
4.1米里面有_______厘米,“米”用字母_______来表示,1米记作_______。
5.看图写出下列物体的长度。
(1)________厘米________毫米
(2)________厘米________毫米
四.计算题(共2题,共12分)
1.算一算。
20米+5米=_____米 43厘米-9厘米=_____厘米
25米-8米=_____米 72厘米+20厘米=_____厘米
1米-30厘米=_____厘米 20厘米+8厘米=_____厘米
2.算一算。
32cm+________cm=62cm 32cm+________cm=72cm
38cm+________cm=88cm 24cm+40cm=________cm
27cm+30cm=________cm 37cm+30cm=________cm
五.作图题(共3题,共15分)
1.画一条比5厘米短2厘米的线段。
2.量出下面线段的长度,并画一条比它短55毫米的线段。
3.在距离 6厘米处画一棵 ,10厘米处画一朵 。
六.解答题(共5题,共24分)
1.一支铅笔原来长9厘米6毫米,用去了6厘米,现在这铅笔有多长?
2.老山羊身高1米,小狗比老山羊矮40厘米,算一算,小狗有多高?
3.小青蛙甲一跳从0跳到了7刻度,小青蛙乙一跳从2跳到了8刻度,谁跳的比较远?
4.小明的铅笔一端对齐的尺子刻度是2刻度,另一端对齐12厘米,小红的铅笔一端对齐的尺子刻度是4刻度,另一端对齐13厘米,谁的铅笔比较长?
5.王明身高140厘米,教室的门高2米,王明比门矮多少厘米?
七.综合题(共2题,共16分)
1.先估一估,再量一量。
2.量一量,填一填,算一算。
(1)量一量括号内的数据。
(2)蜗牛到小兔家有________条路,分别是________mm和________mm。
(3)蜗牛到小兔家走哪条路近,在图中用红笔标出来。近多少mm?
参考答案
一.选择题
1.B
2.A
3.A
4.B
5.A
二.判断题
1.×
2.×
3.√
4.√
5.×
三.填空题
1.22;15;70;50;80;58
2.3,3,3;相等
3.6
4.100;m;1m
5.(1)5;9 (2)7;4
四.计算题
1.25;34;17;92;70;28
2.30;40;50;64;57;67
五.作图题
1.解:5-2=3(厘米)所以画一条3厘米的线段,如图所示:
2.5毫米,画2厘米的线段,如图所示:
3.如图:
六.解答题
1.解:9厘米6毫米﹣6厘米=3厘米6毫米.
答:现在这铅笔有3厘米6毫米。
2.1米-40厘米=60厘米
3.7-0=7(厘米) 8-2=6(厘米) 7(厘米)>6(厘米) 甲大于乙答:小青蛙甲跳的比较远。
4.12-2=10(厘米) 13-4=9(厘米) 10(厘米)>9(厘米) 小明的铅笔比较长答:小明的铅笔比较长。
5.解:2米=200厘米
200厘米﹣140厘米=60厘米
答:王明比门矮60厘米。
七.综合题
1.如下:
2.(1)
(2)2;25;85
(3)
(35+50)-25=85-25=60(mm)
答:近60 mm。
相关试卷
这是一份小学数学浙教版一年级下册五 教室里的测量综合与测试一课一练,共7页。试卷主要包含了铅笔大约长多少厘米,量下面哪段路要用米作单位?,用尺子量一条线段应从刻度开始量,刘梦身高168等内容,欢迎下载使用。
这是一份小学浙教版五 教室里的测量综合与测试测试题,共7页。试卷主要包含了铅笔大约长多少厘米,量下面哪段路要用米作单位?,用尺子量一条线段应从刻度开始量,刘梦身高168等内容,欢迎下载使用。
这是一份数学一年级下册五 教室里的测量综合与测试课堂检测,共9页。试卷主要包含了下图中第根木条的长度是4厘米.,黑板的长度大约是,82米-6米-40米=米等内容,欢迎下载使用。
