


2022高考化学一轮专题复习 第24讲 弱电解质的电离平衡
展开考点1 弱电解质的电离平衡
授课提示:对应学生用书第170页
1.弱电解质:包括弱酸、弱碱、极少数盐(如醋酸铅)、两性氢氧化物、水等。
2.弱电解质的电离平衡
(1)电离平衡的建立
在一定条件下(如温度、压强等),当弱电解质电离成离子的速率和离子结合成分子的速率相等时,达到电离平衡状态。
(2)电离平衡的特征
①开始时,v(电离)最大,而v(结合)为0。
②平衡的建立过程中,v(电离)>v(结合)。
③当v(电离)=v(结合)时,电离过程达到平衡状态。
3.外因对电离平衡的影响
(1)浓度:在一定温度下,同一弱电解质溶液,浓度越小,电离程度越大。
(2)温度:温度越高,电离程度越大。
(3)同离子效应:加入与弱电解质具有相同离子的电解质时,可使电离平衡向结合成弱电解质分子的方向移动。
(4)化学反应:加入能与弱电解质电离出的离子反应的物质时,可使电离平衡向电离方向移动。
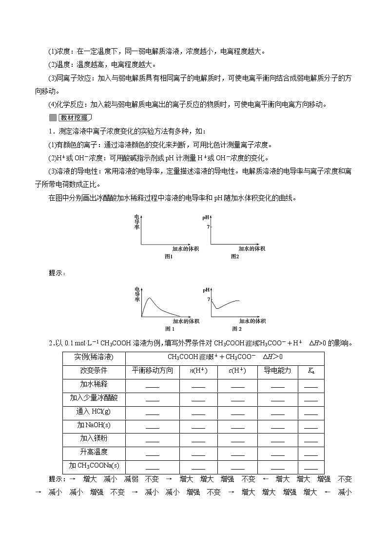
1.测定溶液中离子浓度变化的实验方法有多种,如:
(1)有颜色的离子:通过溶液颜色的变化来判断,可用比色计测量离子浓度。
(2)H+或OH-浓度:可用酸碱指示剂或pH计测量H+或OH-浓度的变化。
(3)溶液的导电性:常用溶液的电导率,定量描述溶液的导电性。电解质溶液的电导率与离子浓度和离子所带电荷数成正比。
在图中分别画出冰醋酸加水稀释过程中溶液的电导率和pH随加水体积变化的曲线。
提示:
2.以0.1 ml·L-1 CH3COOH溶液为例,填写外界条件对CH3COOHCH3COO-+H+ ΔH>0的影响。
提示:→ 增大 减小 减弱 不变 → 增大 增大 增强 不变 ← 增大 增大 增强 不变 → 减小 减小 增强 不变 → 减小 减小 增强 不变 → 增大 增大 增强 增大 ← 减小 减小 增强 不变
(1)强电解质的溶液一定比弱电解质的溶液导电性强。(×)
(2)强电解质都是离子化合物,而弱电解质都是共价化合物。(×)
(3)稀醋酸加水稀释,醋酸电离程度增大,溶液的pH减小。(×)
(4)常温下,向pH=2的醋酸溶液中加入醋酸铵固体,可抑制醋酸的电离。(√)
(5)常温下由0.1 ml·L-1一元碱BOH溶液的pH=10,可推知BOH溶液存在BOH===B++OH-。(×)
(6)稀释弱电解质溶液时,所有粒子浓度都一定会减小。(×)
1.错点提醒:外界条件对电离平衡影响的四个“不一定”
(1)加水稀释时,溶液中不一定所有的离子浓度都减小。如稀醋酸加水稀释时,溶液中的c(H+)减小,因为温度不变,Kw=c(H+)·c(OH-)是定值,故c(OH-)增大。
(2)电离平衡右移,电解质分子的浓度不一定减小,如对于CH3COOHCH3COO-+H+,平衡后,加入冰醋酸,c(CH3COOH)增大,平衡右移,根据勒夏特列原理,只能“减弱”而不能消除,再次平衡时,c(CH3COOH)比原平衡时大。
(3)电离平衡右移,离子的浓度不一定增大,如在CH3COOH溶液中加水稀释或加少量NaOH固体,都会引起平衡右移,但c(CH3COOH)、c(H+)都比原平衡时要小。
(4)电离平衡右移,电离程度也不一定增大,加水稀释或增大弱电解质的浓度,都使电离平衡向电离方向移动,但加水稀释时弱电解质的电离程度增大,而增大弱电解质的浓度时弱电解质的电离程度减小。
2.归纳整合:影响电解质溶液导电能力的主要因素
电解质溶液的导电能力主要取决于离子的浓度、离子在电场中的运动速率以及离子所带的电荷数目。
(1)相同条件下溶液的离子浓度越大,其导电能力越强。
(2)相同离子浓度时,离子所带的电荷数越多,溶液的导电能力越强。
(3)温度越高,溶液的导电能力越强。
题组一 外界条件对电离平衡体系的影响
1.某温度下,在饱和氨水中存在平衡:NH3+H2ONH3·H2ONHeq \\al(+,4)+OH-。
(1)若增大压强,则溶液的pH________(填“增大”“减小”或“不变”)。
(2)若通入NH3,则平衡________(填“向左”“向右”或“不”)移动。
(3)若加水,则平衡________(填“向左”“向右”或“不”)移动,溶液的pH________(填“增大”“减小”或“不变”)。
(4)若加入氢氧化钠固体,则溶液中的c(NHeq \\al(+,4))________(填“增大”“减小”或“不变”),溶液的pH______(填“增大”“减小”或“不变”)。
答案:(1)增大 (2)不 (3)向右 减小 (4)减小 增大
题组二 电离平衡与溶液导电能力
2.电导率是衡量电解质溶液导电能力大小的物理量,根据溶液电导率变化可以确定滴定反应的终点。如图是KOH溶液分别滴定HCl溶液和CH3COOH溶液的滴定曲线示意图。下列示意图中,能正确表示用NH3·H2O溶液滴定HCl和CH3COOH混合溶液的滴定曲线的是( )
解析:HCl为强电解质,CH3COOH为弱电解质,滴加NH3·H2O,NH3·H2O先与HCl反应,生成同样为强电解质的NH4Cl,但溶液体积不断增大,溶液被稀释,所以电导率下降。当HCl被中和完后,继续与CH3COOH弱电解质反应,生成CH3COONH4,它为强电解质,所以电导率增大。HCl与CH3COOH均反应完后,继续滴加弱电解质NH3·H2O,电导率变化不大,因为溶液被稀释,有下降趋势。
答案:D
考点2 电离平衡常数
授课提示:对应学生用书第172页
电离平衡常数(即电离常数)
(1)表达式
(2)意义:相同条件下,K值越大,表示该弱电解质越易电离,所对应的酸性或碱性相对越强。
(3)特点:
①多元弱酸是分步电离的,各级电离常数的大小关系是K1≫K2……,所以其酸性主要决定于第一步电离。
②影响因素
1.参照教材中的两级电离常数表达式,写出H3PO4的逐级电离常数表达式。
2.结合教材中的H2CO3的电离平衡常数K1=4.4×10-7,K2=4.7×10-11,有人认为K1、K2差别很大的主要原因是第一步电离产生的H+对第二步的电离起抑制作用造成的。你认为这种观点对吗?试从影响平衡常数因素的角度阐明你的观点。
提示:1.Ka1=eq \f(cH+·cH2PO\\al(-,4),cH3PO4)
Ka2=eq \f(cH+·cHPO\\al(2-,4),cH2PO\\al(-,4))
Ka3=eq \f(cH+·cPO\\al(3-,4),cHPO\\al(2-,4))
2.这种观点不正确,电离常数与温度有关,与溶液的H+浓度无关。
(1)电离平衡右移,电离常数一定增大。(×)
(2)H2CO3的电离平衡常数表达式:Ka=eq \f(c2H+·cCO\\al(2-,3),cH2CO3)。(×)
(3)在相同的温度下,电离平衡常数可以表示弱电解质的相对强弱。(√)
(4)在相同的温度下,不同浓度的同一弱电解质,其电离平衡常数(K)不同。(×)
(5)对于0.1 ml·L-1的氨水,加水稀释后,溶液中c(NHeq \\al(+,4))·c(OH-)变小。(√)
(6)室温下,向10 mL pH=3的醋酸溶液中加水稀释后,溶液中eq \f(cCH3COO-,cCH3COOH·cOH-)不变。(√)
1.归纳整合:判断溶液中某些离子浓度比值变化的方法
对弱电解质平衡移动过程中某些离子浓度比值的变化常用两种方法比较:第一种方法是将浓度之比转化为物质的量之比进行比较,这样分析起来可以忽略溶液体积的变化,只需分析微粒数目的变化即可。第二种方法是“凑常数”,解题时将某些离子的浓度比值关系,去乘以或除以某种离子的浓度,将会转化为一个常数与某种离子浓度乘积或相除的关系。
2.归纳整合:电离平衡常数的三大应用
(1)判断弱酸(或弱碱)的相对强弱,电离常数越大,酸性(或碱性)越强。
(2)判断盐溶液的酸性(或碱性)强弱,电离常数越大,对应的盐水解程度越小,酸性(或碱性)越弱。
(3)判断复分解反应能否发生,一般符合“强酸制弱酸”规律。
题组一 应用电离常数判断酸性强弱或反应进行的可能性
1.部分弱酸的电离平衡常数如下表:
(1)HCOOH、H2S、H2CO3、HClO的酸性由强到弱的顺序为________________。
(2)同浓度的HCOO-、HS-、S2-、HCOeq \\al(-,3)、COeq \\al(2-,3)、ClO-结合H+的能力由强到弱的顺序为_________。
(3)将少量CO2气体通入NaClO溶液中,写出该反应的离子方程式为
________________________________________________________________________
________________________________________________________________________。
答案:(1)HCOOH>H2CO3>H2S>HClO
(2)S2->COeq \\al(2-,3)>ClO->HS->HCOeq \\al(-,3)>HCOO-
(3)ClO-+CO2+H2O===HClO+HCOeq \\al(-,3)
题组二 应用电离常数判断粒子浓度比值的变化
2.常温下,将0.1 ml·L-1的CH3COOH溶液加水稀释,请填写下列表达式中的数据变化情况(填“变大”“变小”或“不变”)。
(1)eq \f(cCH3COOH,cH+)________。
(2)eq \f(cCH3COO-·cH+,cCH3COOH)________。
(3)eq \f(cCH3COO-,cCH3COOH)________。
(4)eq \f(cCH3COO-,cCH3COOH·cOH-)________。
解析:(1)将原式变为eq \f(cCH3COOH·cCH3COO-,cH+·cCH3COO-)=eq \f(cCH3COO-,Ka);
(2)此式为Ka;
(3)将原式变为eq \f(cCH3COO-·cH+,cCH3COOH·cH+)=Ka/c(H+);
(4)将原式变为eq \f(cCH3COO-·cH+,cCH3COOH·cOH-·cH+)=eq \f(Ka,Kw)。
答案:(1)变小 (2)不变 (3)变大 (4)不变
题组三 利用电离常数与Qc的关系,判断平衡移动方向
3.试用平衡移动原理、Qc分别解释弱电解质溶液加水稀释时平衡移动的方向(以CH3COOH电离平衡为例)。
答案:①稀释弱电解质溶液时,溶液总浓度减小,电离平衡将向着增大溶液总浓度的正向移动。
②稀释一倍时,Qc=eq \f(\f(1,2)cH+·\f(1,2)cCH3COO-,\f(1,2)cCH3COOH)=eq \f(1,2)Ka,此时Qc<Ka,故电离平衡正向移动。
细查电离常数的5种求法及其相关计算
授课提示:对应学生用书第173页
一、电离常数的求法
1.电离常数表达式法
[典例1] 碳氢化合物完全燃烧生成CO2和H2O。常温常压下,空气中的CO2溶于水,达到平衡时,溶液的pH=5.60,c(H2CO3)=1.5×10-5 ml·L-1。若忽略水的电离及H2CO3的第二级电离,则H2CO3HCOeq \\al(-,3)+H+的平衡常数K1=________。(已知:10-5.60=2.5×10-6)
[解析] H2CO3H++HCOeq \\al(-,3)
K1=eq \f(cH+·cHCO\\al(-,3),cH2CO3)=eq \f(10-5.60×10-5.60,1.5×10-5)≈4.2×10-7。
[答案] 4.2×10-7
2.特殊点法
[典例2] 改变0.1 ml·L-1二元弱酸H2A溶液的pH,溶液中的H2A、HA-、A2-的物质的量分数δ(X)随pH的变化如图所示[已知δ(X)=eq \f(cX,cH2A+cHA-+cA2-)]。lg[K2(H2A)]=________。
[解析] 可由图中pH=4.2的交叉点进行计算,此时c(HA-)=c(A2-),则K2(H2A)=eq \f(cH+·cA2-,cHA-)=c(H+)=10-4.2,所以,lg[K2(H2A)]=-4.2。
[答案] -4.2
3.利用图像中有确定坐标值的点计算
[典例3] 常温下将NaOH溶液滴加到己二酸(H2X)溶液中,混合溶液的pH与离子浓度变化的关系如图所示。Ka2(H2X)=________。
lgeq \f(cX2-,cHX-)或lgeq \f(cHX-,cH2X)
[解析] 题中Kal=eq \f(cH+·cHX-,cH2X),Ka2=eq \f(cH+·cX2-,cHX-),由于Ka1>Ka2,所以lgKa1>lgKa2,即是lgeq \f(cH+·cHX-,cH2X)>lgeq \f(cH+·cX2-,cHX-),当pH相同时,lgeq \f(cHX-,cH2X)>lgeq \f(cX2-,cHX-),对照图中任意等pH点可得,M线表示lgeq \f(cX2-,cHX-)、N线表示lgeq \f(cHX-,cH2X)。计算Ka2可选M线上(0,5.4)、(-0.4,5.0)、(-0.8,4.6)等有确定坐标值的点计算,如(0,5.4)点,lgKa2(H2X)=lgeq \f(cH+·cX2-,cHX-)=lgeq \f(cX2-,cHX-)+lgc(H+)=0-5.4=-5.4,Ka2(H2X)=10-5.4。
[答案] 10-5.4
[策略技巧] 在微粒浓度或物质的量或含量等随pH或时间等变化的图像中,若某点(如起点、交叉点等)有确定的坐标值,可以用该点数据来计算相关平衡常数。
4.守恒法
[典例4] 25 ℃时,将a ml NH4NO3溶于水,向该溶液滴加b L氨水后溶液呈中性,则所滴加氨水的浓度为________ml/L(NH3·H2O的电离平衡常数取Kb=2×10-5 ml/L)。
[解析] 依题意溶液呈中性c(H+)=c(OH-)=10-7 ml/L,由电荷守恒c(H+)+c(NHeq \\al(+,4))=c(OH-)+c(NOeq \\al(-,3)),得c(NHeq \\al(+,4))=c(NOeq \\al(-,3))=eq \f(a,V) ml/L(设混合后溶液为V L,所滴加氨水的浓度为c ml/L);由加入的总氮元素(除硝酸根)的物料守恒c(NH3·H2O)+c(NHeq \\al(+,4))=eq \f(a+cb,V),则此时溶液中c(NH3·H2O)=eq \f(a+cb,V)-eq \f(a,V)=eq \f(cb,V) ml/L;将上述浓度代入Kb=eq \f(cNH\\al(+,4)·cOH-,cNH3·H2O)=eq \f(\f(a,V)×10-7,\f(cb,V))=2×10-5,得c=eq \f(a,200b)。
[答案] eq \f(a,200b)
[策略技巧] 对于电离平衡或水解平衡常数,若不方便建立平衡三段式计算,可先根据溶液中的电荷守恒、物料守恒等关系找出各微粒的浓度,再代入平衡常数的定义式中计算。
5.类“盖斯定律”法
[典例5] 联氨为二元弱碱,在水中的电离方程式与氨相似,联氨第一步电离反应的平衡常数值为________(已知:N2H4+H+N2Heq \\al(+,5)的K=8.7×107;Kw=1.0×10-14)。
[解析] 由①N2H4+H+N2Heq \\al(+,5),K=8.7×107,②H2OH++OH-,Kw=1.0×10-14,①②两方程式相加得,③N2H4+H2ON2Heq \\al(+,5)+OH-,此方法类似利用盖斯定律计算反应热,反应③即是联氨的第一步电离反应,其平衡常数K′=K×Kw=8.7×107×1.0×10-14=8.7×10-7。
[答案] 8.7×10-7
[策略技巧] 已知多个相关反应的平衡常数,可用“盖斯定律”法将多个方程式相加或相减,得到目标方程式,对应方程式的K是相乘或相除的关系,若目标方程式系数是已知方程式的n倍,则目标方程式K是已知方程式K的n次方。
二、利用电离常数计算c(H+)
[典例6] 已知室温时,0.1 ml·L-1某一元酸HA在水中有0.1%发生电离。求:
(1)溶液的pH=________;
(2)室温时,Ka(HA)=________。
[解析] (1)c(H+)=c(HA)已电离=0.1 ml·L-1×0.1%=1×10-4 ml·L-1,pH=4。
(2)设HA电离出的c(H+)=x ml·L-1,忽略水电离出的H+,根据:
HAH++A-
c0/(ml·L-1) 0.1 0 0
c变/(ml·L-1) x x x
c平/(ml·L-1) 0.1-x x x
Ka(HA)=eq \f(x2,0.1-x)=eq \f(1×10-42,0.1-1×10-4)≈1×10-7。
[答案] (1)4 (2)1×10-7
[策略技巧] 由于弱酸只有极少一部分电离,c(H+)的数值很小,可做近似处理:c(HX)-c(H+)≈c(HX)。
强酸(碱)与弱酸(碱)的实验确定与性质比较
授课提示:对应学生用书第173页
一、证明HA为弱酸的实验方法(25 ℃)
二、一元强酸与一元弱酸的比较
1.相同物质的量浓度、相同体积的一元强酸与一元弱酸的比较
2.相同pH、相同体积的一元强酸与一元弱酸的比较
说明:一元强碱与一元弱碱的比较规律与以上类似。
3.一元强酸(HCl)与一元弱酸(CH3COOH)稀释图像比较
(1)相同体积、相同浓度的盐酸、醋酸溶液
(2)相同体积、相同pH的盐酸、醋酸溶液
[考能突破练]
1.为了证明醋酸是弱电解质,甲、乙、丙、丁四人分别选用下列试剂进行实验:0.1 ml·L-1醋酸溶液、0.1 ml·L-1盐酸、pH=3的盐酸、pH=3的醋酸溶液、CH3COONa晶体、NaCl晶体、CH3COONH4晶体、蒸馏水、锌粒、pH试纸、酚酞、NaOH溶液等。
(1)甲取出10 mL 0.1 ml·L-1的醋酸溶液,用pH试纸测出其pH=a,确定醋酸是弱电解质,则a应该满足的关系是________,理由是___________________________________。
(2)乙分别取pH=3的醋酸溶液和盐酸各1 mL,分别用蒸馏水稀释到100 mL,然后用pH试纸分别测定两溶液的pH,则可认定醋酸是弱电解质,判断的依据是
________________________________________________________________________
________________________________________________________________________。
(3)丙分别取pH=3的盐酸和醋酸溶液各10 mL,然后加入质量相同的锌粒,醋酸溶液放出H2的速率快,则认定醋酸是弱电解质,你认为这一方法正确吗?________,请说明理由:________________________________________________________________________。
(4)丁用CH3COONa晶体、NaCl晶体、蒸馏水和酚酞做实验,也论证了醋酸是弱酸的事实,该同学的实验操作和现象是____________________________________。
答案:(1)a>1 因醋酸是弱酸,不能完全电离
(2)盐酸的pH=5,醋酸的pH<5
(3)正确。由于醋酸是弱酸,随着反应的进行,醋酸不断电离,c(H+)变化小,产生H2的速率醋酸比盐酸快
(4)将CH3COONa晶体、NaCl晶体分别溶于适量水配成溶液,再分别滴入酚酞溶液,CH3COONa溶液变浅红色,NaCl溶液不变色
2.在一定温度下,有a.盐酸、b.硫酸、c.醋酸三种酸:
(1)当三种酸物质的量浓度相同时,c(H+)由大到小的顺序是________(用字母表示,下同)。
(2)同体积、同物质的量浓度的三种酸,中和NaOH的能力由大到小的顺序是________。
(3)若三者c(H+)相同时,三种酸的物质的量浓度由大到小的顺序是______________。
(4)当三者c(H+)相同且体积也相同时,分别放入足量的锌,相同状况下产生气体的体积由大到小的顺序是________。
(5)当三者c(H+)相同且体积相同时,同时加入形状、密度、质量完全相同的锌,若产生相同体积的H2(相同状况),则开始时反应速率的大小关系为________,反应所需时间的长短关系是________。
(6)将c(H+)相同的三种酸均加水稀释至原来的100倍后,c(H+)由大到小的顺序是
________________________________________________________________________。
(7)将c(H+)相同、体积相同的三种酸,分别与等浓度的NaOH稀溶液反应至pH=7,则消耗NaOH溶液的体积由大到小的顺序是________。
答案:(1)b>a>c (2)b>a=c (3)c>a>b
(4)c>a=b (5)a=b=c a=b>c
(6)c>a=b (7)c>a=b
3.相同体积、相同pH的某一元强酸溶液①和某一元中强酸溶液②分别与足量的锌粉发生反应,下列关于产生的氢气体积(V)随时间(t)变化的示意图正确的是( )
解析:强酸完全电离,中强酸部分电离,随着反应的进行,中强酸会继续电离出H+,所以溶液②产生氢气的体积多,在相同时间内,②的反应速率比①快。
答案:C
4.pH=2的两种一元酸X和Y,体积均为100 mL,稀释过程中pH与溶液体积的关系如下图所示。分别滴加NaOH溶液(c=0.1 ml·L-1)至pH=7,消耗NaOH溶液的体积为VX、VY,则( )
A.X为弱酸,VX<VYB.X为强酸,VX>VY
C.Y为弱酸,VX<VYD.Y为强酸,VX>VY
解析:分析图像可知,X、Y两酸溶液稀释10倍时,X pH增大1,则X为强酸,Y的pH增大的范围小于1,则Y为弱酸,c(Y)>c(X),体积相同的pH=2的X、Y两酸溶液被NaOH溶液滴定至pH=7,则Y消耗NaOH溶液的体积大。
答案:C
5.常温下,pH均为2、体积均为V0的HA、HB、HC溶液,分别加水稀释至体积为V,溶液pH随lgeq \f(V,V0)的变化关系如图所示,下列叙述错误的是( )
A.常温下,Ka(HB)>Ka(HC)
B.HC的电离度:a点<b点
C.当lgeq \f(V,V0)=4时,三种溶液同时升高温度,eq \f(cA-,cC-)减小
D.当lgeq \f(V,V0)=5时,HA溶液的pH为7
解析:A项,由图可知,HA稀释10倍,pH增大1,则HA为强酸,HB、HC稀释10倍,pH增大值小于1,则HB、HC为弱酸,HB、HC稀释同等倍数,pH的改变值:HB>HC,酸性:HB>HC,常温下,Ka(HB)>Ka(HC),正确;B项,对于HC,b点稀释的倍数大于a点,加水稀释促进弱酸的电离,HC的电离度:a点<b点,正确;C项,HA为强酸,对HA溶液升高温度,c(A-)不变,对HC溶液升高温度促进HC电离,c(C-)增大,eq \f(cA-,cC-)减小,正确;D项,HA溶液为酸溶液,无论如何稀释pH都小于7,错误。
答案:D
授课提示:对应学生用书第175页
1.(2019·高考全国卷Ⅲ)设NA为阿伏加德罗常数值。关于常温下pH=2的H3PO4溶液,下列说法正确的是( )
A.每升溶液中的H+数目为0.02NA
B.c(H+)=c(H2POeq \\al(-,4))+2c(HPOeq \\al(2-,4))+3c(POeq \\al(3-,4))+c(OH-)
C.加水稀释使电离度增大,溶液pH减小
D.加入NaH2PO4固体,溶液酸性增强
解析:磷酸是中强酸,存在电离平衡。常温下pH=2的H3PO4溶液中,c(H+)=0.01 ml/L,每升溶液中的H+数目为0.01NA,A错;由电荷守恒知,c(H+)=c(H2POeq \\al(-,4))+2c(HPOeq \\al(2-,4))+3c(POeq \\al(3-,4))+c(OH-),B对;加水稀释使电离平衡右移,电离度增大,但是溶液中的H+浓度减小,故溶液pH增大,C错;加入NaH2PO4固体,抑制了磷酸的第一步电离,溶液酸性减弱,D错。
答案:B
2.(2019·高考天津卷)某温度下,HNO2和CH3COOH的电离常数分别为5.0×10-4和1.7×10-5。将pH和体积均相同的两种酸溶液分别稀释,其pH随加水体积的变化如图所示。下列叙述正确的是( )
A.曲线Ⅰ代表HNO2溶液
B.溶液中水的电离程度:b点>c点
C.从c点到d点,溶液中eq \f(cHA·cOH-,cA-)保持不变(其中HA、A-分别代表相应的酸和酸根离子)
D.相同体积a点的两溶液分别与NaOH恰好中和后,溶液中相同温度n(Na+)相同
解析:由Ka(HNO2)>Ka(CH3COOH)可知,酸性HNO2>CH3COOH。pH相同的两种酸稀释相同倍数时,酸性强的酸pH变化大,所以曲线Ⅱ为HNO2,A错;b、c两点处,b点酸性强,对水的电离抑制程度大,所以水的电离程度:c点>b点,B错;从c点到d点,eq \f(cHA·cOH-,cA-)=eq \f(cHA·cOH-·cH+,cA-·cH+)=eq \f(Kw,Ka),Kw和Ka是两个常数,只要温度不变,比值也不变,C对;a点pH相同,则CH3COOH的浓度大,恰好中和时消耗的NaOH多,所以溶液中n(Na+)多,D错。
答案:C
3.(2020·高考全国卷Ⅱ节选)次氯酸为一元弱酸,具有漂白和杀菌作用,其电离平衡体系中各成分的组成分数δ[δ(X)=eq \f(cX,cHClO+cClO-),X为HClO或ClO-]与pH的关系如图所示。HClO的电离常数Ka值为________。
解析:由图像知,当pH=7.5时,δ(ClO-)=eq \f(cClO-,cHClO+cClO-)=50%,可求得该点c(ClO-)=c(HClO),由HClO的电离方程式HClOClO-+H+,Ka=eq \f(cH+·cClO-,cHClO)=eq \f(10-7.5·cClO-,cHClO)=10-7.5。
答案:10-7.5
课时作业 单独成册 对应学生用书第351页
[A组 基础题组]
1.在醋酸溶液中,CH3COOH的电离达到平衡的标志是( )
A.溶液显电中性
B.溶液中无CH3COOH分子
C.氢离子浓度恒定不变
D.c(H+)=c(CH3COO-)
解析:醋酸溶液中存在的电离平衡有:CH3COOHCH3COO-+H+,H2OH++
OH-,阴离子所带负电荷总数与阳离子所带正电荷总数相等,与是否达到电离平衡无关,A错误;CH3COOH是弱电解质,溶液中一定存在CH3COOH分子,B错误;溶液中存在CH3COOH和H2O的电离平衡,不管是否达到平衡,都有c(H+)>c(CH3COO-),D错误;氢离子浓度恒定不变时,电离达到平衡,C正确。
答案:C
2.已知次氯酸是比碳酸还弱的酸,反应Cl2+H2OHCl+HClO达到平衡后,要使HClO浓度增大,可加入( )
A.NaCl固体 B.水
C.CaCO3固体D.NaOH固体
解析:加入NaCl固体,c(Cl-)增大,导致平衡逆向移动,c(HClO)减小,A错误;加水稀释,Cl-及HClO浓度均会减小,B错误;加CaCO3固体可消耗HCl,使平衡正向移动,HClO浓度增大,C正确;NaOH可与HCl和HClO反应,使HClO浓度减小,故D错误。
答案:C
3.0.1 ml·L-1 HF溶液的pH=2,则该溶液中有关浓度关系式不正确的是( )
A.c(H+)>c(F-)B.c(H+)<c(HF)
C.c(OH-)>c(HF)D.c(HF)>c(F-)
解析:由0.1 ml·L-1 HF溶液的pH=2,可知HF为弱酸,且该浓度的HF溶液电离出来的c(H+)=0.01 ml·L-1,同时溶液中的H2O发生电离产生H+和OH-,故c(HF)>c(H+)>c(F-),故A、B、D正确;水的电离微弱,c(HF)>c(OH-),故C项错误。
答案:C
4.一定浓度的盐酸分别与等体积的NaOH溶液和氨水反应,恰好中和,消耗的盐酸体积相同,则NaOH溶液与氨水( )
A.OH-浓度相等B.pH相等
C.电离程度相等D.物质的量浓度相等
解析:HCl+NaOH===NaCl+H2O、HCl+NH3·H2O===NH4Cl+H2O,等体积的NaOH溶液和氨水反应消耗一定浓度的盐酸的体积相同,即消耗的HCl的物质的量相等,则氢氧化钠溶液和氨水中溶质的物质的量相等,溶质的物质的量浓度相等。
答案:D
5.在醋酸溶液中滴入稀氨水,溶液的导电能力发生变化,其导电能力(I)随加入氨水的体积(V)的变化曲线是( )
解析:在醋酸溶液中加入稀氨水,发生反应NH3·H2O+CH3COOH===CH3COONH4+H2O,NH3·H2O和CH3COOH是弱电解质,而CH3COONH4是强电解质,所以开始阶段溶液的导电能力逐渐增强;醋酸反应完全后,随着稀氨水的加入,溶液被稀释,导电能力又逐渐下降,A正确。
答案:A
6.有关0.1 ml/L NH3·H2O溶液中,下列说法中正确的是( )
A.NH3·H2O的电离方程式为:NH3·H2O===NHeq \\al(+,4)+OH-
B.溶液中有:c(NHeq \\al(+,4))+c(H+)=c(OH-)
C.溶液中:c(NH3·H2O)=0.1 ml/L
D.加入少量NaOH固体,溶液碱性增强,c(H+)与c(OH-)的乘积将增大
解析:NH3·H2O是弱电解质,NH3·H2O的电离方程式为:NH3·H2ONHeq \\al(+,4)+OH-,故A错误;根据电荷守恒,溶液中有:c(NHeq \\al(+,4))+c(H+)=c(OH-),故B正确;根据物料守恒,溶液中:c(NHeq \\al(+,4))+c(NH3·H2O)=0.1 ml/L,故C错误;温度不变,c(H+)与c(OH-)的乘积不变,故D错误。
答案:B
7.常温下,有关下列四种溶液的说法正确的是( )
A.由水电离出的c(H+):③>①
B.①稀释到原来的100倍,pH与②相同
C.①与③混合,若溶液pH=7,则溶液中c(NHeq \\al(+,4))>c(Cl-)
D.②与④等体积混合,混合溶液的pH>7
解析:HCl是强酸,NH3·H2O是弱碱,因此在浓度相同的条件下,盐酸对水的电离抑制程度大,即由水电离出的c(H+):③<①,A不正确;NH3·H2O是弱碱,0.1 ml·L-1氨水稀释到原来的100倍,浓度是0.001 ml·L-1,溶液的pH小于11,B不正确;①与③混合,若溶液pH=7,则根据电荷守恒可知溶液中c(NHeq \\al(+,4))=c(Cl-),C不正确;②与④等体积混合后氨水过量,溶液显碱性,因此混合溶液的pH>7,D正确。
答案:D
8.常温下,向饱和氯水中逐滴滴入0.1 ml·L-1的氢氧化钠溶液,pH变化如图所示,下列有关叙述正确的是( )
A.①点所示溶液中只存在HClO的电离平衡
B.①到②水的电离程度逐渐减小
C.I-能在②点所示溶液中存在
D.②点所示溶液中:c(Na+)=c(Cl-)+c(ClO-)
解析:①点所示溶液中存在HClO和H2O的两种电离平衡,A错误;①到②溶液中c(H+)减小,酸对水的电离的抑制程度减小,则水的电离程度逐渐增大,B错误;②点溶液中有ClO-,能氧化I-,故C错误;②点所示溶液中,根据电荷守恒可知:c(Na+)+c(H+)=c(Cl-)+c(ClO-)+c(OH-),因为pH=7,c(H+)=c(OH-),则c(Na+)=c(Cl-)+c(ClO-),故D正确。
答案:D
9.一定温度下,将一定质量的冰醋酸加水稀释过程中,溶液的导电能力变化如图所示,下列说法正确的是( )
A.a、b、c三点溶液的pH:cB.a、b、c三点CH3COOH的电离程度:cC.用湿润的pH试纸测量a处溶液的pH,测量结果偏小
D.a、b、c三点溶液用1 ml·L-1 NaOH溶液中和,消耗NaOH溶液体积:c解析:由导电能力知c(H+):b>a>c,故pH:c>a>b,A错误;加水体积越大,越利于CH3COOH电离,故电离程度:c>b>a,B错误;用湿润的pH试纸测量a处溶液的pH,相当于稀释a点溶液,c(H+)增大,pH减小,C正确;a、b、c三点n(CH3COOH)相同,用NaOH溶液中和时消耗n(NaOH)相同,故消耗V(NaOH):a=b=c,D错误。
答案:C
10.体积为10 mL pH=2的醋酸溶液与一元酸HX分别加水稀释至1 000 mL,稀释过程中pH变化如图所示,则HX的电离平衡常数________(填“大于”“等于”或“小于”)醋酸的电离平衡常数;理由是_____________________________________________________
________________________________________________________________________。
答案:大于 稀释相同倍数,HX的pH变化比CH3COOH的pH变化大,酸性强,电离平衡常数大
11.研究醋酸的电离平衡。已知在25 ℃时,醋酸、碳酸和亚硫酸的电离平衡常数如下表所示。
(1)碳酸第一步电离的电离常数表达式为__________________________________。
(2)醋酸加入Na2SO3中是否能发生反应?__________________________(填“能”或“不能”);若能,其产物为____________,NaHSO3溶液呈酸性的原因为________________
________________________________________________________________________。
答案:(1)K1=eq \f(cH+·cHCO\\al(-,3),cH2CO3)
(2)能 NaHSO3、CH3COONa HSOeq \\al(-,3)的电离程度大于其水解程度
[B组 提升题组]
12.18℃时,H2A(酸):K1=4.3×10-7,K2=2.1×10-12;H2B(酸):K1=1.0×10-7,K2=6.3×10-13。在浓度相同的两种溶液中,用“>”“<”或“=”填空。
(1)H+的浓度:H2A________H2B。
(2)酸根离子的浓度:c(A2-)________c(B2-)。
(3)酸分子的浓度:c(H2A)________c(H2B)。
(4)溶液的导电能力:H2A________H2B。
解析:(1)相同温度、相同浓度的不同二元酸溶液中,c(H+)与电离平衡常数成正比,多元弱酸的电离以第一步为主,H2A(酸)的K1大于H2B(酸)的K1,所以H2A电离程度大,溶液中c(H+)大。(2)相同温度、相同浓度下,电离平衡常数越大,其电离程度越大,H2A(酸)的K2大于H2B(酸)的K2,所以酸根离子的浓度:c(A2-)>c(B2-)。(3)相同温度、相同浓度下,电离平衡常数越大,其电离程度越大,H2A(酸)的K1大于H2B(酸)的K1,所以H2A电离程度大,酸分子的浓度:c(H2A)<c(H2B)。(4)多元弱酸的电离以第一步为主,H2A(酸)的K1大于H2B(酸)的K1,所以H2A电离程度大,溶液中离子浓度:H2A>H2B,溶液的导电能力:H2A>H2B。
答案:(1)> (2)> (3)< (4)>
13.常压下,取不同浓度、不同温度的氨水测定,得到下表实验数据。
提示:电离度=eq \f(已电离的弱电解质物质的量,起始时的弱电解质物质的量)×100%
(1)温度升高,NH3·H2O的电离平衡向________(填“左”或“右”)移动,能支持该结论的表中数据是________(填字母)。
a.电离常数 b.电离度
c.c(OH-)d.c(NH3·H2O)
(2)表中c(OH-)基本不变的原因是___________________________________________
________________________________________________________________________。
(3)常温下,在氨水中加入一定量的氯化铵晶体,下列说法错误的是________(填字母,下同)。
A.溶液的pH增大B.氨水的电离度减小
C.c(OH-)减小D.c(NHeq \\al(+,4))减小
(4)将氨水与盐酸等浓度、等体积混合,下列做法能使c(NHeq \\al(+,4))与c(Cl-)比值变大的是________。
A.加入固体氯化铵B.通入少量氯化氢
C.降低溶液温度D.加入少量固体氢氧化钠
答案:(1)右 a (2)氨水浓度降低,使c(OH-)减小,而温度升高,使c(OH-)增大,双重作用使c(OH-)基本不变 (3)AD (4)AC
14. 25 ℃时,向20 mL 0.2 ml·L-1的氢氟酸中滴加0.2 ml·L-1的NaOH溶液时,溶液的pH变化如图所示,请回答下列问题:
(1)在氢氟酸的稀溶液中,通过改变以下条件能使氢氟酸的电离度α(HF)增大的是________(填字母,下同),可使氢氟酸的电离平衡常数Ka(HF)增大的是________。
a.升高温度
b.向溶液中滴入2滴浓盐酸
c.加入少量NaF固体
d.加水稀释
(2)在此温度下,氢氟酸的电离平衡常数Ka(HF)为____________(保留两位有效数字)。
解析:(2)由图像可知0.2 ml·L-1的氢氟酸中c(H+)=10-2 ml·L-1,HF是弱酸;依据HFH++F-可知,Ka(HF)=eq \f(cH+·cF-,cHF)=eq \f(10-2×10-2,0.2-10-2)≈5.3×10-4。
答案:(1)ad a (2)5.3×10-4
目标要求
核心素养
1.了解电解质的概念。了解强电解质和弱电解质的概念。
2.理解弱电解质在水中的电离平衡,能利用电离常数进行相关计算。
1.变化观念与平衡思想:认识弱电解质的电离有一定限度,是可以调控的,能多角度、动态地分析弱电解质的电离平衡,并运用平衡移动原理解决实际问题。
2.科学探究与创新意识:能发现和提出有关弱电解质的判断问题;能从问题和假设出发,确定探究目的,设计探究方案,进行实验探究。
实例(稀溶液)
CH3COOHH++CH3COO- ΔH>0
改变条件
平衡移动方向
n(H+)
c(H+)
导电能力
Ka
加水稀释
____
____
____
____
____
加入少量冰醋酸
____
____
____
____
____
通入HCl(g)
____
____
____
____
____
加NaOH(s)
____
____
____
____
____
加入镁粉
____
____
____
____
____
升高温度
____
____
____
____
____
加CH3COONa(s)
____
____
____
____
____
一元弱酸(HA)
一元弱碱(BOH)
电离方程式
HAA-+H+
BOHB++OH-
电离常数表达式
Ka=eq \f(cA-·cH+,cHA)
Kb=eq \f(cB+·cOH-,cBOH)
弱酸
HCOOH
H2S
H2CO3
HClO
电离平衡常数/25 ℃
K=1.77×10-4
K1=1.3×10-7
K2=7.1×10-15
K1=4.4×10-7
K2=4.7×10-11
K=3.0×10-8
实验方法
结论
①测0.01 ml·L-1 HA溶液的pH
pH=2,HA为强酸
pH>2,HA为弱酸
②测NaA溶液的pH
pH=7,HA为强酸
pH>7,HA为弱酸
③相同条件下,测相同浓度的HA和HCl(强酸)溶液的导电能力
若HA溶液的导电能力比HCl(强酸)溶液的弱,则HA为弱酸
④测相同pH的HA溶液与盐酸稀释相同倍数前后的pH变化
若HA溶液的pH变化较小,则HA为弱酸
⑤测等体积、等pH的HA溶液、盐酸分别与足量锌反应产生H2的快慢及H2的量
若HA溶液反应过程中产生H2较快且最终产生H2的量较多,则HA为弱酸
⑥测等体积、等pH的HA溶液和盐酸中和等浓度碱溶液所消耗的碱的量
若HA溶液耗碱量大,则HA为弱酸
酸
比较项目
c(H+)
pH
中和碱的能力
与足量Zn反应产生H2的量
开始与金属反应的速率
一元强酸
大
小
相同
相同
大
一元弱酸
小
大
小
酸
比较项目
c(H+)
c(酸)
中和碱的能力
与足量Zn反应产生H2的量
开始与金属反应的速率
一元强酸
相同
小
小
少
相同
一元弱酸
大
大
多
加水稀释相同的倍数,醋酸溶液的pH大
加水稀释到相同的pH,盐酸加入的水多
加水稀释相同的倍数,盐酸的pH大
加水稀释到相同的pH,醋酸溶液加入的水多
1.判断强弱电解质的核心依据:电解质在水溶液中的电离程度,若不完全电离则为弱电解质。
2.电离平衡的5个特征:逆→等→动→定→变。
3.高考必考的影响电离平衡的3个因素
(1)升高温度:电离平衡右移。
(2)稀释:电离平衡右移。
(3)同离子效应:电离平衡左移。
4.电离常数
(1)影响因素:弱电解质的性质、温度。
(2)应用:判断弱电解质的强弱、盐类水解程度。
(3)计算。
①已知c(HX)和c(H+),求K。
②已知K,求c(H+)。
①
②
③
④
0.1 ml·L-1氨水
pH=11氨水
0.1 ml·L-1盐酸
pH=3盐酸
酸
电离常数
醋酸
K=1.8×10-5
碳酸
K1=4.1×10-7 K2=5.6×10-11
亚硫酸
K1=1.5×10-2 K2=1.0×10-7
温度/℃
c(NH3·H2O) /(ml·L-1)
电离常数
电离度/%
c(OH-) /(ml·L-1)
0
16.56
1.37×10-5
9.098
1.507×10-2
10
15.16
1.57×10-5
10.18
1.543×10-2
20
13.63
1.71×10-5
11.2
1.527×10-2
2024届高考化学一轮复习专题8第37讲弱电解质的电离平衡基础学案: 这是一份2024届高考化学一轮复习专题8第37讲弱电解质的电离平衡基础学案,共36页。
2024届高考化学一轮复习专题5第24讲元素“位—构—性”关系推断能力学案: 这是一份2024届高考化学一轮复习专题5第24讲元素“位—构—性”关系推断能力学案,共24页。
2024年高考化学一轮复习 第48讲 弱电解质的电离平衡 学案(含答案): 这是一份2024年高考化学一轮复习 第48讲 弱电解质的电离平衡 学案(含答案),共8页。