2021年河北省石家庄市中考二模历史试题(word版 含答案)
展开2023年河北省石家庄市十八县联考中考一模历史试题(含答案): 这是一份2023年河北省石家庄市十八县联考中考一模历史试题(含答案),共8页。试卷主要包含了考试范围等内容,欢迎下载使用。
2022年河北省石家庄市初中毕业班练习题(一模)历史试题(word版含答案): 这是一份2022年河北省石家庄市初中毕业班练习题(一模)历史试题(word版含答案),共7页。试卷主要包含了历史学家在评价某一史实时说,比较法是学习历史的重要方法之一等内容,欢迎下载使用。
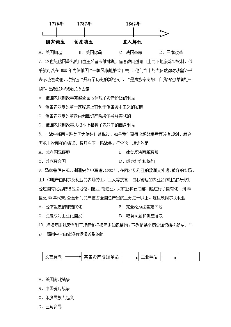
2022年河北省石家庄市十八县中考二模文科综合历史试卷(word版含答案): 这是一份2022年河北省石家庄市十八县中考二模文科综合历史试卷(word版含答案),共6页。试卷主要包含了美国学者J·马尔希曾说等内容,欢迎下载使用。

