


中考物理试题分类汇编专题26简单电路含解析
展开1.(2018•邵阳)在如图所示的实验电路中,电源电压为3伏,L1、L2发光时的电阻均为5欧,下列
说法错误的是( )
A.灯L1、L2是串联的
B.电流表的量程应选0﹣3A
C.电压表的量程应选0~3V
D.电压表测的是灯L1两端的电压
【分析】先分析电路图得出两灯的连接方式以及电流表和电压表的测量对象,利用欧姆定律确定电路中电流,据此确定电流表的量程;根据电源电压确定电压表的量程。
【解答】解:
由图知,两灯泡L1、L2串联,电流表测量电路中电流,电压表测量灯L1两端的电压;
而两灯的电阻相等,因此两灯泡分得的电压相同,即U1=U2=U=×3V=1.5V;
电路中的电流:I===0.3A;
所以电压表的量程应为0~3V,电流表的量程应为0~0.6A.故ACD正确、B错。
故选:B。
2.(2018•随州)如图所示,用毛皮摩擦过的橡胶棒接触金属箔已张开的验电器金属球,发现验电器的金属箔先闭合,后又张开,以下说法正确的是( )
A.摩擦过程中创造了电荷
B.验电器的金属箔开始时带负电荷
C.验电器的工作原理是异种电荷相互排斥
D.此过程中,瞬间产生的电流方向是从箔片流向橡胶棒
【分析】(1)(2)自然界只存在两种电荷,正电荷和负电荷,丝绸摩擦过的玻璃棒带正电;毛皮摩擦过的橡胶棒带负电;不同物质组成的物体,原子核夺得电子的本领不同,相互摩擦时,一个物体夺得电子,因多余电子带负电,另一个物体因缺少电子带正电;
(3)同种电荷相互排斥,异种电荷相互吸引;
(4)正电荷定向移动的方向为电流的方向。
【解答】解:
A、摩擦起电过程中,是电荷的转移,不是创造了电荷,故A错误;
B、毛皮摩擦过的橡胶棒带负电,接触验电器的金属球时,验电器的金属箔先闭合,说明验电器带的是正电荷,发生了中和现象,后又张开,说明负电荷比较多,同种电荷相互排斥,故B错误;
C、验电器的工作原理是同种电荷相互排斥,故C错误;
D、橡胶棒带接触验电器的金属球时,验电器的金属箔先闭合,橡胶棒上的负电荷从橡胶棒转移到验电器上,故电流的方向是从验电器到橡胶棒,故D正确。
故选:D。
3.(2018•乌鲁木齐)毛皮摩擦过的橡胶棒带负电,说明摩擦过程中橡胶棒( )
A.得到电子B.失去电子C.得到正电荷D.失去正电荷
【分析】当两个束缚电子的能力不同的物体相互摩擦时,束缚电子能力强的得到电子,因电子比质子数量多而带负电;束缚电子能力弱的失去电子,因电子比质子数量少而带正电。
【解答】解:摩擦起电过程是得到和失去电子的过程,因此其实质是电子的转移。当一个物体失去电子时,物体的电子比质子少,带正电;当得到电子时,物体的电子比质子多,带负电。毛皮摩擦过的橡胶棒带负电,说明橡胶棒得到电子。
故选:A。
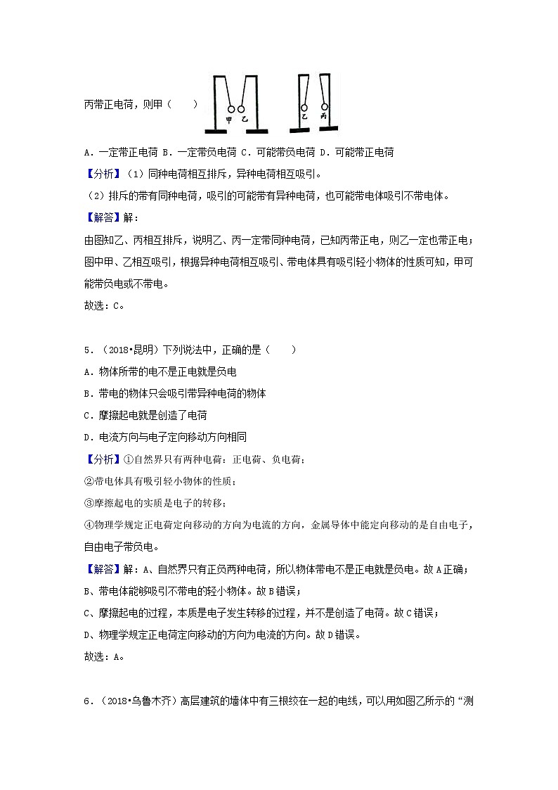
4.(2018•盐城)甲、乙、丙三个轻质小球用绝缘细绳悬挂,相互作用情况如图所示,如果丙带正电荷,则甲( )
A.一定带正电荷B.一定带负电荷C.可能带负电荷D.可能带正电荷
【分析】(1)同种电荷相互排斥,异种电荷相互吸引。
(2)排斥的带有同种电荷,吸引的可能带有异种电荷,也可能带电体吸引不带电体。
【解答】解:
由图知乙、丙相互排斥,说明乙、丙一定带同种电荷,已知丙带正电,则乙一定也带正电;图中甲、乙相互吸引,根据异种电荷相互吸引、带电体具有吸引轻小物体的性质可知,甲可能带负电或不带电。
故选:C。
5.(2018•昆明)下列说法中,正确的是( )
A.物体所带的电不是正电就是负电
B.带电的物体只会吸引带异种电荷的物体
C.摩擦起电就是创造了电荷
D.电流方向与电子定向移动方向相同
【分析】①自然界只有两种电荷:正电荷、负电荷;
②带电体具有吸引轻小物体的性质;
③摩擦起电的实质是电子的转移;
④物理学规定正电荷定向移动的方向为电流的方向,金属导体中能定向移动的是自由电子,自由电子带负电。
【解答】解:A、自然界只有正负两种电荷,所以物体带电不是正电就是负电。故A正确;
B、带电体能够吸引不带电的轻小物体。故B错误;
C、摩擦起电的过程,本质是电子发生转移的过程,并不是创造了电荷。故C错误;
D、物理学规定正电荷定向移动的方向为电流的方向。故D错误。
故选:A。
6.(2018•乌鲁木齐)高层建筑的墙体中有三根绞在一起的电线,可以用如图乙所示的“测量仪”把它们区分开。小华将A、B连在一起时,小明将“测量仪”连接在X、Z两端,灯泡发光;小华将B、C连在一起时,小明将“测量仪”连在X、Y两端,灯泡发光。则( )
A.A和Y是同一根电线,B和Z是同一根电线
B.B和Z是同一根电线,C和Y是同一根电线
C.A和Y是同一根电线,B和X是同一根电线
D.B和X是同一根电线,C和Y是同一根电线
【分析】根据“小华将A、B连在一起时,小明将“测量仪”连接在X、Z两端,灯泡发光;小华将B、C连在一起时,小明将“测量仪”连在X、Y两端,灯泡发光”利用排除法可作出选择。
【解答】解:
(1)小华将A、B连在一起时,小明将“测量仪”连接在X、Z两端,灯泡发光,如图1所示;
图1中上面只剩下C端,下面只剩下的是Y端,则说明C和Y是同一根电线;
(2)小华将B、C连在一起时,小明将“测量仪”连在X、Y两端,灯泡发光,如图2所示;
图1中上面只剩下A端,下面只剩下的是Z端,则说明A和Z是同一根电线;
综上分析,C和Y是同一根电线,A和Z是同一根电线,则剩下的B和X是同一根电线,故D正确,ABC错误。
故选:D。
7.(2018•淄博)如图所示,把一根中间戳有小孔(没戳穿)的轻质饮料吸管放在转动轴上,吸管能在水平面内自由转动,用餐巾纸摩擦吸管使其带电。用丝绸摩擦过的玻璃棒靠近吸管的一端,两者相互吸引。则( )
A.吸管带正电
B.吸管与玻璃棒带同种电荷
C.餐巾纸与吸管摩擦时,吸管得到电子
D.餐巾纸与吸管摩擦时,吸管上的部分正电荷转移到餐巾纸上
【分析】丝绸摩擦过的玻璃棒带正电;通电电荷相互排斥,异种电荷相互吸引;物质失去电子带正电。
【解答】解:AB、丝绸摩擦过的玻璃棒带正电;玻璃棒能吸引吸管,说明玻璃棒与吸管带有异种电荷,故AB错误;
CD、用餐巾纸摩擦吸管时,餐巾纸失去电子带正电,吸管得到了电子带负电,故C正确,D错误;
故选:C。
8.(2018•宜昌)用一段细铁丝做一个支架作为转动轴,把一根中间戳有小孔(没有戳穿)的饮料吸管放在转动轴上,吸管能在水平面内自由转动(如图所示)。用餐巾纸摩擦吸管使其带电,将带负电的橡胶棒靠近带电吸管的一端时,发现吸管被推开,下列说法正确的是( )
A.吸管和橡胶棒带异种电荷
B.吸管和餐巾纸摩擦后,两者带同种电荷
C.吸管和餐巾纸摩擦时,吸管得电子带负电
D.吸管和餐巾纸摩擦时,吸管失电子带负电
【分析】(1)同种电荷相互排斥,异种电荷相互吸引,带电体可以吸引不带电的物体;
(2)丝绸摩擦过的玻璃棒带正电;摩擦起电的过程中失去电子的带正电,得到电子的带负电。
【解答】解:
AB、用餐巾纸摩擦吸管,吸管得到电子是带负电餐巾纸失去电子带负电;把毛皮摩擦过的橡胶棒带负电,把毛皮摩擦过的橡胶棒放在带电吸管一端的附近,发现吸管被推开,则吸管和橡胶棒带的是同种电荷,吸管带负电;故AB错误;
CD、用餐巾纸摩擦吸管,使吸管带正电,说明吸管失去电子,吸管束缚电子的能力弱一些,餐巾纸得到电子,故C正确,D错误。
故选:C。
9.(2018•自贡)如图所示,用带电棒接触原来不带电的验电器的金属球,发现验电器的金属箔张开,下列判断正确的是( )
A.带电棒一定带负电B.带电棒一定带正电
C.两片金属箔一定带同种电荷D.两片金属箔一定带异种电荷
【分析】解决此题要知道,验电器的工作原理是同种电荷相互排斥。在已知带电棒电生的情况下,可判断金属箔上的电性。
【解答】解:用带电棒接触原来不带电的验电器的金属球,发现验电器的金属箔张开,是由于金属箔上带了同种电荷。但由于不能知带电棒所带电荷的性质,所以无法判断金属箔上带的什么电荷。故只有选项C说法正确。
故选:C。
10.(2018•达州)如图所示,用一个带负电的物体a去接触不带电的验电器的金属球b时,金属球b也带上负电,则下列说法正确的是( )
A.a上的一些电子转移到b上,瞬时电流方向b→a
B.b上的一些电子转移到a上,瞬时电流方向a→b
C.b上的一些原子核转移到a上,瞬时电流方向b→a
D.a上的一些原子核转移到b上,瞬时电流方向a→b
【分析】接触带电也是电子发生了转移;物理学中规定正电荷的定向移动方向是电流的方向,负电荷的定向移动方向与电流的方向相反。
【解答】解:
带负电的物体有多余电子,用一个带负电的物体a去接触不带电的验电器的金属球b时,物体a上的一部分多余电子会转移到b上;因为电流方向与负电荷定向移动的方向相反,所以,瞬时电流方向b→a。
故选:A。
11.(2018•宜昌)酸甜多汁的水果不仅可以为我们的身体提供能量,还可以发电呢!如图所示,几只水果提供的电力足以点亮一排发光二极管!水果在这里扮演了“电源”的角色,关于这个电路说法错误的是( )
A.水果的作用是给电路提供电压
B.此时电路中有电荷在发生定向移动
C.水果中储存的是电能
D.把水果串联起来可以提高电压
【分析】(1)电源是为电路提供电压的装置;
(2)电荷的定向移动形成电流。
(3)水果电池对外供电的过程中,将化学能转化为电能;
(4)电池串联时,得到的电压是每个电池的电压之和。
【解答】解:A、电源是为电路提供电压的装置;水果是电源,为用电器即发光二极管提供了电压;故A正确;
B、闭合的电路中有电流,则电路中有电荷发生定向移动;故B正确;
C、水果电池储存的是化学能,对外供电的过程中,将化学能转化为电能;故C错误;
D、将多个水果电池串联起来,得到的电压是每个电池的电压之和,可以提高电压;故D正确;
故选:C。
12.(2018•广州)如图所示金属球使小芳带电,则小芳( )
A.得到电子
B.失去电子
C.得到原子核
D.相互排斥的头发带上同种电荷
【分析】电荷间的作用规律是:同种电荷相互排斥,异种电荷相互吸引。
【解答】解:图中金属球使小芳带电,且头发都带有同种电荷;由于同种电荷相互排斥,故头发都张开。但头发所带电荷不能确定是正电荷还是负电荷。
故ABC错误、D正确。
故选:D。
13.(2018•安徽)如图所示,当带电体接触验电器的金属球时,下列说法正确的是( )
A.若带电体带正电荷,则这些正电荷就通过金属杆全部转移到金属箔上
B.若带电体带负电荷,则这些负电荷就通过金属杆全部转移到金属箔上
C.若带电体带正电荷,则验电器就有一部分电子转移到带电体上
D.若带电体带负电荷,则验电器就有一部分正电荷转移到带电体上
【分析】(1)验电器是根据同种电荷相互排斥的原理制作的,金属箔片所带的电荷量越多,其张角越大。
(2)金属中的自由电荷是自由电子;质子不可移动。据此分析判断。
【解答】解:AC、若带电体带正电荷,带电体缺少电子,所以不可能有电子从金属杆流向金属箔,而只能是有一部分电子从金属箔转移到金属杆上,故A错误,C正确;
B、若带电体带负电荷,负电荷将部分转移到金属箔上,从而金属箔带负电,而带电体仍带负电,故B错误;
D、若带电体带负电荷,是由于有多余的电子,则带电体就有一部分电子转移到验电器上,故D错误;
故选:C。
14.(2018•广西)如图所示,在探究“串联电路电压的关系”时,闭合开关S后,电压表V1的示数是2.5V,V2的示数是3.8V,则电压表V3的示数是( )
A.1.3VB.2.5VC.3.8VD.6.3V
【分析】由电路图可知,两灯泡串联,电压表V1测L1两端的电压,电压表V2测L2两端的电压,电压表V3测电源的电压,根据串联电路的电压特点可知电压表V3的示数。
【解答】解:由电路图可知,两灯泡串联,电压表V1测L1两端的电压,电压表V2测L2两端的电压,电压表V3测电源的电压,
因为串联电路中总电压等于各分电压之和,所以电压表V3的示数即电源的电压为:U3=U1+U2=2.5V+3.8V=6.3V。
故选:D。
15.(2018•北京)如图所示的电路中,电阻阻值R1<R2.闭合开关S后,电阻R1、R2两端的电压分别为U1、U2,通过两个电阻的电流分别为I1、I2.下列判断中正确的是( )
A.I1=I2B.I1>I2C.U1=U2D.U1>U2
【分析】分析两电阻的连接方式,由串联电路的电流特点分析两电阻电压关系。
【解答】解:
由图知,电阻R1、R2串联,串联电路中各处电流都相等,即I1=I2,故A正确,B错误;
通过两电阻的电流相等,R1<R2,由U=IR可知U1<U2,故CD错误。
故选:A。
16.(2018•成都)如图所示的串联和并联电路,两个灯泡阻值不等,开关S闭合,关于电路中的电流或电压关系,下列说法正确的是( )
A.甲电路中,U=U1=U2B.甲电路中,U>U1=U2
C.乙电路中,I=Il+I2D.乙电路中,I>I1=I2
【分析】(1)把几个用电器首尾相接,连入电路就是串联。把几个用电器首首相接,尾尾相接,再连入电路,就是并联,
(2)串联分压U=U1+U2,并联分流即I=Il+I2。
【解答】解:
A、甲电路中,两个灯泡首尾相接,则两个灯泡串联,串联分压,即U=U1+U2,故A错误;
B、甲电路中,因为两个灯泡阻值不等,所以根据串联分压规律可知U1≠U2,故A错误;
C、乙电路中,电流从电源正极出发后,分别经过灯泡L1、L2,然后汇合回到电源的负极,所以两个灯泡并联,并联电路中干路的电流等于各支路电流之和,即I=Il+I2,故C正确,
D、乙电路中,因为两个灯泡阻值不等,所以根据并联分流规律可知I1≠I2,故D错误。
故选:C。
17.(2018•武汉)如图所示电路图中,与实物电路对应的是( )
A.B.C.D.
【分析】根据实物图分析电路的连接方式,由各选项电路图得到正确答案。
【解答】解:由实物图可知,灯泡与电动机并联,一个开关控制干路,一个开关控制灯泡支路。
A、由实物图可知,灯泡与电动机并联,一个开关控制干路,一个开关控制电动机支路。与实物图不相符;
B、一个开关控制干路,一个开关控制灯泡支路,与实物图相符。
C、两个开关都在干路上同时控制灯泡和电铃,与实物图不相符。
D、两开关分别控制两支路,与实物图不相符。
故选:B。
18.(2016•贵港)如图所示电路中,开关能够同时控制两盏灯,且两灯发光情况互不影响的电路是( )
A.B.C.D.
【分析】(1)串联电路:电流只有一条路径,各用电器相互影响,只需要一个开关就可以控制所有的电器;
(2)并联电路:电流有多条电路,各用电器互不影响,干路开关控制整个电路,支路开关控制各自的支路。
【解答】解:(1)开关能够同时控制两盏灯,电路既可以串联又可以并联,但并联时开关必须在干路上;
(2)两灯发光情况互不影响,两灯应该是并联的。
综上可知,符合要求的电路应该是并联电路,并且开关在干路上。
由图可知,A是串联;B是并联电路,并且开关在干路上,C是并联电路,但开关在支路上。D是串联。
故选:B。
19.(2018•绵阳)甲、乙、丙三个轻质小球,已知甲带正电,甲与乙相互排斥,甲与丙相互吸引,则( )
A.乙带正电,丙一定带正电B.乙带正电,丙可能不带电
C.乙带负电,丙一定带负电D.乙带负电,丙可能带负电
【分析】利用电荷间的作用规律分析即可,但应注意的是:若两小球相斥,则表明其一定都带电,且带的是同种电荷;若两小球相吸,则有两种可能,即可能都带电,且是异种电荷,也可能一个带电,另一个不带电。
【解答】解:
由于甲带正电,甲与乙相互排斥,说明甲乙都带正电;甲与丙相互吸引,因为吸引的情况有两种可能,即两球可能都带电且是异种电荷,也可能一个带电,另一个不带电;故丙可能带负电,也可能不带电。
综上所述,只有B说法正确。
故选:B。
20.(2018•绍兴)归纳推理是一种重要的科学思维方法。下列归纳推理正确的是( )
A.
如图:向右移动滑片,若通过R1的电流增加a安,则通过R2的电流也增加a安
B.
如图:仍呈清晰的像,若物距增加b厘米,则像距也要增加b厘米
C.
如图:加水液面升高,若小铁球受到的浮力增加c牛,则大铁球受到的浮力也增加c牛
D.
如图:保持杠杆平衡,若左侧增加d个钩码,则右侧也要增加d个钩码
【分析】(1)串联电路中电流处处相等;
(2)凸透镜成像中,物距增大,像距减小,所成的像就越小;
(3)由阿基米德原理知,浮力大小与液体密度和物体排开液体的体积有关;
(4)当杠杆左端的力和力臂的乘积等于杠杆右端的力和力臂的乘积时,杠杆平衡,否则杠杆不平衡。
【解答】解:
A、由图知,两电阻串联,串联电路中电流处处相等,所以向右移动滑片,若通过R1的电流增加a安,则通过R2的电流也增加a安,故A正确;
B、凸透镜成实像时,若要使所成像仍然清晰,物距增大时应使像距减小,故B错误;
C、加水液面升高,铁球仍然沉在容器底部,图中大铁球排开水的体积增加量大于小铁球,所以大铁球受到浮力的增加量大于c牛,故C错误;
D、杠杆原来平衡,两边力与力臂的乘积相等,由图知左侧力臂小于右侧的力臂;若左右两侧增加同样的钩码,由于右侧的力臂较大,所以右侧力与力臂的乘积增加量较大,右侧下沉,杠杆不能平衡,故D错误。
故选:A。
21.(2018•怀化)下列各电路图中完全无误的是( )
A.B.C.D.
【分析】电压表是测量电源电压或用电器两端电压的仪表,电压表要并联在电路中,并且电流从正接线柱流入、从负接线柱流出;
电流表是测量电路中电流的仪表,电流表要串联在电路中,并且电流从正接线柱流入、从负接线柱流出。
【解答】解:
A、图中电流表与灯并联,故A错;
B、图中电压表与灯串联,故B错;
C、图中电压表虽然与灯并联,但电流从负接线柱流入、从正接线柱流出,故C错;
D、图中电流表与灯串联,并且电流从正接线柱流入、从负接线柱流出,连接正确,故D正确。
故选:D。
22.(2018•陕西)如图所示的电路中,闭合开关S1、S2,小灯泡L1和L2正常发光,电流表和电压表均有示数,下列关于该电路的说法正确的是( )
A.电流表测量干路中的电流
B.电压表不能测量L1两端的电压
C.取下L1时,L2正常发光
D.只断开开关S2时,电压表有示数
【分析】分析电路图得出电路连接方法以及电流表和电压表的位置,结合并联电路的特点、电流表和电压表的使用方法分析判断。
【解答】解:
A、由图知,闭合开关S1、S2,两灯并联,电流表在灯L1支路,测量通过L1的电流,故A错;
B、由图知,闭合开关S1、S2,两灯并联,电压表在灯L2两端,由于并联支路的电压相等,所以也可以测量灯L1两端的电压,故B错;
C、由图知,闭合开关S1、S2,两灯并联、正常发光,取下L1时,L2两端的电压不变,还正常发光,故C正确;
D、只断开开关S2时,电压表只有一个接线柱连入电路,无示数,故D错。
故选:C。
23.(2018•临沂)用毛皮摩擦过的橡胶棒接触验电器的金属球(如图所示),发现验电器的两个金属箔片张开。以下说法正确的是( )
A.毛皮和橡胶棒摩擦的过程中创造了电子
B.毛皮和橡胶棒摩擦的过程中橡胶棒得到电子
C.验电器的金属箔片张开是因为带了异种电荷
D.橡胶棒接触验电器的金属球时,电子向橡胶棒转移
【分析】(1)摩擦起电实质是电荷的转移,原子核束缚电子的能力强,得到电子带负电,原子核束缚电子的能力弱,失去电子带正电。
(2)验电器是检验物体是否带电的仪器,其制作原理是:同种电荷相互排斥;
(3)用毛皮摩擦过的橡胶棒带负电荷,当接触验电器上端的金属球时,橡胶棒上的电子会转移到验电器上。
【解答】解:A、摩擦起电现象是通过摩擦的方式使电荷发生了转移,而不是创造了电子;故A错误;
B、毛皮和橡胶棒摩擦的过程中橡胶棒原子核束缚电子的能力强,容易得到电子带负电,故B正确;
C、验电器的金属箔片张开是因为带了同种电荷,同种电荷相互排斥,故C错误;
D、用毛皮摩擦过的橡胶棒带负电,有多余电子,橡胶棒接触验电器的金属球时,电子由验电器向橡胶棒转移,故D错误。
故选:B。
24.(2017•辽阳)如图所示,小叶同学用与丝绸摩擦过的玻璃棒接触验电器的金属球,看到验电器的金属箔张开。下面说法正确的是( )
A.玻璃棒和金属球都是绝缘体
B.瞬间电流的方向是从玻璃棒到验电器
C.玻璃棒带正电,验电器带负电
D.金属箔张开是因为它们带上了异种电荷
【分析】利用下列知识分析判断:
(1)人们规定,用丝绸摩擦过的玻璃棒带正电,毛皮摩擦过的橡胶棒带负电;
(2)电荷规律:同种电荷相互排斥,异种电荷相互吸引;
(3)验电器是利用同种电荷相互排斥的原理工作的;
(4)人们规定,正电荷定向移动的方向为电流方向,金属导体中自由电子定向移动的方向与电流的方向相反。
【解答】解:
A、玻璃棒不容易导电,玻璃棒属于绝缘体;金属球容易导电,属于导体,故A错;
B、用丝绸摩擦过的玻璃棒因缺少电子而带正电,验电器不带电,当玻璃棒与金属球接触时,一部分电子会从验电器移动到玻璃棒,瞬间电流的方向是从玻璃棒到验电器,故B正确;
C、玻璃棒带正电,当其与验电器接触时,验电器也带正电,故C错误;
D、据验电器的原理可知,金属箔张开是因为同种电荷相排斥,故D错。
故选:B。
二.填空题(共20小题)
25.(2018•江西)快乐学习,轻松考试,请你写出:一节新干电池的电压为 1.5 V,我国家庭电路的电压为 220 V。
【分析】要记住一些生活中常见的电压值,如:一节干电池的电压是1.5V;一节铅蓄电池的电压是2V;家庭电路的电压为220V;动力电压为380V;对人体安全的电压为不高于36V。
【解答】解:一节新干电池的电压为1.5V,
我国家庭电路的电压为220V。
故答案为:1.5;220。
26.(2018•无锡)用丝绸摩擦过的玻璃棒会带 正 电,用它去靠近一个不带电的轻质小球,小球会被 吸引 。
【分析】丝绸摩擦过的玻璃棒带正电,毛皮摩擦过的橡胶棒带负电;带电体有吸引轻小物体的性质。
【解答】解:丝绸摩擦过的玻璃棒带正电,带正电的玻璃板会吸引不带电的轻质小球。
故答案为:正;吸引。
27.(2018•陕西)PM2.5颗粒是指大气中直径小于或等于2.5 微米 (填单位)的颗粒物。有一款静电式空气净化器,空气进入净化器静电箱内被电离,使PM2.5颗粒带电,然后被静电箱的带电极板吸附,这是利用了异种电荷相 相互吸引 ,来实现对室内空气净化的。
【分析】PM2.5是指大气中直径小于或等于2.5微米的颗粒物;异种电荷相互吸引。
【解答】解:PM2.5是指大气中直径小于或等于2.5微米的颗粒物;
PM2.5颗粒带电后,会被静电箱的带异种电荷的电极板吸引,从而实现对室内空气的净化。
故答案为:微米;相互吸引。
28.(2018•赤峰)如图所示,用毛皮摩擦过的橡胶棒接触验电器金属球,看到验电器两片金属箔张开,说明橡胶棒 带了电荷 。橡胶棒与毛皮摩擦是使电荷从一个物体 转移 到另一个物体。
【分析】验电器的原理是同种电荷相互排斥。摩擦起电的实质是电荷的转移。
【解答】解:用毛皮摩擦过的橡胶棒接触验电器金属球,验电器两片金属箔因为带了同种电荷互相排斥张开,说明橡胶棒带了电荷;
橡胶棒与毛皮摩擦是使电荷从一个物体转移到另一个物体。
故答案为:带了电荷;转移。
29.(2018•恩施州)如图所示,电压表的示数是 4 V。
【分析】本题抓住电压表的读数方法:首先确定量程,然后分清分度值,根据指针位置读数。
【解答】解:电压表选0~15V的量程,分度值为0.5V,根据指针位置读数是4V。
故答案为:4。
30.(2018•枣庄)科技馆内有一个“静电球”,当人触摸“静电球”时,头发丝便会一根根竖起,形成“怒发冲冠”的景象,如图所示,这是由于头发丝带 同种 (选填“同种”或“异种”)电荷而互相 排斥 的结果。
【分析】同种电荷相斥,异种电荷相吸,故据此分析即可判断。
【解答】解:人体是导体,当人触摸静电球时,人体也带了和静电球同种电荷的电,故人的头发上也会带上与静电球同种电荷的电,据同种电荷相斥可知,头发之间带同种电荷,相互排斥,故头发会蓬松竖起来。
故答案为:同种;排斥。
31.(2018•齐齐哈尔)下列三种测量仪器中,使用正确的是 A (选填“A”、“B”或“C”),其读数为 0.5A 。
【分析】利用下列知识分析判断:
(1)使用电流表时要串联在电路中,并且电流从正接线柱流入、从负接线柱流出;读数时,先确定选择的接线柱(量程)、相应的分度值,再根据指针位置读数;
(2)温度计读数时,视线要与液柱上表面相平;
(3)利用托盘天平测量物体质量时,“左物右码”,即将被测物体放在左盘里、砝码放在右盘里。
【解答】解:
(1)如图A所示,电流表串联在电路中,并且电流从正接线柱流入、从负接线柱流出,电流表的连接是正确的;电流表的量程为0~0.6A,分度值为0.02A,读数为0.5A;
(2)如图B所示,温度计读数时,视线没有与液柱上表面相平,故温度计的读数方法错误;
(3)如图C所示,将被测物体放在右盘里、砝码放在左盘里,所以托盘天平的使用方法错误。
故答案为:A;0.5A。
32.(2018•泰安)有甲、乙、丙三个带电体,甲物体吸引乙物体,乙物体排斥丙物体。如果丙物体带正电,则甲物体带 负 电。
【分析】利用同种电荷相互排斥,异种电荷相互吸引即可判断。
【解答】解:有甲、乙、丙三个带电体,且丙物体带正电,因乙物体排斥丙物体,说明乙也带正电;甲物体吸引乙物体,因异种电荷相互吸引,所以甲带负电。
故答案为:负。
33.(2018•绥化)用丝绸摩擦玻璃棒,玻璃棒因 失去 (选填“得到”或“失去”)电子而带上 正 电荷。
【分析】摩擦起电的实质是电荷的转移,失去电子的物体带正电,得到电子的物体带负电。
【解答】解:用丝绸摩擦过的玻璃棒带正电,是因为摩擦过程中玻璃棒失去电子。
故答案为:失去;正。
34.(2018•攀枝花)如图所示,将吸管放在铁支架上,吸管可在水平面内自由转动,用餐巾纸摩擦吸管,再用一带负电物体靠近吸管,发现它们互相排斥,说明吸管带 负 (选填“正”或“负”)电荷,吸管上的电荷没有通过铁支架转移,说明吸管是 绝缘体 (选填“导体”或“绝缘体”)。
【分析】电荷间的相互作用规律是:同种电荷相互排斥,异种电荷相互吸引。容易导电的物体叫做导体,不容易导电的物体叫做绝缘体。
【解答】解:用带负电的物体靠近吸管,发现它们互相排斥,说明吸管带负电荷;吸管上的电荷没有通过铁支架转移,说明吸管是绝缘体。
故答案为:负;绝缘体。
35.(2018•江西)简单电路是电源、用电器、开关和导线组成的。给充电宝充电时,充电宝相当于简单电路中的 用电器 ;充电宝给手机充电时,充电宝相当于简单电路中的 电源 。
【分析】充电宝类似于教材上的蓄电池,可以通过充电获取电能,也可以向外供电,提供电能。
【解答】解:
给充电宝充电时,充电宝消耗电能,相当于简单电路中的用电器;
充电宝给手机充电时,充电宝提供电能,相当于简单电路中的电源。
故答案为:用电器;电源。
36.(2018•威海)苹果园里铺满银光闪闪的膜,用途是 利用光的反射,促进苹果均匀着色、增糖 ;这种膜表面涂有铝粉,若不小心刮到高压线上可能会导致 短路 。(填一种电路故障)
【分析】苹果园铺设反光膜是苹果套袋的一种配套技术,铺设反光膜可以改善果园的光照条件,使果实不易着色的部位充分着色、增糖。
金属铝具有较好导电性能,一旦接触到高压线会瞬间引发线路短路。
【解答】解:在苹果树下铺设一层反光膜,利用光的反射。让每一个苹果都能充分吸收阳光照耀,促进苹果均匀着色,增糖;
由于反光膜表面的金属铝具有较好导电性能,一旦接触到高压线会瞬间引发线路短路。
故答案为:利用光的反射,促进苹果均匀着色、增糖;短路。
37.(2018•衢州)小柯在科技馆看到许多奇思妙想和趣味实验;
(1)奇思妙想﹣六冲程引擎。这种引擎在完成四冲程工作后,会把水注入汽缸,使水瞬间变成水蒸气,从而带动活塞运动,产生第五冲程,为汽车提供动力,第六冲程是让水蒸气进入冷凝器,变成可再次注入汽缸的水。则第五冲程相当于图中四冲程汽油机的 丙 (填序号)。
(2)趣味实验﹣静电实验,实验情况如图所示,P1、P2、P3表示将小球B先后悬吊在距离A球远近不同的位置
①小球偏离竖直方向的原因是 同种电荷相互排斥
②据图示情景,你还能得出的结论是 电荷间的距离越大,其相互间的作用力越小
【分析】(1)水变为水蒸气,水蒸气就会膨胀做功,相当于四冲程内燃机的做功冲程,对本题四幅图分析找出符合题意的;
(2)小球偏离竖直方向,说明其受到了力的作用,要从其受力的角度去分析。小球偏离竖直方向的角度大小,反应力小球受到的力的大小不同,将小球受到的力的大小不同,与小球距离A的距离的远近不同联系起来,即可解题。
【解答】解:
(1)甲图:进气门打开,排气门关闭,活塞向下运动,是吸气冲程;
乙图:进气门和排气门都关闭,活塞向上运动,是压缩冲程,机械能转化为内能;
丙图:进气门和排气门都关闭,活塞向下运动,是做功冲程,内能转化为机械能;
丁图:进气门关闭,排气门打开,活塞向上运动,是排气冲程;
由题知,第五冲程中,水注入气缸,气缸内的温度是比较高的,水就会迅速汽化为水蒸气,水蒸气推动活塞运动做功,内能转化为机械能,相当于四冲程内燃机的做功冲程,即与图丙相同;
(2)小球在重力的作用下应该在竖直方向上静止,小球向右偏转,说明其受到了向右的力,由于小球与物体A都带正电,同种电荷相互排斥,所以造成小球向右偏转。
由图可知,小球与带电体A之间的距离逐渐增大,发现小球在竖直方向上偏转的角度在减小,即其受到的作用力在减小,故可得出结论:电荷间的距离越大,其相互间的作用力越小。
故答案我:(1)丙;(2)①同种电荷相互排斥;②电荷间的距离越大,其相互间的作用力越小。
38.(2018•菏泽)如图所示的电压表的示数为 2.4 V。
【分析】要弄清楚电压表的量程和分度值再去读数。读数时,视线要与刻度面垂直。
【解答】解:图中电压表用的是0~3V量程,一大格表示1V,一大格分为10个小格,其分度值为0.1V,因此其读数=2V+0.4V=2.4V。
故答案为:2.4。
39.(2018•南充)一个电压恒定的电源,在其两端只接一只电阻值为12Ω的电阻R1,电流是0.5A.如果在电阻R1两端并联一个电阻值为8Ω的电阻R2,并联电路的总电流为 8 A,若将R2改为与R1串联在原电路中,电路中电流为 0.46875 A。
【分析】(1)根据“在其两端只接一只电阻值为12的电阻R1,电流是0.5A。”可求得电源电压;在电阻R1两端并联一个电阻值为8Ω的电阻R2,
根据欧姆定律可求得流经R2的电流,然后利用并联电路的电流特点可求总电流;
(2)将R2改为与R1串联在原电路中,根据串联电路的电阻特点求得串联电路的总电阻,然后利用欧姆定律可求得电路的总电流。
【解答】解:(1)已知“在其两端只接一只电阻值为12Ω的电阻R1,电流是0.5A”,
由I=可得,
电源电压U=I1R1=0.5A×12Ω=6V,
在电阻R1两端并联一个电阻值为8Ω的电阻R2,
在流经R2的电流I2===0.75A。
并联电路的总电流I=I1+I2=0.5A+0.75A=1.25A;
(2)将R2改为与R1串联在原电路中,此时电路中的电流I′===0.3A。
故答案为:1.25;0.3。
40.(2018•昆明)读数与作图:图中,电压表的示数是 7 V。
【分析】电压表的读数:先确定使用的量程,再确定每一个大格和每一个小格各代表多少,最后根据指针位置读数。
【解答】解:
由图知,电压表使用的量程为0~15V,每一个大格代表5V,每一个小格代表0.5V,则电压表的示数为7V。
故答案为:7。
41.(2018•连云港)大量实验表明,物体相互摩擦所带的电荷只有 两 种,同种电荷相互 排斥 。
【分析】(1)自然界存在两种电荷;把被毛皮摩擦过的橡胶棒所带的电荷称为负电荷,丝绸摩擦过的玻璃棒所带电荷称为正电荷;
(2)电荷间的作用规律是:同种电荷相互排斥,异种电荷相互吸引。
【解答】解:大量实验表明,物体相互摩擦所带的电荷只有两种,分别是正电荷和负电荷。同种电荷相互排斥。
故答案为:两;排斥。
42.(2018•黄冈)为了积极响应党和国家号召,践行绿色发展理念,某企业引进静电除尘设备,治理生产中的空气污染。启动静电除尘设备,混浊空气进入除尘腔即被电离成离子和电子,由于异种电荷互相 吸引 。其中的电子会向设备的阳极板(带正电)运动,在运动过程中遇到尘粒,使尘粒带上 负 (选填“正”或“负”)电荷,带了电的尘粒继续运动,碰到阳极板失去电性,在 重力 的作用下,落向底部的集尘板。
【分析】(1)同种电荷相互排斥,异种电荷相互吸引;
(2)气体分子被电离成为电子和正离子,电子较轻,向设备的阳极板(带正电)运动,在运动过程中电子遇到尘粒容易被吸附,使尘粒带负电,碰到阳极板失去电性,在重力的作用下,落向底部的集尘板。
【解答】解:(1)启动静电除尘设备,混浊空气进入除尘腔即被电离成离子和电子;电子带负电,阳极板带正电,由于异种电荷互相吸引,所以其中的电子会向设备的阳极板运动;
(2)在运动过程中电子遇到尘粒容易被吸附,使尘粒带负电(接触带电),带了电的尘粒继续运动,碰到阳极板失去电性(发生电中和),在重力的作用下,落向底部的集尘板。
故答案为:吸引;负;重力。
43.(2018•常德)现有A、B.C三个轻质小球,已知A带负电,A和B互相吸引,B和C互相排斥,则B 带正电 (选填“带正电”、“带负电”或者“不带电),A和C互相 吸引 。
【分析】①电荷间的相互作用规律:同种电荷相互排斥,异种电荷相互吸引;
②带电体可以吸引轻小物体;
③解题时,根据小球间的作用关系并结合A球带负电这个已知条件判断。
【解答】解:已知A带负电,A和B互相吸引,B可能带正电或不带电,由于C和B互相排斥,所以B一定时带正电,故C带正电,A和C带异种电荷,异种电荷相互吸引。
故答案为:带正电;吸引。
44.(2018•福建)如图,悬挂在一起的两个气球,被毛织品擦过后彼此排斥分开,此时两个气球带 同种 (选填“同种“或异种”)电荷,气球是因为 摩擦 而带电。
【分析】电荷规律:同种电荷相互排斥,异种电荷相互吸引,摩擦起电的实质是电子的转移。
【解答】解:被毛织品擦过后的两只气球带同种电荷,同种电荷相互排斥,故两气球相互远离,说明两只气球带上了,摩擦可使物质得失电子,故气球是因为摩擦而带电。
故答案为:同种;摩擦。
三.实验探究题(共4小题)
45.(2018•绥化)“智多星”学习小组对“串联电路中电流处处相等”这个知识表示怀疑,他们认为电流流过小灯泡,小灯泡发光了,电流应该会减小!于是他们想通过实验来验证“串联电路中电流处处相等”这个结论是否正确。请写出所需要的实验器材名称 电源、开关、导线、小灯泡、电流表、滑动变阻器 ,并简要说明实验步骤 ①把两个小灯泡与其它器材连接成串联电路;
②用电流表分别测量两小灯泡之间、小灯泡与电源正极之间、小灯泡与电源负极之间的电流,进行比较;
③再换用不同规格的小灯泡进行多次测量。 。
【分析】用电流表分别测量两相小灯泡之间、小灯泡与电源正极之间、小灯泡与电源负极之间的电流,进行比较,为得出普遍性的结论要再换用不同规格的小灯泡进行多次测量,据此分析。
【解答】解:
(1)需要的器材:电源、开关、导线、小灯泡、电流表、滑动变阻器;
(2)实验步骤:
①把两个小灯泡与其它器材连接成串联电路;
②用电流表分别测量两小灯泡之间、小灯泡与电源正极之间、小灯泡与电源负极之间的电流,进行比较;
③再换用不同规格的小灯泡进行多次测量。
故答案为:如上。
46.(2018•黄冈)在探究并联电路电流规律的实验中。
(1)为了防止损坏电流表,在不能事先估计电流大小的情况下,应先进行 试触 ,以正确选择电流表或电流表的量程。
(2)小方连接的部分电路如图所示,请你将电路连接完整。
(3)小方将以上电路连接完后,闭合开关,调节滑动变阻器,发现灯泡L1和L2发光、电流表A1和A2有示数、电流表A示数为零。则电路故障可能是 电流表A短路 。
(4)排除故障,进行实验,小方记录了如下数据。
分析以上实验数据,小方发现通过两条支路的电流总是相等。为了探究这个发现是否具有普遍性,可以 更换不同规格的灯泡 ,再进行实验。
【分析】(1)绝不允许不经过用电器而把电流表直接接到电源的两极上,否则因为电流过大而烧坏电流表。另如不能估测被测电流情况下,可先用大量程进行试触;
(2)根据电流表的作用和电流表的连接方法连接电路;
(3)各支路都能正常工作,说明干路出现了短路现象,据此分析;
(4)为了使实验结论更具科学性,普遍性,应该通过改变电源电压或更换支路用电器的办法。
【解答】解:(1)不能估测被测电流情况下,可先用大量程进行试触;
(2)电流从电流表的正接线柱流入,从负接线柱流出,如图:
;
(3)闭合开关,调节滑动变阻器,发现灯泡L1和L2发光、电流表A1和A2有示数,这说明支路中没有故障,干路中出现了短路现象,电流表A示数为零,则故障是电流表A短路;
(4)为了使实验结论更具科学性,普遍性,可以更换不同规格的灯泡进行实验。
故答案为:(1)试触;(2)如图;(3)电流表A短路;(4)更换不同规格的灯泡。
47.(2018•贵阳)实验小组完成了“探究串联电路电压规律”的实验后,得到“电源两端电压总大于各用电器两端电压之和”的结论,这与之前“电源两端电压等于各用电器两端电压之和”的猜想不符。老师引导同学们用如图甲所示的电路继续进行了深入探究:
(1)测量电源及灯泡两端电压。电压表接在CD两点,是为了测量灯泡 L1 的电压,闭合开关,电压表的示数(如图乙所示)是 1.7 V。
(2)测量电路中导线的电压。测出导线BC间的电压大约为0.05V,由此得知导线分压可能是造成结论与猜想不符的原因。为了能更明显地观察到导线分压的现象,应选择较 细 (选填:“粗”或“细”)的导线,原因是 在长度和材料相同时,横截面积越小电阻越大 。
(3)完成以上步骤后,他们准备测量开关两端的电压,你认为这一步骤是否有必要,理由是 开关容易接触不良,造成电阻变大,分压增多 。
【分析】(1)电压表在使用过程中与用电器并联,电压表确定其量程与分度值,读出其示数;
(2)影响电阻大小的因素:材料、长度、横截面积、温度;
(3)开关容易接触不良,造成电阻变大,分压增多。
【解答】解:(1)电压表接在CD两点,与灯泡L1并联,测量灯泡L1的电压;
闭合开关,电压表的量程为0~3V,分度值为0.1V,则电压表的示数1.7V;
(2)在长度和材料相同时,横截面积越小电阻越大,故为了能更明显地观察到导线分压的现象,需要选用较细的导线使导线的电阻大,分压多;
(3)开关容易接触不良,造成电阻变大,分压增多,故有必要测量开关两端的电压。
故答案为:(1)L1;1.7;(2)细;在长度和材料相同时,横截面积越小电阻越大;(3)开关容易接触不良,造成电阻变大,分压增多。
48.(2018•自贡)在“探究串联电路电压的特点”活动中。
(1)如图所示,连接电路时,至少需要 6 根导线;实验中应选择规格 不同 (选填“相同”或“不同”)的小灯泡。
(2)在测L1两端电压时,闭合开关,发现电压表示数为零,原因可能是 电压表断路或短路 (填出一种即可)。
(3)小芳保持电压表的B连接点不动,只断开A连接点,并改接到C连接点上,测量L2两端电压。她能否测出L2两端电压? 不能 ,理由是: 电压表的正负接线柱接反了 。
(4)小明分别出AB、BC、AC间的电压并记录在如下表格中,分析实验数据得出结论:串联电路总电压等于各部分电路两端电压之和。请对小明的做法进行评价: 根据一次实验得出的结论具有偶然性 ,改进方法是 应更换规格不同的灯泡进行多次实验。 。
【分析】(1)根据电路图判定导线的条数;为了使探究得出的结论具有普遍意义,应该选取不同的小灯泡进行实验;
(2)电压表断路或电压表短路电压表都没有示数
(3)电压表连接时电流从正接线柱流入;
(4)只进行了一次实验就得出结论,不具有普遍性;为了使实验结论具有普遍性,应进行多次测量。
【解答】解;(1)由电路图可知,至少需要6根导线;为了避免实验的偶然性,使探究得出的结论具有普遍意义,实验中应选择规格不同的小灯泡;
(2)在测L1两端电压时,闭合开关,发现电压表示数为零,原因可能是:电压表断路或短路;
(3)测L1两端的电压时,A与电压表的正接线柱相连。小芳将与A点相连的导线改接到C点,则会造成电流从电压表的负接线柱流入了,即电压表的正负接线柱接反了,故她不能测出L2两端电压;
(4)本实验只做了一次实验,而没有进行多次测量,只凭一组实验数据得出结论带有偶然性,不能得出普遍规律,故应更换规格不同的灯泡进行多次实验。
故答案为:(1)6;不同;(2)电压表断路或短路;(3)电压表的正负接线柱接反了;(4)根据一次实验得出的结论具有偶然性;应更换规格不同的灯泡进行多次实验。
实验次数
L1电流I1/A
L2电流I2/A
干路电流I/A
1
0.1
0.1
0.2
2
0.3
0.3
0.6
3
0.4
0.4
0.8
UAB/V
UBC/V
UAC/V
2.6
1.8
4.4
中考物理试题分类汇编专题11《重力》(含解析): 这是一份中考物理试题分类汇编专题11《重力》(含解析),共12页。
中考物理试题分类汇编专题15压强含解析: 这是一份中考物理试题分类汇编专题15压强含解析,共30页。
中考物理试题分类汇编专题24热量与热值含解析: 这是一份中考物理试题分类汇编专题24热量与热值含解析,共14页。试卷主要包含了合理分类和利用垃圾可以变凌为宝,,q天然气=4×107J/kg等内容,欢迎下载使用。