所属成套资源:小升初专项复习训练试卷
- 29小升初积累运用01(19页) 试卷 试卷 2 次下载
- 39小升初语文冲刺复习知识点(81页) 学案 3 次下载
- 08小升初汉字综合(13页) 试卷 试卷 3 次下载
- 41小升初语文总复习资料汇总(23页) 试卷 试卷 3 次下载
- 40小升初语文归类复习资料(16页) 试卷 试卷 3 次下载
01小升初汉字查字典(11页)
展开
这是一份01小升初汉字查字典(11页),共11页。试卷主要包含了查字典,大概”的“概”字,应查部首画,按要求填空,填一填,查字典填空,完成下列填空, 字义我知道等内容,欢迎下载使用。
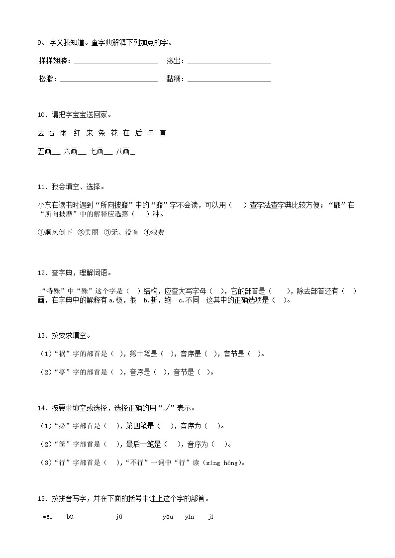
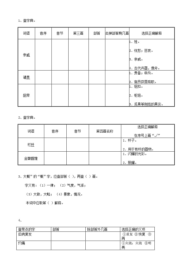
2、查字典。
3、大概”的“概”字,应查部首( ),再查( )画。
字义有:(1)一律; (2)气度,气派;
(3)大致,大略; (4)景象,情况。
本词中应取第( )解释。
4、
5、按要求填空。
6、填一填。
7、查字典填空。
“盈”用部首查字法,应直部首______,再查______画;用音序查字法,应查音序________,再查______。这个字第二画的名称是___________。在“喜气盈门”中,“盈”应理解为___________。
8、完成下列填空。
“夺”用部首查字法,应查( )部,用音序查字法应先查字母( ),再找音节( ),组词( )。
9、 字义我知道。查字典解释下列加点的字。
掸掸翅膀:________________________ 渗出:________________________
松脂:____________________________ 黏稠:________________________
10、请把字宝宝送回家。
去 右 雨 红 来 兔 花 在 后 年 直
五画 六画 七画 八画
11、我会填空、选择。
小东在读书时遇到“所向披靡”中的“靡”字不会读,可以用( )查字法查字典比较方便;“靡”在“所向披靡”中的解释应选第( )种。
①顺风倒下 ②美丽 ③无、没有 ④浪费
12、查字典,理解词语。
“特殊”中“殊”这个字是( )结构,应查大写字母( ),它的部首是( ),除去部首还有( )画,在字典中的解释有a.极,很 b.断,绝 c.不同 这其中的正确选项是( )。
13、按要求填空。
(1)“祸”字的部首是( ),第十笔是( ),音序是( ),音节是( )。
(2)“亭”字的部首是( ),音序是( ),音节是( )。
14、按要求填空或选择,选择正确的用“√”表示。
(1)“必”字部首是( ),第四笔是( ),音序为( )。
(2)“筐”字部首是( ),最后一笔是( ),音序为( )。
(3)“行”字部首是( ),“不行”一词中“行”读(xíng háng)。
15、按拼音写字,并在下面的括号中注上这个字的部首。
wéi bù jǔ yóu yìn jí
( ) ( ) ( ) ( ) ( ) ( )
( ) ( ) ( ) ( ) ( ) ( )
16、填表。
17、填空。
(l)“黑”字的部首是( ),音序是( ),这个字共( )画,第七画是( )。
(2)“念”字的部首是( ),音序是( ),这个字共( )画,第四画是( )。
(3)“最”字的部首是( ),音序是( ),这个字共( )画,第十一画是( )。
18、看拼音,写汉字,并把这个字的部首写在下边的括号中。
zhà páng nèn tán qún
( )相 路( ) ( )绿 花( ) ( )子
( ) ( ) ( ) ( ) ( )
19、填空。
20、我会把下面汉字的偏旁写下来。
21、 我会查字典。
“挑(tiā)”字共( )笔,用音序查字法查字典,先查大写字母( )。
22、我会给“望”选择字义。
望”字在字典中的解释有:1.向远处看;2探望;3希望;4名望;5对看。
“德高望重”的“望”应选第( )种解释;
“一望无垠 ”应选第( )种解释。
23、我会查字典。
“宠”是 结构的字,查 部首,第八笔笔画名称 。用“宠”组词 、 。
24、开心词典。
迭:用部首查字法应先查( )部,再查( )画;用音序查字法应先查大写字母( ),再查音节( )。
25、填空。
匪:共有 笔 , 最后一笔是 ,“匪”在字典中有以下解释:①强盗 ②大,在“匪徒”中应选择 ,在“受益匪浅”中应选 。
26、我会填空。
“疾”字的音序是( ) ,音节是( ),“疾”在字典里的意思有:①疾病;②痛苦;③痛恨;④急速,猛烈。为下列词语重的“疾”字选择解释。
疾驰而去( ) 疾恶如仇( ) 疾风劲草( )
27、开心词典。
妙:按音序查字法应先查大写字母( ),再查音节( );按部首查字法应先查( ),再查( )画,共( )画,( )结构。
28、查一查,填一填。
“盆”是( )结构,第三笔是( ),用音序查字法应先查大写字母( ),再查音节( )。
29、查字典填空。
避:音序________,音节________,部首________,共________画,在“躲避”一词中的字义是________________。
30、 开心字典。
“培”用音序查字法应查大写字母( ),再查音节( ),你能给“培”组哪些词?_______ _________
31、填空。
查字典的方法有音序查字法、部首查字法和 ( )。用音序查字法查“察”字时,应先查音序( ),再查音节( )。
“绝”在字典里的解释有①断绝,②走不通的,③气息中止,④极、最,⑤独一无二的。“绝无仅有”中的“绝”意思是(填序号)( ) 。
32、查字典闯关。
在北京,有许许多多精彩纷呈的事情恭候您。
“恭”用音序查字法查( ) ,再查音节( ) 。“恭”在字典中的意思是( ) 。
“恭候”的意思是( ) 。
33、填一填。
(1)“踪”字共( )画,它的部首是( ),在诗中的意思是( )。
(2)“翁”字共( )画,它的部首是( ),在诗中的意思是( )。
34、“赫”:( )结构,音序是( ),部首是( ),组词是( )。
“慰”:( )结构,音序是( ),部首是( ),组词是( )。
35、开心查字典。
“吸”用音序查字法应查音序( ),音节是( )。用部首查字法部首是( )再查( )画。组词( )
36、查一查,填一填。
(1)“皱”字的读音为“zhòu”,如果我们不能确定这个字的部首,可采用 查字法,先查 ,再查 。这个字组词是 。
(2)“昏“字用部首查字法查字典,应先查 部,再查 画,这是个
结构的字,组词是 。
(3)“乖“字共有 画,如果我们不知道这个字的读音,也不知道它的部首,最适合用 查字法查字典。
(4)“柔”字的第五笔是 。
37、查字典,填一填。
“藏”是 结构的字,用部首查字法应先查 部,再查 画。当它读“zàng”时,可以组成词语 ;当它读“cáng”时,可以组成词语 。
38、按查字典的要求填空。
“假”字用部首查字法应先查( )部,再查( )画。“假”在字典里的读音有:①jiǎ;②jià。在字典里解释有:①按规定不工作、不学习的时间;②借;③不真实;④假定。在“狐假虎威”中“假”应读( ),应选( )种解释;在“寒假”中“假” 应读( ),应选( )种解释。
39、查一查,填一填。
(1)“蜀”字是 结构,音序是 ,意思是 。
(2)“囊”字共有 画,第3画是 ,组词 。
(3)“乃”字是 字,笔顺是 。
(4)“谬”字是 结构,音序是 ,意思是 。
40、按要求填空。
(1)“凹”字用音序查字法应查 ,再查 ,用数笔画查字法应查
画,它的笔顺是 。
(2)《新华字典》正文按音序排列,“扛”、“杠”、“虹”在字典中的位置是 在首,在中的是 , 在后。
41、查字典,并完成填空。
(1)“寞”字用部首查字法应查 部,再查 画。
(2)“咏”字用音序查字法应先查音序 ,再查音节 ,它的第六笔是 ,用部首查字法应查 部,再查 画。“咏”在字典里的解释有A、唱,声调有抑扬地念B、用诗词等来描述,抒发感情,“咏梅”中的“咏”应选 ,另外一种可组词 。
42、查字典,完成填空。
“焉”字用音序查字法,应先查大写字母 ,再查音节 。我会写出一个含“焉”字的句子 。
43、查字典,完成填空
“匹”字查字典先查部首补缺 部,再查 画,组词 。“匹”字在字典里的解释有(a、量词,指整卷的绸或布;b、相当,相敌,比得上;c、一个人,泛指平人),其中“匹配”的意思是 。
44、查字典,完成填空。
“窃”,用音序查字法,先查大写字母 ,再查音节 ;用部首查字法,先查 部,再查 画。“窃”在字典中有三种解释:⑴ 偷;⑵ 偷偷地;⑶ 谦指自己(意见)。在“窃读记”中选第 种解释,在“行窃”中选第 种解释,在“窃以为不可”中选第 种解释。
45、查字典,填空。
(1)“黛”字用部首查字法,应查______部,在查_____画,组词______。
(2)“螃“用音序查字法,应查大写字母_____,音节是_____。
(3)用数笔画查字法,“风”字应查___画。
46、查字典,填空。
“羌”字用音序查字法应先查音序______,再查音节_____,它的第六画是______。
47、查字典,填空。“属”用音序查字法应先查音序( ),再查音节( );用部首查字法应先查( ),再查( )画。“属”字在字典里的意思有: A、同一家族的;B、有管辖关系的;C、系,是;请选择“亲属”中的“属”意思是( )。
48、 查字典填空。
(1)“憎”应查( )部,再查( )画,读音( ),组词( )。
(2)如果用音序查字法查“朽”,先查( ),再查( ),是( )结构的字,组词为( )。
49、我会判断,对的打“√”,错的打“×”。
1、“垫”和“典”的读音完全相同。 ( )
2、“絮”用音序查字法先查音序“x”,再查音节“xi”。( )
50、查字典写出下列词语的意思。
锃亮:
目瞪口呆:
账单:
试卷答案
1,
2,
3, 木 9 (3)
4, 复 夂 6 (3) 灼 火 3 (1)
5,
6, 略
7, 皿;4;Y;yíng;横折折折钩;充满;
8, 大;D;duó;夺目;
9, 略
10, ]五画(去,右,在)六画(红,花,后,年) 七画 (来) 八画(雨,兔,直)
11, 部首 (1)
12, 左右 S 歹 6 c
13, (1)礻 丿 H hu (2)亠 T ting
14, (1)丶 丿 B (2) ? K(3) 彳 xíng
15, 围(口) 布(巾) 举(、) 由(丨) 印(卩) 急(心)
16, 叉 C 又3 叉子 熟 S 灬 15 熟悉 互 H 一 4 互相
17, (1)黑 H 12 一(2)心 N 8 乛(3)日 Z 12 ?
18, 照(灬) 旁(方) 嫩(女) 坛(土) 裙(衤)
19,
20, 广 日 土 亻 氵
21, 9 T
22, 4 1
23, 上下结构 宀 点 宠爱 宠儿
24, 辶 5 D die
25, 十 竖折 (1) (2)
26, J ji (4) (3) (4)
27, M mia 女 4 7 左右结构
28, 上下结构 横折钩 P pen
29, B 辶 16 躲开
30, P pei 培育 培土
31, 难检字查字法 C cha (5)
32, A、G、gng、肃敬,谦逊有礼貌。等候。
33, (1)十五 足 踪迹(2)十 羽 老头
34, 左右 H 赤 赫赫有名 上下 W 心 安慰
35, X xī 口 3 呼吸
36, (1)音序 Z zhu 皱纹 (2)日 4 上下 昏暗 (3)8 数笔画 (4) 丿
37, 上下 艹 14 西藏 躲藏
38, 亻9 ① ② ② ①
39, 1.上下结构 S 中国四川省的别称 2.22 横折( ) 囊中物 3.独体字 先右边的横折折竖勾,再是一撇 4.左右结构 M 错误的意思
40, 1. A a 五划 凹:丨乙丨乙一 2.杠 虹 扛
41, (1)宀 10 (2)Y yng 横撇 口 5 B 咏叹
42, Y yan 心不在焉
43, 匚 4画 匹夫 B
44, Q qie 穴 四 (2)(1)(3)
45, (1)黑 五 黛色(2)D du (3)四
46, Q qiang 丿
47, sh shu 尸 9 A
48, (1)忄 12 zēng 憎恶 (2)X xiǔ 左右 不朽
49, × ×
50, 锃亮:形容反光发亮。 目瞪口呆:形容受惊而愣住的样子。 账单:记载货币、货物出入事项的单子。
词语
音序
音节
第三画
部首
去掉部首剩几画
选择正确解释
亲戚
1.姓。
2.忧愁;悲哀。
3.亲戚。
4.古代兵器,像斧。
谴责
1.责备;申斥。
2.官员获罪降职。
纽带
1.纽扣。
2.枢纽。
3.瓜果等刚结的果实。
词语
音序
音节
第四画名称
选择正确解释
在序号上画“√”
栏杆
1.杆子。
2.用于有杆的器物。
金碧辉煌
1.闪耀的光彩。
2.照耀。
查带点的字
部首
除部首外几画
选择正确的义项
旧病复发
①重复 ② 恢复 ③ 再
灼痛
①火烧;火烧 ②明亮
要查的字
音 序
音 节
部 首
除部首还有几画
组 词
网
拜
错
显
字
部首
部首页码
除部首笔画数
检字表页码
正文页码
字音
组词
难
翔
凄
拂
座
视
音节
汉字
音序
部首
笔画
组词
chā
shú
hù
要查的字
音节
部首
共几画
组词
剪
绢
5.Q
q
竖
戈
7
3
Q
ain
竖
讠
13
l
N
niǔ
提
纟
4
2
G
gn
点
1
H
hu
横
1
要查的字
音 序
音 节
部 首
除部首还有几画
组 词
网
x
u
冂
4
纱网
拜
b
ai
5
拜谢
错
c
u
钅
8
错误
显
x
ian
日
5
显示
jiǎn
刀
11
剪刀
juàn
纟
10
手绢
相关试卷
这是一份01小升初语文复习专题汉字查字典(11页)含参考答案,共11页。试卷主要包含了查字典,大概”的“概”字,应查部首画,按要求填空,填一填,查字典填空,完成下列填空, 字义我知道等内容,欢迎下载使用。
这是一份小升初语文复习查字典专项练习题,共2页。
这是一份人教统编版小升初语文考点大全专题二·汉字(三)·多义字、查字典同步练习(含答案),共5页。试卷主要包含了多义字, 查字典,填空,我会查字典,根据提供的字义,给生字组词,在下列诗句等内容,欢迎下载使用。

