小学数学五 数据的收集与整理同步测试题
展开1.下面是三二班同学喜欢的体育项目人数情况。
喜欢赛跑的有( )人。
A.10 B.3 C.15 D.2
2.东方红电器商店电视机销售情况统计表如下,从图中可知哪天销售的最少?( )
A.星期二 B.星期三 C.星期四
3.下面是某班学生在体育课上每分钟颠球的个数,如果30及其以上的才算合格,请问该班合格的人数为( )。
A.8 B.9 C.10 D.11
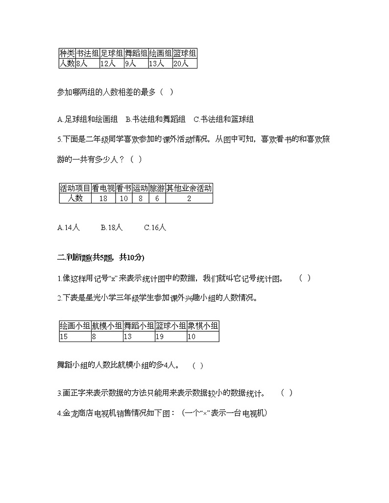
4.下面是某校参加课外活动小组人数统计表。
参加哪两组的人数相差的最多( )
A.足球组和绘画组 B.书法组和舞蹈组 C.书法组和篮球组
5.下面是二年级同学喜欢参加的课外活动情况,从图中可知,喜欢看书的和喜欢旅游的一共有多少人?( )
A.14人 B.18人 C.16人
二.判断题(共5题,共10分)
1.像这样用记号“x”来表示统计图中的数据,我们就叫它记号统计图。 ( )
2.下表是星光小学三年级学生参加课外兴趣小组的人数情况。
舞蹈小组的人数比航模小组的多4人。 ( )
3.画正字来表示数据的方法只能用来表示数据较小的数据统计。 ( )
4.金龙商店电视机销售情况如下图:(一个“×”表示一台电视机)
星期六的销售量最多,是16台。 ( )
5.要想知道“全班同学中哪个月出生的人数最多”,可以先分组收集数据,再汇总统计结果。 ( )
三.填空题(共5题,共18分)
1.二年级(1)班同学参加英语、美术两个课外小组。参加英语组的有10人,参加美术组的有20人,两个小组都参加的有9人。这个班共有学生多少人?
①________ ②________ ③________ ④________
2.我是小小统计员:下面是二年级课外兴趣小组人数情况统计表。参加________的人数最少。
3.我们学过的统计表有________统计表和________统计表两类。
4.记录是调查结果的表现形式,常见的有:________、________、________。
5.班级设立图书角后,四(1)班同学读书情况统计如下:
喜欢游戏益智类图书的有15人,喜欢少儿文学类图书的有10人,
喜欢科普百科的有8人,喜欢卡通漫画的有12人。
①把表格填写完整。
②喜欢读________ 的人数最多,喜欢读________ 的人数最少。
③喜欢少儿文学类和科普百科类的一共有________ 人。
四.计算题(共1题,共12分)
1.算一算,分一分。
(1)计算下列各式。
3+9=________15-6=________4+8=________17-8=________
3+6=________12-0=________4+5=________12-3=________
(2)按不同的结果分一分,填写下表。
(3)按运算的类型分一分,填写下表。
五.解答题(共5题,共33分)
1.便民小超市今天售出饮料情况:
(1)售出的花茶有________箱。
(2)售出的________最多,有________箱。
(3)超市的老板要新进一批饮料,你有什么建议?
2.学校组织过的几次体检?请你根据一年级、四年级和六年级各一个班的情况来回答问题。
① 一年级5.0以上有_______人。
② 六年级5.0以上有_______人。
③ 四年级4.2以下有_______人。
④ 六年级_______的人数最多。
⑤ 5.0的视力是正常的,低于5.0的一年级的有_______人;六年级的有_______人。
3.某地3月份1-10日的天气情况记录如下:
4.二(1)班同学为了庆视六一儿童节准备了节目。下面是聪聪统计的参加每种节目的人数。
唱歌:正正正;跳舞:正正一;朗诵:正正正正一;小品:正正.
(1)把上面的统计结果填入下表。
(2)二(1)班参加______节目的人数最多,参加______节目的人数最少。
(3)请你提出一个问题并解答。
5.以下为二(3)班喜欢运动项目的调查数据:
足球:
篮球:
羽毛球:
跳远:
根据整理的结果填一填。
(1)二(3)班一共有_______人。
(2)喜欢_______最多,有_______人;喜欢_______最少,有_______人。
(3)喜欢跳远的的比喜欢足球的少_______人。
六.综合题(共2题,共16分)
1.下表是小明同学上学期的成绩分布,据此回答问题:
(1)小明同学得分最高的学科比得分最低的学科多多少?
(2)指出小明成绩相同的两门学科
(3)对小明今后的学习提出建议。
2.下面的图形,请你先按形状分类整理并填表,再按着色分类整理并填表。
参考答案
一.选择题
1.C
2.B
3.C
4.C
5.C
二.判断题
1.√
2.×
3.√
4.√
5.√
三.填空题
1.1;11;9;21
2.乐器组
3.单式;复式
4.符号;写正字;统计表
5.15;10;8;12;游戏益智;科普百科;18
四.计算题
1.(1)12;9;12;9;9;12;9;9 (2)5;3 (3)4;4
五.解答题
1.(1)3 (2)可口可乐;7 (3)建议老板多进一些可口可乐。
2.29;18;3;4.9~4.7;18;30
3.(1)6,3,1
(2)3 (3)5
4.(1)15;11;21;10
(2)朗诵;小品
(3)参加节目人数最多的比参加节目人数最少的多几人?
21-10=11(人)
答:参加节目人数最多的比参加节目人数最少的多11人。
5.(1)42 (2)足球 ;14;跳远 ;7 (3)7
六.综合题
1.(1)15分 (2)英语和自然 (3)美术和音乐成绩偏低,小明应在这两门学科上多努力。
2.白色;18;9;27;正方形;三角形;9;10;8;27
小学数学冀教版三年级下册一 年、月、日随堂练习题: 这是一份小学数学冀教版三年级下册一 年、月、日随堂练习题,共9页。试卷主要包含了下表是某城市6月份天气情况,心心幼儿园新进了一批玩具等内容,欢迎下载使用。
小学五 数据的收集与整理当堂检测题: 这是一份小学五 数据的收集与整理当堂检测题,共9页。试卷主要包含了选一选,小明的期末成绩如下,心心幼儿园新进了一批玩具等内容,欢迎下载使用。
小学数学冀教版三年级下册五 数据的收集与整理优秀一课一练: 这是一份小学数学冀教版三年级下册五 数据的收集与整理优秀一课一练,共8页。试卷主要包含了52525,5 C等内容,欢迎下载使用。

