- 2021年新高考广东地理高考真题及答案解析 (原卷+解析卷) 试卷 69 次下载
- 2021年新高考北京历史卷及答案解析(原卷+解析卷) 试卷 62 次下载
- 2021年新高考北京生物卷及答案解析(原卷+解析卷) 试卷 47 次下载
- 2021年新高考北京政治卷及答案解析(原卷+解析卷) 试卷 45 次下载
- 2021年新高考北京英语卷及答案解析(原卷+解析卷) 试卷 102 次下载
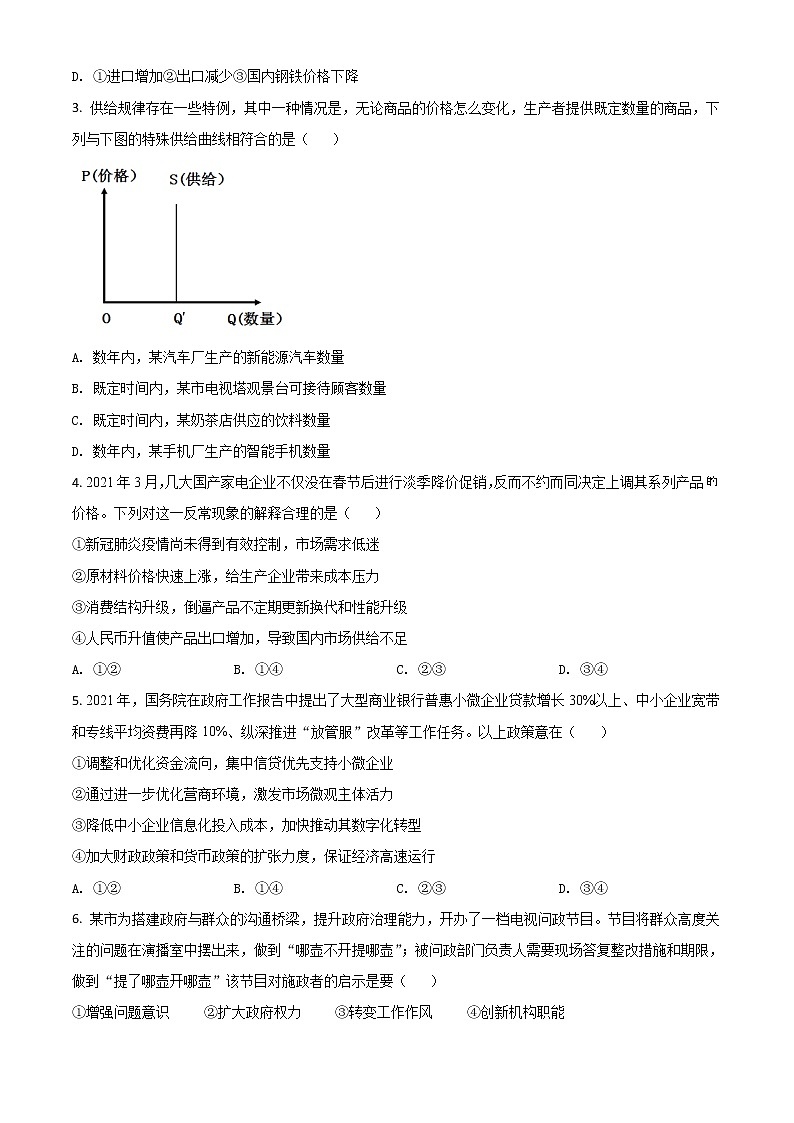
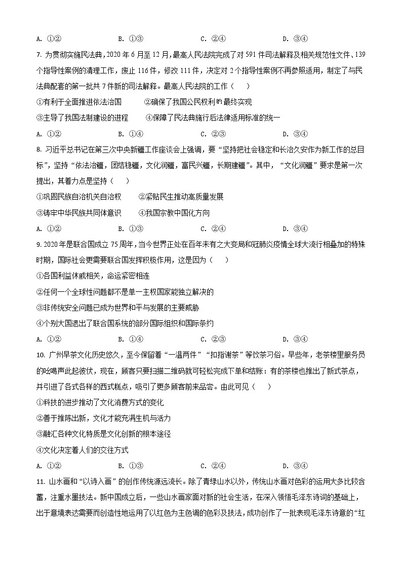
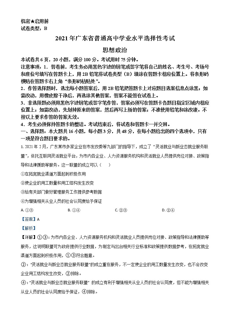
2021年新高考广东政治高考真题及答案解析 (原卷+解析卷)
展开2021年高考真题政治(山东卷)原卷及答案解析: 这是一份2021年高考真题政治(山东卷)原卷及答案解析,共29页。试卷主要包含了选择题,非选择题等内容,欢迎下载使用。
2021年高考全国乙卷政治高考真题及答案解析 (原卷+解析卷): 这是一份2021年高考全国乙卷政治高考真题及答案解析 (原卷+解析卷),文件包含2021年全国高考乙卷政治试题原卷版doc、2021年全国高考乙卷政治试题解析版doc等2份试卷配套教学资源,其中试卷共19页, 欢迎下载使用。
2021年新高考湖南政治高考真题及答案解析 (原卷+解析卷): 这是一份2021年新高考湖南政治高考真题及答案解析 (原卷+解析卷),文件包含2021年湖南省普通高中学业水平选择性考试政治试题原卷版doc、2021年湖南省普通高中学业水平选择性考试政治试题解析版doc等2份试卷配套教学资源,其中试卷共24页, 欢迎下载使用。

