

2021年人教版中考地理备考专题27《从世界看中国》(含答案)
展开2021年人教版中考地理备考
专题27《从世界看中国》
一、选择题
1.借助示意图记忆省区轮廓是一种很好的方法。如图可联系我国沿海哪个省区的轮廓( )
A.津 B.台 C.粤 D.川
2.当前,我国实施“全面二孩”政策,将产生的作用是( )
①缓解人口老龄化带来的问题
②迅速提高人口素质
③保持合理的劳动力数量
④解决人口增长过快的问题。
A.①③ B.②③ C.②④ D.①②
3.某电视台播出“真”“假”竞猜游戏节目,请根据少数民族同胞的叙述,判断谁是真的( )
A.朝鲜族同胞说:冬不拉是我们民族乐器
B.藏族同胞说:摔跤是藏族男子最喜爱的运动项目
C.回族同胞说:长鼓舞是我们民族传统艺术
D.傣族同胞说:泼水节是我们民族最盛大的节日
4. “泼水节”是下列哪个民族的民族风情( )
A.蒙古族 B.傣族 C.高山族 D.藏族
5.我国人口地理界线( )
A.以黑龙江省黑河与云南省的腾冲的连线为界
B.以秦岭——淮河一线为界
C.以长江为界
D.以黑龙江省的漠河至海南的海口一线为界
6.从中国基本行政区划的设置来看,香港特别行政区属于哪一级的行政单位( )
A.省级 B.县级 C.乡级 D.村级
7.我国地理位置的优越性主要表现在( )
A.我国领土地跨热带、温带和寒带,利于发展多种经营
B.各地都能受到夏季风的影响,雨量充沛
C.位于北半球,各地气候差异不大
D.我国海岸线漫长,利于海洋资源的开发利用和发展海外贸易
8.我国幅员辽阔,既是陆地大国,也是海洋大过国,我国领土最南端在( )
A.海南岛 B.曾母暗沙 C.黄岩岛 D.钓鱼岛
9.下列中南半岛国家中,与中国接壤的是( )
A.泰国 B.新加坡 C.柬埔寨 D.缅甸
10.与香港和澳门相邻的经济特区分别是( )
A.汕头与厦门
B.深圳和珠海
C.汕头和深圳
D.厦门与珠海
11.下列关于我国地理位置的说法,正确的是( )
A.位于亚洲东部,太平洋西岸
B.位于北半球,西半球
C.大部分位于北温带,小部分在北寒带
D.全部位于中纬度地区
12.当乌苏里江上洒满阳光时,帕米尔高原仍是满天星斗,造成这种差异的原因是( )
A.经度位置
B.纬度位置
C.地形因素
D.大气变化
13.我国民族的分布特点是“大散居,小聚居”。少数民族集中分布的地区不包括( )
A.西北地区 B.东北地区 C.东南沿海地区 D.西南地区
14.我国的三级行政区划是指( )
A.省、市、县
B.中央、省、县
C.省、县、乡
D.自治区、自治州、自治县
15.李利“十一”期间在大安门广场参观,看见来来往往的许多车辆。请你根据车牌判断属于南方地区的是( )
①黑A01352 ②冀B13721 ③鄂Q01726 ④粤KA0248 ⑤晋HE3278
A.①③ B.②④ C.③④ D.③④
16.中国少数民族中,人口最多的是( )
A.回族 B.壮族 C.苗族 D.满族
17.在中国人口密度上,我国人口稠密区和稀疏区的分界线大致是( )
A.秦岭—淮河
B.黑河—腾冲
C.长白山—武夷山
D.大兴安岭—太行山—巫山—雪峰山
18.国家决定:自2016年1月1日起,一对夫妇可以生育两个孩子。这是我国人口生育政策的重大调整,其目的是( )
A.缓解人口老龄化问题
B.解决城市人口过多问题
C.解决人口分布不均问题
D.解决人口基数过大问题
19.云南省少数民族众多,下列有关少数民族的叙述,正确的是( )
A.白族主要分布在大理市
B.火把节是藏族的重大节日
C.少数民族都分布在坝区
D.少数民族人口占全省人口一半以上
20.下列叙述中,因我国人口数量过多而带来的负面影响是( )
A.劳动力短缺
B.兵源不足
C.人口老龄化严重
D.住房紧张,就业困难
二、综合题
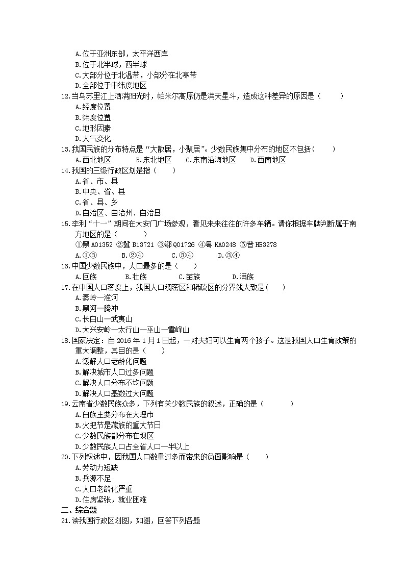
21.读我国行政区划图,如图,回答下列各题
(1)写出下列省区的名称:
D.________,E.________,K.________,L.________,J.________.
(2)写出下列省区的简称:
A.________,B.________,M.________,N________.
(3)写出下列省区的行政中心:
C.________,H.________,F.________,I.________.
(4)横线后面的答案用图的字母代替:
我国跨经度最广的省区:________;面积最大的省区:________;
最南部的省区:________;人口最多的省区:________.
(5)我国人口地理界线,是由黑龙江省的________市到云南省的________县.
(6)①②③④是我国的临海,它们名称分别是:
①________、②________、③________、④________.
(7)F省相邻有两个特别行政区,位置靠东的是:________,位置靠西的是:________.
22.读下列省级行政区域轮廓图,完成(1)~(5)题。
(1)写出各省级行政区域的简称。
① ② ③ ④
(2)各省区中,临海的是 (写序号),临 海。
(3)有陆上邻国的是 (写序号)。
(4)纬度最高的是 ,位置偏西的是 ,有热带分布的是 (写序号)。
(5)北回归线穿过的是 ,长江流经的是 (写序号)。
0.参考答案
1.答案为:C
2.答案为:A
3.答案为:D.
4.答案为:B
5.答案为:A
6.答案为:A
7.答案为:D
8.答案为:B
9.答案为:D
10.答案为:B
11.答案为:A
12.答案为:B
13.答案为:C.
14.答案为:C
15.答案为:C
16.答案为:B
17.答案为:B.
18.答案为:A
19.答案为:A
20.答案为:D
21.答案为:(1)内蒙古自治区;黑龙江省;山西省;福建省;湖南省
(2)新;青;台;渝
(3)成都;昆明;广州;拉萨
(4)D;A;G;F
(5)黑河;腾冲
(6)渤海;黄海;东海;南海
(7)香港特别行政区;澳门特别行政区
22.参考答案:
(1)①云或滇;②粤;③鄂;④黑
(2)②,南。
(3)①④。
(4)④,①,①②。
(5)①②,①③。
鲁教版中考地理复习27第1章从世界看中国好题随堂演练含答案: 这是一份鲁教版中考地理复习27第1章从世界看中国好题随堂演练含答案,共4页。试卷主要包含了读下图,下列叙述正确的是,我国两个特别行政区分布在等内容,欢迎下载使用。
人教版中考地理备考专题24《美国》(含解析): 这是一份人教版中考地理备考专题24《美国》(含解析),共13页。试卷主要包含了单选题,综合题等内容,欢迎下载使用。
人教版中考地理备考专题15《亚洲》(含解析): 这是一份人教版中考地理备考专题15《亚洲》(含解析),共14页。试卷主要包含了单选题,综合题等内容,欢迎下载使用。