


高中物理人教版 (新课标)必修14 匀变速直线运动的位移与速度的关系综合训练题
展开
这是一份高中物理人教版 (新课标)必修14 匀变速直线运动的位移与速度的关系综合训练题,共10页。试卷主要包含了下列说法中哪些表示的是时刻,下列关于加速度的说法,正确的是等内容,欢迎下载使用。
选择题:单选题33分,多选题21分,选择题总共54分。请填入答题卡。
(一)单项 选择题(下列各小题中只有一个选项符合题意。每小题3分,共33分,)
1.在研究下述运动时,能把物体看作质点的是( )
A.研究火车从北京运行到上海
B.研究子弹穿过一张纸的时间
C.研究地球的自转
D.杂技演员走钢丝的表演
2.关于参考系的选择,以下说法中正确的是( )
A.参考系都是看成假定不动的物体
B.不是任何物体都可以被选作参考系
C.参考系必须选择静止不动的物体
D.参考系必须是和地面连在一起的物体
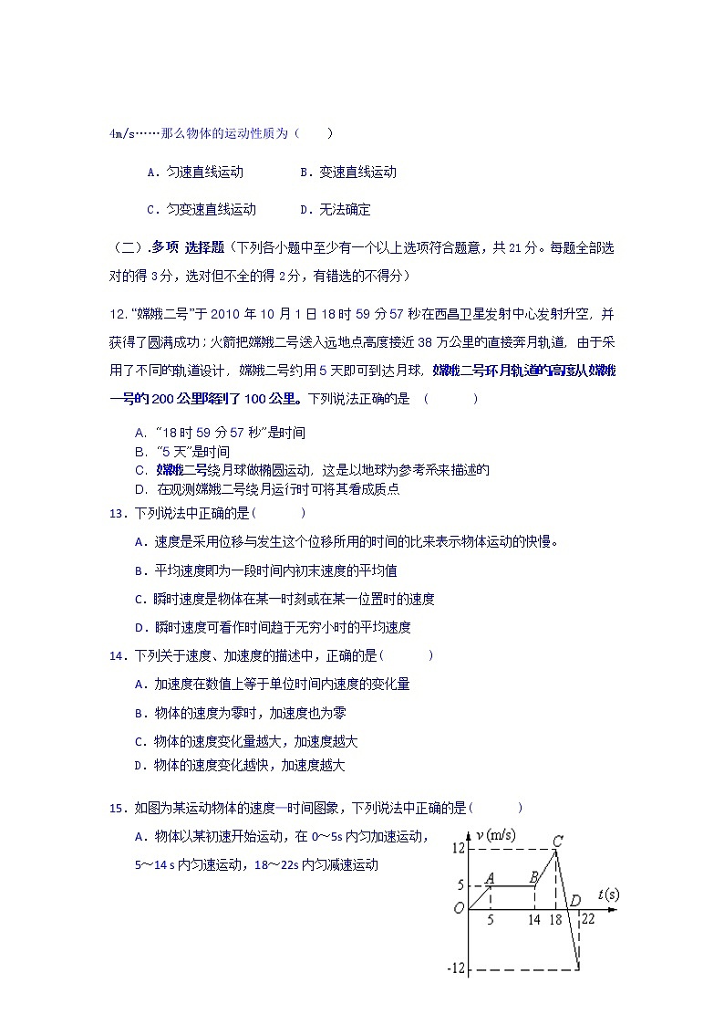
3.下列说法中哪些表示的是时刻( )
A.物体第三秒下落了1米
B.校运动会100 m赛跑的最好成绩是12.8 秒
C.某场足球赛开赛了15分钟时甲对攻入一球
D.人造地球卫星绕地球运行的最小周期是86 min
4.图1所示运动图象中,说明物体在作匀速直线运动(且速度不为零)的是: ( )
5.下列关于路程和位移的说法中,正确的是( )
物体沿直线运动时,位移的大小可以等于路程
B.路程为零时,位移不一定为零
C.位移为零时,路程一定为零
D.物体沿曲线运动时,位移的大小可以等于路程
6.下列关于加速度的说法,正确的是: ( )
A.只要物体的速度变化率大,加速度就大
B.只要物体的速度变化量大,加速度就大
C.只要物体的速度大,加速度就大
D.只要物体的速度不为零,加速度就不为零
7、若汽车的加速度方向与速度方向一致,当加速度减小时,则 ( )
A. 汽车的速度也减小
B. 汽车的速度反向
C. 当加速度减小到零时,汽车静止
D. 当加速度减小到零时,汽车的速度达到最大
8. 某物体做匀变速直线运动,在初速度未知的情况下,下列说法正确的是( )
A.物体的末速度必与时间成正比
B.物体的位移必与时间的平方成正比
C.物体在一段时间内速度的变化量是没有方向的
D.匀加速运动时位移随时间增加,匀减速运动时位移也随时间增加
9. 如图所示的v-t图象中,表示物体作匀减速运动的是 ( )
10. 如图所示是物体运动的v-t图象,从t=0开始,对原点的位移最大的时刻是( )
A.t1 B.t2
C.t3 D.t4
11.沿直线从静止开始运动,每隔2 s测一次速度,测量数据依次为0.5m/s、1m/s、2m/s、4m/s……那么物体的运动性质为( )
A.匀速直线运动 B.变速直线运动
C.匀变速直线运动 D.无法确定
.多项 选择题(下列各小题中至少有一个以上选项符合题意,共21分。每题全部选对的得3分,选对但不全的得2分,有错选的不得分)
12.“嫦娥二号”于2010年10月1日18时59分57秒在西昌卫星发射中心发射升空,并获得了圆满成功;火箭把嫦娥二号送入远地点高度接近38万公里的直接奔月轨道,由于采用了不同的轨道设计,嫦娥二号约用5天即可到达月球,嫦娥二号环月轨道的高度从嫦娥一号的200公里降到了100公里。下列说法正确的是 ( )
A.“18时59分57秒”是时间
B.“5天”是时间
C.嫦娥二号绕月球做椭圆运动,这是以地球为参考系来描述的
D.在观测嫦娥二号绕月运行时可将其看成质点
13.下列说法中正确的是( )
A.速度是采用位移与发生这个位移所用的时间的比来表示物体运动的快慢。
B.平均速度即为一段时间内初末速度的平均值
C.瞬时速度是物体在某一时刻或在某一位置时的速度
D.瞬时速度可看作时间趋于无穷小时的平均速度
14.下列关于速度、加速度的描述中,正确的是( )
A.加速度在数值上等于单位时间内速度的变化量
B.物体的速度为零时,加速度也为零
C.物体的速度变化量越大,加速度越大
D.物体的速度变化越快,加速度越大
15.如图为某运动物体的速度—时间图象,下列说法中正确的是( )
A.物体以某初速开始运动,在0~5s内匀加速运动,
5~14 s内匀速运动,18~22s内匀减速运动
B.物体在0~5 s内的加速度是1m/s2,
5~14 s内加速度为零,18~22s内加速度是-6m/s2
C .BC段所表示的运动通过的路程是34m
D.物体在18~22s内是做加速度不变的匀变速直线运动
16 .某质点做匀加速直线运动,加速度为 ,那么 ( )
A.此质点在任意1s内的末速度一定等于初速度的2倍
B.此质点在任意1s内的末速度一定比初速度大2m/s
C.此质点在任意1s内的速度变化为2m/s
D.此质点在这1s内的初速度一定比前1s内的速度增加2m/s
17、甲乙两辆汽车在平直的公路上沿同一方向作直线动,
t=0时刻同时经过公路旁的同一个路标。在描述两车运动的v-t图中(如图),直线a、b分别描述了甲乙两车在0-20 s的运动情况。关于两车之间的位置关系,下列说法正确的是: ( )
A.在0-10 s内两车逐渐远离
B.在10-20 s内两车逐渐靠近
C.在5-15 s内两车的位移相等
D.在t=10 s时两车在公路上相遇
18.如下图所示为在同一直线上运动的甲、乙两物体的v-t图象,则由图象可知( )
A.它们速度方向相同,加速度方向相反
B.它们速度方向、加速度方向均相反
C.在t1时刻它们的速度相同
D.在0~t2时间内它们的位移相同
高 一 物 理 试 题 答 题 卡
一、选择题(每小题3分,共54分)
填空题(每空2分,共18分)
一足球以12m/s的速度迎面飞来,被某人一脚踢回,足球被踢出离开脚时的速度大小为24m/s,球与脚接触时间为0.ls,设足球飞来时的速度为正方向,则此过程中速度的变化量
为 m/s。足球的加速度的大小为 m/s2,,加速度的方向
20.如图所示是某矿井中的升降机由井底到井口运动的图象,试根据图象分析回答:
(1)0~2s,加速度是____________m/s2,, 升降机是在做匀_____直线运动。
(2)2s~4s,加速度是___________m/s2, ,升降机是在做匀_____直线运动。
(3)4s~5s,加速度是___________m/s2 , 升降机是在做匀_____直线运动。
三.实验题( 每空2分,作图2分,选择题全部选对的得3分,选对但不全的得2分,有错选的不得分,共19分)
21.在使用打点计时器的实验中,你认为正确的是( )
A.选取计数点,把每打5个点的时间间隔作为一个时间单位,用计数点进行测量计算,既方便又可减小误差
B.使用打点计时器时应先接通电源,再放开小车
C.舍去纸带上密集的点,只利用点迹清晰、点间间隔适当的一部分进行测量和计算
D.打点计时器在纸带上打出的点痕记录了物体在不同时刻的位置和某段时间内的位移
22.小明以同一个打点计时器固定频率下,測量小车拉动纸带甲、乙、丙、丁的运动速度,每次车子都是自右向左运动,四段纸带的长度都相同。則下列叙述哪些是正确?( )
、纸带甲打点均勻,表示车子的运动是匀速的,加速度是零。
B.、纸带乙显示的平均速度最大
C.、纸带丙表示的小车的运动是先快后慢
D.、纸带丁表示的小车的运动是先慢后快
23.某同学在“用打点计时器测速度”的实验中,用打点计时器记录了被小车拖动的纸带的运动情况,在纸带上确定出A、B、C、D、E、F、G共7个计数点。其相邻点间的距离如图所示,每两个相邻的测量点之间的时间间隔为0.10s。
(1) 试根据纸带上各个计数点间的距离,每个0.10s测一次速度,计算出打下B、C、D、E、F五个点时小车的瞬时速度分别为:
VB_____ m/s ,VC_____m/s , VD_____m/s ,VE ______m/s ,VF______m/s
(2)设计一个表格,(并将小车在几个时刻的瞬时速度填入表格 要求保留3位有效数字)
(3) 将B、C、D、E、F各个时刻的瞬时速度标在直角坐标系中,并画出小车的瞬时速度随时间变化的关系图线。
根据图像可求出小车的加速度大小为 m/s2。(结果保留两位有效数字),
加速度的方向与 方向相同。
计算题 (共29分)
24( 9分)、一辆汽车以 1m/s2 的加速度加速行驶了12s,驶过了180m,求汽车开始加速时的速度是多少?(提醒:要求有原始公式)
25(10分)、有些国家的交管部门为了交通安全,特制定了死亡加速度为500g(g=10m/s2),以警示世人。意思是如果行车加速度超过此值,将有生命危险。这么大的加速度,一般车辆是达不到的,但是如果发生交通事故时,将会达到这一数值。一辆以72km/h行驶的货车与一辆54km/h行驶的摩托车相向而行。(注意:要求有公式,并根据计算结果得出结论)
如果发生碰撞,两车碰撞时间为0.002s,摩托车驾驶员是否有生命危险?
(2)为了防止碰撞,两车驾驶员同时刹车,刹车后完全静止所需时间分别为4s和3s,货车加速度与摩托车加速度大小之比是多少?
26(10分)、一个冰球在冰面上滑行,依次通过长度都是L的两段距离,并继续向前运动,它通过第一段距离的时间为t,通过第二段距离的时间为2t,如果冰球在冰面上的运动可看作匀变速直线运动,求冰球在第一段距离末时的速度。
(要求有详细的解题全过程)
一、选择题(每小题3分,共54分)
填空题(每空2分,共18分)
19. -36 360 与12m/s的速度方向相反
20. 6 加速 0 匀速 -12 减速
三.实验题( 每空2分,作图2分,选择题全部选对的得3分,选对但不全的得2分,有错选的不得分,共19分)
21.ABCD
22.AB
23
0.8 方向与速度方向相同
计算题
24 9m/s
解:
首先肯定摩托车速度必然反向,那么Δv必然大于54km/h,
a1=Δv/t>(54km/h ÷2*10-3s)=7500m/s2>500g,
大于死亡加速度,有危险。
a1=Δv1/t1 Δv1= 72km/h t1=4s
a2=Δv2/t2 Δv2=54km/h t2=3s
a1/a2=1
26 5L/6t
题号
1
2
3
4
5
6
7
答案
题号
8
9
10
11
12
13
14
答案
题号
15
16
17
18
答案
题号
1
2
3
4
5
6
7
答案
A
A
C
B
A
A
D
题号
8
9
10
11
12
13
14
答案
D
B
B
B
BD
ACD
AD
题号
15
16
17
18
答案
BCD
BC
ABC
ACD
相关试卷
这是一份人教版 (2019)必修 第一册4 自由落体运动优秀课后复习题,共13页。试卷主要包含了4 自由落体运动,25 mB.1,2m处,手提2等内容,欢迎下载使用。
这是一份高中物理4 单摆精品课时训练,共16页。试卷主要包含了0分),【答案】B,【答案】D,【答案】BC等内容,欢迎下载使用。
这是一份高中人教版 (新课标)第二章 匀变速直线运动的研究4 匀变速直线运动的位移与速度的关系同步训练题,共3页。