


高中化学人教版 (新课标)必修1第二节 富集在海水中的元素--氯课后练习题
展开
这是一份高中化学人教版 (新课标)必修1第二节 富集在海水中的元素--氯课后练习题,共6页。试卷主要包含了选择题,非选择题等内容,欢迎下载使用。
一、选择题(本题包括8小题,每小题6分,共48分)
1.下列关于氯气的说法不正确的是( )
A.尽管氯气的化学性质很活泼,但是干燥的液氯能用钢瓶贮存
B.氯气和液氯是两种不同的物质
C.可以用浓硫酸除去氯气中的水蒸气
D.氯气有毒,它曾在战争中被用于制造毒气弹
解析:在通常状况下,干燥的液氯可以用钢瓶储运,所以A是正确的.氯气和液氯是同一种物质的不同状态,所以B选项不正确.除去氯气中混有的水蒸气应选用不能和氯气反应的干燥剂,因为氯气气体呈酸性,不宜选用碱性干燥剂,如碱石灰等,常选用酸性或中性干燥剂,如:浓硫酸、无水氯化钙等,因此C选项是正确的.氯气有毒,对人体有害,可以用于制造毒气弹应用于战争中.
答案:B
2.下列化合物中,不能通过两种单质间化合直接制取的是( )
A.FeCl3 B.CuCl2
C.HCl D.FeCl2
解析:Fe与Cl2反应只能生成FeCl3,而不能生成FeCl2.
答案:D
3.下列实验过程中,不会产生气体的是( )[
解析:A项氯水中的HClO见光分解生成氧气;B项氯水中的H+与发酵粉中的NaHCO3反应生成CO2;C项氯水滴入NaBr溶液中反应生成Br2和NaCl,没有气体产生;D项H2O与Na2O2反应产生O2.
答案:C
4.将Cl2制成漂白粉的主要目的是( )
①使它转变成较易溶于水的物质 ②转变成较稳定、便于贮存的物质 ③提高氯的质量分数 ④提高漂白能力
A.①② B.②③④
C.②③ D.②
解析:将Cl2制成漂白粉的主要目的是转变成较稳定、便于贮存的物质.Ca(ClO)2比HClO稳定,便于贮存、运输.
答案:D
5.2010年4月14日我国青海省玉树市遭遇7.1级地震,在抗震救灾中要用大量漂白粉和漂白液杀菌消毒.下列说法中正确的是( )
A.漂白粉是纯净物,漂白液是混合物
B.漂白粉的有效成分是Ca(ClO)2
C.工业上将氯气通入澄清石灰水制取漂白粉
D.漂白液的有效成分是Na2O2
解析:漂白粉的有效成分是Ca(ClO)2,漂白液的有效成分是NaClO,两者都是混合物,故A、D错误,B正确;工业上制备漂白粉的方法是将氯气通入到冷的消石灰中,C错误.
答案:B
6.实验室用MnO2和浓盐酸来制取氯气,主要操作有:
①将蒸馏烧瓶固定在铁架台上;
②把酒精灯放在铁架台上,根据酒精灯确定铁圈的高度,固定好铁圈,放好石棉网;
③用药匙向蒸馏烧瓶中加入MnO2,再向分液漏斗中加浓盐酸,并将导管放入集气瓶中;
④检查气密性;
⑤在蒸馏烧瓶上装好分液漏斗,连接好导管.
最好的实验操作顺序是( )
A.②③④①⑤ B.②①③⑤④
C.②①⑤④③ D.②①③④⑤
解析:实验装置的安装顺序一般为“从下而上(即放铁架台→放酒精灯→根据灯焰的大致高度确定铁圈位置),从左而右”,且制备气体时,加入药品前应检查装置的气密性,否则就要错选A、B、D.
答案:C
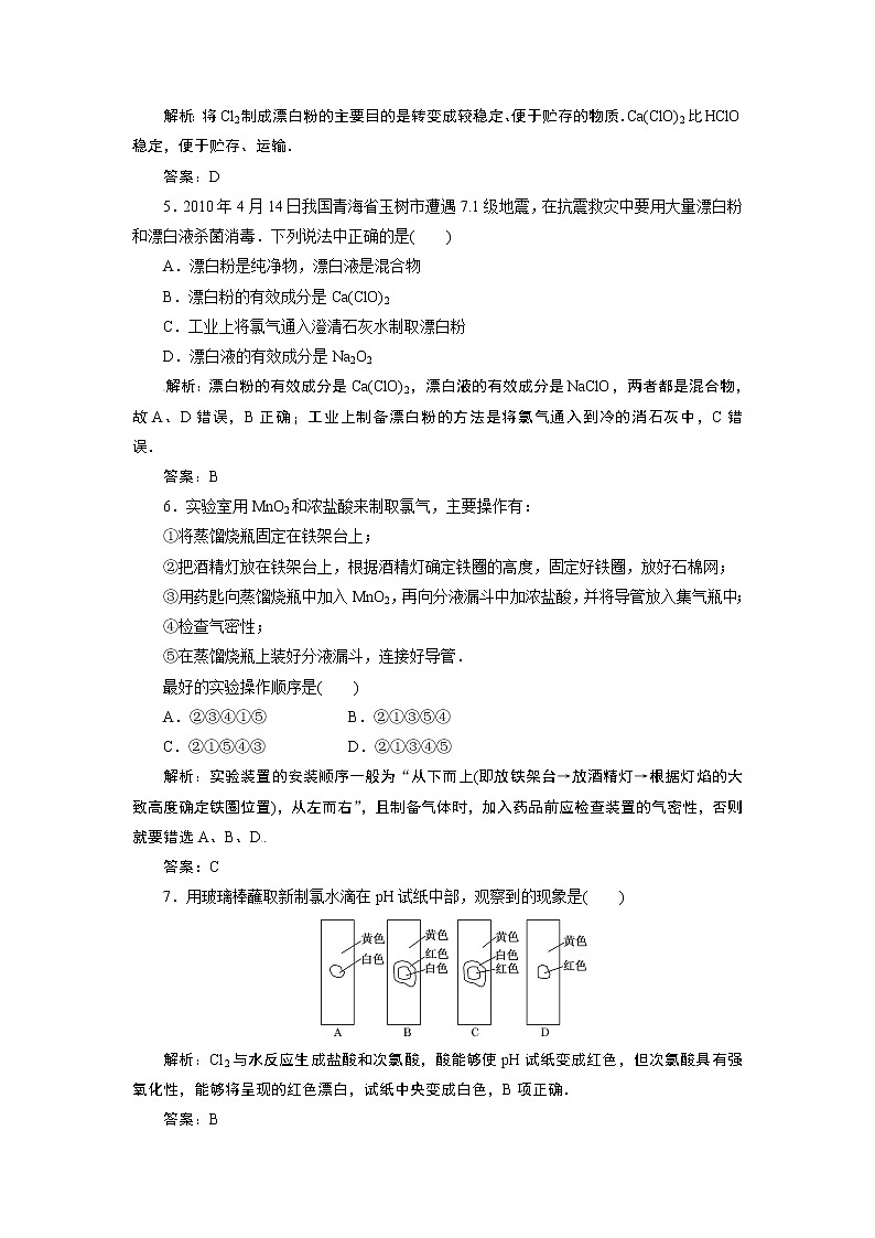
7.用玻璃棒蘸取新制氯水滴在pH试纸中部,观察到的现象是( )
解析:Cl2与水反应生成盐酸和次氯酸,酸能够使pH试纸变成红色,但次氯酸具有强氧化性,能够将呈现的红色漂白,试纸中央变成白色,B项正确.
答案:B
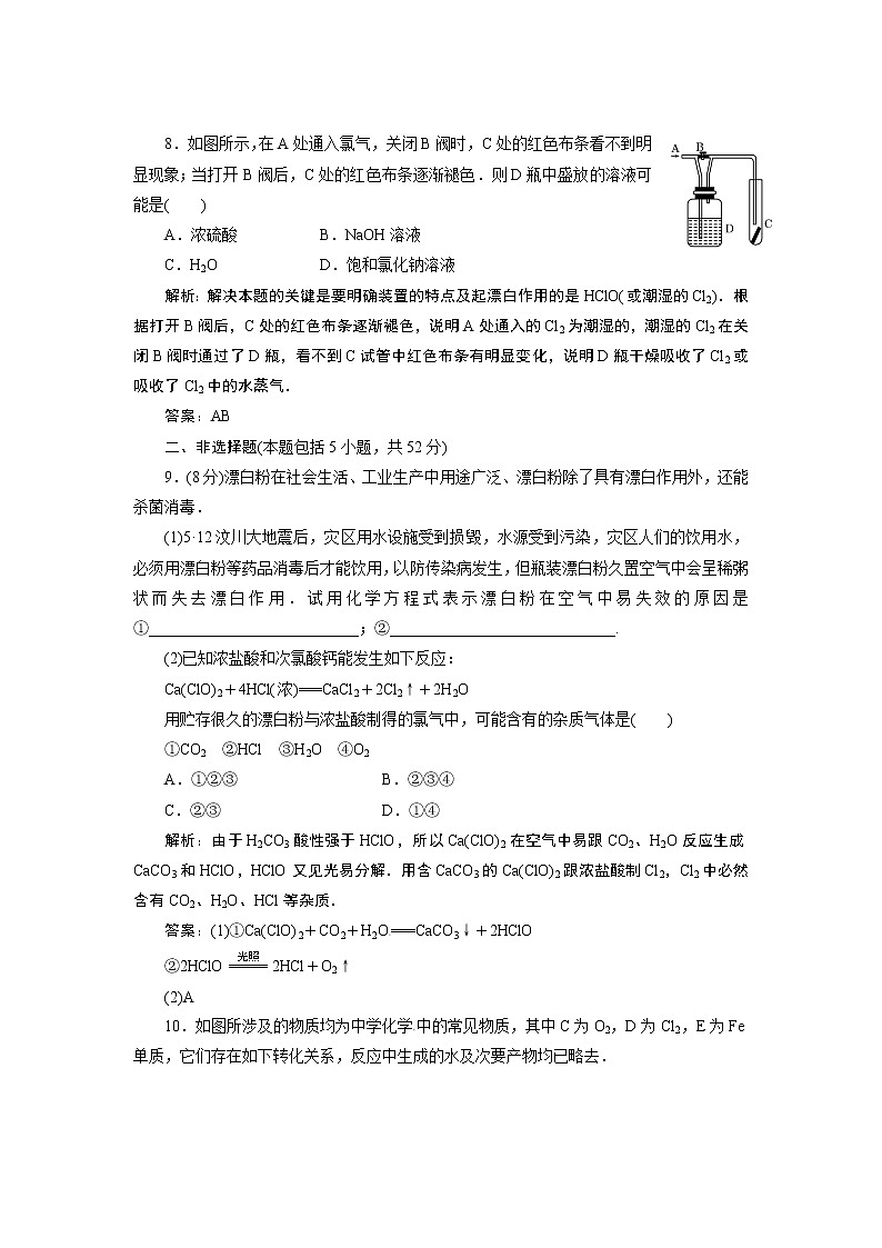
8.如图所示,在A处通入氯气,关闭B阀时,C处的红色布条看不到明显现象;当打开B阀后,C处的红色布条逐渐褪色.则D瓶中盛放的溶液可能是( )
A.浓硫酸 B.NaOH溶液
C.H2O D.饱和氯化钠溶液
解析:解决本题的关键是要明确装置的特点及起漂白作用的是HClO(或潮湿的Cl2).根据打开B阀后,C处的红色布条逐渐褪色,说明A处通入的Cl2为潮湿的,潮湿的Cl2在关闭B阀时通过了D瓶,看不到C试管中红色布条有明显变化,说明D瓶干燥吸收了Cl2或吸收了Cl2中的水蒸气.
答案:AB
二、非选择题(本题包括5小题,共52分)
9.(8分)漂白粉在社会生活、工业生产中用途广泛、漂白粉除了具有漂白作用外,还能杀菌消毒.
(1)5·12汶川大地震后,灾区用水设施受到损毁,水源受到污染,灾区人们的饮用水,必须用漂白粉等药品消毒后才能饮用,以防传染病发生,但瓶装漂白粉久置空气中会呈稀粥状而失去漂白作用.试用化学方程式表示漂白粉在空气中易失效的原因是①___________________________;②_____________________________.
(2)已知浓盐酸和次氯酸钙能发生如下反应:
Ca(ClO)2+4HCl(浓)===CaCl2+2Cl2↑+2H2O
用贮存很久的漂白粉与浓盐酸制得的氯气中,可能含有的杂质气体是( )
①CO2 ②HCl ③H2O ④O2
A.①②③ B.②③④
C.②③ D.①④
解析:由于H2CO3酸性强于HClO,所以Ca(ClO)2在空气中易跟CO2、H2O反应生成CaCO3和HClO,HClO又见光易分解.用含CaCO3的Ca(ClO)2跟浓盐酸制Cl2,Cl2中必然含有CO2、H2O、HCl等杂质.
答案:(1)①Ca(ClO)2+CO2+H2O===CaCO3↓+2HClO
②2HClOeq \(=====,\s\up7(光照))2HCl+O2↑
(2)A
10.如图所涉及的物质均为中学化学中的常见物质,其中C为O2,D为Cl2,E为Fe单质,它们存在如下转化关系,反应中生成的水及次要产物均已略去.
(1)写出有关物质的名称或化学式:B__________,F______________,H______________.
(2)指出MnO2在相关反应中的作用:反应①中是________________________
剂,反应②中是________剂.
(3)若反应①是在加热条件下进行的,则A是________;若反应①是在常温条件下进行的,则A是________.
(4)写出B与MnO2共热获得D的化学方程式:___________________________________
________________________________________________________________________.
解析:由C为O2,D为Cl2,E为 Fe,根据框图转化关系可推知,A可能为KClO3或H2O2,B为盐酸,F为Fe3O4,G为FeCl2.当反应①在加热条件下进行时,A为KClO3;当①在常温条件下进行时,A为H2O2,且在反应中MnO2皆作催化剂;而在反应②中MnO2为氧化剂,将HCl氧化为Cl2.
答案:(1)盐酸 Fe3O4 FeCl3 (2)催化 氧化
(3)KClO3 H2O2
(4)MnO2+4HCl(浓)eq \(=====,\s\up7(△))MnCl2+Cl2↑+2H2O
11.某同学应用如图所示的方法研究物质的性质,其中气体a的主要成分是氯气,杂质是空气和水蒸气.
回答下列问题:
(1)该项研究(实验)的主要目的是__________________________________________.
(2)浓硫酸的作用是____________________________________________,与研究目的的直接相关的实验现象是________________________________________.
(3)从物质性质的方面来看,这样的实验设计存在着事故隐患,事故表现是___________,请在图中D框中以图的形式表明克服事故隐患的措施.
解析:本题的实验目的是探究具有漂白作用的是氯气本身还是氯气跟水反应生成的HClO,依据此目的本题设计了氯气分别与干燥的有色布条和湿润的有色布条作用.事故隐患是Cl2有毒,污染环境.
答案:(1)判断Cl2和HClO谁有漂白性
(2)吸收气体a中的水蒸气 B内布条不褪色,C内的布条褪色
(3)多余的Cl2污染空气 答案如图
12.用滴管把新制的氯水逐滴加到含有酚酞的氢氧化钠溶液中,当加到最后一滴时,溶液的红色突然消失.对产生实验现象的原因有两种推测:①是氯水中的次氯酸的漂白性使它由红色变成无色;②是氯水的酸性(H+)使它由红色变成无色.假设其中一种是正确的.
请你设计一个实验,由实验现象对以上的推测作出判断.
(1)要使用的实验用品:____________________________________________________
________________________________________________________________________;
(2)要进行的实验操作:___________________________________________________
________________________________________________________________________;
(3)实验现象和结论:_____________________________________________________
________________________________________________________________________.
解析:酚酞滴入碱液中呈红色,若①的推测正确,说明有色物质被次氯酸氧化,即酚酞已经变质,向其中加入NaOH溶液,溶液呈碱性,但不再变红色;若②的推测正确,再加入NaOH溶液,溶液会呈红色.
答案:(1)NaOH溶液、pH试纸、玻璃棒
(2)向已褪色的溶液中滴加NaOH溶液呈碱性
(3)滴加NaOH溶液后若溶液恢复红色说明推测②正确,若溶液仍为无色说明推测①正确
13.为了讲授“氯气的性质和用途”,李老师以二氧化锰和浓盐酸为主要原料制取氯气,并设计了如图所示装置(其中A是连有注射器针头的橡皮管,针头已插入并穿过橡皮塞)进行了教学.
试回答下列问题:
(1)乙中的现象是____________________,丙中的现象是______________,丁中的现象是______________,分离丁中液体的方法是____________;
(2)橡皮管连通后,分液漏斗的气体压强p1与烧瓶中的气体压强p2的关系为________(填“>”“
相关试卷
这是一份化学必修1第三章 金属及其化合物第三节 用途广泛的金属材料同步练习题,共6页。试卷主要包含了选择题,非选择题等内容,欢迎下载使用。
这是一份高中化学人教版 (新课标)必修1第一节 物质的分类第1课时同步练习题,共6页。试卷主要包含了选择题,非选择题等内容,欢迎下载使用。
这是一份人教版 (新课标)必修1第一章 从实验学化学第一节 化学实验基本方法第1课时练习题,共6页。试卷主要包含了选择题,非选择题等内容,欢迎下载使用。