所属成套资源:高三化学一轮复习讲义之课时分层训练
高三化学一轮复习讲义第5章 第3节 化学键
展开
这是一份高三化学一轮复习讲义第5章 第3节 化学键,共12页。
(1)概念与分类
(2)化学反应的本质:反应物的旧化学键断裂与生成物的新化学键形成。
2.离子键和共价键
(1)概念
①离子键:带相反电荷离子之间的相互作用。
②共价键:原子间通过共用电子对所形成的相互作用。
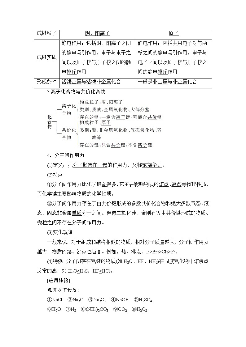
(2)比较
3.离子化合物与共价化合物
4.分子间作用力
(1)定义:把分子聚集在一起的作用力,又称范德华力。
(2)特点
①分子间作用力比化学键弱得多,它主要影响物质的熔点、沸点等物理性质,而化学键主要影响物质的化学性质。
②分子间作用力存在于由共价键形成的多数共价化合物和绝大多数气态、液态、固态非金属单质分子之间。但像二氧化硅、金刚石等由共价键形成的物质、微粒之间不存在分子间作用力。
(3)变化规律
一般来说,对于组成和结构相似的物质,相对分子质量越大,分子间作用力越大,物质的熔、沸点也越高。例如,熔、沸点:I2>Br2>Cl2>F2。
(4)特例:分子间存在氢键的物质(如H2O、HF、NH3)在同族氢化物中熔沸点反常的高,如H2O>H2S,HF>HCl。
[应用体验]
现有以下物质:
①NaCl ②Na2O ③Na2O2 ④NaOH ⑤H2SO4
⑥H2O ⑦N2 ⑧(NH4)2CO3 ⑨CO2 ⑩H2O2
⑪Ne ⑫C2H4
(1)只含离子键的物质有________,只含共价键的物质有________,不含化学键的有________。
(2)属于离子化合物的有________;其中含有非极性键的是________,其中含有极性键的是________。
(3)属于共价化合物的有________,其中含有非极性键的是________。
[提示] (1)①② ⑤⑥⑦⑨⑩⑫ ⑪
(2)①②③④⑧ ③ ④⑧
(3)⑤⑥⑨⑩⑫ ⑩⑫
[考点多维探究]
角度1 化学键与化合物的判断
1.下列说法正确的是( )
【导学号:95812121】
①非金属元素构成的单质中一定存在共价键;②非金属之间形成的化合物一定是共价化合物;③非金属的气态氢化物中一定存在极性共价键;④离子化合物中一定含有离子键;⑤金属元素和非金属元素形成的化合物一定是离子化合物;⑥在一种化合物中只能存在一种类型的化学键;⑦含共价键的化合物不一定是共价化合物;⑧含离子键的化合物一定是离子化合物;⑨氯化钠和HCl溶于水都发生电离,克服粒子间作用力的类型相同
A.③④⑦⑧ B.①③④⑦⑧
C.②⑤⑥⑧⑨ D.①④⑦⑨
A [稀有气体元素为非金属,其单质中无共价键,①错;NH4Cl为离子化合物,②错;AlCl3为共价化合物,⑤错;NaOH中存在2种化学键,⑥错;NaCl为离子化合物而HCl为共价化合物,电离时克服的化学键不同,⑨错。]
2.(2017·滨州模拟)X、Y为两种短周期元素,其原子的最外层电子数分别是1和6,则X、Y两种元素形成的常见化合物或者离子不可能是( )
A.只含极性键的共价化合物
B.含非极性键的共价化合物
C.阴阳离子个数之比为1∶1的离子化合物
D.含非极性键的离子化合物
C [由题意可知,X可能为H、Li、Na,Y可能为O、S,故X、Y形成的化合物有H2O、H2O2、H2S、Na2O2、Na2O、Na2S等。]
3.(2017·三门峡联考)短周期元素W、X、Y、Z的原子序数依次增大,其中W的阴离子的核外电子数与其他三种元素原子的内层电子数相同。X、Y均能与Z分别形成原子个数比为1∶1、1∶2的气态化合物。根据以上叙述,下列说法不正确的是( )
A.W与X形成的气态化合物分子中所有原子最外层电子数均为8
B.X、Y、Z都可与W形成既有极性共价键又有非极性共价键的化合物
C.化合物W4XY2Z可能是离子化合物,也可能是共价化合物
D.沸点:W2Z>YW3>XW4
A [短周期元素W、X、Y、Z的原子序数依次增大,W的阴离子的核外电子数与其他三种元素原子的内层电子数相同,由于短周期元素原子内层电子数为2或8,可推知W阴离子核外电子数为2,故W为H元素;X、Y、Z均处于第二周期,X、Y均能与Z分别形成原子个数比为1∶1、1∶2的气态化合物,可推知X为C、Y为N、Z为O,C元素与氧元素形成CO、CO2,N元素与O元素形成NO、NO2、N2O4。A项,C元素与H元素形成C2H2、C2H4,H原子一定不满足8电子结构,故A错误;
B项,C元素与H元素形成C2H6等,N元素与H元素可以形成N2H4,O元素与H元素可以形成H2O2,既有极性共价键又有非极性共价键,故B正确;C项,化合物H4CN2O,可能为NH4CNO,也可能为CO(NH2)2,前者属于离子化合物,后者属于共价化合物,故C正确;D项,常温下水为液态,而甲烷、氨气为气体,故水的沸点最高,而氨气分子之间存在氢键,沸点高于甲烷,故沸点:H2O>NH3>CH4,故D正确。]
4.(2017·连云港模拟)已知X、Y、Z三种元素的原子序数依次递增,X原子的电子层数与它的核外电子总数相等,而Z原子的最外层电子数是次外层的3倍,Y和Z可以形成两种以上气态化合物,则下列说法错误的是( )
A.Y和Z可以组成一种Y和Z的质量比为7∶8的共价化合物
B.X、Y、Z能组成既含离子键又含共价键的离子化合物
C.X和Z可以组成原子个数比分别为1∶1和2∶1,常温下为液态的两种化合物
D.由X、Y、Z三种元素中的任意两种组成的具有10电子的微粒仅有2种
D [由X原子的电子层数与它的核外电子总数相等知,X为氢元素;原子的最外层电子数是次外层的3倍的Z为氧元素;与氧形成两种以上气态化合物的Y为氮元素。]
化学键与化合物的关系
说明:①离子化合物中一定含离子键,可能含非极性键和极性键,②共价化合物一定含极性键,可能含非极性键,一定不含离子键。
角度2 物质变化与化学键变化的关系
5.(2014·上海高考)在“石蜡→液体石蜡→石蜡蒸气→裂化气”的变化过程中,被破坏的作用力依次是( )
A.范德华力、范德华力、范德华力
B.范德华力、范德华力、共价键
C.范德华力、共价键、共价键
D.共价键、共价键、共价键
B [石蜡→液体石蜡→石蜡蒸气属于物质的三态变化,是物理变化,破坏的是分子间作用力。石蜡蒸气→裂化气需要经过裂化,裂化是化学变化,破坏的是共价键。]
6.(2016·郑州调研)在下列变化过程中,既有离子键被破坏又有共价键被破坏的是( )
【导学号:95812122】
A.将SO2通入水中
B.烧碱熔化
C.将HCl通入水中
D.硫酸氢钠溶于水
D [A项,没有离子键破坏;B项,没有共价键破坏;C项,没有离子键破坏。]
7.下列熔、沸点大小比较正确的是________(填序号)。
①Cl2>H2 ②N2>O2 ③金刚石>钠 ④二氧化硅>二氧化碳 ⑤金刚石H2Se ⑦I2>Br2 ⑧HCl>HBr
[答案] ①③④⑥⑦
1.物质的溶解或熔化与化学键变化
(1)离子化合物的溶解或熔化过程
离子化合物溶于水或熔化后均电离成自由移动的阴、阳离子,离子键被破坏。
(2)共价化合物的溶解过程
①有些共价化合物溶于水后,能与水反应,其分子内共价键被破坏,如CO2和SO2等。
②有些共价化合物溶于水后,与水分子作用形成水合离子,从而发生电离,形成阴、阳离子,其分子内的共价键被破坏,如HCl、H2SO4等。
③某些共价化合物溶于水后,其分子内的共价键不被破坏,如蔗糖(C12H22O11)、酒精(C2H5OH)等。
(3)单质的溶解过程
某些活泼的非金属单质溶于水后,能与水反应,其分子内的共价键被破坏,如Cl2、F2等。
2.化学键对物质性质的影响
(1)对物理性质的影响
金刚石、晶体硅、石英、金刚砂等物质硬度大、熔点高,就是因为其中的共价键很强,破坏时需消耗很多的能量。
NaCl等部分离子化合物,也有很强的离子键,故熔点也较高。
(2)对化学性质的影响
N2分子中有很强的共价键,故在通常状况下,N2很稳定,H2S、HI等分子中的共价键较弱,故它们受热时易分解。
考点2| 描述粒子结构的化学用语
[考点多维探究]
角度1 电子式的书写
1.书写下列粒子或物质的电子式
(1)Mg________ S________
(2)Na+________ Cl-________ NHeq \\al(+,4)________ H3O+________ OH-________ —OH________ —CHO________ —NH2________
(3)Cl2________ H2________ N2________ O2________
(4)MgF2________ Na2S________ Na2O2________ NaOH________ NH4Cl________ NaH________
(5)H2O________ NH3________ CO2________ CCl4________ H2O2________ C2H4________ HClO________ C2H5OH________
(6)(2015·全国卷Ⅰ)以硼酸为原料可制得硼氢化钠(NaBH4),它是有机合成中的重要还原剂,其电子式为________。
(7)(2016·全国甲卷)联氨分子的电子式为________,其中氮的化合价为________。
2.用电子式表示下列物质的形成过程
(1)MgBr2:________________________________________________
(2)H2O:__________________________________________________
(3)H2:____________________________________________________
(4)Na3N:__________________________________________________
(1)同一原子的电子式最好不要既用“·”又用“×”表示;在化合物中“·”或“×”最好也不要混用(若特殊需要可标记),可将电子全部标成“·”或“×”。
(2)单一原子形成的简单阳离子,其离子符号就是该阳离子的电子式,如Al3+就可以表示铝离子的电子式。“[ ]”在所有的阴离子、复杂的阳离子中出现。
(3)在化合物中,如果有多个阴、阳离子,阴、阳离子必须是相隔的,即不能将两个阴离子或两个阳离子写在一起。
角度2 结构式及其简式、空间构型
3.(1)H2O、CH4、NH3、H2O2、N2H4的结构式分别为
(3)乙烯、乙醇的结构简式分别为CH2===CH2、C2H5OH。
(4)CO2、H2O、CH4、NH3的空间构型分别为直线形、V形、正四面体形、三角锥形。
角度3 原子符号与结构示意图
4.(1)氕、氘、氚的符号分别为________、________、________。
(2)中子数为10的氧原子符号为________。
(3)S、S2-的结构示意图分别为________、________。
(4)Ca、Ca2+的结构示意图分别为________、________。
[答案] (1)eq \\al(1,1)H eq \\al(2,1)H(或D) eq \\al(3,1)H(T)
角度4 8e-稳定结构的判断
5.下列粒子中所有原子的最外层都达到8电子结构的是________(填序号)。
①BF3 ②NCl3 ③H3O+ ④SiCl4 ⑤PCl3 ⑥PCl5 ⑦NO2 ⑧XeF4 ⑨SO2 ⑩HClO ⑪N2 ⑫N2H4
[答案] ②④⑤⑪
8e-稳定结构的快速判断技巧
(1)最外层电子数+|化合价|=8的原子均达到8e-稳定结构。
(2)含氢化合物中的氢原子一定不是8e-稳定结构。
[课堂小结·反馈达标1+1] 全新理念 探究高考 明确考向
1.一组判断,展示高考易误点
(1)H与C、Cl、N、Na形成氢化物中氢均呈+1价。( )
(2)(2015·全国卷Ⅱ)60 g丙醇中存在的共价键总数为10NA。( )
(3)(2015·全国卷Ⅰ)是一种含C、H、N的有机物,其分子式为C6H12N4。( )
(4)(2012·课标卷)N与H可形成既含极性键又含非极性键的化合物。( )
(5)1 ml苯分子中含有3NA C===C。( )
(6)OH-与—OH的电子式均为。( )
(7)离子化合物中一定含离子键,不可能含共价键。( )
(8)(2015·江苏高考)质子数为17、中子数为20的氯原子:eq \\al(20,17)Cl。( )
(9)非金属元素组成的化合物中不可能含离子键。( )
(10)乙酸的结构简式为C2H4O2。( )
[答案] (1)× (2)× (3)√ (4)√ (5)× (6)× (7)× (8)× (9)× (10)×
2.一题串知,覆盖高考考什么
(2016·全国丙卷改编)四种短周期主族元素W、X、Y、Z的原子序数依次增大,W、X的简单离子具有相同电子层结构,X的原子半径是短周期主族元素原子中最大的,W与Y同族,W是地壳中含量最多的元素,Z与X形成的离子化合物的水溶液呈中性。下列说法正确的是( )
A.简单离子半径:W
相关试卷
这是一份第21讲 化学键 分子的空间结构-【高效备考】2024年高考化学一轮复习讲义+分层练习,文件包含第21讲化学键分子的空间结构讲义-高效备考2024年高考化学一轮复习讲义+分层练习原卷版docx、第21讲化学键分子的空间结构分层练习-高效备考2024年高考化学一轮复习讲义+分层练习原卷版docx、第21讲化学键分子的空间结构分层练习-高效备考2024年高考化学一轮复习讲义+分层练习解析版docx、第21讲化学键分子的空间结构讲义-高效备考2024年高考化学一轮复习讲义+分层练习解析版docx等4份试卷配套教学资源,其中试卷共34页, 欢迎下载使用。
这是一份2024高考化学一轮复习讲义(步步高版)第5章 第28讲 化学键,共14页。
这是一份新高考化学一轮复习讲义 第5章 第29讲 化学键、分子的空间结构,共17页。试卷主要包含了全面,扎实训练学科基本技能,培养学生积极的学习态度,有计划等内容,欢迎下载使用。

