所属成套资源:湖北省中考真题试卷及答案
湖北省随州市2018年中考生物试题(解析版)
展开
这是一份湖北省随州市2018年中考生物试题(解析版),共9页。试卷主要包含了选择题,实验题,简答题等内容,欢迎下载使用。
一、选择题
1. 植物、动物、细菌、真菌……这些形形色色的生物,就像一座座神秘的宝库,吸引着人们去探索和发现,去揭开生物界的奥秘,下列有关它们的说法正确的是( )
A. 所有的植物细胞中都含有线粒体和叶绿体
B. 动物细胞不具有细胞壁、叶绿体,通常也没有液泡
C. 生活中我们经常会遇到真菌中的霉菌使食品发霉变质的情形,所以真菌都是有害的
D. 人们在生产中常利用乳酸菌将葡萄糖转化成酒精用于酿酒
【答案】B
【解析】植物细胞的基本结构一般包括细胞壁、细胞膜、细胞质、细胞核、叶绿体、线粒体和液泡,但是并不是所有的植物细胞都有叶绿体,比如叶表皮细胞和根的细胞内就没有叶绿体,A错误;
和植物细胞比较,动物细胞不具有的结构为细胞壁、叶绿体,通常也没有液泡,B正确;
真菌有有害的一方面也有有益的方面,比如蘑菇可以食用,酵母菌可以酿酒等,C错误;
人们在生产中常利用酵母菌将葡萄糖转化成酒精用于酿酒,不是乳酸菌,D错误。
2. “生物体的结构与其功能相适应,各结构协调统一共同完成复杂的生命活动”是重要的生物学观点,下列叙述与此观点不相符的是( )
A. 种子中的子叶和胚乳含有丰富的营养物质,以供给胚发育成幼苗
B. 植物具有发达的根系且在根的成熟区形成众多根毛,便于从土壤中吸收更多的水分和无机盐
C. 合理密植是为了增大植株间的间隙,提供充足的氧气便于植物光合作用的充分进行
D. 植物可通过保卫细胞有效控制气孔的开闭,适应外界环境的变化来调整气体和水分的进出
【答案】C
【解析】双子叶植物的种子营养物质储存在子叶中,单子叶植物种子营养物质储存在胚乳里,所以种子中的子叶和胚乳含有丰富的营养物质,以供给胚发育成幼苗,A正确;
成熟区在伸长区的上部,细胞停止伸长,并且开始分化,表皮一部分向外突起形成根毛。是根吸收水分和无机盐的主要部位,B正确;
合理密植既充分利用了单位面积上的光照,避免造成浪费,又不至于让叶片相互遮挡,影响光合作用的进行,C错误;
保卫细胞有效控制气孔的开闭,气孔是植物体蒸腾失水的“门户”,气孔若关闭,蒸腾作用就会减弱,D正确。
3. 由于化石燃料的大量燃烧等原因,近些年我国北方经常受雾霾天气的侵扰,引起众多网友们凋侃“月朦胧,鸟朦胧,空气雾霾浓。山朦胧,树朦胧,喉咙有点痛“北国风光,千里朦胧,万里尘飘,望三环内外,浓雾莽莽,鸟巢上下,阴霾滔滔…”,减少化石燃料燃烧,开发绿色环保的新能源迫在眉睫,下列有关雾霾中的污染颗粒进入人体的途径正确的是( )
A. 外界→咽喉→食道→肺
B. 外界→鼻腔→咽喉→气管→支气管→肺
C. 外界→鼻腔→气管→肺
D. 外界→鼻腔→咽喉→食道→气管→肺
【答案】B
【解析】组成呼吸系统的器官如图所示:
。
从图中看出:呼吸系统包括呼吸道和肺两部分。呼吸道的组成由上到下依次是鼻腔、咽、喉、气管和支气管,呼吸道是气体的通道,对吸入的气体进行处理,使肺部的气体温暖、湿润、清洁;肺是气体交换的场所,是呼吸系统的主要器官。因此雾霾颗粒进入人体呼吸系统的顺序是:外界→鼻腔→咽喉→气管→支气管→肺。
4. 十九大报告提出“坚持人与自然和谐共生,必须树立和践行绿水青山就是金山银山的理念,实行最严格的生态环境保护制度,形成绿色发展方式和生活方式,为全球生态安全作出贡献”。下列相关叙述正确的是( )
A. “绿水青山”中的绿色植物光合作用吸收二氧化碳生成氧气,对维持大气中碳•氧平衡起到了重要作用
B. “绿水青山”中的绿色植物光合作用只能制造淀粉这一种有机物
C. 光合作用的实质就是绿色植物制造有机物,释放氧气,将有机物中的能量全部释放出来
D. “绿水青山”中的绿色植物在白天只进行光合作用,夜晚只进行呼吸作用
【答案】A
5. 多少年来,关于遗传和变异的本质,一直吸引着科学家探求的目光,关于它们的研究人类一直没有停下脚步。遗传使生命得以延续,使亲子代保持了性状的连续性。变异使生物得以发展,增强了生物对环境的适应能力。下列有关遗传和变异的说法错误的是( )
A. 生物体表现出来的性状都是显性性状,未表现出来的性状都是隐性性状
B. 生男生女主要取决于与卵细胞结合的精子的类型,人的性别是由性染色体决定的
C. 鸡的玫瑰冠和单冠属于相对性状
D. 变异使生物适应不断变化的环境成为可能,没有变异生物就不可能不断进化
【答案】A
【解析】生物体所表现出来的性状有的是显性性状如双眼皮,有的是隐性性状,如单眼皮,A错误;
当含有X染色体的精子与卵细胞结合时,形成的受精卵的染色体组成是XX,将来发育成女孩;当含有Y染色体的精子与卵细胞结合时,形成的受精卵的染色体组成是XY,将来发育成男孩。因此从人的性别决定方式看,生男生女主要取决于精子的类型,B正确;
鸡的玫瑰冠和单冠,是鸡冠的形状不同,是同一性状的不同表现形式,是相对性状,C正确;
达尔文认为由于生存斗争不断地进行,因而自然选择也是不断地进行,通过一代代的生存环境的选择作用,物种变异被定向地向着一个方向积累,于是性状逐渐和原来的祖先不同了,这样,新的物种就形成了。因此变异会产生新的生物类型,使生物不断进化,D正确。
点睛:解答此类题目的关键是基因的显性与隐性以及它们与性状表现之间的关系。
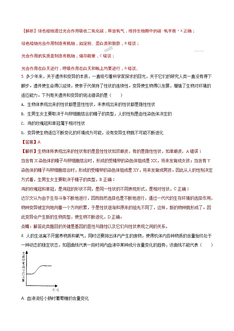
6. 人的生活离不开营养物质和氧气,同时还要排出体内产生的废物,使得机体内各种物质的含量始终处于一种动态的稳定状态,如图曲线代表一段时间内血液中某种成分含量变化的趋势,该曲线不能代表( )
A. 血液流经小肠时葡萄糖的含量变化
B. 从平原进入高原后一段时间内人体红细胞数量的变化
C. 血液流经肌肉时二氧化碳的含量变化
D. 血液流经肺部时二氧化碳的含量变化
【答案】D
【解析】为小肠绒毛内毛细血管,则此血液循环是体循环。途径为:左心室→主动脉→肠动脉→小肠绒毛处毛细血管→肠静脉→下腔静脉→右心房。经过体循环,血液在组织细胞内进行物质交换,由于小肠是消化和吸收的主要场所,所以经过小肠绒毛毛细血管的血液含养料增加,血液由含氧较多、颜色鲜红的动脉血变为含氧较少、颜色暗红的静脉血。因此,血液流经小肠时葡萄糖含量的增加,A不符合题意;
环境中影响生物生活的各种因素叫生态因素,分为非生物因素和生物因素。非生物因素包括:光、温度、水、空气、土壤等。生物因素是指环境中影响某种生物个体生活的其他所有生物,包括同种和不同种的生物个体。当海拔高度越高时,大气压力就越低,空气的密度越小,所以空气中的含氧量也就越少。为了结合更多的氧气,血液中的红细胞数量就增多。因此,从平原进入高原后人体红细胞数量的增加,B不符合题意;
当血液与组织细胞进行物质交换:将运来的营养物质和氧气供给肌肉细胞利用,将肌肉细胞产生的二氧化碳等废物带走。这样,血液由含氧丰富的动脉血变成了含氧较少的静脉血。因此,血液流经肌肉时二氧化碳含量的增加,C不符合题意;
当血液流经肺部的毛细血管时,由于吸入肺泡内的空气中,氧的含量比血液中的多,而二氧化碳的含量比血液中的少,因此肺泡内的氧气扩散到血液里,血液中的二氧化碳扩散到肺泡里。这样,血液由含二氧化碳较多的静脉血变成了含氧气较多、二氧化碳较少的动脉血,即血液流经肺部毛细血管时二氧化碳的含量逐渐减少不是增加,D符合题意。
点睛:该题有一定的难度,根据血液在血管内的流动方向以及正确识图是做好该题的关键。
7. “珍爱生命,健康生活”,我们都向往着“跋涉于青山绿水,宿营于溪畔林间,跃马于广袤无垠草原,倾诉心语于村寨篝火……”的自然生活,但这一切美好心愿的实现都离不开健康的体魄,请根据健康生活常识判断下列说法错误的是( )
A. 艾滋病主要是通过不安全的性行为、血液和母婴传播,蚊虫叮咬不会传播艾滋病
B. 网络能使人们的学习、生活、娱乐等各方面的个性特质得到更充分的尊重与满足,使我们足不出户便可知天下资讯,所以染上网瘾并非什么坏事,没必要大惊小怪
C. 流感可通过空气传播,在流感流行期间戴口罩出门可有效降低被感染的几率
D. 健康不仅仅是指身体上的没有疾病或者不虚弱,也包括心理上和社会适应方面的良好状态
【答案】B
二、实验题
8. 为激励同学们主动去发现现实世界中的生物学问题,在探究过程中,锻炼大家乐于并善于团队合作、勇于创新的科学素养。随州市某初中生物研究性学习小组在学校的小型生态园内,开展了一系列植物--随州市市花“兰花”的栽培和科学探究活动。他们选取了健康且长势和基本相同的兰草苗15株,平均分为三等份,分别放置在温室内,设置为甲、乙、丙三组进行无土栽培(具体培养条件如下表)。
在光照、温度等其他条件都完全相同的情况下,培养一段时间后,兰草苗的长势和重量都发生了一定的变化。请回答下列问题:
(1)该实验探究的目的是______。
(2)甲、丙两组不能形成对照的原因是______。
(3)甲、乙两组中,若二氧化碳均未过量,则______组兰草苗长势较好。
(4)乙、丙两组中,若丙组兰草苗的长势明显较弱,说明兰草苗的生长还需要______。
(5)毎组选择多株兰草苗进行实验的目的是______。
【答案】 (1). 二氧化碳浓度和土壤中的无机盐对兰草的长势和重量的是否有影响 (2). 变量不惟一(或有两个变量) (3). 乙 (4). 无机盐 (5). 避免偶然性
【解析】(1)从给出的三组实验组中,根据变量的唯一性,可以看出有两组对照组。甲和乙是以二氧化碳浓度为唯一变量的对照组,乙和丙是以土壤中的无机盐为唯一变量的对照组。该实验探究的目的是:二氧化碳浓度和土壤中的无机盐对兰草的长势和重量是否有影响。
(2)从给出的三组实验组中,甲和丙由于同时存在两个变量,变量不唯一,所以不能形成对照组。
(3)甲玉米与乙玉米是以二氧化碳浓度为唯一变量的对照组,其它的条件均相同。由于乙玉米的二氧化碳的浓度比甲玉米的二氧化碳浓度高,玉米进行光合作用原料之一是二氧化碳,原料增多,有机物就会制造的多,故实验的结果是乙玉米苗比甲玉米苗长得快。
(4)无机盐对植物的生长发育起着重要的作用,这些无机盐包括含氮、磷、钾、钙、镁、硫、硼、锰、锌、钼等的多种无机盐,其中植物需要最多的是含氮、磷、钾的无机盐。乙和丙是以土壤中的无机盐为唯一变量的对照组,从而说明植物的生长需要无机盐。
(5)如果在试验中都用一棵玉米苗,则会有很大的偶然性,使实验结果不可靠,选择多株玉米苗进行实验就是为了避免偶然性,使结果更准确。
三、简答题
9. “桔”与“吉”音似,人们常将桔作为吉祥物和贺年赠品。桔的生命周期如图所示。回答下列问题
(1)结合图中桔的生命周期,请写出植物体的结构层次相对于动物体的结构层次的差别______。
(2)A→B过程中,从种子萌发到幼苗长出叶片前,种子中有机物含量在不断减少,原因是______(从有机物的生成和消耗角度来分析)
(3)E中香甜可口的桔子,人们食用的桔肉是由D桔花中的______结构发育而成。
(4)我国有谚语“橘生淮南则为橘,生淮北则为枳”;在B→C阶段将桔皮色泽鲜红、甘甜的川桔品种的幼苗从四川移栽到随州某地,发现川桔植株长大、结果后桔皮颜色变浅、桔肉味道变得酸涩,这两个事例说明了生物体的性状是______共同作用的结果。
【答案】 (1). 植物体的结构层次没有系统 (2). 种子只进行呼吸作用,分解种子中的有机物 (3). 子房壁 (4). 基因和环境
【解析】(1)植物体的结构层次为:细胞→组织→器官→植物体,动物体的结构层次为:细胞→组织→器官→系统→动物体。所以植物体的结构层次相对于动物体的结构层次的差别是植物体比动物体少系统。
(2)种子萌发到幼苗长出叶片前,只进行呼吸作用,分解有机物,所以种子中有机物含量在不断减少。
(3)果肉是果实中的果皮,是由花中的子房壁发育而来的。
(4)生物的性状主要是受基因控制,同时还受环境的影响。
10. 人处于复杂多变的环境中,需要对内外界刺激及时作出适当的反应,就需要人体内部各个器官系统的活动统一协调,下图是人体系统的部分生理活动示意图,请分析回答:
(1)食物中的淀粉在A系统中最终分解为葡萄糖被吸收进入B系统后,再送达到各组织细胞进行______(光合作用/呼吸作用/蒸腾作用/消化作用)为生命活动提供能量,若机体缺乏______(激素),细胞吸收和利用血液中葡萄糖的能力就会减弱,而使血糖浓度超过正常水平,一部分血糖就会进入尿液,形成糖尿。
(2)人体的生命活动主要受到神经系统的凋节,神经系统是由______和它们发出的神经组成的。
(3)组织细胞生命活动产生的废物尿素可通过______(填结构,答全得分)排出体外。
(4)进入青春期后,男性和女性除了性器官方面的差异外,还有一些各自特有的征象,即第二性征。请例举出至少1条男性或女性的第二性征______。(描述第二性征请注明性别,如:男性声音变粗、女性骨盆变宽大)
【答案】 (1). 呼吸作用 (2). 胰岛素 (3). 脑、脊髓 (4). 肾脏和皮肤 (5). 男性出现了遗精、女性出现了月经等
【解析】观图可知:A表示消化系统、B表示循环系统、C是表示呼吸系统、D表示泌尿系统。
(1)淀粉在口腔内唾液淀粉酶的作用下分解成麦芽糖,最终被彻底消化分解成葡萄糖,被小肠绒毛内的毛细血管吸收进入循环系统,再送达到各组织细胞进行呼吸作用。线粒体是生物进行呼吸作用的场所,将储存在有机物中的化学能释放出来,为细胞的生命活动提供能量。若机体缺乏胰岛素细胞吸收和利用血液中葡萄糖的能力就会减弱,从而使血糖浓度超过正常水平,一部分血糖就会进入尿液,形成糖尿。
(2)人体神经系统是由脑、脊髓和它们所发出的神经组成的。其中,脑和脊髓是神经系统的中枢部分,组成中枢神经系统;脑神经和脊神经是神经系统的周围部分,组成周围神经系统。
(3)组织细胞代谢活动产生的废物,如二氧化碳、水、无机盐、尿素等,它们属于代谢终产物,它们排出体外的过程称为排泄。排泄有三条途径:通过呼吸系统以气体的形式把二氧化碳和水排出体外;通过皮肤以汗液的形式把水、无机盐和尿素排出体外;通过泌尿系统的肾脏形成尿液,以尿的形式把水、无机盐和尿素等物质排出体外。
(4)第二性征是指男女出现的除了性器官之外的性别差异,如男孩出现阴毛、腋毛、胡须以及喉结突出、出现遗精等,还出现声音变粗的变声现象等。女孩的第二性征主要表现为出现阴毛、腋毛,乳房增大,骨盆宽大和乳腺发达以及声音变高变细、出现月经等。
组别
温室内二氧化碳浓度
培养液种类
甲
0.03%
土壤侵出液
乙
0.06%
土壤侵出液
丙
0.06%
蒸馏水
相关试卷
这是一份精品解析:湖北省随州市中考2021年中考生物试题(原卷版),共4页。试卷主要包含了选择题,非选择题等内容,欢迎下载使用。
这是一份2023年湖北省随州市中考生物试卷(解析版),共20页。试卷主要包含了选择题,非选择题等内容,欢迎下载使用。
这是一份初中生物中考复习 精品解析:湖北省随州市中考2021年中考生物试题(解析版),共10页。试卷主要包含了选择题,非选择题等内容,欢迎下载使用。

