- 2020年湖南省岳阳市中考历史试题 试卷 0 次下载
- 2020年湖南省张家界中考历史试题 试卷 0 次下载
- 2020年江苏省南京市中考历史试题 试卷 0 次下载
- 2020年江苏省连云港市中考历史试题 试卷 1 次下载
- 2020年江苏省淮安市中考历史试题 试卷 1 次下载
2020年河北省中考历史试题
展开2023年河北省廊坊市安次区中考二模道德与法治+历史试题: 这是一份2023年河北省廊坊市安次区中考二模道德与法治+历史试题,共9页。
初中历史中考复习 精品解析:2021年河北省中考历史试题(原卷版): 这是一份初中历史中考复习 精品解析:2021年河北省中考历史试题(原卷版),共4页。试卷主要包含了 下图反映的史实等内容,欢迎下载使用。
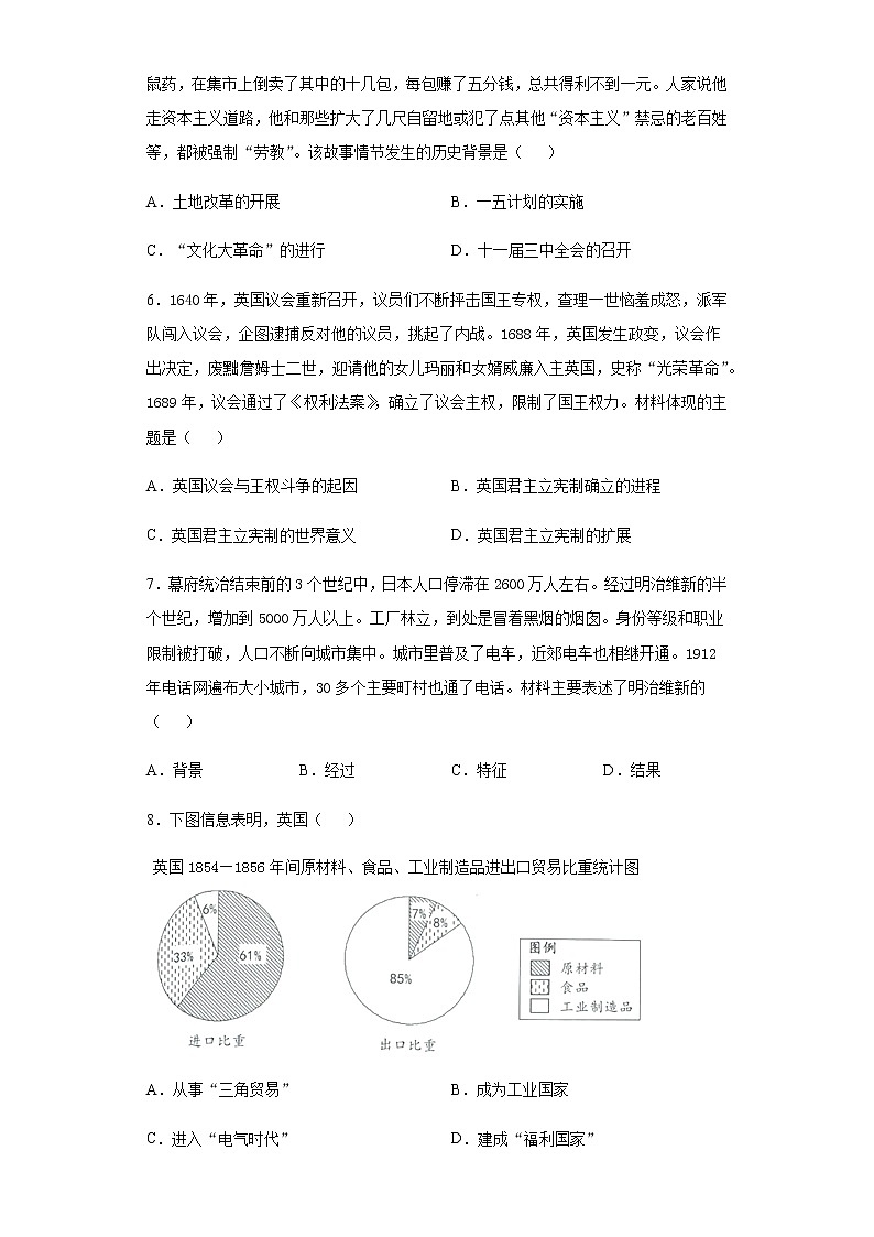
初中历史中考复习 精品解析:2021年河北省中考历史试题(解析版): 这是一份初中历史中考复习 精品解析:2021年河北省中考历史试题(解析版),共8页。试卷主要包含了 下图反映的史实等内容,欢迎下载使用。

