


- 人教版四年级下册数学期末复习卷5 试卷 1 次下载
- 人教版四年级下册数学期末冲刺卷11 试卷 3 次下载
- 人教版四年级下册数学期末冲刺卷13 试卷 1 次下载
- 人教版四年级下册数学期末冲刺卷14 试卷 0 次下载
- 人教版四年级下册数学期末冲刺卷15 试卷 1 次下载
人教版四年级下册数学期末冲刺卷12
展开一、用心填一填(共11题;共25分)
里面有________个百分之一,把2.5缩小到它的 110 是________。
的计数单位是________,它有________个这样的计数单位,再加上________个这样的计数单位就是1
3.69克=________千克 5元6角7分=________元
5.1 米=________分米 1千克50克=________克
4.小刚用20元钱买了x支铅笔,每支3.6元,还剩________元。
5.两根小棒长分别是5厘米、10厘米,再有一根________厘米的小棒就可以围成一个三角形。(填整厘米数)
6.科技书的本数比故事书本数的2倍少15本,根据题意写出等量关系:________。
7.算出下面各角的度数。
(1)
∠1=________,∠2=________
(2)
∠3=________
318dm=________m 8元2分=________元
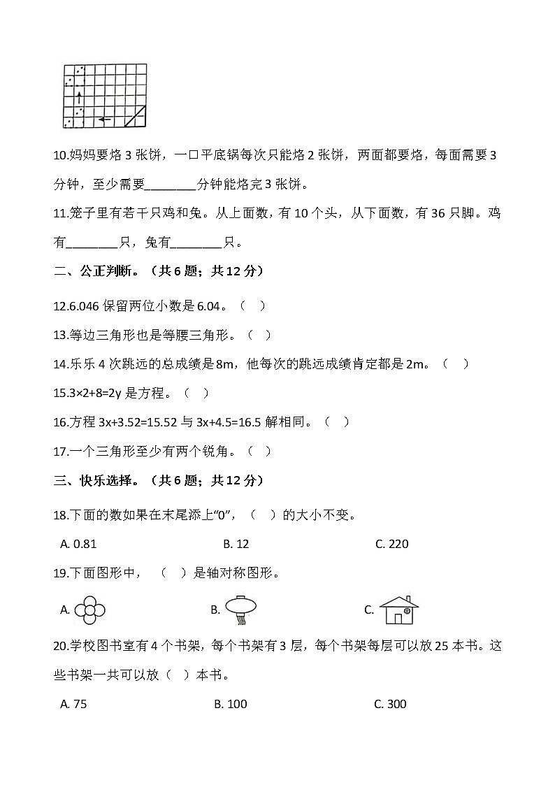
9.如图,三角形先向________平移________格,再向________平移________格。
10.妈妈要烙3张饼,一口平底锅每次只能烙2张饼,两面都要烙,每面需要3分钟,至少需要________分钟能烙完3张饼。
11.笼子里有若干只鸡和兔。从上面数,有10个头,从下面数,有36只脚。鸡有________只,兔有________只。
二、公正判断。(共6题;共12分)
保留两位小数是6.04。( )
13.等边三角形也是等腰三角形。( )
14.乐乐4次跳远的总成绩是8m,他每次的跳远成绩肯定都是2m。( )
15.3×2+8=2y是方程。( )
16.方程3x+3.52=15.52与3x+4.5=16.5解相同。( )
17.一个三角形至少有两个锐角。( )
三、快乐选择。(共6题;共12分)
18.下面的数如果在末尾添上“0”,( )的大小不变。
A. 0.81 B. 12 C. 220
19.下面图形中, ( )是轴对称图形。
A. B. C.
20.学校图书室有4个书架,每个书架有3层,每个书架每层可以放25本书。这些书架一共可以放( )本书。
A. 75 B. 100 C. 300
21.妈妈今年a岁,爸爸比妈妈大5岁,再过n年后,爸爸比妈妈大了( )岁。
A. a+5 B. 5+n C. 5
22.如果a×5.2>5.2,那么a一定( )。
A. 大于1 B. 小于1 C. 等于1
23.下面各式中,积最大的是( )
A. 0.51×203 B. 5.1×2.03 C. 0.051×20300
四、细心计算。(共3题;共22分)
24.直接写出得数。
2.7+1.2= 420-160= 15×30= 4.6-2.3=
280÷4= 8.6-1.6= 720÷9= 6.05+1.45=
25.计算下而各题能简算的要简算。
(1)721+16+184 (2)18×125×8
(3)60-(2.74+8.17) (4)(187-87)×15÷3
26.列竖式计算
(1)2.7+9.26 (2)10.2-5.38 (3)4.8×0.15
五、动手操作。(共2题;共8分)
27.按要求画图。
⑴画出下面轴对称图形的另一半。
⑵画出小船向右平移7格后的图形。
28.下列几何体共有( )个小正方体。分别画出从正面、上面、左面看到的形状。
六、解决问题。(共4题;共21分)
29.在跳高比赛中,小军跳过了1.32m,小强比小军跳得低0.18m。小强跳过了多少米?
30.王老师为篮球队队员购买了24套这种运动服,花了多少钱?
31.苹果每千克8.8元,芒果每千克11.2元,这两种水果各买2.5千克,一共需要多少元?
32.一辆汽车以每小时65千米的速度从甲地开往乙地,3.2小时后还差11.6千米到达乙地。甲乙两地相距多少千米?
答案解析部分
一、用心填一填(共24分)
1.【答案】 90;0.25
2.【答案】 0.01;82;18
3.【答案】 0.069;5.67;51;1050
4.【答案】 20-3.6x
5.【答案】 6
6.【答案】 科技书=故事书×2-15
7.【答案】 (1)60°;30°
(2)20°
8.【答案】 7050;31.8;8.02
9.【答案】 左;6;上;4
10.【答案】 9
11.【答案】 2;8
二、公正判断。(5分)
12.【答案】 错误
13.【答案】 正确
14.【答案】 错误
15.【答案】 正确
16.【答案】 正确
17.【答案】 正确
三、快乐选择。(10分)
18.【答案】 A
19.【答案】 A
20.【答案】 C
21.【答案】 C
22.【答案】 A
23.【答案】 C
四、细心计算。(22分)
24.【答案】 2.7+1.2=3.9 420-160=260 15×30=450
4.6-2.3=2.3
280÷4=70 8.6-1.6=7
720÷9=80 6.05+1.45=7.5
25.【答案】 (1)721+16+184
=721+(16+184)
=721+200
=921
(2)18×125×8
=18×(125×8)
=18×1000
=18000
(3)60-(2.74+8.17)
=60-10.91
=49.09
(4)(187-87)×15÷3
=100×15÷3
=1500÷3
=500
26.【答案】 (1)2.7+9.26=11.96
(2)10.2-5.38=4.82
(3)4.8×0.15=0.72
五、动手操作。(12分)
27.【答案】 解:如图所示:
28.【答案】 解:下列几何体共有5个小正方体。
六、解决问题。(22分)
29.【答案】 解:1.32-0.18=1.14(米)
答:小强跳过了1.14米。
30.【答案】 解:24×(58+42)=2400(元)
答:花了2400元。
31.【答案】 解:(8.8+11.2)×2.5
=20×2.5
=50(元)
答:一共需要50元。
32.【答案】 65×3.2+11.6
=208+11.6
=219.6(千米)
答:甲乙两地相距219.6千米。
+期末冲刺卷(二)+(试题)人教版四年级下册数学: 这是一份+期末冲刺卷(二)+(试题)人教版四年级下册数学,共5页。试卷主要包含了准确填空,明辨是非,精挑细选,计算大本营,按要求做题,解决问题等内容,欢迎下载使用。
期末冲刺卷(试题)-四年级下册数学人教版: 这是一份期末冲刺卷(试题)-四年级下册数学人教版,共5页。试卷主要包含了准确填空,明辨是非,精挑细选,计算大本营,按要求做题,解决问题等内容,欢迎下载使用。
+期末冲刺卷(三)+(试题)人教版四年级下册数学: 这是一份+期末冲刺卷(三)+(试题)人教版四年级下册数学,共5页。试卷主要包含了准确填空,明辨是非,精挑细选,计算大本营,按要求做题,解决问题等内容,欢迎下载使用。
