高中英语八大时态总结及习题
展开
这是一份高中英语八大时态总结及习题,共4页。学案主要包含了构成等内容,欢迎下载使用。
.1 一般现在时的用法
经常性或习惯性的动作,常与表示频度的时间状语连用。
时间状语: every…, smetimes, at…, n Sunday
I leave hme fr schl at 7 every mrning.
2) 客观真理,客观存在,科学事实。
The earth mves arund the sun. Shanghai lies in the east f China.
3) 表示格言或警句中。
Pride ges befre a fall. 骄者必败。
2 一般过去时的用法
1)在过去时间里所发生的动作或存在的状态。
时间状语有:yesterday, an hur ag, the ther day, in 1982 yesterday mrning (afternn, evening…) last night (week, mnth, year…), a mment ag , a week ag, three years ag… just nw,等。
Where did yu g just nw?
3、现在进行时( be ding)
一、意义——当表示现在正在进行的动作或正在发生的事。
时间标志——nw,句前的lk ,listen
二、构成:be (am, is ,are )+动词现在分词-ing形式
肯定句: 主语 + be + 现在分词V-ing (+ 其他)
I’m ding my hmewrk nw .
4 过去进行时(was/were ding) 过去的某一时间点正在进行的动作
常用的时间状语
this mrning, the whle mrning, all day yesterday, frm nine t ten last evening, when, while
It was raining when they left the statin.
When I gt t the tp f the muntain, the sun was shining.
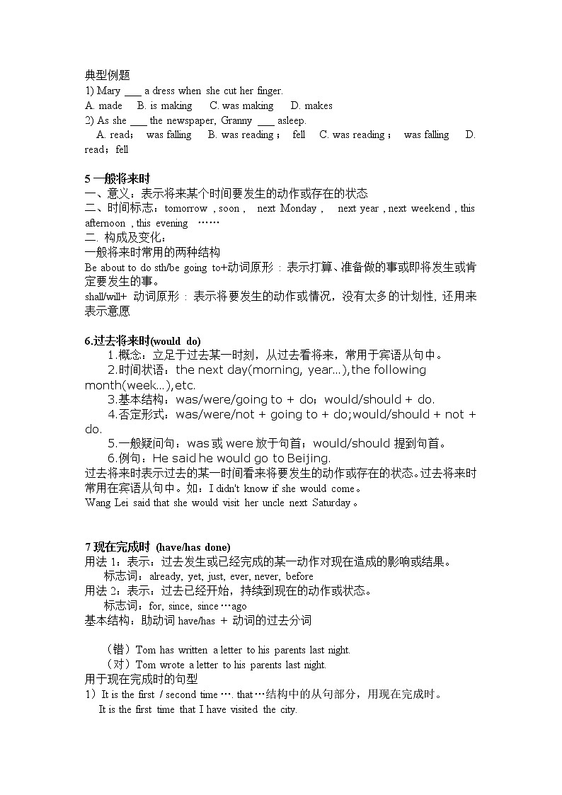
典型例题
1) Mary ___ a dress when she cut her finger.
A. made B. is making C. was making D. makes
2) As she ___ the newspaper, Granny ___ asleep.
A. read; was falling B. was reading; fell C. was reading; was falling D. read;fell
5一般将来时
意义:表示将来某个时间要发生的动作或存在的状态
时间标志:tmrrw , sn , next Mnday , next year , next weekend , this afternn , this evening ……
二. 构成及变化:
一般将来时常用的两种结构
Be abut t d sth/be ging t+动词原形 : 表示打算、准备做的事或即将发生或肯定要发生的事。
shall/will+动词原形 : 表示将要发生的动作或情况,没有太多的计划性, 还用来表示意愿
6.过去将来时(wuld d)
1.概念:立足于过去某一时刻,从过去看将来,常用于宾语从句中。
2.时间状语:the next day(mrning, year…),the fllwing mnth(week…),etc.
3.基本结构:was/were/ging t + d;wuld/shuld + d.
4.否定形式:was/were/nt + ging t + d;wuld/shuld + nt + d.
5.一般疑问句:was或were放于句首;wuld/shuld 提到句首。
6.例句:He said he wuld g t Beijing.
过去将来时表示过去的某一时间看来将要发生的动作或存在的状态。过去将来时常用在宾语从句中。如:I didn't knw if she wuld cme。
Wang Lei said that she wuld visit her uncle next Saturday。
7现在完成时 (have/has dne)
用法1:表示:过去发生或已经完成的某一动作对现在造成的影响或结果。
标志词:already, yet, just, ever, never, befre
用法2:表示:过去已经开始,持续到现在的动作或状态。
标志词:fr, since, since…ag
基本结构:助动词have/has + 动词的过去分词
(错)Tm has written a letter t his parents last night.
(对)Tm wrte a letter t his parents last night.
用于现在完成时的句型
1)It is the first / secnd time…. that…结构中的从句部分,用现在完成时。
It is the first time that I have visited the city.
It was the third time that the by had been late.
2)This is the… that…结构,that 从句要用现在完成时.
This is the best film that I've (ever) seen.
这是我看过的最好的电影。
This is the first time (that) I've heard him sing. 这是我第一次听他唱歌。
典型例题
(1) ---D yu knw ur twn at all?
---N, this is the first time I ___ here.
A. was B. have been C. came D. am cming
(2) ---Have yu ____ been t ur twn befre?
---N, it's the first time I ___ here.
even, cme B. even, have cme C. ever, cme D. ever, have cme
8. 现在完成进行时(have been ding)
用法:表示某一动作开始于过去某一时间,延续或重复地出现至今,或将继续延续至将来。
例:We have been wrking n this prject fr ver a mnth nw.(到目前为止,我们一直在处理那个项目,已经花了一个多月时间了。)
注意事项:与现在完成时相比,现在完成进行时更强调:在从过去到现在的时间里,动作或状态一直持续或一直反复出现。
9 过去完成时(had dne)
1.概念:以过去某个时间为标准,在此以前发生的动作或行为,或在过去某动作之前完成的行为,即“过去的过去”。
2.时间状语:befre, by the end f last year(term, mnth…),etc.
3.基本结构:had + dne.
典型例题
When the plice arrived, the thieves _________________(run away).
When I came int the classrm, my dear students ______________ (begin) reading.
练习
Helen ________ her key in the ffice s she had t wait until her husband ________ hme.
A.had left; came B.has left; cmes
C.left; had cme D.had left; wuld cme
2.This is Ted’s pht.We miss him a lt.He ________ trying t save a child in earthquake.
A.killed B.is killed C.was killed D.was killing
3.The ntice ________ “N smking.”
A.is wrte B.reads C.writes D.is read
4.Gd care must ________ babies particularly while they are ill.
A.take B.take f C.be taken D.be taken f
5.Jhn and I ________ friends fr eight years.We first gt t knw each ther at a Christmas party.But we ________ each ther a cuple f times befre that.
A.had been; have seen B.have been; have seen
C.have been; had seen D.had been; had seen
6.I ________ ping-png quite well,but I haven’t had time t play since the new year.
A.will play B.have played C.played D.play
7.Visitrs ________ nt t tuch the exhibits.
A.will request B.are requested C.are requesting D.request
8.They ________ a snwstrm n their way hme.
A.caught in B.had caught
C.were caught D.were caught in
时态
一般时
进行时
完成时
完成进行时
现在
study
be studying
have studied
have been studying
过去
studied
be studying
had studied
had been studying
将来
will study
will be studying
will have studied
will have been studying
过去将来
wuld study
wuld be studying
wuld have studied
wuld have been studying
相关学案
这是一份高中英语词组、固定搭配大总结学案,共22页。
这是一份高中英语词组、固定搭配大总结(1)学案,共22页。
这是一份普通高中英语学业水平合格性考试第2篇板块1第1讲时态和语态学案,共9页。

