


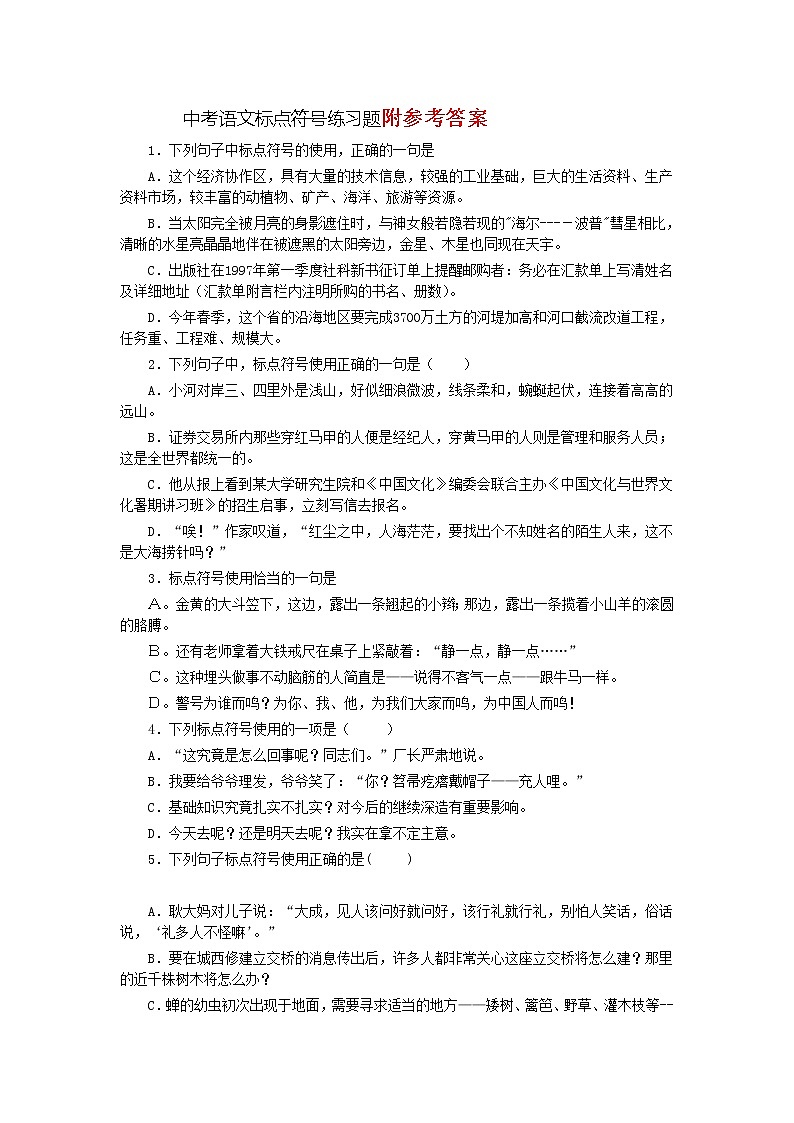
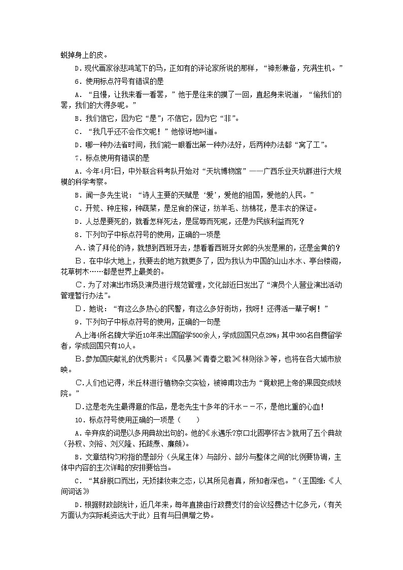
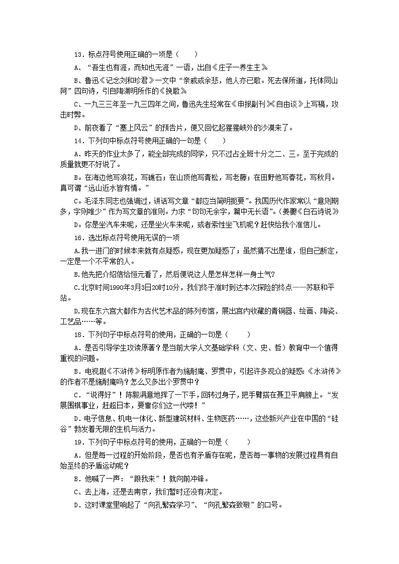
中考语文标点符号练习题及答案解析
展开初中语文中考复习标点符号练习题(共22题,附参考答案和解析): 这是一份初中语文中考复习标点符号练习题(共22题,附参考答案和解析),共7页。试卷主要包含了选出标点符号使用正确的一项等内容,欢迎下载使用。
语文7上标点符号练习题: 这是一份语文7上标点符号练习题,共3页。
语文7上标点符号练习题1: 这是一份语文7上标点符号练习题1,共3页。

|试卷下载
初中语文中考复习标点符号练习题(共22题,附参考答案和解析): 这是一份初中语文中考复习标点符号练习题(共22题,附参考答案和解析),共7页。试卷主要包含了选出标点符号使用正确的一项等内容,欢迎下载使用。
语文7上标点符号练习题: 这是一份语文7上标点符号练习题,共3页。
语文7上标点符号练习题1: 这是一份语文7上标点符号练习题1,共3页。
您所在的“深圳市第一中学”云校通为试用账号,试用账号每位老师每日最多可下载 10 份资料 (今日还可下载 0 份),请取消部分资料后重试或选择从个人账户扣费下载。
您所在的“深深圳市第一中学”云校通为试用账号,试用账号每位老师每日最多可下载10份资料,您的当日额度已用完,请明天再来,或选择从个人账户扣费下载。
您所在的“深圳市第一中学”云校通余额已不足,请提醒校管理员续费或选择从个人账户扣费下载。
正在打包资料,请稍候…
预计需要约10秒钟,请勿关闭页面
服务器繁忙,打包失败
请联系右侧的在线客服解决
单次下载文件已超2GB,请分批下载
请单份下载或分批下载
支付后60天内可免费重复下载
注册成功