高考生物专题复习第25讲 通过激素的调节 神经调节与体液调节的关系
展开第25讲 通过激素的调节 神经调节与体液调节的关系
[考试内容及活动要求] 1.描述动物激素的调节。2.举例说明其他体液成分参与稳态的调节。3.描述血糖调节。4.举例说明神经、体液调节在维持内环境稳态中的作用。5.实验:调查并探讨某种动物激素的应用。
考点一 人体主要的激素和激素调节的特点
1.促胰液素的发现
(1)沃泰默观点:胰腺分泌胰液只受神经调节。
(2)斯他林和贝利斯
(3)结论:胰液的分泌是促胰液素调节的结果。
2.主要内分泌腺及其分泌的激素与靶器官(靶细胞)
(1)
(2)
(3)甲状腺:甲状腺激素几乎是全身的细胞
(4)
(5)睾丸:雄性激素几乎是全身的细胞
卵巢:雌性激素几乎是全身的细胞
3.激素调节
(1)概念:由内分泌器官(或细胞)分泌的化学物质进行调节。
(2)特点:微量和高效;通过体液运输;作用于靶器官、靶细胞。
(1)促胰液素是人们发现的第一种动物激素( √ )
(2)所有的活细胞都能产生酶,但只有内分泌器官(或细胞)才能合成激素( × )
(3)下丘脑、垂体和甲状腺都能分泌多种激素( × )
(4)各种激素都可以用双缩脲试剂进行检测( × )
(5)人在幼年时缺乏生长激素将患侏儒症,其身材矮小,且智力发育不正常( × )
(6)甲状腺激素不能影响神经系统的活动( × )
下图表示胰液分泌调节的部分过程,据图分析:
(1)促胰液素的分泌和神经递质的释放都是通过胞吐方式进行的。
(2)图中反射弧的效应器为传出神经末梢和它所支配的胰腺。
(3)该调节过程表明机体是通过神经—体液调节方式调节胰液的分泌。
(4)胰腺也能分泌激素。胰高血糖素的作用是促进肝糖原分解,并促进一些非糖物质转化为葡萄糖,从而使血糖水平升高。人体内需要源源不断地产生胰高血糖素等激素以维持激素含量动态平衡的原因是激素经靶细胞接受并起作用后就被灭活。
1.激素、酶与神经递质的区别
比较项目
激素
酶
神经递质
化学本质
蛋白质、多肽、固醇、氨基酸衍生物等
绝大多数是蛋白质,少数是RNA
乙酰胆碱、多巴胺、氨基酸、NO等
产生细胞
内分泌腺细胞或下丘脑细胞
活细胞
神经细胞
作用部位
靶细胞或靶器官
细胞内外
突触后膜
作用后变化
被灭活
不发生改变
被降解或移走
2.关于激素调节的几个说明
(1)激素只作用于靶细胞≠只运输给靶细胞:激素产生后,可随血液流经全身各处,但由于激素分子的特异性,只有细胞膜上具有相应受体的细胞——靶细胞才能特异性地结合激素分子。
(2)激素既不组成细胞结构,也不提供能量,而是作为信号分子发挥调节作用,被靶细胞的受体识别并发挥作用后就被灭活了。
(3)激素的受体不都在细胞膜上:如性激素的受体就在细胞内。
3.激素间相互作用的两种类型
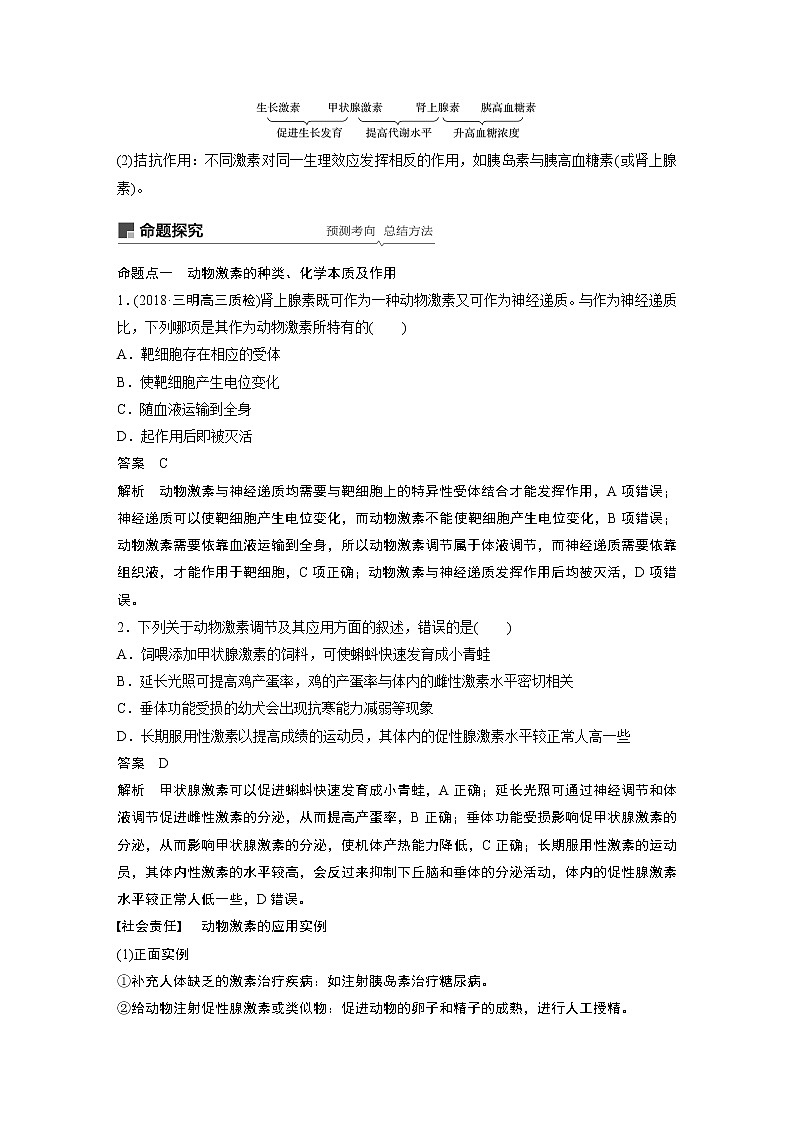
(1)协同作用:不同激素对同一生理效应都发挥相同的作用,从而达到增强效应的结果,如图所示。
(2)拮抗作用:不同激素对同一生理效应发挥相反的作用,如胰岛素与胰高血糖素(或肾上腺素)。
命题点一 动物激素的种类、化学本质及作用
1.(2018·三明高三质检)肾上腺素既可作为一种动物激素又可作为神经递质。与作为神经递质比,下列哪项是其作为动物激素所特有的( )
A.靶细胞存在相应的受体
B.使靶细胞产生电位变化
C.随血液运输到全身
D.起作用后即被灭活
答案 C
解析 动物激素与神经递质均需要与靶细胞上的特异性受体结合才能发挥作用,A项错误;神经递质可以使靶细胞产生电位变化,而动物激素不能使靶细胞产生电位变化,B项错误;动物激素需要依靠血液运输到全身,所以动物激素调节属于体液调节,而神经递质需要依靠组织液,才能作用于靶细胞,C项正确;动物激素与神经递质发挥作用后均被灭活,D项错误。
2.下列关于动物激素调节及其应用方面的叙述,错误的是( )
A.饲喂添加甲状腺激素的饲料,可使蝌蚪快速发育成小青蛙
B.延长光照可提高鸡产蛋率,鸡的产蛋率与体内的雌性激素水平密切相关
C.垂体功能受损的幼犬会出现抗寒能力减弱等现象
D.长期服用性激素以提高成绩的运动员,其体内的促性腺激素水平较正常人高一些
答案 D
解析 甲状腺激素可以促进蝌蚪快速发育成小青蛙,A正确;延长光照可通过神经调节和体液调节促进雌性激素的分泌,从而提高产蛋率,B正确;垂体功能受损影响促甲状腺激素的分泌,从而影响甲状腺激素的分泌,使机体产热能力降低,C正确;长期服用性激素的运动员,其体内性激素的水平较高,会反过来抑制下丘脑和垂体的分泌活动,体内的促性腺激素水平较正常人低一些,D错误。
社会责任 动物激素的应用实例
(1)正面实例
①补充人体缺乏的激素治疗疾病:如注射胰岛素治疗糖尿病。
②给动物注射促性腺激素或类似物:促进动物的卵子和精子的成熟,进行人工授精。
③割除家畜、家禽的生殖腺(阉割):有利于动物的育肥和驯化。
④给家畜注射生长激素或导入生长激素基因:促进生长,提高产量。
(2)反面实例
①动物性食品中残留性激素,引起儿童的性早熟。
②过量使用激素类药物,导致人体自身内分泌功能紊乱引起多种疾病。
命题点二 动物激素功能的实验探究
3.现有一组对胰岛素不敏感的高血糖小鼠X。为验证阿司匹林能恢复小鼠对胰岛素的敏感性,使血糖恢复正常。现将小鼠X随机均分成若干组,下表表示各组处理方法及实验结果。下列叙述正确的是( )
组别
1
2
3
4
处理方法
胰岛素
+
-
+
-
阿司匹林
-
+
+
-
生理盐水
-
-
-
+
实验结果(血糖浓度)
?
高于正常
?
高于正常
注:对胰岛素不敏感是指注射胰岛素后血糖浓度无明显变化;“+”表示有添加,“-”表示无添加,胰岛素和阿司匹林均用生理盐水配制。
A.第4组为对照组,该组实验小鼠应选择血糖浓度正常的个体
B.第1、3组的实验结果应分别为:高于正常、正常
C.为了控制无关变量,三种试剂都应通过饲喂的方式添加
D.该实验可以同时证明胰岛素是唯一能降低血糖浓度的激素
答案 B
解析 第4组为对照组,该组实验小鼠应选择血糖浓度高于正常的个体,A错误;高血糖小鼠X对胰岛素不敏感,则第1组血糖浓度高于正常,阿司匹林能恢复小鼠对胰岛素的敏感性,使小鼠X的血糖浓度恢复正常,则第3组血糖浓度正常,B正确;胰岛素的化学本质是蛋白质,不能通过饲喂添加,应注射,C错误;该实验只能证明胰岛素能降血糖,但不能证明胰岛素是唯一降血糖的激素,D错误。
4.台湾塑化剂事件的爆发,使我们认识到环境激素对人体的危害。有人猜测塑化剂的作用类似于雌性激素,可能会引发性早熟。请设计实验探究上述猜测是否正确。
(说明:性成熟的早晚可以用初始发情时间为指标)
(1)实验材料和用具:同种_____________________________________________雌鼠若干,含适量浓度塑化剂的饲料(甲),______________________________的饲料(乙),普通饲料(丙)等。
(2)实验目的:探究塑化剂的作用是否类似于雌性激素,可引发性早熟。
(3)实验原理:略。
(4)实验思路:
①______________________________________________________________________________
_______________________________________________________________________________。
②A组每天饲喂一定量的饲料甲,B组每天饲喂等量的饲料乙,C组每天饲喂等量的饲料丙。
③在相同且适宜的条件下饲养一段时间。
④______________________________________________________________________________
_______________________________________________________________________________。
(5)如果猜测正确,则实验结果是____________________________________________。
答案 (1)同龄、幼年 含适量浓度雌性激素 (4)①将实验材料中的生长发育状况相似的幼龄雌鼠随机均分为3组,编号A、B、C ④观察记录每只雌鼠的初始发情时间,并取平均值 (5)A、B两组的平均初始发情时间都早(或短)于C组
解析 (1)应该选取发育程度相同的同龄、幼年雌鼠若干;本实验的目的是探究塑化剂的作用是否类似于雌性激素,因此要用含适量浓度塑化剂的饲料甲与含适量浓度雌性激素的饲料乙做对比。(4)①本实验要做到平均分组,即将实验材料中的生长发育状况相似的幼龄雌鼠随机均分为3组,编号A、B、C;④本题实验的因变量为各组雌鼠的初始发情时间,即观察记录每只雌鼠的初始发情时间,并取平均值。(5)如果猜测正确,则实验结果是A、B两组的平均初始发情时间都早(或短)于C组。
科学探究 动物激素功能的研究方法
(1)基本思路:采用某种方法处理实验动物→出现相应的病理症状→添加激素后实验动物恢复正常→推测激素的生理作用。
(2)研究方法
研究方法
摘除法(植入法)
饲喂法
注射法
实验设计
实验组
摘除内分泌腺
饲喂动物激素
注射动物激素
空白对照组
不摘除内分泌腺
不饲喂动物激素
不注射动物激素(如注射等量生理盐水)
自身对照或条件对照组
对摘除内分泌腺的实验组补充激素(或植入内分泌腺)
饲喂动物激素抑制剂
-
实验目的
验证或探究某种内分泌腺的生理作用
验证或探究某种激素的生理作用
验证或探究某种激素的生理作用
举例
垂体、甲状腺等
甲状腺激素、性激素等
生长激素、胰岛素等
(3)注意事项
①动物分组的基本要求:选择性别、年龄相同,体重、生理状况相似的动物进行平均分组,且每组不能只有一只。
②在研究动物激素生理功能的实验设计中,要注意设计对照实验,排除无关变量的影响,使实验结论更加科学。对照实验中,生理盐水不能用蒸馏水代替。
③在设计实验时,要充分考虑相关激素的化学本质,选择不同的实验方法。
④在实际操作过程中,可能要综合运用多种方法。如摘除某种内分泌腺(如公鸡的睾丸),一段时间后再注射该内分泌腺分泌的激素(如睾丸酮),或重新植入该内分泌腺等。
⑤对于幼小的动物一般不用摘除法或注射法,例如研究甲状腺激素对蝌蚪发育的影响就应该采用饲喂法。
考点二 血糖的平衡及其调节
1.血糖平衡及调节
(1)血糖平衡
(2)血糖平衡的调节
①调节方式:神经调节和体液调节。
②调节中枢:下丘脑的相关区域。
③有关激素
激素
分泌部位
生理功能
胰岛素
胰岛B细胞
促进组织细胞加速摄取、利用和储存葡萄糖,抑制肝糖原的分解和脂肪等非糖物质转化为葡萄糖
胰高血糖素
胰岛A细胞
促进肝糖原分解,并促进一些非糖物质转化为葡萄糖
肾上腺素
肾上腺
④调节途径
a.神经调节途径:血糖含量变化→刺激下丘脑相关区域→胰岛细胞及肾上腺→分泌相关激素。
b.体液调节途径:血糖含量变化→直接刺激胰岛细胞→分泌相关激素。
2.反馈调节
(1)概念:在一个系统中,系统本身工作的效果,反过来又作为信息调节该系统的工作。
(2)意义:反馈调节是生命系统中非常普遍的调节机制,它对于机体维持稳态具有重要意义。
(1)胰岛素通过促进血糖的去路,抑制血糖的来源来调节血糖的平衡( √ )
(2)胰高血糖素可以促进肝糖原和肌糖原的分解,从而使血糖浓度升高( × )
(3)人体饥饿时,血液流经肝脏后,血糖的含量会升高;血液流经胰岛后,血糖的含量会降低( √ )
(4)糖尿病的主要症状是少饮、少食、少尿、消瘦( × )
(5)血糖调节过程中既有神经调节也有激素调节( √ )
(6)人体皮下注射胰岛素可起到降低血糖的作用( √ )
(7)血液中胰岛素增加可促进胰岛B细胞分泌胰高血糖素( × )
(8)当血糖浓度上升时,胰岛素分泌量增加,引起骨骼肌细胞膜上葡萄糖转运载体的数量增加 ( √ )
下图为血糖调节的部分过程示意图,据图分析:
(1)图中激素①和激素②分别是什么激素?它们分别是由哪种细胞分泌的?
提示 胰高血糖素和胰岛素;胰高血糖素是由胰岛A细胞分泌的,胰岛素是由胰岛B细胞分泌的。
(2)胰脏属于人体中重要的腺体,它分泌的物质都是激素吗?
提示 不是,它还分泌多种消化酶。
(3)如果胰岛B细胞受损则会引起哪种疾病?能否用口服胰岛素制剂的方式治疗?
提示 糖尿病;不能,因为胰岛素的化学本质是蛋白质,在消化道内会被消化成氨基酸。
1.血糖平衡的调节过程
(1)影响胰岛素分泌的因素
①血糖浓度——高浓度,即a途径;
②神经调节——下丘脑传出神经,即b途径;
③胰高血糖素,即c途径。
(2)影响胰高血糖素分泌的因素
①血糖浓度——低浓度,即f途径;
②神经调节——下丘脑传出神经,即e途径;
③胰岛素,即d途径。
2.糖尿病的发病机理及其治疗
(1)Ⅰ型糖尿病的发病原因:胰岛B细胞受到破坏或免疫损伤导致的胰岛素绝对缺乏。
(2)Ⅱ型糖尿病的发病原因:机体组织细胞对胰岛素敏感性降低(可能与细胞膜上胰岛素受体受损有关),而血液中的胰岛素含量降低并不明显。
(3)症状:“三多一少”(多尿、多饮、多食;体重减少)。
(4)危害:往往引起多种并发症。
(5)治疗:控制饮食与药物治疗相结合。
命题点一 血糖平衡调节的基本过程分析
1.下图是某同学在模拟活动中建立的血糖调节模型,相关叙述正确的是( )
A.激素甲是胰高血糖素
B.激素乙是胰岛素
C.激素甲能促进葡萄糖的氧化分解
D.激素乙能抑制肝糖原的分解
答案 C
解析 分析图示可知,胰岛B细胞分泌的激素甲是胰岛素,具有降低血糖的作用,A项错误;胰岛A细胞分泌的激素乙是胰高血糖素,具有升高血糖的作用,B项错误;激素甲即胰岛素能够促进组织细胞加速摄取、利用和储存葡萄糖,因而能促进葡萄糖的氧化分解,C项正确;激素乙即胰高血糖素能促进肝糖原的分解,D项错误。
2.下图是人体血糖浓度变化的曲线,下列叙述正确的是( )
A.曲线ab段与曲线ef段血糖浓度上升的原因相同
B.曲线bc段与曲线de段血液中胰岛素变化趋势不同
C.fg段血糖维持相对稳定只要依靠内分泌系统的调节就能完成
D.当血糖偏低时,胰高血糖素可促进肝糖原和肌糖原分解从而使血糖升高
答案 B
解析 曲线ab段血糖浓度升高是由于消化和吸收了食物中的糖类,但ef段血糖浓度升高主要是由于肝糖原的分解和非糖物质的转化,A错误;bc段为血糖浓度较高时的降低过程,该时期胰岛素分泌较多,但de段血糖浓度是在正常值下的降低过程,该阶段胰岛素分泌较少,B正确;血糖平衡是神经—体液调节的结果,C错误;胰高血糖素只促进肝糖原的分解而不促进肌糖原的分解,D错误。
科学思维 血糖平衡调节曲线模式图解读
(1)图1表示正常人和糖尿病患者的胰岛素浓度变化曲线,判断的依据是胰岛素含量和变化波动幅度,含量多且波动幅度大的A为正常人,B为糖尿病患者。
(2)图2表示正常人和血糖异常患者的血糖浓度变化曲线。根据初始浓度和波动范围判断,波动范围在0.8~1.2 g/L且起点也在该范围内的b为正常人,a为高血糖或糖尿病患者,c为低血糖患者。
(3)图3表示进食后胰岛素、胰高血糖素或肾上腺素相对含量变化曲线,根据进食后曲线的变动趋势进行判断,即进食后含量增加的a为胰岛素,进食后含量减少的b为胰高血糖素或肾上腺素。
命题点二 血糖调节有关的实验探究题分析
3.(2018·济南二模)某研究小组欲研究桑叶提取液对患糖尿病小鼠的降血糖效果,设计了一系列实验。下列有关实验的设计思路,说法错误的是( )
A.随机选取三组生理状况相同、数量相等的健康小鼠,其中两组制备成患糖尿病的小鼠
B.每组小鼠在实验开始前和实验结束后都需要测量其血糖浓度
C.患糖尿病小鼠既可以作为实验组又可以作为对照组
D.对照组除每天饲喂等量的食物,也要注射等量的桑叶提取液
答案 D
解析 根据题干信息分析,本实验的目的是探究桑叶提取液对患糖尿病小鼠的降血糖效果,自变量为是否含有桑叶提取液,无关变量应该保持相同且适宜,因此应该随机选取三组生理状况相同、数量相等的健康小鼠,其中一组小鼠正常,另外两组制备成患糖尿病的小鼠,A项正确;该实验的因变量是小鼠的血糖浓度,因此每组小鼠在实验开始前和实验结束后都需要测量其血糖浓度,B项正确;患糖尿病小鼠与正常小鼠相比为实验组,同时其实验前后可以形成自身对照,即其也可以作为对照组,C项正确;根据实验的单一变量原则和对照性原则,实验组注射桑叶提取液,则对照组应该注射等量的桑叶提取液的溶剂,D项错误。
4.某位同学设计了如下实验流程。实验中5只家兔的药剂注射剂量和生理指标均按单位体重计算。据此判断,下列有关叙述不正确的是( )
A.实验中起对照作用的有①号和⑤号家兔
B.二次注射后,低血糖症最先缓解的是②号家兔
C.该实验不能证明肾上腺素是如何升高血糖的
D.该实验证明了家兔的血糖调节是神经—体液调节
答案 D
解析 在首次注射实验中,①是对照组(空白对照),②~⑤都是实验组,在二次注射实验中,⑤是对照组,②~④是实验组,A项正确;二次注射时,②号注射的是葡萄糖溶液,葡萄糖溶液能迅速地缓解低血糖症状,B项正确;该实验能证明肾上腺素能够升高血糖,但不能证明肾上腺素是如何升高血糖的,C项正确;该实验证明了家兔的血糖调节具有体液调节,D项错误。
考点三 激素分泌的调节及神经调节与体液调节的关系
1.甲状腺激素分泌的分级调节
(1)三级腺体:a.下丘脑、b.垂体、c.甲状腺。
(2)三种激素:甲——促甲状腺激素释放激素、乙——促甲状腺激素、甲状腺激素。
(3)两种效果:“+”“-”分别表示促进、抑制。
深化拓展 激素分泌的分级调节与反馈调节模型
(1)分级调节:下丘脑能够控制垂体,垂体控制相关腺体,这种分层控制的方式称为分级调节。
(2)反馈调节:甲状腺或性腺分泌的激素进入血液后,又可反过来调节下丘脑和垂体中有关激素的合成与分泌,属于反馈调节。
2.体液调节与神经调节的区别和联系
(1)区别
比较项目
神经调节
体液调节
作用途径
反射弧
体液运输
反应速度
迅速
较缓慢
作用范围
准确、比较局限
较广泛
作用时间
短暂
比较长
(2)联系
①激素能直接影响神经系统的发育和功能,两者常常同时调节生命活动。
②内分泌腺本身直接或间接地受中枢神经系统的调节,体液调节可以看做是神经调节的一个环节。
1.有关甲状腺激素、性激素等分泌调节的判断
(1)在甲状腺激素分泌的反馈调节中,下丘脑和垂体细胞是甲状腺激素的靶细胞( √ )
(2)垂体分泌的促甲状腺激素,通过体液定向运送到甲状腺( × )
(3)被阉割的动物血液中的促性腺激素含量将降低( × )
(4)甲状腺激素不能影响神经系统的活动( × )
(5)垂体分泌促甲状腺激素受下丘脑调控( √ )
(6)在甲状腺激素的分级调节过程中,促甲状腺激素释放激素既可以作用于垂体,也可以作用于甲状腺( × )
2.有关下丘脑功能的判断
(1)下丘脑能分泌促甲状腺激素,调节甲状腺激素的合成和分泌( × )
(2)下丘脑既能参与神经调节也能参与体液调节( √ )
(3)垂体分泌的抗利尿激素可引起尿量减少( × )
(4)下丘脑的活动受其他相关内分泌腺分泌的激素负反馈调节( √ )
(5)下丘脑体温调节中枢发出的神经可支配肾上腺的活动( √ )
据图分析甲状腺激素的分泌过程
(1)由图可知,甲状腺激素的分泌存在什么调节?
提示 存在分级和负反馈调节。
(2)若其他条件不变,给小鼠饲喂含②的食物,则③的量将变化吗?为什么?
提示 不变;②为促甲状腺激素,化学本质是蛋白质,只能注射,不能口服,故若给小鼠饲喂含②的食物,促甲状腺激素会被分解,③的量将不变。
(3)欲研究甲状腺和甲状腺激素的生理作用,对成年小鼠的分组及处理见下表,在适宜的实验条件下正常饲养,每隔一定时间测定耗氧量(单位时间内单位体重的氧消耗量),记录数据并统计分析。
甲组
乙组
丙组
丁组
切除甲状腺
手术但不切除甲状腺
甲状腺激素溶液灌胃
W
饲养14天
饲养14天
1次/天,共14天
1次/天,共14天
注:本实验中灌胃是指将液体由动物口腔直接注入到胃中。
请回答:
①表中W是对丁组小鼠的处理,是何处理?
提示 等量生理盐水灌胃。
②预测实验结果(设计一个坐标系,将预测的实验结果用示意曲线表示)。
提示 如图所示
③通过服用放射性131I也可检测甲状腺的功能,其依据是什么?
提示 I是甲状腺合成甲状腺激素的原料之一,而且131I的放射性强度可被仪器测定,故可以通过服用放射性131I来检测甲状腺的功能。
命题点一 激素分泌的分级与反馈调节过程分析
1. (2018·北京海淀区高三模拟)肾上腺糖皮质激素是一种可以升高血糖浓度的激素,当人体受到刺激后体内会发生如下图所示的过程,相关叙述不正确的是( )
A.肾上腺糖皮质激素与胰高血糖素具有协同作用
B.刺激引起肾上腺糖皮质激素分泌是神经—体液调节
C.下丘脑中有神经递质和肾上腺糖皮质激素的受体
D.肾上腺糖皮质激素可以促进肌糖原分解和非糖物质转化
答案 D
解析 结合题意,肾上腺糖皮质激素具有升高血糖的作用,而胰高血糖素也具有升高血糖的作用,所以二者具有协同作用,A项正确;由图看出,肾上腺糖皮质激素的分泌是受刺激引起神经系统分泌神经递质,作用于下丘脑分泌CRH,CRH作用于垂体,引起垂体分泌ACTH,ACTH作用于肾上腺皮质,引起肾上腺皮质分泌肾上腺糖皮质激素,整个过程既有神经系统参与调节,也有激素参与调节,所以属于神经—体液调节,B项正确;下丘脑神经细胞能够识别神经递质传递的兴奋,也能够识别肾上腺糖皮质激素进行激素调节的反馈调节,故下丘脑中既有接受神经递质的受体也有接受肾上腺糖皮质激素的受体,C项正确;肾上腺糖皮质激素不能促进肌糖原分解为葡萄糖,D项错误。
2.有三个均表现为低甲状腺激素的病人,他们分别患有甲状腺、垂体和下丘脑功能缺陷病。给这些病人及健康人静脉注射促甲状腺激素释放激素(TRH),注射前30 min和注射后30 min分别测定每个人的促甲状腺激素(TSH)浓度,结果如下表。
项目
健康人
病人甲
病人乙
病人丙
注射TRH前
<10 mU/L
<10 mU/L
<10 mU/L
10~40 mU/L
注射TRH后
10~40 mU/L
10~40 mU/L
<10 mU/L
>40 mU/L
经诊断甲患有下丘脑功能缺陷病,下列对实验结果分析正确的是( )
A.病人乙患有垂体功能缺陷病,病人丙患有甲状腺功能缺陷病
B.注射TRH后,三位病人的甲状腺激素浓度都可以暂时恢复正常
C.表中数据不能说明“下丘脑—腺垂体—甲状腺”之间存在反馈调节
D.TRH与TSH的作用相同
答案 A
解析 TRH(促甲状腺激素释放激素)由下丘脑分泌,TSH(促甲状腺激素)由垂体分泌。病人乙注射TRH前后,体内TSH含量无明显变化,说明该病人患有垂体功能缺陷病;甲状腺激素对TRH和TSH的分泌存在反馈调节,病人丙在注射TRH前,体内TSH含量较高,注射TRH后体内TSH含量更高,这是由于甲状腺病变导致甲状腺激素分泌不足,失去了对垂体和下丘脑的反馈抑制作用。
命题点二 神经调节与体液调节的关系分析
3.(2018·江苏,20)下列关于人体神经调节和体液调节的叙述,正确的是( )
A.成年后生长激素不再分泌,身高不再增加
B.体内多种激素具有直接降低血糖的作用
C.与神经调节相比,体液调节通常作用缓慢、持续时间长
D.神经中枢只能通过发出神经冲动的方式调节相关器官的生理活动
答案 C
解析 人体内的生长激素随着年龄的增长而分泌量趋于减少,所以成年后生长激素不是不再分泌,而是分泌量减少,A错误;胰岛素是人体内唯一能降低血糖的激素,B错误;体液调节具有反应速度缓慢、作用范围广、持续时间长等特点,C正确;神经中枢除了可通过发出神经冲动的方式调节相关器官的生理活动外,还可通过释放激素来调节相关器官的生理活动,如下丘脑的某些神经细胞,D错误。
4.关于神经调节和体液调节之间的关系,下列叙述错误的是( )
A.不少内分泌腺本身可以直接或间接地受神经系统的调节
B.内分泌腺所分泌的激素可以影响神经系统的发育和功能
C.人体各器官、系统的活动协调一致离不开神经调节和体液调节的协调
D.下丘脑接受寒冷刺激后分泌TRH的过程属于神经—体液调节
答案 D
解析 不少内分泌腺本身直接或间接地受中枢神经系统的调节,在这种情况下,体液调节可以看作神经调节的一个环节,A正确;内分泌腺所分泌的激素可以影响神经系统的发育和功能,如幼年时甲状腺激素缺乏会影响脑的发育,B正确;正是由于神经调节和体液调节的协调,人体各器官、系统的活动才能协调一致,C正确;下丘脑接受寒冷刺激后分泌TRH属于神经调节的一个环节,没有体现体液调节,D错误。
矫正易错 强记长句
1.激素和神经递质都可在细胞间传递信息,体现细胞膜的信息传递功能;二者发挥作用后都可被分解或灭活,另外有些游离的神经递质可被重新吸收。
2.生长激素和甲状腺激素都有促进生长发育的作用,但作用原理不同,甲状腺激素主要促进发育,生长激素主要促进生长。
3.激素只作用于靶细胞≠只运输给靶细胞
激素只作用于靶细胞(因只有靶细胞的细胞膜上或细胞内才有其受体),但激素分泌后会广泛运输或弥散于体液中,并非只运输给靶细胞。
4.胰岛素的生理功能应表述为促进组织细胞摄取、利用和储存葡萄糖,从而使血糖水平降低。切忌笼统地表述为降血糖,降血糖只是胰岛素的作用结果。
5.体液调节≠激素调节
在体液调节中,激素调节起主要作用,但不是唯一的,如CO2、H+等对生命活动的调节也属于体液调节。
6.下丘脑是内分泌系统的总枢纽,同时也受大脑皮层的调控。下丘脑的部分细胞既能传导神经冲动,又有分泌激素的功能。
1.甲状腺激素的主要作用有促进新陈代谢和幼小动物的生长发育,促进神经系统的分化和成熟;其靶细胞是几乎全身组织细胞。
2.促甲状腺激素的主要作用是促进甲状腺的发育和甲状腺激素的分泌。
3.饭后,血糖有所升高,一段时间后又恢复正常,其调节过程:血糖升高,胰岛素分泌增加,促进组织细胞对血糖的摄取、利用、储存和转化,从而降低血糖。
4.糖尿病病人出现“多尿”的原因:原尿中含有大量的糖,渗透压升高导致肾小管和集合管对水分的重吸收困难,使尿液增多。
5.激素调节的三大特点是微量和高效、通过体液运输、作用于靶器官和靶细胞。
6.神经调节和体液调节的关系:一方面神经调节主导体液调节,体液调节可以看作是神经调节的一个环节;另一方面,激素又能影响神经系统的发育和功能。
重温高考 演练模拟
1.(2018·全国Ⅱ,3)下列有关人体内激素的叙述,正确的是( )
A.运动时,肾上腺素水平升高,可使心率加快,说明激素是高能化合物
B.饥饿时,胰高血糖素水平升高,促进糖原分解,说明激素具有酶的催化活性
C.进食后,胰岛素水平升高,其既可加速糖原分解,也可作为细胞的结构组分
D.青春期,性激素水平升高,随体液到达靶细胞,与受体结合可促进机体发育
答案 D
解析 运动时,肾上腺素分泌增多,肾上腺素能使心肌收缩力加强,心率加快,但它是激素,不提供能量,不是高能化合物,A项错误;饥饿时,血糖含量下降,胰高血糖素分泌增多,能加速肝糖原分解,说明激素具有调节作用,但激素不具有酶的催化活性,B项错误;进食后,血糖含量升高,胰岛素分泌增多,能加速糖原合成,但激素不能作为细胞的结构组分,C项错误;青春期,性激素分泌增多,随体液到达全身各处,与靶细胞上的受体特异性结合,从而促进机体发育,D项正确。
2.(2018·海南,12)给实验兔注射一定量甲状腺激素后,可引起的生物学效应是( )
A.糖的分解代谢降低 B.碘的需要量增加
C.饥饿感增强 D.TSH分泌增加
答案 C
解析 给实验兔注射一定量甲状腺激素后,细胞代谢增强,糖的分解代谢加快,饥饿感增强,A项错误、C项正确;甲状腺合成的甲状腺激素减少,碘的需要量降低,B项错误;在负反馈调节的作用下,垂体分泌的TSH减少,D项错误。
3.(2018·浙江4月选考,6)下列关于人体内性激素的叙述,错误的是( )
A.睾酮促进卵细胞的发生
B.雌性激素促进女性皮下脂肪的积累
C.雌性激素增强输卵管和子宫的活动
D.雄性激素促进男性附属生殖器官的生长
答案 A
解析 雌性激素促进卵细胞成熟,A错误。
4.(2016·全国Ⅱ,3)下列关于动物激素的叙述,错误的是( )
A.机体内、外环境的变化可影响激素的分泌
B.切除动物垂体后,血液中生长激素的浓度下降
C.通过对转录的调节可影响蛋白质类激素的合成量
D.血液中胰岛素增加可促进胰岛B细胞分泌胰高血糖素
答案 D
解析 激素的分泌是以细胞代谢为基础的,因此机体内、外环境的变化可通过影响细胞代谢而影响激素的分泌,A正确;生长激素是由垂体分泌的,切除动物垂体后,血液中生长激素的浓度下降,B正确;蛋白质类激素的合成过程包括转录和翻译,因此通过对转录的调节可影响蛋白质类激素的合成量,C正确;胰岛素是由胰岛B细胞分泌的,胰高血糖素是由胰岛A细胞分泌的,D错误。
5.(2017·全国Ⅲ,31)为研究胰岛素的生理作用,某同学将禁食一段时间的实验小鼠随机分为A、B、C、D四组,A组腹腔注射生理盐水,B、C、D三组均腹腔注射等量胰岛素溶液,一段时间后,B、C、D三组出现反应迟钝、嗜睡等症状,而A组未出现这些症状。回答下列问题:
(1)B、C、D三组出现上述症状的原因是_______________________________________________
_______________________________________________________________________________。
(2)B、C、D三组出现上述症状后进行第二次注射,给B组腹腔注射生理盐水;为尽快缓解上述症状给C组注射某种激素、给D组注射某种营养物质。那么C组注射的激素是____________,D组注射的营养物质是________。
(3)第二次注射后,C、D两组的症状得到缓解,缓解的机理分别是_________________________
________________________________________________________________________________
_______________________________________________________________________________。
答案 (1)血糖低于正常水平 (2)胰高血糖素 葡萄糖
(3)C组:胰高血糖素能促进肝糖原的分解和非糖物质转化为葡萄糖,使血糖水平升高;D组:葡萄糖直接使血糖水平升高
解析 (1)由于胰岛素是降血糖激素,能使血糖浓度降低,所以B、C、D三组小鼠在腹腔注射等量胰岛素溶液一段时间后,体内血糖浓度明显降低,从而出现反应迟钝、嗜睡等症状。(2)(3)由于胰高血糖素能促进非糖物质转化为糖类、促进肝糖原的分解,使血糖浓度升高,所以C组注射的激素是胰高血糖素;D组注射的营养物质是葡萄糖,直接补充血糖,使体内血糖浓度升高。
一、选择题
1.(2018·六安一中月考)激素在人体内起调节作用,下列有关人体内激素的说法中错误的是( )
A.激素具有微量和高效的特点
B.激素可通过血浆、组织液和淋巴运输
C.激素种类多,但只能为机体提供少量能量
D.激素作用于靶器官、靶细胞
答案 C
解析 激素的特点是微量和高效、通过体液运输、作用于靶细胞和靶器官,A、B、D项正确;激素起调节作用,不能提供能量,C项错误。
2.如图是人体内某激素进行调节的示意图。下列叙述错误的是( )
A.由图可知此激素可能是性激素,起到信号分子的作用
B.该激素与相应受体结合后形成的复合体,穿过核孔并作用于核内DNA
C.该激素能影响遗传信息的转录过程,从而影响蛋白质的合成
D.细胞间的信息交流都是通过此种方式进行的
答案 D
解析 分析题图,可发现信号分子的受体在细胞内,性激素的化学本质是固醇,可进入细胞内与受体结合;信号分子与受体蛋白结合后通过核孔进入细胞核,启动转录,进而控制蛋白质的合成;细胞间的信息交流方式多种多样,还有直接接触、通过胞间连丝交流等。
3.正常人的血糖含量是0.8~1.2 g/L,含量过高将导致糖尿病(分Ⅰ型和Ⅱ型两类)。注射胰岛素可以治疗Ⅰ型糖尿病,对Ⅱ型则无效。为进行一次医学测试,A、B和C三名成年人禁食12 h,然后喝下含100 g葡萄糖的溶液。在摄入葡萄糖后的4 h内,定时测定每人血浆中的葡萄糖和胰岛素水平,结果如下图所示。据此分析错误的是( )
A.成年人B是糖尿病患者,病因可能是胰岛B细胞发生功能阻碍
B.成年人A是正常人,饭后能够通过分泌胰岛素使血糖维持正常水平
C.成年人C是糖尿病患者,病因可能是胰岛素受体基因突变
D.成年人C的血糖浓度随着胰岛素水平的升高而降低
答案 D
解析 摄入葡萄糖溶液后,A的血糖水平和胰岛素水平都表现正常,饭后可以通过分泌胰岛素维持正常的血糖水平。B和C的血糖水平都超出正常范围,所以可以认为B和C都是糖尿病患者,且B在血糖浓度升高后胰岛素的分泌并没有明显增加,所以可判定B的病因是胰岛B细胞发生功能障碍,而C的胰岛素分泌正常,其病因最可能是激素不能与受体结合,可能是由于相关基因发生突变而导致的。
4.(2018·甘肃西北师范大学附属中学高三冲刺)选取健康大鼠,持续电刺激支配其胰岛的副交感神经,测定血液中胰岛素的浓度,结果如图所示。据图分析有关叙述错误的是( )
A.开始刺激后,血糖浓度将降低
B.开始刺激后,大鼠肝糖原分解将加快
C.开始刺激后,胰高血糖素浓度将会下降
D.该图示表明神经系统也可能参与血糖调节
答案 B
解析 题图显示:开始刺激后,具有降血糖作用的胰岛素浓度逐渐升高,将促进组织细胞加速摄取、利用和储存葡萄糖,将使血糖合成糖原的速度加快,因此血糖浓度将降低,A项正确、B项错误;胰岛素浓度逐渐升高,会抑制胰高血糖素的分泌,所以开始刺激后,胰高血糖素浓度将会下降,C项正确;持续电刺激支配其胰岛的副交感神经,会引起胰岛素浓度逐渐升高,表明神经系统也可能参与血糖调节,D项正确。
5.为验证胰岛素能降血糖,某同学给几只刚进食的小鼠腹腔注射一定剂量的胰岛素溶液(用酸性生理盐水配制),观察现象,若出现惊厥,则达到目的。该实验不需要完善的是( )
A.为使反应现象出现得较快且明显,实验前应将小鼠饥饿处理,以消耗肝糖原
B.应设置注射等量酸性生理盐水的对照组,且注射的部位、方法同实验组一致
C.应设置口服胰岛素的实验组,对照组灌喂等量的清水
D.出现昏厥现象后,还应对其中的一半注射葡萄糖溶液抢救,另一半不予抢救,进一步观察
答案 C
解析 本实验的目的是验证胰岛素的降血糖功能,为了使实验更快出现低血糖症状,应对小鼠进行饥饿处理,以消耗肝糖原,故A项需要完善;应设置注射等量酸性生理盐水的对照组,且注射的部位、方法同实验组一致,排除实验结果不是由溶剂引起的,故B项需要完善;胰岛素的化学本质是蛋白质,口服会失去活性,故C项不需要完善;当给刚进食的小鼠腹腔注射一定剂量的胰岛素溶液(用酸性生理盐水配制)后,小鼠出现惊厥,为了说明惊厥是由胰岛素降血糖作用引起的,应该对一半的实验动物注射葡萄糖溶液使其血糖恢复正常,而另一半不做处理,作为对照,故D项需要完善。
6.“胰岛素抵抗”是指机体对胰岛素的敏感性降低,使胰岛素促进葡萄糖摄取和利用的效率下降。下列能引起“胰岛素抵抗”的是( )
①胰岛B细胞受损 ②靶细胞表面胰岛素受体减少 ③胰岛素与其特定受体识别发生障碍 ④胰高血糖素分泌增加
A.①② B.②③ C.①③ D.③④
答案 B
解析 胰岛B细胞受损,胰岛素分泌不足,并不是机体对胰岛素的敏感性降低,①错误;靶细胞表面胰岛素受体减少,胰岛素不能与足够多的特异性受体结合,导致胰岛素促进葡萄糖摄取和利用的效率下降,②正确;胰岛素与其特定受体识别发生障碍,导致机体对胰岛素的敏感性降低,③正确;胰高血糖素分泌增加,促进肝糖原分解和非糖物质转化为葡萄糖,④错误。所以B选项正确。
7.(2018·揭阳高三第二次模拟)大豆中含有大豆异黄酮,其分子结构与人雌性激素相似,进入人体后能发挥微弱的雌性激素效应。下列对大豆异黄酮的推测,错误的是( )
A.可缓解雌性激素水平降低者的症状
B.能与人雌性激素受体特异性结合
C.可能作用于下丘脑的雌性激素受体
D.会引起促性腺激素分泌量增加
答案 D
解析 由于大豆异黄酮的分子结构与人雌性激素相似,进入人体后能发挥微弱的雌性激素效应,故可缓解雌性激素水平降低者的症状,A项正确;由于雌性激素可通过反馈调节作用于下丘脑,故可能作用于下丘脑的雌性激素受体,C项正确;由于大豆异黄酮进入人体后能发挥微弱的雌性激素效应,因此能与人雌性激素受体特异性结合,并能够通过反馈调节引起促性腺激素分泌量减少,B项正确、D项错误。
8. (2018·江西师大附中高三三模)下丘脑的CRH神经元兴奋后可分泌促肾上腺皮质激素释放激素CRH(一种含41个氨基酸的神经肽),促进垂体分泌促肾上腺皮质激素,进而促进肾上腺皮质分泌肾上腺皮质激素。研究发现下丘脑—垂体—肾上腺轴的功能紊乱,可使CRH神经元过度兴奋,导致CRH分泌增多,为抑郁症的成因之一。下列叙述错误的是( )
A.正常状态下,兴奋在神经元之间以电信号的形式单向传递
B.CRH的合成、加工需要多种细胞器协调配合,分泌方式为胞吐
C.健康人血液中肾上腺皮质激素增多时会增强对下丘脑的抑制
D.可以通过调控CRH基因或受体的表达水平等方法治疗抑郁症
答案 A
解析 兴奋在神经元之间通过突触传递,从一个神经元通过突触传向另一个神经元存在着电信号→化学信号→电信号的转变,A项错误;CRH是一种多肽,在核糖体上合成后,经过内质网和高尔基体的加工,以胞吐形式分泌到细胞外,B项正确;机体内的激素调节具有反馈调节机制,当肾上腺皮质分泌肾上腺皮质激素增多时,会增强对下丘脑的抑制,从而维持体内激素的正常水平,C项正确;根据题干可知,通过调控CRH基因或受体的表达水平,减少CRH的分泌可治疗抑郁症,D项正确。
9.人体的甲状旁腺和甲状腺C细胞分别分泌甲状旁腺素和降钙素。下图表示的是人体血钙浓度变化的示意图,下列相关叙述正确的是( )
A.降钙素能促进肾小管对钙离子的重吸收过程
B.人体血钙浓度在神经系统的调节下处于动态平衡
C.甲状旁腺素和降钙素对血钙的调节表现为拮抗作用
D.甲状旁腺素只能通过促进肾小管、集合管对钙离子的重吸收而提高血钙浓度
答案 C
解析 分析图示可知,降钙素作用的靶器官是骨,通过作用于骨而降低血液中的钙离子浓度,而不是促进肾小管对钙离子的重吸收过程,A项错误;图示说明人体血钙浓度在激素的调节下处于动态平衡,B项错误;甲状旁腺素通过作用于骨和肾而提高血钙浓度,降钙素通过作用于骨而降低血钙浓度,所以甲状旁腺素和降钙素对血钙的调节表现为拮抗作用,C项正确;甲状旁腺素作用于骨和肾提高血钙浓度,D项错误。
10.(2018·武汉武昌区高三5月调考)在自然灾害发生时,有人不幸长时间被困在缺少食物和水的恶劣环境中。下列有关叙述正确的是( )
A.为维持内环境的相对稳定,下丘脑对抗利尿激素的分泌量增加
B.内环境中缺水,引起相应的渗透压感受器兴奋,下丘脑产生渴觉
C.为维持血糖平衡,下丘脑通过有关神经促进肾上腺和胰岛B细胞的分泌活动
D.此状态下,人体与环境之间几乎没有任何物质和能量的交换
答案 A
解析 被困在缺少水的恶劣环境中,导致机体内环境中缺水,细胞外液渗透压升高,对下丘脑渗透压感受器的刺激增强,产生的兴奋通过有关神经传到大脑皮层产生渴觉,同时促使下丘脑合成并经垂体释放的抗利尿激素的分泌量增加,该激素作用于肾小管和集合管,促进其细胞重吸收水,进而维持内环境的相对稳定,A项正确、B项错误;被困在缺少食物的环境中,会引起血糖浓度降低,导致下丘脑通过有关神经促进肾上腺和胰岛A细胞分别分泌肾上腺素和胰高血糖素,进而促进肝糖原分解,以维持血糖平衡,C项错误;此状态下,人体能进行细胞呼吸,与环境之间有物质交换,D项错误。
二、非选择题
11.(2018·成都高三一模)如图为人体肾上腺皮质、肾上腺髓质受下丘脑调节的模式图,a~d为四种激素,分析回答下列问题:
(1)肾上腺髓质属于反射弧中的________(结构),下丘脑对激素b分泌的调节方式为________,激素b可参与血糖平衡的调节和________调节。
(2)下丘脑对激素d分泌的调节与对甲状腺激素分泌的调节类似,如果激素a为促肾上腺皮质激素释放激素,则当激素d的分泌量过多时,通过________调节使激素________(填图中字母)的分泌量降低。
(3)研究发现,在情绪压力长期得不到缓解的情况下,人体免疫力会有所下降,可能的原因是激素d能抑制T细胞中________的合成和释放,从而使B细胞的____________受阻。
(4)某人头部遭受创伤导致下丘脑的神经内分泌细胞被大量破坏,出现明显的多尿现象,这说明下丘脑分泌经________释放的抗利尿激素减少。
(5)下丘脑中神经内分泌细胞能完成的生理活动有________________(填序号)。
①合成并分泌有关激素 ②接受刺激产生并传导兴奋
③代谢中产生水也消耗水 ④核DNA分子复制与基因表达
答案 (1)效应器 神经调节 体温 (2)(负)反馈 a、c
(3)淋巴因子 增殖和分化 (4)垂体 (5)①②③
解析 (1)肾上腺髓质受下丘脑的调节,属于反射弧中的效应器,下丘脑通过作用于肾上腺髓质从而调节激素b的分泌,对激素b分泌的调节方式为神经调节,激素b为肾上腺素,可参与血糖平衡的调节和体温调节。(2)如果激素a为促肾上腺皮质激素释放激素,则激素c、d分别为促肾上腺皮质激素、肾上腺皮质激素,下丘脑对激素d分泌的调节为分级调节,当激素d的分泌量过多时,会通过负反馈调节使激素a、c的分泌量降低。(3)T细胞可以合成淋巴因子,促进B细胞增殖和分化。(4)某人头部遭受创伤导致下丘脑的神经内分泌细胞被大量破坏,出现明显的多尿现象,说明由下丘脑合成经垂体释放的抗利尿激素减少。(5)下丘脑中神经内分泌细胞可以合成和分泌相关激素,还可以接受刺激并传导兴奋;这些细胞进行代谢活动会消耗水也会产生水;神经细胞为高度分化的细胞,不能进行DNA的复制,能进行基因的表达过程。
12.(2018·大连高三第三次诊断)春天日照逐渐延长时,鸟类大多进入繁殖季节。调节鸟类繁殖活动的过程如图。请回答下列问题:
(1)鸟类的繁殖活动是通过机体的____________调节完成的;激素调节的特点是____________
_______________________________________________________________________________。
(2)鸟类接受日照延长的信息进入繁殖季节,体现了生态系统中信息传递有利于____________
_______________________________________________________________________________。
(3)据图判断,若要验证B的生理作用,不能用去除性腺的鸟作为实验动物,其原因是______________________________________________。有同学提出了以下设计思路:取发育状况一致的雌鸟均分为甲、乙、丙三组,甲组不破坏垂体,并注射一定量的生理盐水;乙组破坏垂体,并注射等量的生理盐水;丙组破坏垂体,并注射等量且适宜浓度的激素B。相同且适宜条件下饲养一段时间后测定______________________。
答案 (1)神经—体液 微量和高效,作用于靶器官、靶细胞
(2)生物种群的繁衍 (3)若去掉性腺,激素B没有靶器官,无法验证该激素的生理作用 三组实验动物的激素C含量
解析 据图分析可知,A表示下丘脑分泌的促性腺激素释放激素,B表示垂体分泌的促性腺激素,C表示性腺分泌的性激素。(1)据图分析,鸟类的繁殖有传入神经的参与,说明有神经调节;与性腺相关,说明有性激素的参与,说明有体液调节;激素调节具有微量和高效,作用于靶器官、靶细胞等特点。(2)生态系统中信息传递有利于生物种群的繁衍,如鸟类接受日照延长的信息进入繁殖季节。(3)若去除了鸟的性腺,则失去了促性腺激素(B)作用的靶器官,无法验证该激素的生理作用,因此不能用去除性腺的鸟作为实验动物来验证B的生理作用。激素B 是促性腺激素,可以促进性腺分泌性激素(C),因此根据实验设计过程,对实验组进行处理后,应该分别检测三组实验动物的激素C含量。
13.下丘脑是人体内环境调节中的重要组成部分,如图所示为下丘脑参与的人体体温、血糖、水盐平衡的调节过程,大写字母表示结构,小写字母表示物质,序号表示生理过程。请据图回答下列问题:
(1)正常人的血糖浓度为0.8~1.2 g/L,当血糖浓度过高时,胰岛素能够促进组织细胞______________________________________________,从而使血糖水平降低。
(2)饮水不足、机体失水过多或吃的食物过咸会导致细胞外液渗透压________,渗透压感受器位于________(器官),f表示的激素是________________,⑨表示的生理作用是_____________
_______________________________________,从而使尿量减少,以维持血浆渗透压稳定。
(3)寒冷刺激时,下丘脑既可作为神经中枢又可释放激素d________________________,因此下丘脑是神经系统和内分泌系统的________。甲状腺激素对D的反馈抑制作用与d对D的刺激作用________________、相互影响,共同维持激素e含量的稳定。研究发现甲状腺激素能进入垂体细胞内发挥作用,表明该细胞能通过____________接受信息。
答案 (1)加速摄取、利用和储存葡萄糖 (2)升高 下丘脑 抗利尿激素 促进肾小管和集合管对水的重吸收
(3)促甲状腺激素释放激素 枢纽 相互拮抗 胞内受体
解析 由图可知,A为下丘脑、B为胰岛、C为肾上腺、D为垂体、E为甲状腺,a为胰岛素、b为胰高血糖素、c为肾上腺素、d为促甲状腺激素释放激素、e为促甲状腺激素、f为抗利尿激素,⑨代表抗利尿激素促进肾小管和集合管对水的重吸收。(1)正常人的血糖浓度为0.8~1.2 g/L,当血糖浓度降低时,胰高血糖素能够促进肝糖原分解和非糖物质转化为葡萄糖,使血糖升高;当血糖浓度过高时,胰岛素能够促进组织细胞加速摄取、利用和储存葡萄糖,从而使血糖水平降低。(2)饮水不足、机体失水过多或吃的食物过咸会导致细胞外液渗透压升高,进而刺激下丘脑渗透压感受器,促进下丘脑合成、分泌抗利尿激素,并由垂体释放,促进肾小管和集合管对水的重吸收,减少尿量,以维持血浆渗透压稳定。(3)下丘脑既能传导神经冲动,又能分泌激素,是神经系统和内分泌系统的枢纽。d(促甲状腺激素释放激素)可促进e(促甲状腺激素)释放,甲状腺激素可抑制促甲状腺激素释放,所以甲状腺激素对D(垂体)的反馈抑制作用与d对D的刺激作用相互拮抗,共同调节e的分泌。甲状腺激素能进入垂体细胞内发挥作用,表明激素受体在细胞内。
高考生物一轮复习考点过关练习第8单元 第25讲 激素调节、神经调节与体液调节的关系 (含解析): 这是一份高考生物一轮复习考点过关练习第8单元 第25讲 激素调节、神经调节与体液调节的关系 (含解析),共26页。试卷主要包含了促胰液素的发现,激素调节的特点等内容,欢迎下载使用。
高考生物一轮复习讲练 第8单元 第25讲 通过激素的调节 神经调节与体液调节的关系 (含解析): 这是一份高考生物一轮复习讲练 第8单元 第25讲 通过激素的调节 神经调节与体液调节的关系 (含解析),共22页。
高考生物一轮复习讲练 第8单元 第25讲 通过激素的调节 神经调节与体液调节的关系 (含解析): 这是一份高考生物一轮复习讲练 第8单元 第25讲 通过激素的调节 神经调节与体液调节的关系 (含解析),共22页。

