


江苏省连云港市2018年中考物理试题(word版,含答案)
展开一、选择题(本大题共10小题,每小题2分,共20分每小题给出的四个选项中只有一个符合题意)
1.下列关于声音的说法正确的是( )
A.乐音都是乐器发出的
B.声音的响度越大,音调就越高
C.声音是由于物体振动产生的
D.响度是由声源振动频率决定的
2.下列与物态变化有关的说法正确的是( )
A.蒸发在任何温度下都能发生
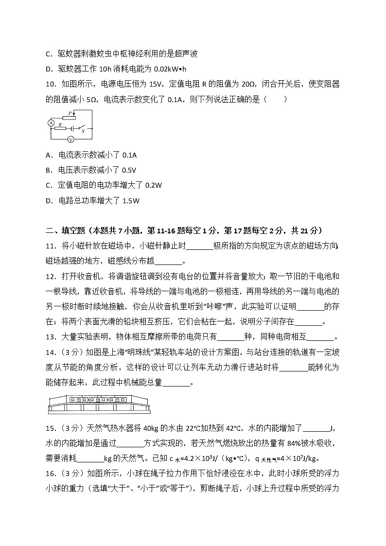
B.水凝固时放出热量,温度降低
C.霜是空气中的水蒸气凝固形成的
D.烧开水时冒出的“白气”是水汽化形成的
3.如图所示,O为杠杆的支点,杠杆右端挂有重为G的物体,杠杆在力F1的作用下在水平位置平衡。如果用力F2代替力F1使杠杆仍在水平位置保持平衡,下列关系中正确的是( )
A.F1<F2B.F1>F2C.F2<GD.F1=G
4.清华大学的研究人员发明一种新型陶瓷,既可以像海绵一样变形,也能像陶瓷一样隔热、绝缘,同时具有超轻、高韧性等特点这种材料适合用来制造下列哪种物品( )
A.自行车的车架B.新型消防服C.输电导线D.便携式水果刀
5.关于温度、内能和热量,下列说法正确的是( )
A.温度相同的物体内能一定相等
B.物体的温度越高,所含的热量越多
C.汽油机做功冲程燃气的内能增加
D.温度相同的物体接触时不发生热传递
6.如图所示,一物块从光滑斜面上A点由静止滑下,B为斜面AC的中点,设物块在AB段重力做功为W1,重力的功率为P1;在BC段重力做功为W2,重力的功率为P2,则下列关系正确的是( )
A.W1>W2,P1>P2B.W1=W2,P1=P2C.W1=W2,P1<P2D.W1<W2,P1<P2
7.下列关于运动和力的说法正确的是( )
A.气体和液体、固体一样也有惯性
B.如果运动的物体不受外力作用,它将慢慢停下来
C.风吹树叶沙沙响,说明不接触的物体之间也有力的作用
D.竖直上抛的物体运动到最高点时速度为0,此刻物体处于静止状态
8.如图所示的四个装置,关于它们的说法正确的是( )
A.图a可用来演示电流的磁效应
B.图b可用来演示电磁感应现象
C.图c可用来演示磁场对电流的作用
D.图d可用来演示电磁铁的磁性强弱与电流大小的关系
9.电子驱蚊器利用变频声波直接刺激蚊虫中枢神经,使其非常痛苦,食欲不振,繁殖力下降,无法在此环境生存,从而达到驱蚊的目的其部分参数见表格,取g=10N/kg关于驱蚊器下列说法错误的是( )
A.驱蚊器的重力为0.6N
B.驱蚊器发出的声音能被正常人听到
C.驱蚊器刺激蚊虫中枢神经利用的是超声波
D.驱蚊器工作10h消耗电能为0.02kW•h
10.如图所示,电源电压恒为15V,定值电阻R的阻值为20Ω,闭合开关后,使变阻器的阻值减小5Ω,电流表示数变化了0.1A,则下列说法正确的是( )
A.电流表示数减小了0.1A
B.电压表示数减小了0.5V
C.定值电阻的电功率增大了0.2W
D.电路总功率增大了1.5W
二、填空题(本题共7小題,第11-16题每空1分,第17题每空2分,共21分)
11.将小磁针放在磁场中,小磁针静止时 极所指的方向规定为该点的磁场方向;磁场越强的地方,磁感线分布越 。
12.打开收音机,将调谐旋钮调到没有电台的位置并将音量放大;取一节旧的干电池和一根导线,靠近收音机,将导线的一端与电池的一极相连,再用导线的另一端与电池的另一极时断时续地接触,你会从收音机里听到“咔嚓”声,此实验可以证明 的存在;将两个表面光滑的铅块相互挤压,它们会粘在一起,说明分子间存在 。
13.大量实验表明,物体相互摩擦所带的电荷只有 种,同种电荷相互 。
14.(3分)如图是上海“明珠线”某轻轨车站的设计方案图,与站台连接的轨道有一定坡度从节能的角度分析,这样的设计可以让列车无动力滑行进站时将 能转化为 能储存起来,此过程中机械能总量 。
15.(3分)天然气热水器将40kg的水由22℃加热到42℃,水的内能增加了 J,水的内能增加是通过 方式实现的,若天然气燃烧放出的热量有84%被水吸收,需要消耗 kg的天然气。已知c水=4.2×103J/(kg•℃),q天性气=4×107J/kg。
16.(3分)如图所示,小球在绳子拉力作用下恰好浸没在水中,此时小球所受的浮力 小球的重力(选填“大于”、“小于”或“等于”),剪断绳子后,小球上升过程中所受的浮力 (选填“变大”、“变小”或“不变”,下同),水对烧杯底部的压强 。
17.(6分)现有一形状不规则的金属块,小明同学用弹簧测力计、细线、烧杯、水,测出了金属块的密度。
(1)请将实验步骤补充完整
①用细线系住金属块,用弹簧测力计测出其重力G。
② 。
③金属块密度的表达式为ρ= (已知水的密度为ρ水)。
(2)实验反思:在实验中,要使测力计的示数有明显的变化,金属块的体积应该 (选填“大一些”或“小一些”)。
三、作图和实验探究题(本大题共5小题,每图或每空2分,共30分)
18.(1)按照题目要求作图或作答:如图所示,请画出这束光线经过凹透镜后的折射光线。
(2)如图所示,用笔画线代替导线将电灯和开关接到电路中。
19.(8分)在“探究平面镜成像特点”的实验中,我们一般选用玻璃板代替平面镜,这样既能看见物体的像,也能透过玻璃板看见另一侧的物体,便于确定物体像的位置但在实验中,由于玻璃板前后两个面都能成像,并且玻璃板的厚度对研究成像规律也有影响。聪明的小明利用生活中梳洗用的两块小镜子(该平面镜的前表面为反射面)也完成了实验,小明的实验步骤如下:
(1)如图甲所示,将两块平面镜分开一定距离固定于不锈钢框架上,将铅笔A放在平面镜前,可以看见铅笔通过平面镜成上下两段不完整的 像(选填“虚”或“实”),此像虽然不完整,但比玻璃板成像要 。
(2)小明用与铅笔A完全一样的铅笔B找到了铅笔A像的位置,他具体的操作是: 。
(3)为了消除平面镜厚度对物距和像距测量的影响,小明用图乙的方法测出了物距和像距,图丙为图乙的简化图,图丙中 表示像距(选填“BD”或“BC“)。
20.(8分)在学习《速度》一节内容后,同学们想探究纸锥下落快慢与锥角以及扇形半径的关系。他们用普通复印纸裁出3个不同规格的扇形纸片,制成了如图甲所示的3个纸锥实验中,纸锥每次从相同高度由静止释放,用秒表多次测量每个纸锥下落的时间,取平均值后记录在表格中。
(1)对于纸锥下落前的初始位置,有乙图所示的两种摆放方式,你认为正确的是 (选填“A“或“B”)。
(2)分析表中数据,根据实验探究目的,你得出的结论是 。
(3)小明随后用同种纸张制成了质量相等的两个纸锥如图丙,其中4号纸锥的锥角比5号纸锥的锥角大,如果从相同的高度同时由静止释放两个纸锥,以下选项正确的是 。
A.4号纸锥先到地面 B.5号纸锥先到地 C.两个纸锥同时到达地面
(4)如果纸锥在到达地面前作匀速直线运动,设4号纸锥匀速下落时所受阻力为f1,5号纸锥匀速下落时所受阻力为f2,则f1 f2(选填“>“、“<“或“=”)。
21.(10分)小明同学在“探究通过导体的电流与电阻的关系“时,他用如图所示的电路进行实险,可供选择的定值电阻分别为2.5Ω、5Ω、10Ω、15Ω、20Ω、25Ω.实验中电阻R两端的电压始终保持3V不变,滑动变阻器的规格为“15Ω1A”。
(1)请用笔画线代替导线,将图中实物电路连接完整,要求滑动变阻器的滑片P向B端移动时接入电路的电阻变大。
(2)闭合开关后,小明发现电流表示数为0,电压表示数很大,故障原因可能是 。
(3)实验中,不能被选用的电阻为 Ω。
(4)保证可用电阻均能正常进行实验,电源电压应该控制在 V至 V之间。
四、解答题(本大题共2小题,共19分解答时要求写出必要的文字说明、公式和演算过程)
22.(9分)如图所示,水平地面上有一个扫地机器人,它通过安装在身体底部的三个轮子与地面接触,清扫中利用软毛刷和吸气孔收集灰尘,遇到障碍物能够自动改变方向继续行进,某次机器人开始扫地1min后遇到障碍原地旋转20s,然后继续扫地2min,总行驶路程为36m。已知
机器人质量为3.8kg,圆形身体半径为0.2m,三个轮子与地面接触的总有效面积为2×10﹣4m2,行进中受地面的摩擦阻力大小恒为10N,忽略灰尘质量、毛刷支撑以及气流的影响,取g=10N/kg。求:
(1)机器人清扫工作中对地面的压强;
(2)机器人在本次清扫工作中的平均速度
(3)若机器人某段时间以0.5m/s的速度做匀速直线运动,计算机器人该段时间内牵引力的功率
23.(10分)某同学设计的电饭锅具有煮饭和保温两种功能,电路如图所示,闭合开关S1、S2,刚开始触点D与E接触,随着锅内温度升高,热敏电阻R阻值减小,继电器内电流增大,当锅内温度达到103℃时电磁铁吸合衔铁,使触点D脱开E改与F接触;当锅内温度低于50℃时电磁铁松开衔铁,触点D再次与E接触。已知电饭锅工作电压为220V,R1=44Ω,R0为定值电阻,控制电路消耗的功率忽略不计。求:
(1)电饭锅煮饭时消耗的电功率;
(2)要在保温时保持锅内温度不变,假设此时电饭锅散热功率恒为110W,则电路中R2的阻值应为多大;
(3)要给电路加一个保温工作指示灯,则指示灯应该放在图中甲或乙的哪个位置,该指示灯电阻的阻值应具备怎样的特点。
2018年江苏省连云港市中考物理试卷
参考答案
电子驱蚊器参数
额定电压
220V
额定功率
2W
声波频率
22kHz~55kHz
产品质量
60g
产品尺寸
9.9×6×3.3(cm3)
纸锥编号
下落高度h/m
扇形纸片半径r/cm
剪掉的扇形圆心角θ/°
纸锥锥角α/°
下落时间t/s
1
1.9
10
90
81.9
2.20
2
1.9
10
135
71.1
1.84
3
1.9
5
90
81.9
2.20
2023年江苏省连云港市中考物理试题(解析版): 这是一份2023年江苏省连云港市中考物理试题(解析版),共17页。试卷主要包含了选择题,填空题,解答题等内容,欢迎下载使用。
2023年江苏省连云港市中考物理试题(含答案): 这是一份2023年江苏省连云港市中考物理试题(含答案),共10页。试卷主要包含了单选题,填空题,作图题,实验题,计算题,综合题等内容,欢迎下载使用。
江苏省连云港市2018年中考物理试题(word版,含答案): 这是一份江苏省连云港市2018年中考物理试题(word版,含答案),共9页。试卷主要包含了选择题,填空题,作图和实验探究题,解答题等内容,欢迎下载使用。