湖南省邵阳市2021年地理中考模拟试卷(八)(word版 含答案)
展开姓名:__________ 班级:__________考号:__________
一、选择题(共25题;共50分)
1.下列关于我国地形的说法不正确的是( )
A. 地形类型复杂多样 B. 山区面积最大 C. 各类地形交错分布 D. 平原面积最大
2.“南国春意浓,北国正冰封”,下列叙述与其反映的特征最相符的是( )
A. 我国夏季普遍高温
B. 我国南方气温比北方低
C. 我国冬季南北温差很大
D. 我国大多数地区雨热同期
3.“国庆节”期间,长白山停车场上有很多挂有“鲁”字车牌的旅游客车。看来,有不少游客来自( )
A. 山东 B. 山西 C. 河北 D. 河南
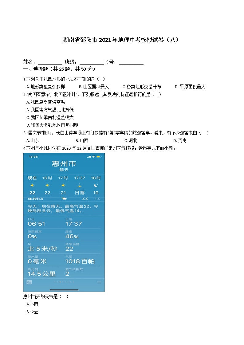
4.下图是小凡同学在2020年12月8日查阅的惠州天气预报。读图完成下面小题。
惠州当天的天气是( )
A.小雨
B.少云
C.阴天
D.晴天
5.图为312国道(图中虚线所示),起点为上海市,终点为新疆的霍尔果斯市,全长4976千米,沿途经过八个省区。读图,312国道自东向西穿越了( )
A. 我国地势的一、二、三级阶梯 B. 我国四类干湿地区
C. 我国的四大地理区域 D. 我国五种不同的气候类型
6.下列对于长江、黄河两河流特征的叙述,正确的是( )
A. 都流经我国地势的三级阶梯 B. 黄河和长江都向东注入东海
C. 两河下游都流经平原并形成“地上河” D. 黄河和长江都有凌汛现象
7.下列描述中,属于我国北方地区地理环境特征的是( )
A. 以平原高原为主,地形平坦 B. 气候湿润,降水充沛
C. 河湖众多,水网纵横 D. 深居内陆,气候干旱
8.人类的生产活动不能随心所欲,它受到地理环境的影响和制约,必须因地制宜。下列做法正确的是( )
A. 在内蒙古草原大力推广水稻种植 B. 生活在湖区的居民发展水产养殖
C. 在长江中下游地区大力发展畜牧业 D. 在山区毁林开荒以扩大耕地面积
9.有关地图知识的叙述,正确的是( )
A. 陆地相对高度相同的点的连线叫等高线 B. 相对高度小的地区,其海拔也小
C. 地形坡度越陡,其等高线越稀疏 D. 图幅相同的中国地图和山东省地图,比例尺不同
10.北京目前面临的问题是( )
①城市人口迅猛增长 ②沙尘暴天气加剧 ③水资源匮乏
④交通拥挤 ⑤住房紧张 ⑥环境污染
A. ①②③ B. ①②③④ C. ①②③④⑤ D. ①②③④⑤⑥
11.生态安全关系长江经济带的可持续发展,目前长江上、中、下游各河段需要解决的生态和环境问题主要有( )
①水土流失 ②洪涝灾害 ③凌汛 ④水污染
A. ①②③ B. ②③④ C. ①②④ D. ①②③④
12.下图为黄河流域图,读图回答下面小题。
图中山脉为我国南北方分界线的是
A.①
B.②
C.③
D.④
13.关于我国首都北京(40°N 116°E)位置的叙述正确的是 ( )
A. 位于北半球,中纬度 B. 位于东半球,高纬度
C. 位于西半球,中纬度 D. 位于南半球,高纬度
14.下图为北京某中学小明同学绘制的2018年北京市人口分布图。读图,完成下面小题。
小明同学绘制此图的过程中,需要查阅的地图资料有( )
A.北京市交通图
B.北京市地形图
C.北京市水系图
D.北京市政区图
15.下列关于北京和台湾的叙述,正确的是( )
①北京是全国的政治、文化和经济中心;
②北京位于华北平原的北部边缘;
③台湾与福建省隔海相望;
④台湾岛是我国的第二大岛.
A. ①② B. ②③ C. ②④ D. ③④
16.举世瞩目的2008年奥运会在北京举行,我们就从这个轻松的话题说起。
本次奥运会的举办地北京的行政区轮廓图是( )
A.
B.
C.
D.
17.读“辽中南地区示意图”和“珠江三角洲地区示意图”,完成下列小题。
与珠江三角洲地区相比,辽中南地区发展工业的优势是( )
A.矿产资源丰富
B.交通便利
C.华侨众多
D.水能丰富
18.诗句“乡愁是一湾浅浅的海峡,我在这头,大陆在那头”。这里的“海峡”指的是( )
A. 琼州海峡 B. 台湾海峡 C. 朝鲜海峡 D. 津轻海峡
19.当北半球夏至日时,出现极昼现象的地区是:
A. 北极圈内 B. 南回归线以南 C. 南极大陆 D. 赤道
20.秦岭—淮河一线为重要的地理界线,下列界线与其大体一致的有
①热带与暖温带界线
②湿润区与半湿润区界线
③季风区与非季风区界线
④800mm等降水量线
⑤内流区与外流区界线
⑥一月0℃等温线
A. ①②③④ B. ③⑤⑥④ C. ①②④⑥ D. ①③⑤⑥
21.读中国局部地区示意图。完成下题。
图中山脉①的名称是( )
A.横断山脉
B.天山山脉
C.昆仑山脉
D.祁连山脉
22.下列城市与其主要工业部门的连线,正确的是( )
A. 上海----石油工业 B. 大庆----煤炭工业 C. 长春----汽车工业 D. 广州----钢铁工业
23.读“东西半球海陆分布图”,回答下题.
关于大洲大洋的面积比较,正确的是( )
A.非洲<欧洲
B.印度洋>大西洋
C.南美洲<亚洲
D.北美洲<南极洲
24.图示意我省某市某时段天气周报手机截图。读图完成以下问题。
根据天气周报,人们出行最有可能使用雨具的是( )
A.星期一
B.星期二
C.星期三
D.星期四
25.某地区在一年中平均每1000人当中,出生并成活20个婴儿,死亡人数10人,那么该地区的人口自然增长率为
A. 10‰ B. 20‰ C. 5‰ D. 30‰
二、综合题(共5题;共50分)
(10分)26.读等高线地形图,回答下列问题
(1)关于图中信息的判读,正确的是( )
A.①③两处的相对高度为400米
B.②处为山脊
C.③处比④处坡陡
D.⑤处为该区域最高峰
(2)判断地形部位:C处是________。
(3)为发展经济,溪水村规划了多次旅游开发项目,那么在A处开发________项目。
(4)从图中得知,向阳镇与溪水村比较,向阳镇发展为城镇的有利条件是________。
(10分)27.读四大区域图,回答问题
(1)写出我国四大区域名称。
A________;B________;C________;D________
(2)图中字母分别代表的地理事物。
①是我国东部重要的地理界线________。这条线以北的耕地以________为主,主要的粮食作物是________;以南的耕地以________为主,主要的粮食作物是________。
(3)秦岭—淮河一线是我国冬季1月份0℃等温线和年降水量________毫米经过的地方。
(4)我国历史文化悠久,名胜古迹众多,人文旅游资源丰富,请写出其中三个著名的古都________、________、________。
(10分)28.“一处水源供全球”是国际矿泉水行业通用的模式,该处水源必须是世界三大黄金水源(即阿尔卑斯山、大高加索山和长白山)之一.读“中国某品牌矿泉水出口全球示意图”,回答有关问题.
(1)该品牌矿泉水已出口全球五个大洲,其中①为________洲.
(2)该品牌矿泉水在运往②大洲的途中,需要经过的大洋③为________洋.
(3)该品牌矿泉水在运到④国家后,看到成群的羊,该国家是________.
(4)a、b山脉中,代表大高加索山的是________.
(5)大约1.5亿年前,阿尔卑斯山曾经是古地中海的一部分.请用板块构造学说解释阿尔卑斯山的形成原因.
(10分)29.读“中国气候类型分布示意图”及相关图片,完成下列各题。
(1)写出图中字母所代表的气候类型的名称A________,B________,C________。
(2)图片中的景观所属的气候类型是________,气候特点是________。该气候的气温曲线和降水量柱状图为甲、乙中的________。
(3)我国是世界上受季风影响最显著的国家之一,大部分地区冬季盛行偏北风,夏季盛行偏南风,其气候特征主要表现为________。
(4)我国夏季气温最低的地方是________,原因是________。
(5)我国年降水量最多的地方是台湾省的________。
(6)内蒙古自治区的海拉尔属于温度带中的________带,干湿地区中的________地区。
(10分)30.阅读图文材料回答下列问题。
2020 年春节期间,湖北省武汉市突发新冠肺炎疫情。疫情就是命令,防控就是责任。为了尽快结束这场没有硝烟的"战疫",自武汉疫情暴发以来,在党中央应急领导小组的精心部署下,全国各地多部门、多人员迅速驰援武汉,大量医疗、生产、生活物资运 抵湖北,为打赢"战疫"提供有力后勤保障。左图为湖北省地形图,右图为湖北省主要铁路。
(1)疫情就是命令,全国各地多部门迅速驰援武汉。为了保证医护人员第一时间抵达,选择交通运输方式是________,大批量防护物资尽快运抵武汉主要通过________运输方式,为了能 将物资运抵武汉的各大医院,还需采用公路运输方式,卡车司机应选择一份________ (湖北省地图/武汉交通图)。
(2)宜昌古称夷陵,古人曾有这样的描写∶"水至此而夷,山至此而陵"。这句话也是对当今宜昌地理环境的描述。从图中可知宜昌地处________ (地形区)与________ (地形区)的过渡地带。湖北境内长江在宜昌以下河段的水文特征同以上河段相比,流速变________,致使河道变得________ (弯曲/平直),因此河水中泥沙________,河床抬升,使宜昌以下河段易发生洪涝灾害。
(3)湖北的江汉平原被称为"鱼米之乡",武汉被称为"九省通衢(交通发达之意)"。请从这两个别称中选取一个,运用资料,结合所学,从地理视角进行解释。
答案部分
一、选择题
1. D
2. C
3. A
4. D
5. B
6. A
7. A
8. B
9. D
10. D
11. C
12. B
13. A
14. D
15. B
16. C
17. A
18. B
19. A
20. C
21. C
22. C
23. C
24. C
25. A
二、综合题
26. (1)B
(2)山峰
(3)攀岩运动
(4)地形平坦
27. (1)青藏地区;西北地区;北方地区;南方地区
(2)秦岭—淮河;旱地;小麦;水田;水稻
(3)800
(4)北京;西安;开封、洛阳
28. (1)欧
(2)太平
(3)澳大利亚
(4)b
(5)阿尔卑斯山是亚欧板块与非洲板块碰撞挤压形成的.
29. (1)温带大陆性气候;亚热带季风气候;高原山地气候
(2)温带大陆性气候;冬冷夏热,气温年较差大,降水稀少;乙
(3)雨热同期
(4)青藏高原;海拔高
(5)火烧寮
(6)中温;半干旱
30. (1)航空;航空;武汉交通图
(2)鄂西山地;江汉平原;慢;弯曲;沉积
(3)地势低平,气候湿热,河湖较多,适合水稻的生长和淡水渔业发展,所以有“鱼米之乡“之称;湖北省铁路网密集,四通八达,水运便利
湖南省邵阳市2021年地理中考模拟试卷(一)(word版 含答案): 这是一份湖南省邵阳市2021年地理中考模拟试卷(一)(word版 含答案),共10页。试卷主要包含了选择题,综合题等内容,欢迎下载使用。
湖南省邵阳市2021年地理中考模拟试卷(三)(word版 含答案): 这是一份湖南省邵阳市2021年地理中考模拟试卷(三)(word版 含答案),共11页。试卷主要包含了选择题,综合题等内容,欢迎下载使用。
湖南省邵阳市2021年地理中考模拟试卷(七)(word版 含答案): 这是一份湖南省邵阳市2021年地理中考模拟试卷(七)(word版 含答案),共11页。试卷主要包含了选择题,综合题等内容,欢迎下载使用。

