2021年化学中考真题分类汇编详解通用卷 专题23 化学计算(3)
展开A.10.5gB.35.6g
C.44.8gD.45.8g
【答案】B
【解析】现有一包由2.4g镁、6.5g锌、1.6g碳混合而成的粉末,把它加入到一定量的硝酸银溶液中,由于金属活动性:Mg>Zn>Ag,故镁先与硝酸银反应生成硝酸镁和银,待镁完全反应后,锌再与硝酸银反应生成硝酸锌和银,碳与硝酸银不反应,反应结束后,经过滤、洗涤、干燥,测得滤渣含有三种物质,故滤渣肯定是银、锌、碳,镁已经完全反应,镁可能恰好与硝酸银完全反应,也可能锌已经置换了部分硝酸银,但锌未完全反应。镁与硝酸银反应:,24份镁置换出216份银,故2.4g镁完全反应,生成21.6 g银,锌与硝酸银反应:,65份锌置换出216份银,故6.5g锌完全反应能置换成21.6g银,由于镁可能恰好与硝酸银完全反应,也可能锌已经置换了部分硝酸银。故滤渣的质量:21.6g+6.5g+1.6g=29.7≤滤渣质量<21.6g+21.6g+1.6g=44.8g。故选B。
2.(2020黑龙江龙东)某兴趣小组在研究Zn-Cu合金、Zn-Fe合金、Fe-Al合金、Fe-Cu合金时,发现其中一种合金6.5g与足量稀盐酸充分反应产生了0.5g气体,该合金可能是( )
A.Zn-Cu合金 B.Zn-Fe 合金
C.Fe-Al合金 D.Fe-Cu合金
【答案】C
【解析】金属活动性顺序中,氢前面的金属能与稀盐酸反应生成氢气,氢后面的金属不能与稀盐酸反应产生氢气。铜位于氢后,不与稀盐酸反应,锌、铁、铝位于氢前,都能与稀盐酸反应产生氢气。A、 6.5gZn-Cu合金与足量稀盐酸充分反应产生氢气的质量少于0.2g,不符合题意;B、6.5gZn与足量稀盐酸充分反应产生氢气的质量是0.2g,6.5gFe与足量稀盐酸充分反应产生氢气的质量是0.23g,所以6.5gZn-Fe合金与足量稀盐酸充分反应产生氢气的质量大于0.2g,少于0.23g,不符合题意;C、6.5gFe-Al合金与足量稀盐酸充分反应产生氢气的质量大于0.23g,少于0.72g,符合题意;D、6.5g Fe-Cu合金与足量稀盐酸充分反应产生氢气的质量少于0.23g,不符合题意。故选C。
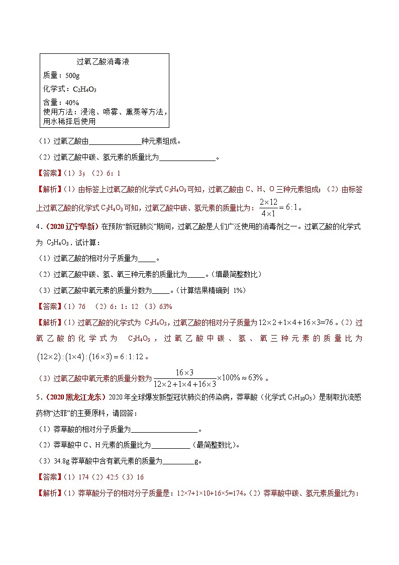
3.(2020内蒙古呼伦贝尔)2020年新型冠状病毒肆虐全球。过氧乙酸溶液是杀死细菌和病毒的一种有效药剂,某商店出售一种过氧乙酸消毒液,其标签上的部分文字说明如图所示。
(1)过氧乙酸由_______________种元素组成。
(2)过氧乙酸中碳、氢元素的质量比为________________。
【答案】(1)3;(2)6:1
【解析】(1)由标签上过氧乙酸的化学式C2H4O3可知,过氧乙酸由C、H、O三种元素组成;(2)由标签上过氧乙酸的化学式C2H4O3可知,过氧乙酸中碳、氢元素的质量比为:。
4.(2020辽宁阜新)在预防“新冠肺炎”期间,过氧乙酸是人们广泛使用的消毒剂之一。过氧乙酸的化学式为 C2H4O3 , 试计算:
(1)过氧乙酸的相对分子质量为 。
(2)过氧乙酸中碳、氢、氧三种元素的质量比为 。(填最简整数比)
(3)过氧乙酸中氧元素的质量分数为 。(计算结果精确到 1%)
【答案】(1)76 (2)6:1:12 (3)63%
【解析】(1)过氧乙酸的化学式为 C2H4O3,过氧乙酸的相对分子质量为。(2)过氧乙酸的化学式为 C2H4O3,过氧乙酸中碳、氢、氧三种元素的质量比为。
(3)过氧乙酸中氧元素的质量分数为。
5.(2020黑龙江龙东)2020年全球爆发新型冠状肺炎的传染病,莽草酸(化学式C7H10O5)是制取抗流感药物“达菲”的主要原料,请回答:
(1)莽草酸的相对分子质量为 。
(2)莽草酸中C、H元素的质量比为 (最简整数比)。
(3)34.8g莽草酸中含有氧元素的质量为 g。
【答案】(1)174(2)42:5(3)16
【解析】(1)莽草酸分子的相对分子质量是:12×7+1×10+16×5=174。(2)莽草酸中碳、氢元素质量比为:(12×7):(1×10)=42:5。(3)34.8g莽草酸中含有氧元素的质量是:。
6.(2020甘肃天水)为防止新冠病毒的传播,我们经常用75%酒精消毒,乙醇俗称酒精,请计算
(1)乙醇分子中C、H、O的原子个数比为?
(2)9.2g乙醇分子中含有碳元素的质量为?
【答案】(1)2:6:1 (2)4.8g
【解析】(1)根据乙醇的化学式可知,一个乙醇分子中含有2个碳原子、6个氢原子、1个氧原子,所以乙醇分子中C、H、O原子个数比为2:6:1;(2)9.2 g的乙醇中含有碳元素的质量为。
7.(2020甘肃金昌)新型冠状肺炎在我国发生后,我省推出防治新冠肺炎的中医药“甘肃方剂”,成效明显。传统中药“金银花”的有效成分“绿原酸”具有抗菌杀毒的作用,其分子式为C16HxO9。已知绿原酸的相对分子质量为354,请你计算:
(1)C16HxO9中x=______________。
(2)“绿原酸”中碳元素和氧元素的质量比为_____________。
(3)“绿原酸”中氧元素的质量分数是____________(结果精确到0.1%)。
【答案】18;4:3;40.7%
【解析】(1)C16HxO9的相对分子质量为354,则(12×16)+x+(16×9)=354,x=18。(2)“绿原酸”中碳元素和氧元素的质量比为(12×16):(16×9)=4:3。(3)“绿原酸”中氧元素的质量分数是。
8.(2020贵州毕节)黄曲霉素AFTB(化学式为C17H12O6)是污染粮食(大米、花生等)的真菌莓素,人类特殊基因在黄曲霉素的作用下发生突变,维而转变为癌症。黄曲霉素的相对分子质量是 ,156mg黄曲霉素中所含氢元素的质量是 mg。
【答案】312;6
【解析】黄曲霉素的相对分子质量是:12×17+1×12+16×6=312;156mg黄曲霉素中所含氢元素的质量是:
9.(2020辽宁铁岭)丙氨酸(化学式为C3H7NO2)是构成蛋白质的一种氨基酸。请计算:
(1)丙氨酸中碳、氢、氮、氧原子的个数比为 。
(2)丙氨酸中质量分数最大的元素是 。
(3)178g丙氨酸中氧元素的质量为________g。
【答案】(1)3:7:1:2(2)碳(或C)(3)64
【解析】(1)化学式中元素符号右下角的数字为一个分子中原子的个数,丙氨酸中碳、氢、氮、氧原子的个数比为3:7:1:2;(2)丙氨酸中碳、氢、氮、氧元素的质量比为:(3×12):(7×1):(1×14):(2×16),=36:7:14:32,碳元素的质量分数最大;(3)178g丙氨酸中氧元素的质量为:178g×=64g。
10.(2020内蒙古通辽)屠呦呦因创制新型抗疟药——青蒿素和双氢青蒿素而获得诺贝尔奖。青蒿素的相对分子质量为282,每个分子由15个碳原子、5个氧原子和n个氢原子构成。请计算:
(1)n为________________。
(2)28.2g青蒿素中氧元素的质量为_________________g。
【答案】(1)22(2)8
【解析】(1)青蒿素的相对分子质量为282,每个分子由15个碳原子、5个氧原子和n个氢原子构成,则,;(2)28.2g青蒿素中氧元素的质量为:。
11.(2020四川内江)维生素C(化学式C6H8O6)对人体皮肤和牙龈健康有重要作用。缺乏维生素C会引起坏血病,中学生每天需要补充约60mg维生素C。请回答下列问题:
(1)维生素C由__________种元素组成,它属于__________(填“无机物”或“有机物”)。
(2)含2g氢元素的维生素C中,氧元素质量为____________g;17.6g维生素C中含_________g碳元素。
【答案】(1)3;有机物;(2)24;7.2
【解析】(1)维生素C(化学式C6H8O6)由碳、氢、氧3种元素组成,它属于有机物。(2)含2g氢元素的维生素C的质量为,则氧元素质量为;17.6g维生素C中含碳元素。
12.(2020四川绵阳)某袋装食品的脱氧剂由活性炭、铁粉和食盐混合而成,三者质量比为 2∶2∶1。现用该脱氧剂进行实验,回答下列问题:
(1)将该脱氧剂加入盐酸中,发生反应的化学方程式为________________。
(2)打开失效的脱氧剂小袋,发现里面出现了红褐色物质,该物质的主要成分是________(填化学式)。5.0g未经使用的该脱氧剂最多能够吸收氧气_____ g。
(3)用电子秤称取7.20g完全失效后的脱氧剂放入烧杯中,加入足量稀硝酸,充分溶解后过滤,滤渣为黑色粉末。向所得滤液中加入足量AgNO3溶液,充分反应产生的沉淀质量为2.87g。列式计算该失效脱氧剂中NaCl的质量分数_____(计算结果精确到0.1%)。
【答案】(1);(2)Fe2O3(或Fe2O3·xH2O);0.86;(3)16.3%
【解析】(1)将该脱氧剂加入盐酸中,铁粉与稀盐酸反应生成氯化亚铁和氢气,发生反应的化学方程式为:。(2)打开失效的脱氧剂小袋,发现里面出现了红褐色物质,该物质是铁粉吸收食品袋中的氧气和水分生成的,该物质的主要成分是Fe2O3(或 Fe2O3·xH2O)。因为该脱氧剂由活性炭、铁粉和食盐混合而成,三者质量比为 2∶2∶1,所以5.0g未经使用的该脱氧剂中铁的质量为:,设5.0 g 未经使用的该脱氧剂最多能够吸收氧气质量为x,则,则,x=0.86g。(3)设:该失效脱氧剂中NaCl的质量为y。
y=1.17g
该失效脱氧剂中NaCl的质量分数为:。
答:该失效脱氧剂中NaCl的质量分数为16.3%。
13.(2020内蒙古呼伦贝尔)为测定某CuSO4溶液中溶质的质量分数,取150gCuSO4溶液,平均分为三份,每一份样品均按如图所示进行实验,实验数据见下表。请计算:
(1)50gCuSO4溶液完全反应时,所得沉淀的质量为______________g。
(2)CuSO4溶液中溶质的质量分数。
【答案】(1)9.8g ;(2)32%
【解析】(1)CuSO4溶液会与NaOH溶液反应生成Cu(OH)2沉淀,由实验数据可得,实验2和实验3产生沉淀的质量相等,可见50gCuSO4溶液完全反应时,所得沉淀的质量为:49.8g-40g=9.8g;
(2)设:50gCuSO4溶液中溶质质量为x。
CuSO4溶液中溶质的质量分数为:。
答:(1)50gCuSO4溶液完全反应时,所得沉淀的质量为9.8g。
(2)CuSO4溶液中溶质的质量分数为32%。
14.(2020内蒙古鄂尔多斯)某兴趣小组取 和 的固体混合物 ,加入到盛有一定质量某浓度稀盐酸的烧杯中,恰好完全反应,气体全部逸出后,所得不饱和溶液的质量为 。
烧杯及烧杯内物质质量随反应时间变化如下表。
计算:(1)生成 的质量为 。
(2)烧杯中原有稀盐酸的溶质质量分数是多少?
【答案】(1) ;(2)
【解析】
(1)氯化钙与盐酸不反应,碳酸钙与盐酸反应生成二氧化碳,减少的质量就是生成二氧化碳的质量,生成二氧化碳的质量是64g-61.8g=g;
(2)设稀盐酸中溶质的质量为。
稀盐酸中溶质的质量分数为:
答:稀盐酸中溶质的质量分数为 0% 。
15.(2020内蒙古呼和浩特)硝酸是一种重要的酸,可用于生产化肥、染料和炸药。工业上利用氮的氧化物、氧气与水反应制备硝酸。
(1)某常见氮的氧化物中N、O两种元素的质量比为7:16,则该化合物的化学式为 。
(2)将该氮的氧化物23.0g与足量的氧气缓慢通入一定量水中(NO2+O2+H2O→HNO3),得到60.0g硝酸溶液溶液的溶质质量分数为多少?(写出计算过程)
【答案】(1)NO2 ;(2)52.5%
【解析】(1)由N、O两种元素组成的化合物中N、O的质量比为7:16,则氮的氧化物的分子中氮原子和氧原子的个数比为 : =1:2,故其氧化物的化学式是NO2.故填:NO2;(2)设生成硝酸的质量为x
x=31.5g
硝酸溶液溶液的溶质质量分数为 ×100%=52.5%
答:60.0g硝酸溶液溶液的溶质质量分数为52.5%。
16.(2020内蒙古包头)取MgCl2、KCl两种固体的混合物19g,向其中加入160.8g水,完全溶解后,再滴加KOH溶液,当恰好完全反应时,过滤得沉淀质量为5.8g,所得滤液中溶质的质量分数为10%。计算:
(1)混合物中MgCl2的质量。
(2)加入KOH溶液的溶质质量分数。
【答案】(1)9.5g;(2)16%
【解析】(1)设氯化镁的质量为x,氢氧化钾的质量为y,生成的氯化钾的质量为z
故混合物中MgCl2的质量为9.5g。
(2)设反应消耗的氢氧化钾溶液质量为m,则有:
故KOH溶液的溶质质量分数为。
答:混合物中MgCl2的质量为9.5g;加入KOH溶液的溶质质量分数为16%。
17.(2020甘肃金昌)某中学化学兴趣小组为测定某石灰石样品(杂质不溶于水,也不与酸反应)中碳酸钙的质量分数,进行如图所示的实验。根据以下信息计算:
(1)生成二氧化碳的质量为 g;
(2)样品中碳酸钙的质量分数是多少?
(3)C烧杯中溶液的溶质的质量分数是多少?
【答案】(1)4.4;(2)80.0% ;(3)10.5%
【解析】(1)生成的二氧化碳的质量:12.5g+50g+50g﹣108.1g=4.4g;
(2)设碳酸钙的质量为x,生成氯化钙的质量为y,
,x=10g
,y=11.1
样品中碳酸钙的质量分数为:×100%=80.0%;
(3)C烧杯中溶液中溶质的质量分数为:×100%≈10.5%。
18.(2020云南省卷)某工厂利用废硫酸溶液与铁反应制取硫酸亚铁。49t废硫酸溶液中的硫酸与5.6t铁恰好完全反应。求:
(1)废硫酸溶液中溶质的质量分数.
(2)理论上生产的硫酸亚铁的质量。
(温磬提示:)
【答案】(1)20%;(2)15.2t
【解析】设废硫酸中硫酸有x吨;理论生产硫酸亚铁y吨
x=9.8t
y=15.2t
废硫酸溶液中溶质的质量分数为:
答:(1)废硫酸溶液中溶质的质量分数为20%;
(2)理论上生产的硫酸亚铁的质量为15.2t。
19.(2020贵州铜仁)铜粉中混有少量的铁粉,为了除去铁粉,某校兴趣小组同学,取该铜粉20g于烧杯中,
然后等量分5次加入未知质量分数的某强酸(W)溶液,充分反应后所得数据如下表,请根据相关知识和
图表信息回答下列问题。
(1)写出你所选择酸(W)的化学式 。
(2)铜粉中混有铁粉的质量是 。
(3)计算你选择酸(W)的质量分数(写出计算过程)。
【答案】(1)H2SO4(或HCl);(2)0.98g;(3)9.8%(7.3%)
【解答】解:(1)铁的金属活动性排在氢的前面,会置换出硫酸或盐酸中的氢,所以所选择酸(W)的化学式是:H2SO4(或HCl);
(2)共生成氢气的质量为:0.035g
设参加反应的铁的质量为y
Fe+H2SO4═FeSO4 +H2↑
56 2
y 0.035g
=
y=0.98g
(3)设5g该硫酸溶液中含H2SO4的质量为x,
Fe+H2SO4═FeSO4 +H2↑
98 2
x 0.01g
═ x=0.49g
该硫酸溶液中溶质的质量分数为×100%=9.8%;
答:该硫酸溶液中溶质的质量分数为9.8%。
设5g该盐酸溶液中含HCl的质量为z,
Fe+2HCl=FeCl2+H2↑
73 2
z 0.01g
=
z=0.365g
该盐酸溶液中溶质的质量分数为×100%=7.3%。
故答案为:(1)H2SO4(或HCl);(2)0.98g;(3)该硫酸溶液中溶质的质量分数为9.8%;若选择的酸为盐酸(HCl),则质量分数为7.3%。
20.(2020广西北部湾)常温下,向盛有100.0gKOH溶液的烧杯中逐滴加入120.0g质量分数为7.3%的稀盐酸,用pH计(精确测定溶液pH的仪器)测定反应过程中溶液的pH,所得数据如下:
(1)恰好完全反应时,消耗稀盐酸的质量为______________g。
(2)求该KOH溶液中溶质的质量分数(结果精确到0.1%)。
【答案】(1)100.0;(2)11.2%
【解析】(1)pH=7,表示恰好完全反应,此时消耗稀盐酸的质量为100.0g,故填:100.0。(2)解:恰好完全反应时,消耗的稀盐酸中溶质的质量设反应消耗KOH的质量为x
该KOH溶液中溶质的质量分数为:
答:该KOH溶液中溶质的质量分数为11.2%。
21.我市覃塘区石灰石资源丰富,某石灰厂为了测定某石灰石样品中CaCO3的质量分数,往盛有300g稀盐酸的烧杯中依次加入粉碎后的石灰石样品(杂质不与盐酸反应),充分反应后,实验数据记录如下:
(1)CaCO3中钙、碳、氧三种元素的质量比为多少;(写最简比)
(2)表中m= ;
(3)所用稀盐酸的溶质质量分数为多少;
(4)求该石灰石样品中CaCO3的质量分数。(写出计算过程)
【答案】(1)10:3:12;(2)332.4;(3)9.7%;(4)80%
【解析】(1)CaCO3中钙、碳、氧三种元素的质量比为40:12:(16×3)=10:3:12;第一次:生成二氧化碳的质量为25g+300g-316.2g=8.8g;设第一次加入25g样品中碳酸钙的质量为x,则
解得x=20g;
该石灰石样品中CaCO3的质量分数为;第四次加入样品后,累计生成二氧化碳的质量为25g+15g+10g+5g+300g-337.4g=17.6g,设生成17.6g二氧化碳需要石灰石样品的质量为y,消耗稀盐酸溶质质量为z,则
,
解得y=50g,z=29.2g;
恰好为前三次加入样品的总质量,即第三次加入样品后,稀盐酸恰好完全反应,故m=50g+300g-17.6g=332.4g;
所用稀盐酸的溶质质量分数为;
答:CaCO3中钙、碳、氧三种元素的质量比为10:3:12;表中m=332.4;所用稀盐酸的溶质质量分数为9.7%;该石灰石样品中CaCO3的质量分数为80%。
22.(2020甘肃天水)将氯化钠和氯化镁的固体混合物30g放入烧杯中,加入245.6g水使其完全溶解,再加入一定质量分数的氢氧化钠溶液,反应过程中滴加氢氧化钠溶液的质量与生成沉淀的质量关系如图所示。请计算;
(1)m的值为 ;
(2)恰好完全反应时,消耗氢氧化钠的质量 克;
(3)恰好完全反应时,所得不饱和溶液中溶质的质量分数(写出具体计算过程)。
【答案】(1)8.7g;(2)16g;(3)10%
【解析】(1)由图中信息可知,20g氢氧化钠溶液完全反应生成2.9g沉淀,加入氢氧化钠溶液60g以后仍然产生沉淀,说明加入60g氢氧化钠溶液时,氢氧化钠完全反应,生成氢氧化镁质量是2.9g ×3=8.7g。(2)当加入的氢氧化钠溶液质量为80克时,为恰好完全反应。设氯化镁的质量为x,氢氧化钠的质量为y,生成的氯化钠的质量为z
故恰好完全反应时,消耗氢氧化钠的质量16克。
(3)溶液中氯化钠质量为,溶液质量为,故恰好完全反应时,所得不饱和溶液中溶质的质量分数为 。
答:恰好完全反应时,消耗氢氧化钠的质量16克;所得不饱和溶液中溶质的质量分数为10.0%。
23.(2020广东省卷)某实验小组探究了溶质的质量分数对H2O2分解速率的影响。实验装置如图所示,用注射器加入不同浓度的H2O2溶液(见下表),实验中使用传感器装置测算生成O2的质量(圆底烧瓶内气压变化在安全范围),绘制氧气质量随时间变化的曲线,如图所示。
(1)实验前需准备不同浓度的H2O2溶液,若要配制100g质量分数为2.4%的H2O2溶液,需质量分数为30%的H2O2溶液 g。
(2)根据实验探究目的,从曲线a、b中,可得出的结论是 。
(3)计算实验Ⅰ条件下H2O2完全分解所得氧气的质量,并写出具体计算过程(1.5-5.0%H2O2溶液的密度取值1.0g/mL)。
(4)在图中画出曲线c的大致位置及趋势。
【答案】(1)8;(2)溶质的质量分数越大,H2O2分解速率越大;(3)0.32g;(4)
【解析】(1)若要配制100g质量分数为2.4%的H2O2溶液,设需质量分数为30%的H2O2溶液质量为x,根据溶液稀释前后溶质质量不变,则30%x=100g×2.4%,解得x=8g。(2)根据实验探究目的,探究溶质的质量分数对H2O2分解速率的影响,从曲线a、b中,曲线a体现反应速率更快,可得出的结论是溶质的质量分数越大,H2O2分解速率越大。(3)实验Ⅰ条件下所用过氧化氢溶液溶质H2O2的质量为10mL×1.0g/mL×3.4%=0.34g,设其完全分解所得氧气的质量为y,则
解得y=0.32g
答:实验Ⅰ条件下H2O2完全分解所得氧气的质量为0.32g。(4)试验Ⅲ用的过氧化氢溶液溶质质量分数比试验Ⅱ的小,故在图中画出曲线c的大致位置及趋势为:
。
24.(2020辽宁锦州)取一定量的硫酸铵固体于烧杯中,加入100g氢氧化钠溶液,加热,恰好完全反应。反应后将溶液蒸干,得到7.1g固体。该反应的化学方程式为:。请计算:
(1)生成氨气的质量。
(2)氢氧化钠溶液中溶质的质量分数。
【答案】(1)1.7g;(2)4%
【解析】设生成氨气的质量为x,氢氧化钠溶液中溶质的质量分数为y
x=1.7g
y=4%
答:生成氨气的质量为1.7g,氢氧化钠溶液中溶质的质量分数为4%。
25.(2020辽宁抚顺)取6.5g锌粒放入烧杯中,向其中加入稀硫酸至恰好完全反应,共用去稀硫酸的质量为50g。请计算:稀硫酸中溶质的质量分数。
【答案】19.6%
【解析】解:设稀硫酸中溶质的质量为x。
答:该稀硫酸中溶质的质量分数为19.6%。
实验1
实验2
实验3
样品质量/g
50
50
50
NaOH溶液质量/g
20
40
60
m/g
44.9
49.8
49.8
反应时间
0
t2
t3
t4
烧杯及烧杯内物质质量
64
62.9
61.8
61.8
项目
第1次
第2次
第3次
第4次
第5次
加入W溶液的质量/g
5
5
5
5
5
每次产生气体的质量/g
0.01
0.01
0.01
0.005
0
加入稀盐酸的质量/g
60.0
80.0
100.0
120.0
烧杯中溶液的pH
13.7
13.3
7.0
0.7
实验次数
第一次
第二次
第三次
第四次
石灰石样品/g
25
15
10
5
烧杯中物质总质量/g
316.2
326.8
m
337.4
试验编号
H2O2的质量分数(%)
H2O2溶液的体积(mL)
对应曲线
Ⅰ
3.4
10.0
a
Ⅱ
2.4
10.0
b
Ⅲ
1.7
10.0
c(待绘制)
2021中考化学真题分类汇编 专题21 物质的推断(学生卷+教师卷): 这是一份2021中考化学真题分类汇编 专题21 物质的推断(学生卷+教师卷),文件包含2021中考化学真题分类汇编专题23化学计算教用doc、2021中考化学真题分类汇编专题23化学计算学用doc等2份试卷配套教学资源,其中试卷共86页, 欢迎下载使用。
2021年化学中考真题分类汇编详解通用卷 专题03 空气(3): 这是一份2021年化学中考真题分类汇编详解通用卷 专题03 空气(3),共7页。
2021年化学中考真题分类汇编详解通用卷 专题23 化学计算(2): 这是一份2021年化学中考真题分类汇编详解通用卷 专题23 化学计算(2),共15页。试卷主要包含了6g,,z=32,7g,9g,硅胶是常用的一种干燥剂,1%),是一种常见的氮肥等内容,欢迎下载使用。

