

2021学年23* 马说同步达标检测题
展开
这是一份2021学年23* 马说同步达标检测题,共5页。试卷主要包含了给下列加点的字注音,解释加点的词,用“/”标出下列句子的朗读停顿,按提示填写课文中的句子,把下列句子译为现代汉语,文学常识填空等内容,欢迎下载使用。
1.给下列加点的字注音。
一食或尽粟一石(shí) 食马者(sì) 骈死于槽枥之间(pián) 才美不外见(xiàn)
2.解释加点的词。
(1)策之不以其道 规律,方法
(2)不以千里称也 称呼
(3)虽有名马 即使
(4)安求其能千里也 怎,怎么
3.解释下列各组加点的多义词在句子中的含义。
(1)食一食或尽粟一石(顿,餐)
食马者不知其能(喂,这个意义后写作“饲”)
食不饱,力不足,才美不外见(吃)
(2)策策之不以其道(鞭打)
执策而临之(马鞭)
(3)以不以千里称也(用)
策之不以其道(按照)
(4)其安求其能千里也(它,代指千里马)
其真无马邪(表示推测、反问的语气)
其真不知马也(大概)
(5)能安求其能千里也(能够)
虽有千里之能(能力,才能)
4.用“/”标出下列句子的朗读停顿。
(1)食马者/不知其能千里/而食也(标两处)
(2)安求/其能千里也(标一处)
5.按提示填写课文中的句子。
(1)千里马被埋没的根本原因是:其真不知马也。
(2)千里马被埋没的直接原因是:食不饱,力不足,才美不外见,且欲与常马等不可得。
(3)描写千里马悲惨遭遇的句子是:祗辱于奴隶人之手,骈死于槽枥之间。
(4)表现“食马者”以“不知马者”身份叹息,借以突出统治者平庸浅薄、愚妄无知的句子是:执策而临之,曰:“天下无马!”
6.把下列句子译为现代汉语。
(1)食马者不知其能千里而食也。
喂马的人不知道按千里马(的食量)去喂养它。
(2)鸣之而不能通其意。
马嘶鸣却不能通晓它的意思。
7.文学常识填空。
(1)韩愈,字退之,唐代(朝代)文学家,其散文尤其著名,有“文起八代之衰”的美誉,是“唐宋八大家”之首,与柳宗元并称“韩柳”。其作品大多收集在《昌黎先生集》里。
(2)《马说》借伯乐和千里马为喻,对在位者不能识别人才,摧残、埋没人才的现象表达了强烈的愤慨。
(3)“说”是古代的一种文体,可以发表议论,也可以记事,都是为了说明一个道理。
8.学习完《马说》一文后,你所在的班级拟开展一次有关“马”的知识竞赛活动。假如你也是参赛选手之一,请完成下面的任务:
(1)马和人类同生死、共荣辱,经历数千年的风风雨雨,成为我们忠实的朋友。请根据你的积累,写出关于“马”的成语、谚语各两个以及两句关于“马”的古诗。
①成语:马到成功__一马当先
②谚语:牛头不对马嘴__人奔家乡马奔草
③古诗句:乱花渐欲迷人眼,浅草才能没马蹄。__山回路转不见君,雪上空留马行处。
(2)自古英雄乘骏马,在中国历史上及古典文学作品中,有诸多英雄豪杰,也有许多宝马良驹。请写出下面名马的乘骑者。
①赤兔马:吕布(关羽) ②乌骓马:项羽 ③的卢马:刘备 ④黄骠马:秦琼
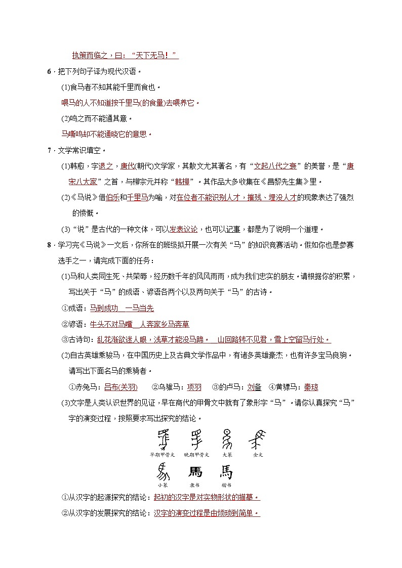
(3)文字是人类认识世界的见证,早在商代的甲骨文中就有了象形字“马”。请你认真探究“马”字的演变过程,按照要求写出探究的结论。
①从汉字的起源探究的结论:起初的汉字是对实物形状的描摹。
②从汉字的发展探究的结论:汉字的演变过程是由烦琐到简单。
02 课内精读
阅读课文,回答问题。
9.说说本文的“伯乐”“千里马”“食马者”各比喻什么?
“伯乐”比喻善于识别人才的统治者。“千里马”比喻被埋没遭摧残的怀才不遇的人才。“食马者”比喻愚昧无知的统治者。
10.作者在文中流露出对“千里马”和“食马者”怎样的感情?
作者为千里马被埋没鸣不平,为千里马得不到应有的待遇而同情、惋惜,同时表现了对愚蠢浅薄的“食马者”的讽刺、针砭和控诉。
11.“策之不以其道,食之不能尽其材,鸣之而不能通其意”这句话运用了怎样的修辞手法?有何表达作用?
排比;将“食马者”的无知浅薄揭露得淋漓尽致。
12.本文以“其真不知马也”一句作结,好处是什么?
讽刺了封建统治者的浅薄愚妄,点明了全文的中心。
13.读完全文,你认为要成为千里马须具备哪些必要条件?
要具备千里马的才能;要有识别人才、赏识人才的伯乐;要把握住机遇;要有适合成长的环境。
03 拓展阅读
(河南中考改编)
【甲】世有伯乐,然后有千里马。千里马常有,而伯乐不常有。故虽有名马,祗辱于奴隶人之手,骈死于槽枥之间,不以千里称也。
马之千里者,一食或尽粟一石。食马者不知其能千里而食也。是马也,虽有千里之能,食不饱,力不足,才美不外见,且欲与常马等不可得,安求其能千里也?
策之不以其道,食之不能尽其材,鸣之而不能通其意,执策而临之,曰:“天下无马!”呜呼!其真无马邪?其真不知马也。
(《马说》)
【乙】《诗》曰:“济济多士,文王以宁。”孔子曰:“十室之邑,必有忠信。”非虚言也。陛下秉①四海之众,曾亡柱干②之固守于四境?殆③开之不广,取之不明,劝之不笃。《传》曰:“土之美者善养禾,君之明者善养士。”中人④皆可使为君子。诏书进贤良,赦小过,无求备,以博聚英俊⑤。
(节选自《汉书》)
【注释】 ①秉:执掌。②柱干:比喻担当重任的人。③殆:大概。④中人:中等资质的人。⑤英俊:杰出人物。
【附乙文参考译文】
《诗经》说:“因为有众多的贤士,文王得以安享天下。”孔子说:“只有十家的小邑,也一定有忠信之人。”这些都是实话呀。陛下拥有天下这么广阔的土地,怎么会没有栋梁之材可以固守四境呢?大概在于人才仕进之路开得不广,选拔任用不明,勉励又不笃厚。《传》说:“好的土质善于养育禾苗,圣明的君主善于供养人才。”中等资质的人都可以让他们成为君子。陛下应下诏书选拔贤良,赦免小的过错,不要求全责备,从而广聚英才。
14.下列加点词语解释有误的一项是(D)
A.祗辱于奴隶人之手(同“衹”,只是)
B.骈死于槽枥之间(两马并驾)
C.取之不明(选拔任用)
D.赦小过(经过)
(解析:D项是“过错”的意思。)
15.下列各组句子中,加点词语意思相同的一项是(B)
A.故虽有名马 名之者谁?太守自谓也
B.食不饱,力不足 今南方已定,兵甲已足
C.策之不以其道 既加冠,益慕圣贤之道
D.鸣之而不能通其意 中通外直,不蔓不枝
(解析:A项有名的取名;B项足够;C项规律,方法学说;D项通晓通气。)
16.用现代汉语翻译下列句子。
(1)马之千里者,一食或尽粟一石。食马者不知其能千里而食也。
千里马吃一顿有时能吃完一石粮食。喂马的人不知道要根据它能日行千里的本领来喂养它。
(2)陛下秉四海之众,曾亡柱干之固守于四境?
陛下拥有天下这么广阔的土地,怎么会没有栋梁之材可以固守四境呢?
17.“也”常表示某种语气,同时暗含情感。结合【甲】文第一段的内容,说说其结尾的“也”字暗含了作者什么样的情感。
“也”字暗含了作者对千里马被埋没的痛惜(不平)之情。
18.根据【甲】【乙】两文的内容,用自己的话填空。
两个语段都在谈人才问题,都认为社会上有人才。人才怎样才能不被埋没?【甲】
文用托物寓意的写法,强调①统治者应善于发现人才;【乙】文用②道理论证(引用论证)的论证方法,强调③统治者应采取措施,招贤纳士。
相关试卷
这是一份人教部编版八年级下册马说课时练习,共6页。试卷主要包含了单选题,填空题,综合性学习,文言文阅读等内容,欢迎下载使用。
这是一份初中语文人教部编版八年级下册马说当堂达标检测题,共15页。试卷主要包含了基础演练,同步解读,对比阅读等内容,欢迎下载使用。
这是一份人教部编版八年级下册马说课后练习题,共8页。试卷主要包含了下列加粗字注音有误的一项是,下列句子中不含通假字的一项是,下列句子翻译有误的一项是,给下列加粗的字注音,解释下列句中加粗的词,用“/”标出下列句子的朗读停顿等内容,欢迎下载使用。