
初中语文人教部编版八年级下册蒹葭评课课件ppt
展开
这是一份初中语文人教部编版八年级下册蒹葭评课课件ppt,共3页。
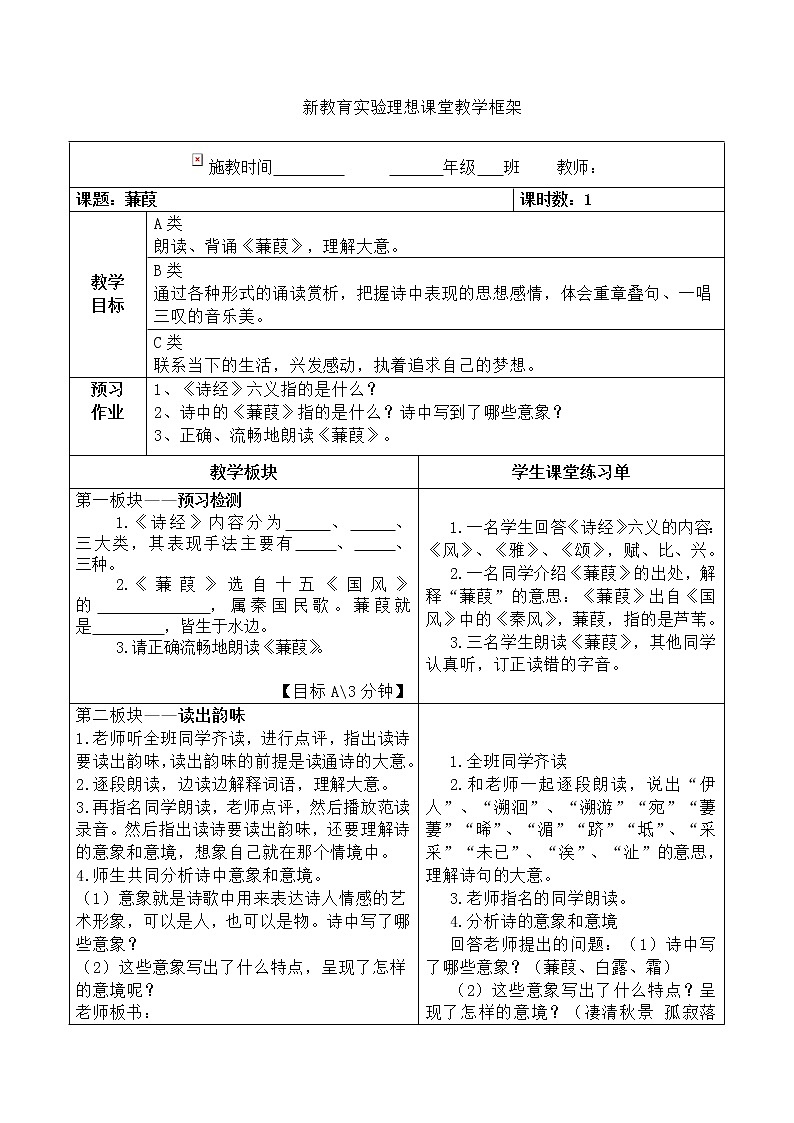
新教育实验理想课堂教学框架 施教时间 年级 班 教师: 课题:蒹葭课时数:1教学目标A类朗读、背诵《蒹葭》,理解大意。B类通过各种形式的诵读赏析,把握诗中表现的思想感情,体会重章叠句、一唱三叹的音乐美。C类联系当下的生活,兴发感动,执着追求自己的梦想。预习作业1、《诗经》六义指的是什么?2、诗中的《蒹葭》指的是什么?诗中写到了哪些意象?3、正确、流畅地朗读《蒹葭》。教学板块学生课堂练习单第一板块——预习检测 《诗经》内容分为 、 、 三大类,其表现手法主要有 、 、 三种。《蒹葭》选自十五《国风》的 ,属秦国民歌。蒹葭就是 ,皆生于水边。请正确流畅地朗读《蒹葭》。 【目标A\3分钟】一名学生回答《诗经》六义的内容:《风》、《雅》、《颂》,赋、比、兴。一名同学介绍《蒹葭》的出处,解释“蒹葭”的意思:《蒹葭》出自《国风》中的《秦风》,蒹葭,指的是芦苇。三名学生朗读《蒹葭》,其他同学认真听,订正读错的字音。第二板块——读出韵味老师听全班同学齐读,进行点评,指出读诗要读出韵味,读出韵味的前提是读通诗的大意。逐段朗读,边读边解释词语,理解大意。再指名同学朗读,老师点评,然后播放范读录音。然后指出读诗要读出韵味,还要理解诗的意象和意境,想象自己就在那个情境中。师生共同分析诗中意象和意境。(1)意象就是诗歌中用来表达诗人情感的艺术形象,可以是人,也可以是物。诗中写了哪些意象?(2)这些意象写出了什么特点,呈现了怎样的意境呢?老师板书:蒹葭、白露、霜 凄清秋景 孤寂落寞伊人 可望而不可即 空灵悠远青年 执著追求 怅惘迷茫5.老师播放《蒹葭》赏析,学生再次齐读全诗。【目标A、B\10分钟】 1.全班同学齐读2.和老师一起逐段朗读,说出“伊人”、“溯洄”、“溯游”“宛”“萋萋”“晞”、“湄”“跻”“坻”、“采采”“未已”、“涘”、“沚”的意思,理解诗句的大意。3.老师指名的同学朗读。4.分析诗的意象和意境回答老师提出的问题:(1)诗中写了哪些意象?(蒹葭、白露、霜)(2)这些意象写出了什么特点?呈现了怎样的意境?(凄清秋景 孤寂落寞可望而不可即 空灵悠远 执著追求 怅惘迷茫) 5、聆听《蒹葭》赏析,齐读全诗。 第三板块——以诗解诗 1.讲解“以诗解诗”的方法。学习古诗,有个很好的途径就是以诗解诗,就是将自己读诗的体会,用另一首诗表达出来,可以借用你读到的别的诗,也可以自己写一首诗。 2.出示“以诗解诗”的范例。 下面请同学看老师读过《蒹葭》写下的这首小诗:深秋的清晨是一个梦幻朦胧的雾霭轻抚着晶莹的露珠苍茫的芦苇环抱着悠悠的流水我轻轻地走在岸边 鼓励学生从伊人的视角来写几句诗表达自己的体会。指名学生读自己写的诗句,出示老师以伊人的角度改写的诗句。【目标B\10分钟】 听老师讲“以诗解诗”的方法。 读老师改写的诗句。 从伊人的视角来看这个故事,写几句诗表达自己的体会。 老师指名的学生读自己改写的诗句。 5.齐读老师从伊人的视角改写的诗句。第四板块——音乐之美齐诗《蒹葭》。引导学生注意变色的词,理解这首诗重章叠句、一唱三叹的音乐之美。指出《诗经》中的诗尤其是《国风》,就是当时的流行歌,人们是边劳动边歌唱的,鼓励同学们唱起来。老师可以先唱。然后同学们自由唱,指名一位同学试唱。还有一种唱更具创造性,就是改编之后再来唱,台湾作家琼瑶就曾把这首《蒹葭》改写成了一首新歌叫《在水一方》,我们一起来听听。【目标B\10分钟】 齐读《蒹葭》。注意“苍苍”“萋萋”“采采”,“溯洄从之”“溯游从之”,“在水一方”“在水之湄”“在水之涘”等词句的重叠与变化,体会此诗重章叠句、一唱三叹的写法所表现的音乐之美。听老师歌唱后,自由歌唱。老师指名的同学唱诗。聆听歌曲《在水一方》。 第五板块——读出自我提问:诗中的伊人仅仅是一个美丽的女子吗?生命中值得我苦苦追寻的是什么?在追梦的路上,我也会不辞辛苦、百折不回吗?出示王国维关于人生境界的语句,理解追求梦想的过程。老师结合自身经历讲对人生理想的追求,鼓励同学们执著追求梦想。结语:美丽的伊人美丽的梦,正在不远的前方向你招手,无所畏惧的少年啊,就请你抛开迷惘,勇往直前,百折不回,相信你终能圆梦,笑看风云。【目标C\7分钟】 思考、回答老师的问题,理解“伊人”的象征意味,思考自己的人生理想。读王国维关于人生境界的语句,体会追求梦想过程的艰辛。树立追求梦想不辞辛苦、百折不回的决心。 课后反思:
相关课件
这是一份人教部编版八年级语文下册 第三单元 12 《诗经》二首【考点精讲版】 PPT课件,文件包含12《诗经》二首考点精讲版pptx、《〈诗经〉二首》课后习题参考答案doc等2份课件配套教学资源,其中PPT共60页, 欢迎下载使用。
这是一份初中语文人教部编版八年级下册蒹葭教课课件ppt,共23页。PPT课件主要包含了学习目标,初识蒹葭,品读蒹葭,吟唱诗歌,疏通字词,诗歌译文,诗歌内容,赏悟蒹葭,关键词一重章叠句,关键词二情景交融等内容,欢迎下载使用。
这是一份初中语文人教部编版八年级下册关雎授课课件ppt,共28页。PPT课件主要包含了学习目标,文学常识,各地的民歌,贵族宫廷乐歌,宗庙祭祀乐歌,表现手法,敷陈其事而直言之,以彼物比此物,乐曲性质,诵读诗歌等内容,欢迎下载使用。