人教版 (新课标)选修4 化学反应原理第四章 电化学基础综合与测试课后练习题
展开一、选择题(本题包括16小题,每小题3分,共48分;每小题只有一个选项符合题意)
1.为了探究金属腐蚀的条件和快慢,某课外学习小组用不同的细金属丝将三根大小相同的普通铁钉分别固定在如图所示的三个装置内,并将这些装置在相同的环境中放置相同的一段时间,下列对实验结果的描述不正确的是( )
A.实验结束时,装置甲左侧的液面一定会下降
B.实验结束时,装置甲左侧的液面一定比装置乙的低
C.实验结束时,铁钉b腐蚀最严重
D.实验结束时,铁钉c几乎没有被腐蚀
答案 B
解析 甲中发生化学腐蚀:Fe+2HCl===FeCl2+H2↑;乙中发生析氢腐蚀,Cu为正极,铁钉为负极;丙中不被腐蚀,因为浓H2SO4对铁产生钝化作用。
2.下列事实能说明醋酸是弱电解质的是( )
①醋酸与水以任意比例互溶 ②醋酸溶液能导电 ③醋酸溶液中存在醋酸分子 ④0.1 ml·L-1醋酸的pH比盐酸pH大 ⑤在漂白剂溶液中滴加醋酸能增强漂白效果 ⑥0.1 ml·L-1醋酸溶液的pH=2 ⑦大小相同的锌粒与相同物质的量浓度的盐酸和醋酸反应,醋酸产生氢气速率慢 ⑧CH3COOK溶液能使酚酞试液变红色
A.②④⑥⑧ B.③④⑥⑦ C.④⑤⑥⑧ D.③⑥⑦⑧
答案 D
解析 证明醋酸是弱电解质的关键要证明醋酸是部分电离。醋酸与水以任意比例混溶,只能说明其溶解性,不能说明部分电离;醋酸溶液能导电,说明醋酸分子能电离,可能是全部电离,也可能是部分电离;醋酸溶液中存在醋酸分子,说明它部分电离成离子;比较同元酸的电离情况,必须比较同物质的量浓度的酸,盐酸浓度不定,所以不能说明醋酸是弱酸;2CH3COOH+Ca(ClO)2===2HClO+(CH3COO)2Ca,只能说明醋酸比次氯酸的酸性强,不能证明醋酸是弱酸;若醋酸是强酸,完全电离,则0.1 ml·L-1醋酸溶液的pH=1;若醋酸是弱酸,部分电离出H+,即c(H+)<0.1 ml·L-1,溶液的pH>1,依题意,能说明醋酸是弱酸;锌
与酸反应快慢由H+浓度、接触面和温度等决定,浓度相同,接触面相同,温度相同,醋酸放出H2慢些,说明醋酸溶液中H+浓度小于同浓度的盐酸中H+浓度,即醋酸部分电离;CH3COOK溶液使酚酞试液变红,说明该溶液呈碱性,即阴离子发生了水解:CH3COO-+
H2O
CH3COOH+OH-,强碱弱酸盐溶液呈碱性,所以能证明醋酸是弱酸。
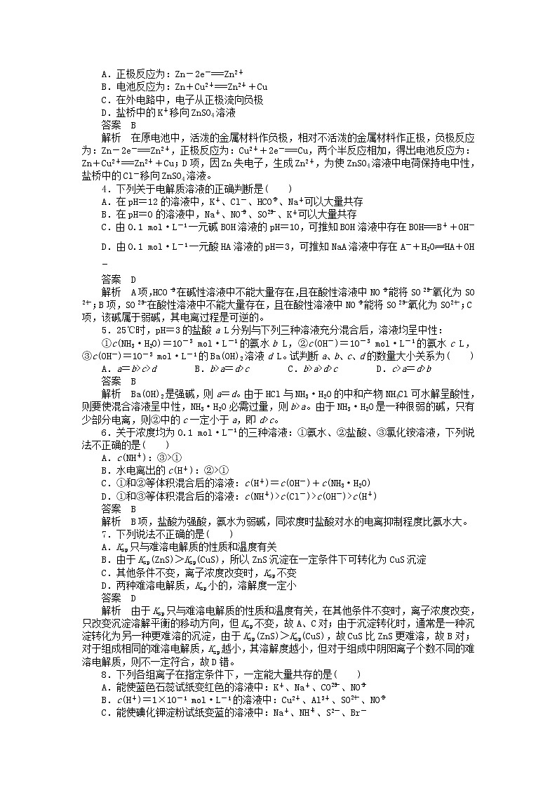
3.铜锌原电池(如图)工作时,下列叙述正确的是( )
A.正极反应为:Zn-2e-===Zn2+
B.电池反应为:Zn+Cu2+===Zn2++Cu
C.在外电路中,电子从正极流向负极
D.盐桥中的K+移向ZnSO4溶液
答案 B
解析 在原电池中,活泼的金属材料作负极,相对不活泼的金属材料作正极,负极反应为:Zn-2e-===Zn2+,正极反应为:Cu2++2e-===Cu,两个半反应相加,得出电池反应为:Zn+Cu2+===Zn2++Cu;D项,因Zn失电子,生成Zn2+,为使ZnSO4溶液中电荷保持电中性,盐桥中的Cl-移向ZnSO4溶液。
4.下列关于电解质溶液的正确判断是( )
A.在pH=12的溶液中,K+、Cl-、HCOeq \\al(-,3)、Na+可以大量共存
B.在pH=0的溶液中,Na+、NOeq \\al(-,3)、SOeq \\al(2-,3)、K+可以大量共存
C.由0.1 ml·L-1一元碱BOH溶液的pH=10,可推知BOH溶液中存在BOH===B++OH-
D.由0.1 ml·L-1一元酸HA溶液的pH=3,可推知NaA溶液中存在A-+H2O
HA+OH
-
答案 D
解析 A项,HCOeq \\al(-,3)在碱性溶液中不能大量存在,且在酸性溶液中NOeq \\al(-,3)能将SOeq \\al(2-,3)氧化为SOeq \\al(2-,4);B项,SOeq \\al(2-,3)在酸性溶液中不能大量存在,且在酸性溶液中NOeq \\al(-,3)能将SOeq \\al(2-,3)氧化为SOeq \\al(2-,4);C项,该碱属于弱碱,其电离过程是可逆的。
5.25℃时,pH=3的盐酸a L分别与下列三种溶液充分混合后,溶液均呈中性:
①c(NH3·H2O)=10-3 ml·L-1的氨水b L,②c(OH-)=10-3 ml·L-1的氨水c L,③c(OH-)=10-3 ml·L-1的Ba(OH)2溶液d L。试判断a、b、c、d的数量大小关系为( )
A.a=b>c>d B.b>a=d>c C.b>a>d>c D.c>a=d>b
答案 B
解析 Ba(OH)2是强碱,则a=d。由于HCl与NH3·H2O的中和产物NH4Cl可水解呈酸性,则要使混合溶液呈中性,NH3·H2O必需过量,则b>a。由于NH3·H2O是一种很弱的碱,只有少部分电离,则②中的c一定小于a,即d>c。
6.关于浓度均为0.1 ml·L-1的三种溶液:①氨水、②盐酸、③氯化铵溶液,下列说法不正确的是( )
A.c(NHeq \\al(+,4)):③>①
B.水电离出的c(H+):②>①
C.①和②等体积混合后的溶液:c(H+)=c(OH-)+c(NH3·H2O)
D.①和③等体积混合后的溶液:c(NHeq \\al(+,4))>c(Cl-)>c(OH-)>c(H+)
答案 B
解析 B项,盐酸为强酸,氨水为弱碱,同浓度时盐酸对水的电离抑制程度比氨水大。
7.下列说法不正确的是( )
A.Ksp只与难溶电解质的性质和温度有关
B.由于Ksp(ZnS)>Ksp(CuS),所以ZnS沉淀在一定条件下可转化为CuS沉淀
C.其他条件不变,离子浓度改变时,Ksp不变
D.两种难溶电解质,Ksp小的,溶解度一定小
答案 D
解析 由于Ksp只与难溶电解质的性质和温度有关,在其他条件不变时,离子浓度改变,只改变沉淀溶解平衡的移动方向,但Ksp不变,故A、C对;由于沉淀转化时,通常是一种沉淀转化为另一种更难溶的沉淀,由于Ksp(ZnS)>Ksp(CuS),故CuS比ZnS更难溶,故B对;对于组成相同的难溶电解质,Ksp越小,其溶解度越小,但对于组成中阴阳离子个数不同的难溶电解质,则不一定符合,故D错。
8.下列各组离子在指定条件下,一定能大量共存的是( )
A.能使蓝色石蕊试纸变红色的溶液中:K+、Na+、COeq \\al(2-,3)、NOeq \\al(-,3)
B.c(H+)=1×10-1 ml·L-1的溶液中:Cu2+、Al3+、SOeq \\al(2-,4)、NOeq \\al(-,3)
C.能使碘化钾淀粉试纸变蓝的溶液中:Na+、NHeq \\al(+,4)、S2-、Br-
D.水电离出的c(H+)=1×10-12 ml·L-1的溶液中:Na+、Mg2+、Cl-、SOeq \\al(2-,4)
答案 B
解析 能使蓝色石蕊试纸变红色的溶液呈酸性,COeq \\al(2-,3)不能大量存在,则A组离子不能大量共存;能使碘化钾淀粉试纸变蓝的溶液中存在氧化性比I2强的粒子,则S2-不能存在,则C组离子不能大量共存;水电离出的c(H+)=1×10-12 ml·L-1的溶液可能是强酸性溶液,也可能是强碱性溶液,而在强碱性溶液中,Mg2+不能大量存在,则D组离子不一定能大量共存;c(H+)=1×10-1 ml·L-1的溶液是强酸性溶液,Cu2+、Al3+、SOeq \\al(2-,4)、NOeq \\al(-,3)都可以大量存在,则B组离子一定能大量共存。
9.25℃时,在25 mL 0.1 ml·L-1的NaOH溶液中,逐滴加入0.2 ml·L-1的CH3COOH溶液,溶液的pH与醋酸体积关系如图所示,下列分析正确的是( )
A.B点的横坐标a=12.5
B.C点时溶液中有:c(Na+)>c(CH3COO-)>c(H+)>c(OH-)
D.D点时溶液中有:c(CH3COO-)+c(CH3COOH)=2c(Na+)
D.曲线上A、B间的任意一点,溶液中都有:c(CH3COO-)>c(Na+)>c(OH-)>c(H+)
答案 C
解析 A项,因为醋酸是弱电解质,如果混合后溶液呈中性,体积应大于12.5 mL;B
项,C点溶液中,醋酸过量溶液呈酸性,所以c(Na+)大于c(CH3COO-);根据物料守恒知C项
正确;D项,反应开始时碱远远过量于醋酸,溶液中c(OH-)>c(CH3COO-)。
10.下列关于实验现象的描述不正确的是( )
A.把铜片和铁片紧靠在一起浸入稀硫酸中,铜片表面出现气泡
B.用锌片作阳极,铁片作阴极,电解ZnCl2溶液,铁片表面出现一层锌
C.把铜片插入三氯化铁溶液中,在铜片表面出现一层铁
D.把锌粒放入盛有盐酸的试管中,加入几滴氯化铜溶液,气泡放出速率加快
答案 C
解析 铜、铁是两种活动性不同的金属,稀H2SO4是电解质溶液,三者共同形成了原电池,铁片上发生氧化反应,Fe-2e-===Fe2+,铜片上发生还原反应,2H++2e-===H2↑,故A正确;B为电镀池,锌片上发生:Zn-2e-===Zn2+,铁片上发生:Zn2++2e-===Zn,理论上ZnCl2溶液的浓度不变,故B正确;Cu+2FeCl3===2FeCl2+CuCl2,故C项错误;D项中Zn与被Zn置换出的Cu以及原有的盐酸一起构成了原电池,发生了原电池反应,故D项也正确。
11.在含有酚酞的0.1 ml·L-1氨水中加入少量的NH4Cl晶体,则溶液颜色( )
A.变蓝色 B.变深 C.变浅 D.不变
答案 C
解析 加酚酞的氨水显红色,因为NH3·H2O
NHeq \\al(+,4)+OH-,溶液显碱性,加入NH4Cl
后, c(NHeq \\al(+,4))增大,使NH3·H2O的电离平衡左移,c(OH-)减小,碱性减弱,颜色变浅。
12.Li-Al/FeS电池是一种正在开发的车载电池,该电池中正极的电极反应式为:2Li+FeS+2e-===Li2S+Fe。
有关该电池的下列说法中,正确的是( )
A.Li-Al在电池中作为负极材料,该材料中Li的化合价为+1价
B.该电池的电池反应式为:2Li+FeS===Li2S+Fe
C.负极的电极反应式为:Al-3e-===A13+
D.充电时,阴极发生的电极反应式为:Li2S+Fe-2e-===2Li++FeS
答案 B
解析 在该电池中Li—Al是负极材料,该材料中Li的化合价为0价,负极电极反应式为:Li-e-===Li+,结合题给的正极的电极反应式可推出总反应式为:2Li+FeS===Li2S+Fe,故B正确,A、C错误。D项,充电时,阴极上发生还原反应得电子,故D项错误。
13.仅能在水溶液中导电的物质是( )
A.NaOH B.NaHSO4 C.CH3CH2OH D.NaHCO3
答案 D
解析 NaOH、NaHSO4在熔融状态下也能导电;CH3CH2OH是非电解质;NaHCO3受热易分解,它只能在水溶液中导电。
14.用阳极X和阴极Y电解Z的水溶液,电解一段时间后,再加入W,能使溶液恢复到电解前的状态,符合题意的一组是( )
答案 C
解析 2NaCl+2H2O
电解
2NaOH+H2↑+Cl2↑,显然加H2O不能恢复到电解前
的状态,应通入适量HCl气体;电解CuSO4溶液时,n(SOeq \\al(2-,4))没变,加CuSO4溶液不能复原;电解H2SO4实质是电解水,再加适量水,可使H2SO4溶液复原;Ag作阳极、Fe作阴极电解AgNO3溶液,实质是Fe镀Ag,AgNO3溶液浓度不变,不需加AgNO3晶体。
15.下列说法不正确的是( )
A.0.2 ml·L-1的NaHCO3溶液中:c(Na+)>c(HCOeq \\al(-,3))>c(OH-)>c(H+)
B.将等体积pH=4的盐酸和醋酸稀释成pH=5的溶液,醋酸所需加入的水量多
C.向氨水中逐滴滴入盐酸至溶液的pH=7,则混合液中:c(NHeq \\al(+,4))=c(Cl-)
D.pH=13的NaOH溶液与pH=1的醋酸溶液等体积混合后所得溶液的pH>7
答案 D
16.下列有关沉淀溶解平衡的说法正确的是( )
A.Ksp(AB2)小于Ksp(CD),则AB2的溶解度小于CD的溶解度
B.在氯化银的沉淀溶解平衡体系中,加入蒸馏水,氯化银的Ksp增大
C.在氯化银的沉淀溶解平衡体系中,加入碘化钾固体,氯化银沉淀可转化为碘化银沉淀
D.在碳酸钙的沉淀溶解平衡体系中,加入稀盐酸,溶解平衡不移动
答案 C
二、非选择题(本题包括6小题,共52分)
17.(6分)(1)体积相同,浓度均为0.2 ml·L-1的盐酸和CH3COOH溶液,分别加水稀释10倍,溶液的pH分别变成m和n,则m与n的关系为________。
(2)体积相同,浓度均为0.2 ml·L-1的盐酸和CH3COOH溶液,分别加水稀释m倍、n倍,溶液的pH都变成3,则m与n的关系为________。
(3)体积相同,pH均等于1的盐酸和CH3COOH溶液,分别加水稀释m倍、n倍,溶液的pH都变成3,则m与n的关系为________。
(4)体积相同,pH均等于13的氨水和NaOH溶液,分别加水稀释m倍、n倍,溶液的pH都变成9,则m与n的关系为________。
答案 (1)m
解析 (1)等浓度的盐酸和醋酸稀释过程的图象如图所示:
分别加水稀释10倍后,两者的浓度仍相同,由于盐酸是强电解质,醋酸是弱电解质,盐酸的电离程度大于醋酸的电离程度,因此盐酸中的氢离子浓度大于醋酸中的氢离子浓度,因此有m
(3)由于醋酸中存在电离平衡,在稀释过程中会继续电离出氢离子,其稀释过程中的图象如图所示:
若稀释后溶液的pH都变成3(画一条平行于x轴的水平线),则得m
18.(8分)锌银电池广泛用作各种电子仪器的电源,它的充电、放电过程可表示为2Ag+Zn(OH)2Ag2O+Zn+H2O
回答下列有关问题:
(1)电池的放电过程是________(填“①”或“②”)。
(2)该电池属于________(填“酸”、“碱”或“中”)性电池。
(3)写出充电时的电极反应式:
阳极:____________________________________________________________________。
阴极:___________________________________________________________________。
(4)充电时,电池的正极应接电源的____极。
(5)试简述回收该种废电池的意义。
答案 (1)② (2)碱
(3)2Ag+2OH--2e-===Ag2O+H2O
Zn(OH)2+2e-===Zn+2OH-
(4)正
(5)可减少重金属Ag+对环境的污染,又可将Ag回收利用。
解析 关键是准确判断①②哪个是放电过程,哪个是充电过程。原电池反应是自发反应,由性质可知Ag2O有强氧化性,Zn有强还原性,所以②是自发反应,即放电反应。
19.(8分)(1)将等体积等物质的量浓度的盐酸和氨水混合后,溶液呈________性(填“酸”、“中”或“碱”),溶液中c(NHeq \\al(+,4))________c(Cl-)(“>”、“=”或“<”)。
(2)pH=3的盐酸和pH=11的氨水等体积混合后溶液呈________性(填“酸”、“中”或“碱”),溶液中c(NHeq \\al(+,4))________c(Cl-)(“>”、“=”或“<”)。
(3)写出NaHCO3在水溶液中的电离方程式____________________________________。
(4)D为含有足量AgCl固体的饱和溶液,氯化银在水中存在沉淀溶解平衡:AgCl(S)
Ag++Cl-
在25℃时,氯化银的Ksp=1.8×10-10。现将足量氯化银分别放入:①100 mL蒸馏水中;②100 mL 0.1 ml·L-1氯化镁溶液中;③100 mL 0.1 ml·L-1氯化铝溶液中;④100 mL 0.1 ml·L-1盐酸溶液中。充分搅拌后,相同温度下银离子浓度由大到小的顺序是________(填写序号)。
答案 (1)酸 < (2)碱 >
(3)NaHCO3===Na++HCOeq \\al(-,3) HCOeq \\al(-,3)
H++COeq \\al(2-,3) (4)①④②③
20.(10分)电解原理在化学工业中有着广泛的应用。现将设计的原电池通过导线与下图中电解池相连,其中,a为电解液,X和Y是两块电极板,则:
(1)若X和Y均为惰性电极,a为饱和NaCl溶液,则电解时检验Y电极反应产物的方法是
________________________________________________________________________
________________________________________________________________________。
(2)若X、Y分别为石墨和铁,a仍为饱和的NaCl溶液,则电解过程中生成的白色固体物质露置在空气中可观察到的现象为______________________________________________。
(3)若X和Y均为惰性电极,a为一定浓度的硫酸铜溶液,通电一段时间后,向所得溶液中加入0.1 ml Cu(OH)2,恰好恢复电解前的浓度和pH,则电解过程中转移的电子的物质的量为________________________________________________________________________。
答案 (1)将湿润的淀粉碘化钾试纸靠近Y极支管口,试纸变蓝,说明有氯气生成
(2)白色固体迅速变为灰绿色,最终变为红褐色
(3)0.4 ml
解析 由电解池装置可知,Y为电解池阳极,X为电解池阴极。
(1)以惰性电极电解NaCl溶液时,阳极反应产物为Cl2,可用湿润的淀粉碘化钾试纸检验。
(2)阳极为铁电极时,阳极反应为Fe-2e-===Fe2+,所以有Fe(OH)2生成,露置在空气中时迅速变为灰绿色,最终变为红褐色。
(3)电解CuSO4溶液后补充CuO即可复原,而题中加入0.1 ml Cu(OH)2才能复原,说明
CuSO4电解完毕后又有水被电解,加入0.1 ml Cu(OH)2相当于加入0.1 ml CuO和0.1 ml
H2O,即说明电解了0.1 ml CuSO4和0.1 ml H2O,故共转移0.4 ml电子。
21.(8分)回答下列问题:
(1)有一种溶液除H+、OH-外,还有Na+、SOeq \\al(2-,4)和Cl-,测得三种离子的浓度分别是0.01 ml·L-1、0.0035 ml·L-1和0.004 ml·L-1,该溶液的pH为________。
(2)NH4Cl溶液显酸性,试用离子方程式表示这一原理______________________。
(3)液氨的电离类似于水,试写出液氨的电离方程式______________;在液氨中加入NH4Cl,平衡将向________移动。
答案 (1)3
(2)H2O+NHeq \\al(+,4)
NH3·H2O+H+
(3)2NH3
NHeq \\al(+,4)+NHeq \\al(-,2) 逆反应方向
解析 (1)根据电荷守恒,可以计算出c(H+)=0.001 ml·L-1,故pH=3。(2)由于NHeq \\al(+,4)发生水解,溶液呈酸性。(3)NH3的电离平衡为2NH3
NHeq \\al(-,2)+NHeq \\al(+,4),加入NH4Cl,平衡向逆反应方向移动。
22.(12分)金属氢氧化物在酸中溶解度不同,因此可以利用这一性质,控制溶液的pH,达到分离金属离子的目的。难溶金属的氢氧化物在不同pH下的溶解度(S/ml·L-1)如图所示。
(1)pH=3时溶液中铜元素的主要存在形式是____________。
(2)若要除去CuCl2溶液中的少量Fe3+,应该控制溶液的pH________。
A.<1 B.4左右 C.>6
(3)在Ni(NO3)2溶液中含有少量的C2+杂质,________(填“能”或“不能”)通过调节溶液pH的方法来除去,理由是____________________________。
(4)要使氢氧化铜沉淀溶解,除了加入酸之外,还可以加入氨水生成[Cu(NH3)4]2+,写出反应的离子方程式:________________________。
(5)已知一些难溶物的溶度积常数如下表。
为除去某工业废水中含有的Cu2+、Pb2+、Hg2+杂质,最适宜向此工业废水中加入过量的________(填选项)。
A.NaOH B.FeS C.Na2S
答案 (1)Cu2+ (2)B
(3)不能 C2+和Ni2+沉淀的pH范围相差太小
(4)Cu(OH)2+4NH3·H2O===[Cu(NH3)4]2++2OH-+4H2O
(5)B
解析 (1)由图可知,在pH=3时溶液中不会出现Cu(OH)2沉淀。(2)要除去Fe3+的同时必须保证Cu2+不能沉淀,因此pH应保持在4左右。(3)从图示关系可看出,C2+和Ni2+沉淀的pH范围相差太小,不能通过调控pH而达到分离的目的。(4)Cu(OH)2(s)
Cu2+(aq)+2OH-
(aq),加入氨水后生成难电离的[Cu(NH3)4]2+,促进Cu(OH)2的溶解。(5)要使三种离子生成沉淀,最好选择难溶于水的FeS,使三种杂质离子转化为更难溶解的金属硫化物沉淀,同时又不会引入其他离子。
X
Y
Z
W
A
C
Fe
NaCl
H2O
B
Pt
Cu
CuSO4
CuSO4溶液
C
C
C
H2SO4
H2O
D
Ag
Fe
AgNO3
AgNO3晶体
物质
FeS
MnS
CuS
PbS
HgS
ZnS
Ksp
6.3×10-18
2.5×10-13
1.3×10-35
3.4×10-28
6.4×10-33
1.6×10-24
高中化学人教版 (新课标)选修4 化学反应原理第四章 电化学基础综合与测试课后测评: 这是一份高中化学人教版 (新课标)选修4 化学反应原理第四章 电化学基础综合与测试课后测评,共9页。试卷主要包含了选择题,非选择题等内容,欢迎下载使用。
高中化学人教版 (新课标)选修4 化学反应原理第三章 水溶液中的离子平衡综合与测试当堂检测题: 这是一份高中化学人教版 (新课标)选修4 化学反应原理第三章 水溶液中的离子平衡综合与测试当堂检测题,共7页。试卷主要包含了选择题,非选择题等内容,欢迎下载使用。
高中化学第三节 有机化合物的命名第2课时测试题: 这是一份高中化学第三节 有机化合物的命名第2课时测试题,共6页。

