还剩2页未读,
继续阅读
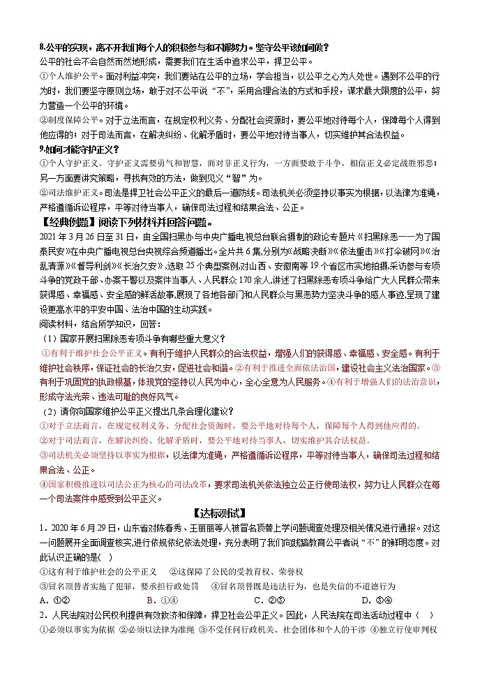
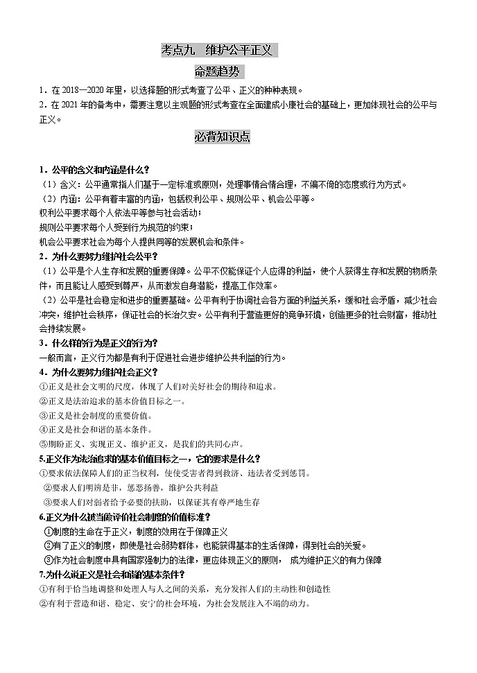
人教版八年级道德与法治下册 考点九 维护公平正义 期末复习(含答案)
展开
这是一份初中本册综合课时训练,共4页。试卷主要包含了什么样的行为是正义的行为?,为什么要努力维护社会正义?,有权利必有保障,《中华人民共和国民法典》规定等内容,欢迎下载使用。
相关试卷
2021-2022学年部编版道德与法治八年级下册期末复习试卷(含答案):
这是一份2021-2022学年部编版道德与法治八年级下册期末复习试卷(含答案),共8页。试卷主要包含了选择题,材料分析题等内容,欢迎下载使用。
2021-2022学年部编版八年级下册道德与法治期末复习试卷(含答案):
这是一份2021-2022学年部编版八年级下册道德与法治期末复习试卷(含答案),共5页。试卷主要包含了选择题,简答题等内容,欢迎下载使用。
考点46维护公平正义(原卷板)-2022年道德与法治中考一轮复习考点透析(部编版):
这是一份考点46维护公平正义(原卷板)-2022年道德与法治中考一轮复习考点透析(部编版),共5页。试卷主要包含了公平的含义是什么?,公平的内涵及要求是什么?,公平的重要性是什么?,正义的要求是什么?,如何坚守公平?,为什么要守护正义?等内容,欢迎下载使用。

