2020-2021学年黑龙江省齐齐哈尔市教科版五年级下册期中教学质量测查科学试卷(word版 含答案)
展开2020-2021学年黑龙江省齐齐哈尔市富裕县教科版五年级下册期中教学质量测查科学试卷
学校:___________姓名:___________班级:___________考号:___________
一、填空题
1.由同种材料构成的物体,改变它的(______)和(______),在水中的沉浮状态(______)改变。
2.不同材料构成的物体,如果体积相同,轻的物体容易(______);如果重量相同,体积大的物体容易(______)。
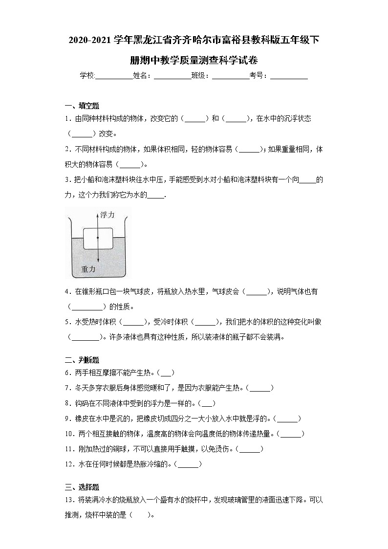
3.把小船和泡沫塑料块往水中压,手能感受到水对小船和泡沫塑料块有一个向_____的力,这个力我们称它为水的_____.
4.在锥形瓶口包一块气球皮,将瓶放入热水里,气球皮会(______),说明气体也有(_________)的性质。
5.水受热时体积(______),受冷时体积(______),我们把水的体积的这种变化叫做(________)。许多液体也具有这种性质,所以装液体的瓶子都不会装满。
二、判断题
6.两手相互摩擦不能产生热。(___)
7.冬天多穿衣服后身体感觉暖和了,是因为衣服能产生热。(______)
8.钩码在不同液体中受到的浮力是一样的。(___)
9.橡皮在水中是沉的,把橡皮切成四分之一大小放入水中就是浮的。(______)
10.两个相互接触的物体,温度高的物体会向温度低的物体传递热量。(______)
11.刚加热过的铜球,不可以直接用手触摸,以免烫伤。(______)
12.水在任何时候都是热胀冷缩的。(______)
三、选择题
13.将装满冷水的烧瓶放入一个盛有水的烧杯中,发现玻璃管里的液面迅速下降。可以推测,烧杯中装的是( )。
A.冰水 B.常温水 C.热水
14.下列物体属于热的良导体的是( )。
A.木头 B.铜 C.泡沫塑料
15.像泡沫块这样能浮在水上的物体,若把它按入水中完全浸没水中时,受到的浮力( )。
A.浮力=压力+重力 B.浮力=压力-重力 C.浮力=重力
16.金属锑具有( )。
A.热胀冷缩 B.冷胀热缩 C.温度对它没有影响
17.用小塑料袋密封装着的一袋热水,将它放入冷水里,马上能看到的现象是它( )。
A.沉入底部 B.浮在上面 C.在冷水中间部位停留
18.下列三种金属,热传递本领最好的是( )。
A.铜 B.铝 C.钢
19.3只大小相同的杯子,装着同样多的80℃的水,散热最快的是( )。
A.塑料杯 B.不锈钢杯 C.瓷杯
20.要使橡皮泥在水中浮起来,下列做法错误的是( )。
A.做成空心的 B.削掉一半 C.绑在木块上
21.用钢铁制成的轮船能浮在水面上,这是改变了( )。
A.它的重量 B.它的排开水的量 C.液体的浓度
22.下列能用来做小船的是( )。
A.塑料瓶 B.易拉罐 C.以上都可以
四、连线题
23.用模拟实验解释空气热胀冷缩的现象,将实验中的人物与动作和模拟的内容连接起来。
每个同学 | 空气受热 |
当同学们紧挨着时,空间缩小 | 常温下的空气 |
当同学们跳跃时,空间变大 | 空气“微粒” |
同学们站立不动 | 空气受冷 |
五、简答题
24.冬天里自来水管或水表常常冻裂,这是为什么?
25.陶瓷 铜丝 纸 铝勺 木头 不锈钢管 玻璃棒 铁丝 皮革
以上哪些是热的良导体,哪些是热的不良导体
六、综合题
26.用长短箭头画出物体在水中受到重力和浮力( 填>、<)
浮力( )重力
浮力( )重力
参考答案
1.轻重 体积大小 不能
【详解】
我们用轻重、大小不同的物体来研究物体与沉浮的关系,看不出轻重对物体沉浮的影响,由同一种材料构成的物体,改变它们的轻重和体积的大小,它们在水中的沉浮状态不能改变。
2.浮 浮
【详解】
不同材料构成的物体,如果体积相同,重的物体容易沉,轻的容易浮;如果重量相同,体积大的容易浮,体积小的容易沉。
3.上; 浮力
【分析】
物体在水中受到的浮力大小与物体的重力、排开水的体积体积液体的密度大小有关。
【详解】
将物体放在水中,物体就会受到竖直向上的浮力。
4.胀大 热胀冷缩
【详解】
热胀冷缩是物体的一种基本性质,物体在一般状态下,受热以后会膨胀,在受冷的状态下会缩小。大多数物体都具有这种性质。在锥形瓶口包一块气球皮,将瓶放入热水里,气球皮会胀大,说明气体也有热胀冷缩的性质。
5.膨胀 缩小 热胀冷缩
【详解】
热胀冷缩是物体的一种基本性质,液体、气体、固体大都有这样的特性。水受热时体积膨胀,受冷时体积缩小,我们把水的体积的这种变化叫做热胀冷缩。其它的液体也具有热胀冷缩的性质,所以装液体的瓶子都不会装满。
6.×
【详解】
略
7.×
【详解】
冬天多穿衣服后身体感觉暖和了,不是因为衣服能产生热,而是因为棉衣是热的不良导体,热量不易散失,故可以保暖。
8.×
【详解】
钩码在不同液体中受到的浮力大小不一样。物体在水中的的浮力大小与构成它们的材料和液体的性质有关,钩码在液体中的沉浮与同体积的液体的重量有关,物体比同体积的液体重,要下沉;相反要上浮。
9.×
【详解】
橡皮在水中是沉的,把橡皮切成四分之一大小,放入水中还是沉的,因为同一种材料构成的物体,在水中的沉浮与它们的轻重、体积大小没有关系。
【点睛】
掌握影响物体沉浮的因素。
10.√
【详解】
热总是从温度较高的一端传向温度较低的一端,叫做热传导。热传导就是通过直接接触,将热从一个物体传递给另一个物体,或从物体的一部分传递到另一部分的传热方法。热的传导主要发生在固体物中,所以题干中说法是正确的。
【点睛】
本题考查热传导,要求学生掌握热总是从温度较高的一端传向温度较低的一端。
11.√
【详解】
像金属这样导热性能好的物体称为热的良导体;而像塑料、木头、空气这样导热性能差的物体称为热的不良导体。金属是热的良导体,导热能力强,刚加热过的金属,不可直接用手触摸,以免烫伤手。
12.×
【详解】
水由冷变热时体积的变化,利用一个烧瓶装满冷水,上面橡皮塞上插一空心玻璃管,把瓶子放到热水中,水变热时水位上升;把瓶子放入冷水中,水变冷时水位下降,这种水体积的变化叫做热胀冷缩。但水在4摄氏度以下时正好相反,是热缩冷胀。
13.A
【详解】
热胀冷缩是物体的一种基本性质,物体在一般状态下,受热以后会膨胀,在受冷的状态下会缩小。大多数物体都具有这种性质。将装满冷水的烧瓶放入一个盛有水的烧杯中,烧瓶内的空气温度降低,会导致玻璃管里的液体冷缩,导致玻璃管里的液面迅速下降,所以烧杯中装的是冰水。
14.B
【详解】
略
15.A
【详解】
物体在水中会受到竖直向上的浮力。浮在水面的物体,如果把它压入水中,会受到向上的浮力和向下的压力、重力,这时物体在水中受到的浮力大小等于拉力和重力的和,浮力=压力+重力。
16.B
【详解】
自然界的物质绝大多数遵循“热胀冷缩”的规律,少有例外,例外的有一种是水。水在4度时密度最大,4度之下就是反常膨胀,是“热缩冷胀”了。而金属中某些会热缩冷胀的有锑和铋等。
17.B
【详解】
物体在重量不变的前提下,体积越大,排开的水量越大,越容易上浮。水具有热胀冷缩的性质,等体积的热水比冷水轻。用小塑料袋密封装着的热水,将它放入冷水里,将会看到它是浮的,因为水热胀冷缩,水受热后体积增大。
18.A
【详解】
不同材料制成的物体,导热性能是不一样的,三种金属的传热强弱依次为:铜>铝>钢。
【点睛】
本题主要考查金属的导热强弱,导热性能最好的是银,其次是铜。
19.B
【详解】
不锈钢是热的良导体,塑料的陶瓷是热的不良导体。热的良导体吸热快散热也快。
20.B
【详解】
略
21.B
【详解】
改变物体排开的水量,物体在水中的沉浮可能发生改变。钢铁制造的船能够浮在水面上,原因在于它排开的水量很大。用钢铁制成的轮船能浮在水面上,这是改变了它排开的水量。
22.C
【详解】
物体在水中受到的浮力大小与排开的水量有关,只要排开的水量够大,就可以上浮。塑料瓶和易拉罐都可以制作小船,因为它们可以排开较大的水量。
23.
【详解】
常见的物体都是由微粒组成的,而微粒总在那里不断地运动着。物体的热胀冷缩和微粒运动有关。当物体吸热升温以后,微粒加快了运动,微粒之间的距离增大,物体就膨胀了;当物体受冷后,微粒的运动减慢,微粒之间的距离减小,物体就收缩了。每个同学代表空气“微粒”;当同学们紧挨着时,空间缩小代表空气受冷;当同学们跳跃时,空间变大代表空气受热;同学们站立不动代表常温下的空气。
24.那时因为水结冰后体积变大,产生了很大的力量,涨破了水管或水表。
【详解】
略
25.答:热的良导体: 铜丝 铝勺 不锈钢管 铁丝
热的不良导体: 陶瓷 纸 木头 玻璃棒 皮革
【详解】
略
26.
【详解】
把小船和泡沫塑料块往水中压,手能感受到水对小船和泡沫塑料块有一个竖直向上的力,这个力我们称它为水的浮力。重力的方向是竖直向下的,浮力与重力的方向是相反的。用测力计可测出浮力的大小。当物体在水中受到的浮力小于重力时就下沉;当物体在水中受到的浮力大于重力时就上浮;当泡沫塑料块静止浮在水面时,它受到的浮力等于它受到的重力,且方向相反。
2022-2023学年黑龙江省齐齐哈尔市讷河市教科版六年级下册期末教学质量测查科学试卷(解析版): 这是一份2022-2023学年黑龙江省齐齐哈尔市讷河市教科版六年级下册期末教学质量测查科学试卷(解析版),共8页。试卷主要包含了考试时间30分钟,全卷共五道大题,总分100分等内容,欢迎下载使用。
黑龙江省讷河市2022-2023学年三年级下学期期末教学质量测查科学试卷: 这是一份黑龙江省讷河市2022-2023学年三年级下学期期末教学质量测查科学试卷,共3页。试卷主要包含了考试时间30分钟,全卷共五道大题,总分100分等内容,欢迎下载使用。
2020-2021学年黑龙江省齐齐哈尔市富裕县逸夫学校教科版四年级下册期中科学试卷(含答案): 这是一份2020-2021学年黑龙江省齐齐哈尔市富裕县逸夫学校教科版四年级下册期中科学试卷(含答案),文件包含精品解析2020-2021学年黑龙江省齐齐哈尔市富裕县逸夫学校教科版四年级下册期中教学质量测查科学试卷解析版doc、精品解析2020-2021学年黑龙江省齐齐哈尔市富裕县逸夫学校教科版四年级下册期中教学质量测查科学试卷原卷版doc等2份试卷配套教学资源,其中试卷共11页, 欢迎下载使用。

