四川省南充市2018年中考理综(化学部分)试题(word版,含答案)
展开注意事项:
1.理科综合试卷包括物理、化学两部分,满分120分。其中物理70分,化学50分。考试时间共100分钟。
2.考生答题前须将姓名、座位号、身份证号、 准考证号填在答题卡指定位置。
3.所有解答内容均需涂、写在答题卡上。
4.选择题须用2B铅笔将答题卡相应题号对应选项涂黑,若需改动,须擦净另涂。
5.非选择题在答题卡对应题号位置月0.5毫米黑色字迹笔书写。
化学部分
可能用到的相对原子质量:H-1 O-16 C-12 N-23 Cl-35.5 Mg-24
Cu-64 Ag-108 Zn- 65 Ca-40
一、选择题(本大题包括10个小题,每小题2分,共20分)每小题只有一个选项符合题意,将符合题意的选项用2B铅笔涂在答题卡上。
1.诗词是民族灿烂文化的瑰宝。下列著名诗句所反映的物质变化主要与化学变化相关的是
A.忽如一夜春风来,千树万树梨花开。
B.落红不是无情物,化作春泥更护花。
C.夜来风雨声,花落知多少。
D.日日思君不见君,共饮一江水。
2. 建设生态文明关系人民福祉。今年我市各地在环境整治中的下列做法不合理的是
A.某餐馆为确保卫生大量提供饮性筷子
B.某超市不再免费提供塑料购物袋
C.某地生猪屠宰厂停业整改污水处理系统
D.某建筑施工队粉尘排放超标被暂停施工
3.关于下列符号或图示的有关说法正确的是
①O2 ②Mg2+ ③ ④ ⑤ ⑥
A.①表示两个氧原子 B.②和④均表示阳离子
C.③和⑤所表示的微粒化学性质相似 D.由⑥可知碘的相对原子质量为126.9g
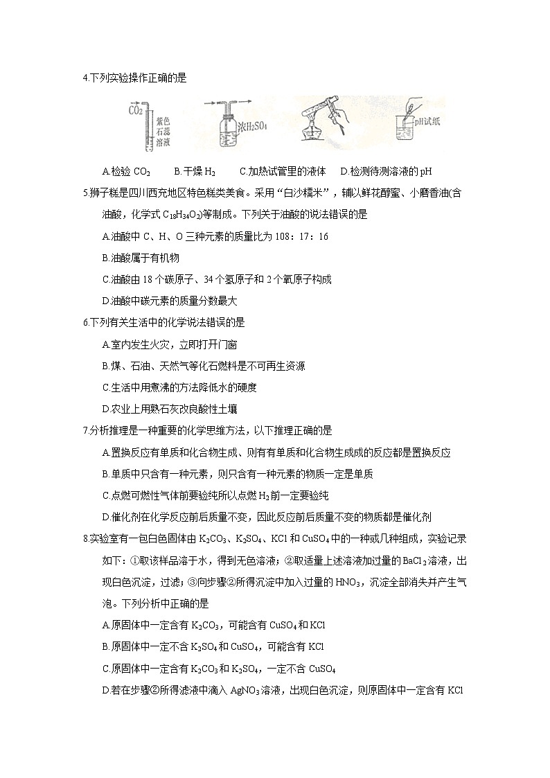
4.下列实验操作正确的是
A.检验CO2 B.干燥H2 C.加热试管里的液体 D.检测待测溶液的pH
5.狮子糕是四川西充地区特色糕类美食。采用“白沙糯米”,辅以鲜花醇蜜、小磨香油(含油酸,化学式C18H34O2)等制成。下列关于油酸的说法错误的是
A.油酸中C、H、O三种元素的质量比为108:17:16
B.油酸属于有机物
C.油酸由18 个碳原子、34个氢原子和2个氧原子构成
D.油酸中碳元素的质量分数最大
6.下列有关生活中的化学说法错误的是
A.室内发生火灾,立即打开门窗
B.煤、石油、天然气等化石燃料是不可再生资源
C.生活中用煮沸的方法降低水的硬度
D.农业上用熟石灰改良酸性土壤
7.分析推理是一种重要的化学思维方法,以下推理正确的是
A.置换反应有单质和化合物生成、则有有单质和化合物生成成的反应都是置换反应
B.单质中只含有一种元素,则只含有一种元素的物质一定是单质
C.点燃可燃性气体前要验纯所以点燃H2前一定要验纯
D.催化剂在化学反应前后质量不变,因此反应前后质量不变的物质都是催化剂
8.实验室有一包白色固体由K2CO3、K2SO4、KCl和CuSO4中的一种或几种组成,实验记录如下:①取该样品溶于水,得到无色溶液;②取适量上述溶液加过量的BaCl2溶液,出现白色沉淀,过滤;③向步骤②所得沉淀中加入过量的HNO3,沉淀全部消失并产生气泡。下列分析中正确的是
A.原固体中一定含有K2CO3,可能含有 CuSO4和KCl
B.原固体中一定不含K2SO4和CuSO4,可能含有KCl
C.原固体中一定含有K2CO3和K2SO4,一定不含CuSO4
D.若在步骤②所得滤液中滴入AgNO3溶液,出现白色沉淀,则原固体中一定含有KCl
9.下列实验方案中错误的是
序号 | 实验目的 | 实验方案 |
A | 除去KCl固体中的K2CO3 | 加入过量的稀盐酸,蒸发结晶 |
B | 鉴别NH4Cl和KCl两种白色固体肥料 | 加入熟石灰研磨后闻气味 |
C | 除去N2中的O2 | 缓缓通过灼热铜丝网 |
D | 除去CO2中的HCl气体 | 通入足量NaOH溶液 |
10.下列图像能正确反映对应变化关系的是
A.等质量的镁和锌中分别加入等浓度的稀H2SO4至过量
B.等质量的CaO和Ca(OH)2中分别加入等浓度的稀盐酸至过量
C.CaCl2和HCl的混合溶液中加入Na2CO3溶液至过量
D.AgNO3和Cu( NO3)2的混合溶液中加入锌粉至过量
二、生活现象解释(本大题包括4个小题,每空1分,共12分)
11.(3分)请用化学用语回答生活中的下列问题。
(1)新鲜的苹果切开后因亚铁离子被氧化会很快变黄,亚铁离子的符号是 。
(2)工业盐因含亚硝酸钠( NaNO2 )而有毒,标出亚硝酸钠中氮元素的化合价 。
(3)某学习小组在帮助清理药品时,发现一瓶标签残缺盛有无色溶液(初中化学常用试剂)的试剂瓶 (如下图),你猎想这种试剂可能是 溶液。
12.(2分)为创建四川南充南部升钟湖国家5A级旅游景区,某县中学生科技创新小组有以下创意:
(1)品开钟美食 “卧龙鲊”,因干香润口,肥而不腻著名。精选五花肉为食材,配以五谷淀粉、鸡蛋、植物油、蔗糖,特制酱料等制成,其中富合糖类的有 。
(2)观双峰傩舞 “”跳傩傩(nuó) 、外形夺特的傩面具最能吸引人的眼球。 下列现代傩面具取材中属于合成材料的是 。(填序号)
A.黄金 B.陶器 C.树皮 D.腈纶 E.兽皮
13.(3分)请根据下图中甲、乙、丙三种固体的溶解度曲线回答问题。
(1)T3℃时,在各加有甲、乙、丙30克固体的三个烧杯中,分别倒入50克水,充分搅拌后,形成饱和溶液的是 ; 当温度降低至T1℃时,此三杯溶液中溶质的质量分数由大到小的顺序为 。
(2)在T2℃时,将接近饱和的丙物质的溶液变为饱和溶液,下列 有关分析正确的是 (填序号)
①溶质的质量一定不变 ②溶剂的质量可能不变
③溶液的质量一定增大 ④溶液中溶质的质量分数一定增大
14.(4分)(1)以粗盐为原料生产自来水消毒剂ClO2的某步反应化学方程式为:2NaClO3+4HCl=2ClO2↑+Cl2↑+2X+2H2O,则X的化学式为 。
(2)过氧化钙( CaO2)是一种对环境友好的多功能无机化合物,与水反应生成一种碱并放出能使带火星的木条复燃的气体,该反应的化学方程式为 。
(3)某同学在处理含有H2SO4和CuSO4的混合物废液时,加入一定量烧碱溶液并充分反应后,有蓝色沉淀生成,过滤,滤液呈蓝色。则上述过程中生成沉淀的化学方程式为 ,滤液中一定存在的溶质是 。
三、科普阅读理解(本大题包括1个小题,共4分)
15.(4分)阅读下面科普短文(有刪改)
火炸药的绿色制造技术发展
以硝基化合物为代表的含能材料是火炸药技术的基础,其传统的制造工艺过程会产生含有大量有机物的废酸和废水,环境污染严重,治理费用高,因此火炸药原材料组分传统制造工艺需要进行绿色化和低成本改进,以及积极开发含能材料的绿色合成工艺。
硝基含能化合物的生物合成是火炸药原材料制造技术中最新颖的前沿研究领域,是一种真正绿色合成路线。最具代表性的新型硝化技术是用N2O5作为绿色硝化剂,这一技术的关键是如何制备N2O5和怎样实现N2O5硝化工艺。
研究的N2O5制备方法主要有半渗透膜电解法和臭氧氧化法:1)半渗透膜电解法是在电解池内用特制的半渗透膜隔开两个电极,电解无水硝酸而生成N2O5;2)臭氧氧化法是将浓度5%~10%的臭氧与氧气的混合物和N2O4进行气相反应生成N2O5。
试验的N2O5硝化工艺主要有2种:1)用N2O5-HNO3-N2O4作硝化剂进行硝化;2)用N2O5和无水HNO3于液态二氧化碳中进行硝化。
南京理工大学研究了用DADN原料在N2O5-HNO3体系中绿色硝解制备HMX。以DADN为原料,不同硝解方法的优缺点比较见下表:
硝化体系 | 收率/% | 优点 | 缺点 |
HNO3 | 40 | 步骤简单 | 得率低 |
H2SO4、NH4NO3、HNO3 | 80-85 | 工艺成熟 | 废酸量大,难处理 |
P2O3-HNO3 | 99 | 得率高,纯度好 | P2O3和HNO3需大大过量,腐蚀性大 |
N2O5-有机溶剂 | 65 | 无需废酸处理 | 得率低,溶剂易挥发 |
N2O5-HNO3 | 94 | 得率高,废酸少,硝化剂的过量比小 | 无 |
火炸药的安全使用知识有:防止炸药受热、火焰引起的爆炸;按炸药使用温度使用,不 要超过温度条件;禁止长时间阳光照射;禁止电焊、气焊、气割作业等。
依据文章内容,回答下列问题:
(1)文中涉及到的下列物质:P2O5、HNO3、O3、NH4NO3、N2O4中,不包括的物质类别是 (填序号)。
A.单质 B.氧化物 C.酸 D.碱 E.盐
(2)最具代表性的新型硝化技术是用 作为绿色硝化剂。
(3)上表中,以DADN为原料,不同硝解方法比较中,P2O5和HNO3需大大过量,腐蚀性大的硝化体系是 。
(4)火炸药的安全使用还有哪些注意事项 。 (原文已有方法不能重复,任答一点)
四、科学探究实验(本大题包括1个小题,每空1分,共9分)
16.(1)下图是某学习小组在实验室制取气体时准备的一些装置,据图回答:
①实验室用高锰酸钾制取并收集较纯净氧气应选用的装置是 (填序号)。
②选用装置B、C组合在实验室制取CO2,其验满的方法是 。 若改用装置F制备CO2,其优点是 。
(2)小雨同学在探究Al、Fe、Cu三种金属的活动性实验中,设计方案如下图:
①B试管中观察到的实验现象有 。
②A试管中小雨在很长时间内都未观察到预期的实验现象,其原因可能是 。
③实验成功后,小雨把两支试管中所有物质并倒入烧杯中,充分反应后,烧杯中仍有不溶性固体,为此,小雨继续展开探究。
[提出问题]不溶性固体中含有哪些成分?
[实验并得出结论]过滤,向滤出的不溶性固体滴加足量的稀硫酸,有气泡冒出,则该不溶性固体中一定含有的物质是 ,一定发生反应的化学方 程式是 。
[反思与评价]小军同学用表面积相等的以上三种金属片分别与等浓度等体积的稀盐酸反应完成同样的探究,却意外发现铁片中加稀盐酸后,溶液变为黄色,试分析其原因: (用化学方程式回答)。
[拓展应用]小军实验结束后,将废液集中,经检测其中盐酸过量,还需处理至pH=7后排放,处理废液时除需pH试纸外可供选择的下列物质中不适合的是 。 (填序号)
a.NaOH溶液 b.AgNO3溶液 c.NaHCO3溶液 d. 生石灰 e.石蕊试
五、定量分析应用(本大题包括1个小题,共5分)
17.某中学化学课外实验兴趣小组欲测定一瓶混有氯化钠的苏打中碳酸钠的质量分数。从该瓶试剂中取出20克样品,放在锥形瓶中加水至全部溶解,再加入稀盐酸,实验相关数据如下图,测得所加稀盐酸质量为m时,瓶中溶液总质量为115.6克。
(1)该瓶苏打中碳酸钠的质量分数是 ;
(2)所加稀盐酸中溶质的质量分数是多少?(写出计算过程)
1-5BACBC 6-10ACBDB
11.Fe2+、NaNO2 Na2CO3或Na2SO4
12.五谷淀粉、蔗糖;D
13.乙和丙;乙=丙>甲;②
14.NaCl;2CaO2+2H2O=2Ca(OH)2+O2↑
CuSO4+2NaOH=Cu(OH)2↓+Na2SO4;Na2SO4
15.D;N2O5;P2O5-HNO3;远离烟火等
16.(1)A、D;用燃着的木条放在瓶口,若木条熄灭,则CO2已满;
可控制反应的发生与停止。
(2)铁丝表面有红色固体析出;铝丝表面未砂纸打磨;
Fe和Cu;Fe+H2SO4=FeSO4+H2↑ Fe2O3+6HCl=2FeCl3+H2O;a、e
17. (1) 53% (2)7.3%
四川省遂宁市2018年中考理综(化学部分)试题(word版,含答案): 这是一份四川省遂宁市2018年中考理综(化学部分)试题(word版,含答案),共5页。试卷主要包含了保持卡面清洁,不折叠、不破损,归纳与反思是学习化学的重要环节,下列实验方案的设计中合理的是等内容,欢迎下载使用。
四川省泸州市2018年中考理综(化学部分)试题(word版,含答案): 这是一份四川省泸州市2018年中考理综(化学部分)试题(word版,含答案),共4页。试卷主要包含了单选题等内容,欢迎下载使用。
四川省达州市2018年中考理综(化学部分)试题(word版,含答案): 这是一份四川省达州市2018年中考理综(化学部分)试题(word版,含答案),共9页。

