【精品】中考数学备考 专题2.2 以二次函数与等腰三角形问题为背景的解答题(原卷版+解析版)
展开第二关 以二次函数与等腰三角形问题为背景的解答题
【总体点评】二次函数在全国中考数学中常常作为压轴题,同时在省级,国家级数学竞赛中也有二次函数大题,很多学生在有限的时间内都不能很好完成。由于在高中和大学中很多数学知识都与函数知识或函数的思想有关,学生在初中阶段函数知识和函数思维方法学得好否,直接关系到未来数学的学习。以二次函数与等腰三角形问题为背景的解答题主要考查了学生的数形结合能力及综合分析问题的能力,这类问题主要是以一点(或以一条线段)为依托,动点和函数思想相结合以几何图形为背景,以动点为元素,构造动态型几何问题。解此类题目,应从相关图形的性质和数量关系分类讨论来解决。此类问题较多地关注学生对图形性质的理解,用动态的观点去看待一般函数和图形结合的问题,具有较强的综合性。
【解题思路】等腰三角形的存在性的解题方法:(1)几何法三步法:①假设结论成立;②找点,当所给的定长未说明是等腰三角形的底还是腰时,需分情况讨论,具体方法如下:a.当定长为腰时,找已知直线上满足条件的点时,以定长的某一端点为圆心,以定长为半径画弧,若所画弧与坐标轴或抛物线有交点且交点不是定长的另一端点时,交点即为所求点;若所画弧与坐标轴或抛物线无交点或交点是定长的另一端点时,满足条件的点不存在;b.当定长为底边时,作出定长的垂直平分线,若作出的垂直平分线与坐标轴或抛物线有交点时,交点即为所求的点;若作出的垂直平分线与坐标轴或抛物线无交点时,满足条件的点不存在;(以上方法即可找出所有符合条件的点,该方法简称为“两圆一线”);散计算:在求点的坐标时,大多时候利用相似三角形求解,如果图中没有相似三角形,也可以通过添加辅助线构造相似三角形,有时也可以利用勾股定理进行求解;(2)代数法三步:①罗列三边;②分类列方程;③解方程求解后检验.在以二次函数与等腰三角形问题为背景的解答题中,这两种方法往往结合使用.
【典型例题】
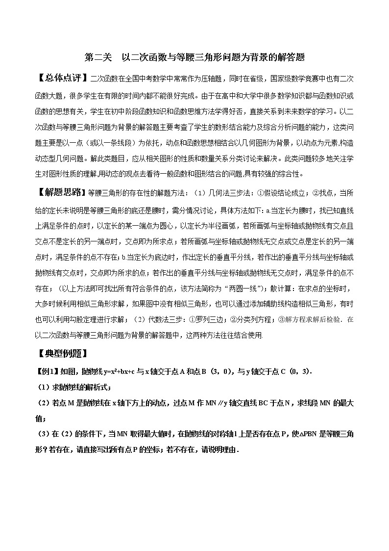
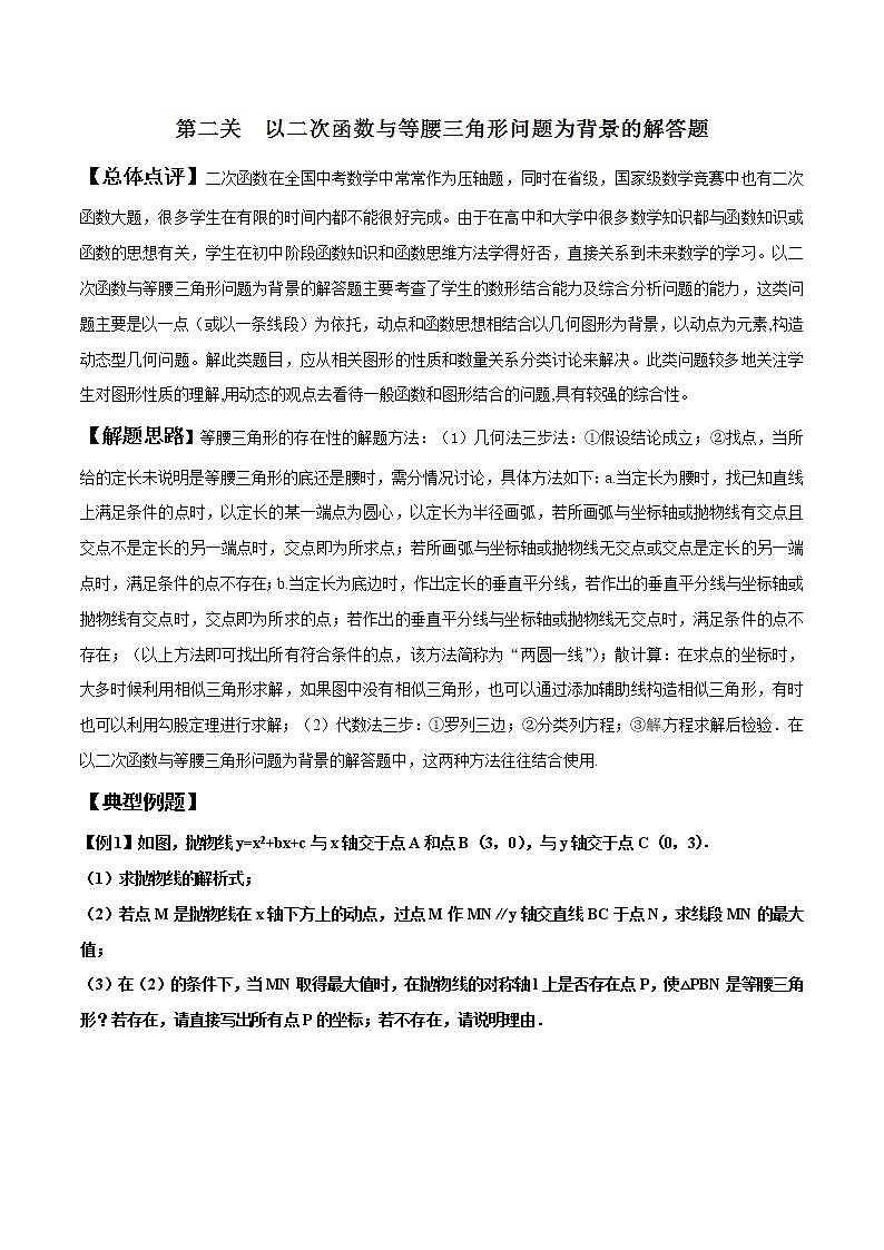
【例1】如图,抛物线y=x2+bx+c与x轴交于点A和点B(3,0),与y轴交于点C(0,3).
(1)求抛物线的解析式;
(2)若点M是抛物线在x轴下方上的动点,过点M作MN∥y轴交直线BC于点N,求线段MN的最大值;
(3)在(2)的条件下,当MN取得最大值时,在抛物线的对称轴l上是否存在点P,使△PBN是等腰三角形?若存在,请直接写出所有点P的坐标;若不存在,请说明理由.
【答案】(1)抛物线的解析式为y=x2﹣4x+3.(2)当m=时,线段MN取最大值,最大值为.(3)点P的坐标为(2,)、(2,﹣)、(2,)、(2,)或(2,).
【解析】
试题分析:
(1)把点B、C的坐标代入列出方程组,解方程组求得的值即可得到二次函数的解析式;
(2)由点B、C的坐标可求出直线BC的解析式,设点M的横坐标为m,由此可用含m的代数式表示出点M、N的纵坐标,从而可用含m的式子表达出MN的长度,由点M在轴下方可求得m的取值范围为:,由此即可求出线段MN的最大值;
(3)由题意结合(2)可得点N的坐标,由点P在抛物线对称轴上,可设其坐标为(2.5,n),结合点B和点N的坐标即可表达出PB、PN、BN的长度,再分PB=PN、PB=BN、PN=BN三种情况讨论计算即可求得符合题意的点P的坐标.
试题解析:
(1)将点B(4,0)、C(0,4)代入抛物线y=x2+bx+c中,
得,得,
∴抛物线的解析式为y=x2-5x+4.
(2)由题意可设点M的坐标为(m,m2-5m+4),设直线BC的解析式为y=kx+4,
把点(4,0)代入y=kx+4,中,
得:0=4k+4,解得:k=-1,
∴直线BC的解析式为y=-x+4.
∵MN∥y轴,
∴点N的坐标为(m,-m+4),
∴MN==-m+4-(m2-5m+4)=-(m-2)2+4.
∵抛物线的解析式为:y=x2-5x+4=(x-2.5)2,[来源:网]
∴抛物线的对称轴为x=2.5,
∴由点B的坐标为(4,0)可得点A的坐标为(1,0),
又∵点M在x轴下方,
∴1
(3)由(2)可得:当m=2时,点N的坐标为(2,2),
∵点P在抛物线的对称轴上,
∴可设点P坐标为(2.5,n),
∴PB=,PN== ,
BN==2 ,
若为等腰三角形,则存在以下三种情况:
①当时,即
解得: ,此时点的坐标为(,);
②当时,即 =2 ,解得: ,
此时点的坐标为(,)或(,);
③当时,即 =2 ,解得: ,
此时点的坐标为(,2+)或(,2).
综上可知:在抛物线的对称轴上存在点,使是等腰三角形,点P的坐标为(,)、(,),(-)、(,2+),或(,2-).
【名师点睛】解本题第2小题时,当利用设出的点P的坐标和已知的点B、N的坐标表达出线段PB、PN和BN的长度时,需注意题目中没有指明△PBN为等腰三角形时的底和腰,因此要分:(1)PB=PN;(2)PB=BN;(3)PN=BN三种情况分别讨论计算,不要忽略了其中任何一种情况,避免丢解.
【例2】如图,抛物线y=﹣x2+bx+c与x轴交于点A(﹣1,0)和点B,与y轴交于C(0,3),直线y=+m经过点C,与抛物线的另一交点为点D,点P是直线CD上方抛物线上的一个动点,过点P作PF⊥x轴于点F,交直线CD于点E,设点P的横坐标为m.
(1)求抛物线解析式并求出点D的坐标;
(2)连接PD,△CDP的面积是否存在最大值?若存在,请求出面积的最大值;若不存在,请说明理由;
(3)当△CPE是等腰三角形时,请直接写出m的值.
【答案】(1)y=﹣x2+2x+3,D点坐标为();(2)当m=时,△CDP的面积存在最大值,最大值为;(3)m的值为 或 或.
【解析】
【分析】
(1)利用待定系数法求抛物线解析式和直线CD的解析式,然后解方程组得D点坐标;
(2)设P(m,-m2+2m+3),则E(m,-m+3),则PE=-m2+m,利用三角形面积公式得到S△PCD=××(-m2+m)=-m2+m,然后利用二次函数的性质解决问题;
(3)讨论:当PC=PE时,m2+(-m2+2m+3-3)2=(-m2+m)2;当CP=CE时,m2+(-m2+2m+3-3)2=m2+(-m+3-3)2;当EC=EP时,m2+(-m+3-3)2=(-m2+m)2,然后分别解方程即可得到满足条件的m的值.
【详解】
(1)把A(﹣1,0),C(0,3)分别代入y=﹣x2+bx+c得,解得,
∴抛物线的解析式为y=﹣x2+2x+3;
把C(0,3)代入y=﹣x+n,解得n=3,
∴直线CD的解析式为y=﹣x+3,
解方程组,解得
或,
∴D点坐标为(,);
(2)存在.
设P(m,﹣m2+2m+3),则E(m,﹣m+3),
∴PE=﹣m2+2m+3﹣(﹣m+3)=﹣m2+m,
∴S△PCD=••(﹣m2+m)=﹣m2+m=﹣(m﹣)2+,
当m=时,△CDP的面积存在最大值,最大值为;
(3)当PC=PE时,m2+(﹣m2+2m+3﹣3)2=(﹣m2+m)2,解得m=0(舍去)或m=;
当CP=CE时,m2+(﹣m2+2m+3﹣3)2=m2+(﹣m+3﹣3)2,解得m=0(舍去)或m=(舍去)或m=;
当EC=EP时,m2+(﹣m+3﹣3)2=(﹣m2+m)2,解得m=(舍去)或m=,
综上所述,m的值为或或.
【名师点睛】本题考核知识点:二次函数的综合应用. 解题关键点:灵活运用二次函数性质,运用数形结合思想,解决本题的关键是分情况讨论,也是本题的难点,属于中考压轴题,难度较大.
【例3】如图,已知抛物线(a≠0)经过A(﹣1,0)、B(3,0)、C(0,﹣3)三点,直线l是抛物线的对称轴.
(1)求抛物线的函数关系式;
(2)设点P是直线l上的一个动点,当点P到点A、点B的距离之和最短时,求点P的坐标;
(3)点M也是直线l上的动点,且△MAC为等腰三角形,请直接写出所有符合条件的点M的坐标.
【答案】(1);(2)P(1,0);(3).
【解析】
试题分析:(1)直接将A、B、C三点坐标代入抛物线的解析式中求出待定系数即可;
(2)由图知:A.B点关于抛物线的对称轴对称,那么根据抛物线的对称性以及两点之间线段最短可知,直线l与x轴的交点,即为符合条件的P点;
(3)由于△MAC的腰和底没有明确,因此要分三种情况来讨论:①MA=AC、②MA=MC、③AC=MC;可先设出M点的坐标,然后用M点纵坐标表示△MAC的三边长,再按上面的三种情况列式求解.
试题解析:(1)将A(﹣1,0)、B(3,0)、C(0,﹣3)代入抛物线中,得:,解得:,故抛物线的解析式:.
(2)当P点在x轴上,P,A,B三点在一条直线上时,点P到点A、点B的距离之和最短,此时x==1,故P(1,0);
(3)如图所示:抛物线的对称轴为:x==1,设M(1,m),已知A(﹣1,0)、C(0,﹣3),则:
=,==,=10;
①若MA=MC,则,得:=,解得:m=﹣1;
②若MA=AC,则,得:=10,得:m=;
③若MC=AC,则,得:=10,得:,;
当m=﹣6时,M、A、C三点共线,构不成三角形,不合题意,故舍去;[来源:网ZXXK]
综上可知,符合条件的M点,且坐标为 M(1,)(1,)(1,﹣1)(1,0).
考点:二次函数综合题;分类讨论;综合题;动点型.
【名师点睛】本题考查了二次函数的性质、用待定系数法求函数的解析式、等腰三角形的判定及性质等知识,题目较综合,难度较大,解题的关键是判定等腰三角形时,一定要进行分类讨论,做到不重不漏.
【方法归纳】首先弄清题中是否规定了哪个点为等腰三角形的顶点。(若某边底,则只有一种情况;若某边为腰,有两种情况;若只说该三点构成等腰三角形,则有三种情况)。先借助于动点所在图象的解析式,表示出动点的坐标(用字母表示),按分类的情况,分别利用相应类别下两腰相列出方程建立方程。解出此方程,即可求出动点的横坐标,再借助动点所在图象的函数关系式,可求出动点纵坐标,注意去掉不合题意的点(就是不能构成三角形这个题意)。
【针对练习】
1.如图1,抛物线平移后过点A(8,,0)和原点,顶点为B,对称轴与轴相交于点C,与原抛物线相交于点D.
(1)求平移后抛物线的解析式并直接写出阴影部分的面积;
(2)如图2,直线AB与轴相交于点P,点M为线段OA上一动点,为直角,边MN与AP相交于点N,设,试探求:
①为何值时为等腰三角形;
②为何值时线段PN的长度最小,最小长度是多少.
2.如图,在平面直角坐标系中,抛物线y=ax2+bx﹣2与x轴交于点A、B(点A在点B的左侧),与y轴交于点C(0,﹣2),OB=4OA,tan∠BCO=2.
(1)求A、B两点的坐标;
(2)求抛物线的解析式;
(3)点M、N分别是线段BC、AB上的动点,点M从点B出发以每秒个单位的速度向点C运动,同时点N从点A出发以每秒2个单位的速度向点B运动,当点M、N中的一点到达终点时,两点同时停止运动.过点M作MP⊥x轴于点E,交抛物线于点P.设点M、点N的运动时间为t(s),当t为多少时,△PNE是等腰三角形?
3.如图,在平面角坐标系中,抛物线C1:y=ax2+bx﹣1经过点A(﹣2,1)和点B(﹣1,﹣1),抛物线C2:y=2x2+x+1,动直线x=t与抛物线C1交于点N,与抛物线C2交于点M.
(1)求抛物线C1的表达式;
(2)直接用含t的代数式表示线段MN的长;
(3)当△AMN是以MN为直角边的等腰直角三角形时,求t的值;
(4)在(3)的条件下,设抛物线C1与y轴交于点P,点M在y轴右侧的抛物线C2上,连接AM交y轴于点k,连接KN,在平面内有一点Q,连接KQ和QN,当KQ=1且∠KNQ=∠BNP时,请直接写出点Q的坐标.
4.如图,已知二次函数y=ax2+bx+c的图象与x轴相交于A(﹣1,0),B(3,0)两点,与y轴相交于点C(0,﹣3).
(1)求这个二次函数的表达式;
(2)若P是第四象限内这个二次函数的图象上任意一点,PH⊥x轴于点H,与BC交于点M,连接PC.
①求线段PM的最大值;
②当△PCM是以PM为一腰的等腰三角形时,求点P的坐标.[来源:学&科&网Z&X&X&K]
5.如图1,经过原点O的抛物线y=ax2+bx(a、b为常数,a≠0)与x轴相交于另一点A(3,0).直线l:y=x在第一象限内和此抛物线相交于点B(5,t),与抛物线的对称轴相交于点C.
(1)求抛物线的解析式;
(2)在x轴上找一点P,使以点P、O、C为顶点的三角形与以点A、O、B为顶点的三角形相似,求满足条件的点P的坐标;
(3)直线l沿着x轴向右平移得到直线l′,l′与线段OA相交于点M,与x轴下方的抛物线相交于点N,过点N作NE⊥x轴于点E.把△MEN沿直线l′折叠,当点E恰好落在抛物线上时(图2),求直线l′的解析式;
(4)在(3)问的条件下(图3),直线l′与y轴相交于点K,把△MOK绕点O顺时针旋转90°得到△M′OK′,点F为直线l′上的动点.当△M'FK′为等腰三角形时,求满足条件的点F的坐标.
6.如图1,抛物线C1:y=ax2﹣2ax+c(a<0)与x轴交于A、B两点,与y轴交于点C.已知点A的坐标为(﹣1,0),点O为坐标原点,OC=3OA,抛物线C1的顶点为G.
(1)求出抛物线C1的解析式,并写出点G的坐标;
(2)如图2,将抛物线C1向下平移k(k>0)个单位,得到抛物线C2,设C2与x轴的交点为A′、B′,顶点为G′,当△A′B′G′是等边三角形时,求k的值:
(3)在(2)的条件下,如图3,设点M为x轴正半轴上一动点,过点M作x轴的垂线分别交抛物线C1、C2于P、Q两点,试探究在直线y=﹣1上是否存在点N,使得以P、Q、N为顶点的三角形与△AOQ全等,若存在,直接写出点M,N的坐标:若不存在,请说明理由.
7.如图1,抛物线y1=ax2﹣x+c与x轴交于点A和点B(1,0),与y轴交于点C(0,),抛物线y1的顶点为G,GM⊥x轴于点M.将抛物线y1平移后得到顶点为B且对称轴为直线l的抛物线y2.
(1)求抛物线y2的解析式;
(2)如图2,在直线l上是否存在点T,使△TAC是等腰三角形?若存在,请求出所有点T的坐标;若不存在,请说明理由;
(3)点P为抛物线y1上一动点,过点P作y轴的平行线交抛物线y2于点Q,点Q关于直线l的对称点为R,若以P,Q,R为顶点的三角形与△AMG全等,求直线PR的解析式.
8.如图,在平面直角坐标系中,二次函数交轴于点、,交轴于点,在轴上有一点,连接.
(1)求二次函数的表达式;
(2)若点为抛物线在轴负半轴上方的一个动点,求面积的最大值;
(3)抛物线对称轴上是否存在点,使为等腰三角形,若存在,请直接写出所有点的坐标,若不存在请说明理由.
9.如图,已知抛物线与y轴相交于点A(0,3),与x正半轴相交于点B,对称轴是直线x=1.
(1)求此抛物线的解析式以及点B的坐标.[来源:网ZXXK]
(2)动点M从点O出发,以每秒2个单位长度的速度沿x轴正方向运动,同时动点N从点O出发,以每秒3个单位长度的速度沿y轴正方向运动,当N点到达A点时,M、N同时停止运动.过动点M作x轴的垂线交线段AB于点Q,交抛物线于点P,设运动的时间为t秒.
①当t为何值时,四边形OMPN为矩形.
②当t>0时,△BOQ能否为等腰三角形?若能,求出t的值;若不能,请说明理由.
10.如图1,已知二次函数(a、b、c为常数,a≠0)的图象过点O(0,0)和点A(4,0),函数图象最低点M的纵坐标为,直线l的解析式为y=x.
(1)求二次函数的解析式;
(2)直线l沿x轴向右平移,得直线l′,l′与线段OA相交于点B,与x轴下方的抛物线相交于点C,过点C作CE⊥x轴于点E,把△BCE沿直线l′折叠,当点E恰好落在抛物线上点E′时(图2),求直线l′的解析式;
(3)在(2)的条件下,l′与y轴交于点N,把△BON绕点O逆时针旋转135°得到△B′ON′,P为l′上的动点,当△PB′N′为等腰三角形时,求符合条件的点P的坐标.
11.如图,已知抛物线与坐标轴交于A,B,C三点,其中C(0,3),∠BAC的平分线AE交y轴于点D,交BC于点E,过点D的直线l与射线AC,AB分别交于点M,N.
(1)直接写出a的值、点A的坐标及抛物线的对称轴;
(2)点P为抛物线的对称轴上一动点,若△PAD为等腰三角形,求出点P的坐标;
(3)证明:当直线l绕点D旋转时,均为定值,并求出该定值.
12.如图,抛物线的图象与x轴交于A(﹣1.0),B(3,0)两点,与y轴交于点C(0,﹣3),顶点为D.
(1)求此抛物线的解析式.
(2)求此抛物线顶点D的坐标和对称轴.
(3)探究对称轴上是否存在一点P,使得以点P、D、A为顶点的三角形是等腰三角形?若存在,请求出所有符合条件的P点的坐标,若不存在,请说明理由.
13.如图,抛物线y=ax2+x+c过A(﹣1,0),B(0,2)两点.
(1)求抛物线的解析式.
(2)M为抛物线对称轴与x轴的交点,N为x轴上对称轴上任意一点,若tan∠ANM=,求M到AN的距离.
(3)在抛物线的对称轴上是否存在点P,使△PAB为等腰三角形?若存在,请求出点P的坐标;若不存在,请说明理由.
14.如图,抛物线y=ax2+bx-3(a≠0)的顶点为E,该抛物线与轴交于A、B两点,与y轴交于点C,且,直线与轴交于点D.[来源:网]
(1)求抛物线的解析式;
(2)证明:∽
(3)在抛物线的对称轴上是否存在点P,使是等腰三角形?若存在,请直接写出符合条件的P点坐标,若不存在,请说明理由.
15.综合与探究
如图,抛物线y=﹣与x轴交于A,B两点(点A在点B的左侧),与y轴交于点C,直线l经过B,C两点,点M从点A出发以每秒1个单位长度的速度向终点B运动,连接CM,将线段MC绕点M顺时针旋转90°得到线段MD,连接CD,BD.设点M运动的时间为t(t>0),请解答下列问题:
(1)求点A的坐标与直线l的表达式;
(2)①直接写出点D的坐标(用含t的式子表示),并求点D落在直线l上时的t的值;
②求点M运动的过程中线段CD长度的最小值;
(3)在点M运动的过程中,在直线l上是否存在点P,使得△BDP是等边三角形?若存在,请直接写出点P的坐标;若不存在,请说明理由.
16.如图,在平面直角坐标系中,直线y=﹣2x+10与x轴,y轴相交于A,B两点,点C的坐标是(8,4),连接AC,BC.
(1)求过O,A,C三点的抛物线的解析式,并判断△ABC的形状;
(2)动点P从点O出发,沿OB以每秒2个单位长度的速度向点B运动;同时,动点Q从点B出发,沿BC以每秒1个单位长度的速度向点C运动.规定其中一个动点到达端点时,另一个动点也随之停止运动.设运动时间为t秒,当t为何值时,PA=QA?
(3)在抛物线的对称轴上,是否存在点M,使以A,B,M为顶点的三角形是等腰三角形?若存在,求出点M的坐标;若不存在,请说明理由.
17.如图,在平面直角坐标系中,点O是原点,矩形OABC的顶点A在x轴的正半轴上,顶点C在y的正半轴上,点B的坐标是(5,3),抛物线y=x2+bx+c经过A、C两点,与x轴的另一个交点是点D,连接BD.
(1)求抛物线的解析式;
(2)点M是抛物线对称轴上的一点,以M、B、D为顶点的三角形的面积是6,求点M的坐标;
(3)点P从点D出发,以每秒1个单位长度的速度沿D→B匀速运动,同时点Q从点B出发,以每秒1个单位长度的速度沿B→A→D匀速运动,当点P到达点B时,P、Q同时停止运动,设运动的时间为t秒,当t为何值时,以D、P、Q为顶点的三角形是等腰三角形?请直接写出所有符合条件的值.
18.已知,如图1,O是坐标原点,抛物线y=ax2+bx+c(a≠0)经过A、B、C三点,AB⊥y轴于点A,AB=2,AO=4,OC=5,点D是线段AO上一动点,连接CD、BD.
(1)求出抛物线的解析式;
(2)如图2,抛物线的对称轴分别交BD、CD于点E、F,当△DEF为等腰三角形时,求出点D的坐标;
(3)当∠BDC的度数最大时,请直接写出OD的长.
【精品】中考数学备考 专题2.6 以二次函数与特殊四边形问题为背景的解答题(原卷版+解析版): 这是一份【精品】中考数学备考 专题2.6 以二次函数与特殊四边形问题为背景的解答题(原卷版+解析版),文件包含精品中考数学备考专题26以二次函数与特殊四边形问题为背景的解答题原卷版doc、精品中考数学备考专题26以二次函数与特殊四边形问题为背景的解答题解析版doc等2份试卷配套教学资源,其中试卷共84页, 欢迎下载使用。
【精品】中考数学备考 专题2.3 以二次函数与直角三角形问题为背景的解答题(原卷版+解析版): 这是一份【精品】中考数学备考 专题2.3 以二次函数与直角三角形问题为背景的解答题(原卷版+解析版),文件包含精品中考数学备考专题23以二次函数与直角三角形问题为背景的解答题原卷版doc、精品中考数学备考专题23以二次函数与直角三角形问题为背景的解答题解析版doc等2份试卷配套教学资源,其中试卷共74页, 欢迎下载使用。
【精品】中考数学备考 专题2.1 以几何图形中的图形操作与变换问题为背景的解答题(原卷版+解析版): 这是一份【精品】中考数学备考 专题2.1 以几何图形中的图形操作与变换问题为背景的解答题(原卷版+解析版),文件包含精品中考数学备考专题21以几何图形中的图形操作与变换问题为背景的解答题原卷版doc、精品中考数学备考专题21以几何图形中的图形操作与变换问题为背景的解答题解析版doc等2份试卷配套教学资源,其中试卷共74页, 欢迎下载使用。

