云南省昆明市高三5月三诊一模:生物卷+答案
展开昆明市2021届“三诊一模”高考模拟考试
理科综合能力测试 生物
一、选择题
1. 下列关于生物体内化合物的叙述,错误的是( )
A. 脂质分子中氧的含量远低于糖类
B. 自由水不直接参与生物化学反应
C. 核酸具有储存遗传信息、催化、运输等功能
D. 蛋白质摄入不足时人体可能出现组织水肿
2. 白血病患者体内造血干细胞恶性增殖,导致血液中出现大量的异常白细胞。下列叙述错误的是( )
A. 致癌因子使造血干细胞癌变的可能性增大
B. 化学药物诱导恶性增殖的造血干细胞凋亡是治疗白血病的一种思路
C. 显微镜下观察造血干细胞,可看到同源染色体两两配对
D. 可通过分析血液样本中细胞的形态,对白血病进行初步诊断
3. 下列实验中选用的试剂与其作用的对应关系,正确的是( )
选项
实验
试剂
作用
A
用哺乳动物红细胞制备细胞膜
蒸馏水
使细胞吸水涨破
B
检测生物组织中的脂肪
盐酸
洗去浮色
C
低温诱导植物染色体数目的变化
卡诺氏液
使染色体着色
D
绿叶中色素的提取和分离
碳酸钙
使研磨充分
A. A B. B C. C D. D
4. 下列关于转录和翻译的叙述,正确的是( )
A. 能决定氨基酸的密码子有64种
B. 一个mRNA分子上可相继结合多个核糖体,同时合成多条肽链
C. 携带氨基酸的每个tRNA会先后占据核糖体的2个tRNA结合位点
D. 在遗传信息传递过程中都需要核苷酸作为原料
5. 碘是甲状腺激素合成的重要原料,被转运进甲状腺滤泡上皮细胞后,经甲状腺过氧化物酶活化,参与甲状腺激素的合成。下列叙述正确的是( )
A. 碘以被动运输方式进入甲状腺滤泡上皮细胞
B. 甲状腺激素可通过导管运输至下丘脑和垂体
C. 抑制甲状腺过氧化物酶活性,可导致促甲状腺激素分泌增加
D. 气温降低可导致甲状腺滤泡上皮细胞的摄碘量减少
6. 不同物种之间、生物与无机环境之间,在相互影响中不断进化和发展。下列说法错误的是( )
A. 捕食者往往捕食个体数量多的物种,这有利于增加物种多样性
B. 一个物种形成或灭绝,会影响到若干其他物种的进化
C. 地衣在裸岩上定居,可为苔藓的生长提供土壤条件
D. 在生物的进化过程中,好氧生物的出现早于光合生物
三、非选择题
7. 科研人员研究氧气浓度对某植物种子细胞呼吸的影响,结果如图。
回答下列问题:
(1)该实验最好选择______(填“萌发种子”或“休眠种子”)作为实验材料,理由是______。
(2)氧浓度为5%时,CO2的产生场所有______,细胞呼吸的产物除CO2外还有______。
(3)若该种子细胞呼吸利用的物质是葡萄糖,氧浓度为M时,CO2生成量是O2吸收量的2倍,则无氧呼吸与有氧呼吸消耗的葡萄糖量之比是______。
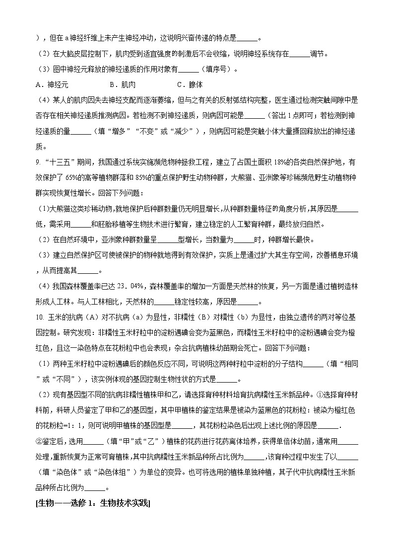
8. 下图为完成某反射活动的结构示意图,其中a~d表示神经纤维,·表示细胞体。
回答下列问题:
(1)肌肉受到适宜强度的刺激会收缩,该过程中神经冲动在神经纤维上传导的顺序依次是______(填字母),但在a神经纤维上未产生神经冲动,这说明兴奋传递的特点是______。
(2)在大脑皮层控制下,肌肉受到适宜强度刺激后不会收缩,说明神经系统存在______调节。
(3)图中神经元释放的神经递质的作用对象有______(填序号)。
A.神经元 B.肌肉 C.腺体
(4)某人的肌肉因失去神经支配而逐渐萎缩,但与之有关的反射弧结构完整,医生通过检测突触间隙中是否存在相关神经递质推测病因。若检测不到神经递质,则病因可能是______(答出1点即可;若检测到神经递质的量______(填“增多”“不变”或“减少”),则病因可能是突触小体大量摄回释放出的神经递质。
9. “十三五”期间,我国通过系统实施濒危物种拯救工程,建立了占国土面积18%的各类自然保护地,有效保护了65%的高等植物群落和85%的重点保护野生动物种群,大熊猫、亚洲象等珍稀濒危野生动植物种群实现恢复性增长。回答下列问题:
(1)大熊猫这类珍稀动物,就地保护后种群数量仍无明显增长,从种群数量特征角度分析,其原因是______低,需采用______和胚胎移植等生物技术进行繁育,建立稳定的人工繁育种群,最终放归自然。
(2)在自然环境中,亚洲象种群数量呈______型增长,当数量为______时,种群增长最快。
(3)建立自然保护区可使被保护的物种就地得到有效保护,实质上是通过扩大其生存空间,改善栖息环境,从而提高其______。
(4)我国森林覆盖率已达23.04%,森林覆盖率的增加一方面是天然林的恢复,另一方面是通过植树造林形成人工林。与人工林相比,天然林的______稳定性较高,原因是______。
10. 玉米的抗病(A)对不抗病(a)为显性,非糯性(B)对糯性(b)为显性,由独立遗传的两对等位基因控制。研究发现:非糯性玉米籽粒中的淀粉遇碘会变为蓝黑色,而糯性玉米籽粒中的淀粉遇碘会变为橙红色,且这一染色特点在花粉粒中也会表现;杂合抗病植株幼苗期会死亡。回答下列问题:
(1)两种玉米籽粒中淀粉遇碘后的颜色反应不同,可说明这两种籽粒中淀粉的分子结构______(填“相同”或“不同”),该实例体现的基因控制生物性状的方式是______。
(2)现有基因型不同的抗病非糯性植株甲和乙,请选择育种材料培育抗病糯性玉米新品种。①选择育种材料前,科研人员鉴定了甲和乙的基因型,其中甲植株的鉴定结果是被染为蓝黑色的花粉粒:被染为橙红色的花粉粒=1:1,则可说明甲植株的基因型是______,其花粉粒染色后出现上述比例的原因是______.
②鉴定后,选用______(填“甲”或“乙”)植株的花药进行花药离体培养,获得单倍体幼苗,通常用______处理,重新恢复为正常可育植株,其中抗病糯性玉米新品种所占比例为______,该育种过程中发生了以______(填“染色体”或“染色体组”)为单位的变异。也可将选用的植株单独种植,其子代中抗病糯性玉米新品种所占比例为______。
[生物——选修1:生物技术实践]
11. 阿维菌素是一种从链霉菌中提取的杀虫剂,具有广谱、高效、安全、低残留等特点,是目前农业害虫防治中较理想的农药品种之一。要从土壤样品中分离链霉菌并培育高产菌株,研究人员进行了相关实验。回答下列问题:
(1)获得土壤样品后,先进行______操作,获得不同稀释度的土壤稀释液。若要获得稀释倍数为101的稀释液,可将5g土壤样品放入______mL无菌水中。
(2)分别吸取0.1mL不同稀释倍数的稀释液,接种于选择培养基上,在适宜条件下培养,当菌落数目稳定时进行计数,结果如表。
稀释倍数
菌落数
平板1
平板2
平板3
104倍
5
9
4
103倍
122
138
112
102倍
432
491
387
计算每克土壤样品中的链霉菌数量约为______个。
(3)分离得到的链霉菌用紫外线处理,获得某变异菌株后,将其接种在含葡萄糖的培养液中,葡萄糖进入细菌体内后,主要作用是______(答出1点即可)。培养一段时间后,将得到的菌丝破碎,加入甲苯进行水浴加热,之后过滤,再通过______装置浓缩除去______,得到阿维菌素结晶。
(4)经测定该变异菌株阿维菌素的产量是500μg/mL,根据实验结果______(填“能”或“不能”)确定其是否为高产阿维菌素的菌株,依据是______。
[生物——修3:现代生物科技专题]
12. 科学家利用卵子发育早期的关键基因,通过基因工程改造鼠的胚胎细胞(ES细胞),获得了像卵子一样的细胞——“卵原细胞样细胞”下图为部分实验过程示意图。
回答下列问题:
(1)ES细胞是从X结构的______中分离出来的一类细胞,在功能上具有______。
(2)过程③通常采用的技术是______;图中的ES细胞不一定能形成“卵原细胞样细胞”,原因是______(答出1点即可)。过程④中的培养液通常要添加______等一些天然成分。
(3)ES细胞经______,可以培育出人造组织器官,但ES细胞必须从胚胎中获取,这限制了它在医学上的应用。
(4)科学家尝试多种方法来制备ES细胞,例如,可运用图中技术,常利用质粒作为______将特定基因导入细胞中,得到类似ES细胞的多能干细胞;也可利用核移植获得ES细胞,请简要写出实验思路______。
昆明市2021届“三诊一模”高考模拟考试
理科综合能力测试 生物 解析版
一、选择题
1. 下列关于生物体内化合物的叙述,错误的是( )
A. 脂质分子中氧的含量远低于糖类
B. 自由水不直接参与生物化学反应
C. 核酸具有储存遗传信息、催化、运输等功能
D. 蛋白质摄入不足时人体可能出现组织水肿
【答案】B
【解析】
【分析】1、核酸的组成元素是C、H、O、N、P,基本组成单位是核苷酸,核酸是遗传信息的携带者,对于生物的遗传变异和蛋白质的生物合成具有重要作用,核酸根据五碳糖不同分为DNA和RNA,生物的遗传物质是DNA或RNA,其中DNA是主要的遗传物质。
2、蛋白质是生命活动的承担者,担负着多种多样的功能,有些蛋白质是细胞和生物体的重要组成物质,有些蛋白质具有运输功能,有些蛋白质在具有催化作用,有些蛋白质具有信息传递的功能,有些蛋白质具有免疫功能。
3、细胞内的水以自由水与结合水的形式存在,结合水是细胞结构的重要组成成分,自由水是良好的溶剂,是许多化学反应的介质,自由水还参与许多化学反应,自由水对于运输营养物质和代谢废物具有重要作用,自由水与结合水比值越高,细胞代谢越旺盛,抗逆性越差,反之亦然。
【详解】A、脂质分子中氧的含量远低于糖类,氢的含量高于糖类,A正确;
B、自由水直接参与生物化学反应,比如光合作用和有氧呼吸都需要水参与,B错误;
C、核酸具有储存遗传信息(遗传物质)、催化(RNA类的酶)、运输(tRNA)等功能,C正确;
D、蛋白质摄入不足时,血浆渗透压降低,人体组织液增多,可能出现组织水肿,D正确。
故选B。
2. 白血病患者体内造血干细胞恶性增殖,导致血液中出现大量的异常白细胞。下列叙述错误的是( )
A. 致癌因子使造血干细胞癌变的可能性增大
B. 化学药物诱导恶性增殖的造血干细胞凋亡是治疗白血病的一种思路
C. 显微镜下观察造血干细胞,可看到同源染色体两两配对
D. 可通过分析血液样本中细胞的形态,对白血病进行初步诊断
【答案】C
【解析】
【分析】1、细胞癌变的根本原因是原癌基因和抑癌基因发生基因突变,其中原癌基因负责调节细胞周期,控制细胞生长和分裂的过程,抑癌基因主要是阻止细胞不正常的增殖。
2、致癌因子的种类:物理致癌因子、化学致癌因子、病毒致癌因子。
【详解】A、凡能引起细胞发生癌变的因子称为致癌因子,致癌因子使造血干细胞癌变的可能性增大,A正确;
B、白血病患者体内造血干细胞恶性增殖,而化学药物诱导恶性增殖的造血干细胞凋亡是治疗白血病的一种思路,B正确;
C、同源染色体两两配对发生在减数分裂过程中,造血干细胞不能进行减数分裂,C错误;
D、白血病患者血液中出现大量的异常白细胞,可通过分析血液样本中细胞的形态,对白血病进行初步诊断,D正确。
故选C。
3. 下列实验中选用的试剂与其作用的对应关系,正确的是( )
选项
实验
试剂
作用
A
用哺乳动物红细胞制备细胞膜
蒸馏水
使细胞吸水涨破
B
检测生物组织中的脂肪
盐酸
洗去浮色
C
低温诱导植物染色体数目的变化
卡诺氏液
使染色体着色
D
绿叶中色素的提取和分离
碳酸钙
使研磨充分
A. A B. B C. C D. D
【答案】A
【解析】
【分析】
1.绿叶中色素的提取和分离实验,提取色素时需要加入无水乙醇(溶解色素)、石英砂(使研磨更充分)和碳酸钙(防止色素被破坏);分离色素时采用纸层析法,原理是色素在层析液中的溶解度不同,随着层析液扩散的速度不同,最后的结果是观察到四条色素带,从上到下依次是胡萝卜素(橙黄色)、叶黄素(黄色)、叶绿素a(蓝绿色)、叶绿素b(黄绿色)。
2.生物组织中化合物的鉴定:(1)斐林试剂可用于鉴定还原糖,在水浴加热的条件下,溶液的颜色变化为砖红色(沉淀)。斐林试剂只能检验生物组织中还原糖(如葡萄糖、麦芽糖、果糖)存在与否,而不能鉴定非还原性糖(如淀粉)。
(2)蛋白质可与双缩脲试剂产生紫色反应。
(3)脂肪可用苏丹Ⅲ染液(或苏丹Ⅳ染液)鉴定,呈橘黄色(或红色)。
【详解】A、制备细胞膜常用哺乳动物成熟的红细胞通过吸水涨破获得,因为哺乳动物成熟的红细胞只有细胞膜,没有细胞核和其他的细胞器,A正确;
B、脂肪可用苏丹Ⅲ染液(或苏丹Ⅳ染液)鉴定,呈橘黄色(或红色),染色后需要用50%酒精洗去浮色,B错误;
C、低温诱导植物细胞染色体数目加倍的实验中,用改良苯酚品红染液使染色体着色,而卡诺氏固定液起到了固定染色体形态的作用,C错误;
D、绿叶中色素的提取和分离的实验中加入碳酸钙的作用是保护色素,为了充分研磨通常在研钵中加入二氧化硅,D错误。
故选A。
【点睛】
4. 下列关于转录和翻译的叙述,正确的是( )
A. 能决定氨基酸的密码子有64种
B. 一个mRNA分子上可相继结合多个核糖体,同时合成多条肽链
C. 携带氨基酸的每个tRNA会先后占据核糖体的2个tRNA结合位点
D. 在遗传信息的传递过程中都需要核苷酸作为原料
【答案】B
【解析】
【分析】
转录是在细胞核内,以DNA一条链为模板,按照碱基互补配对原则,合成RNA的过程。 翻译是在核糖体中以mRNA为模板,按照碱基互补配对原则,以tRNA为转运工具、以细胞质里游离的氨基酸为原料合成蛋白质的过程。
【详解】A、密码子的数目共有64个,其中有三个终止密码,不决定氨基酸,因此,能决定氨基酸的密码子有61种,A错误;
B、一个mRNA分子上可相继结合多个核糖体,同时合成多条相同的肽链,加快了细胞中蛋白质的合成的效率,B正确;
C、除了第一个进入核糖体的tRNA外,其他携带氨基酸的每个tRNA会先后占据核糖体的2个tRNA结合位点,C错误;
D、遗传信息的传递过程包括DNA复制、转录和翻译两个步骤,复制的产物是DNA、转录的产物是RNA,翻译的产物是,显然多肽链,在遗传信息的传递过程中不都需要核苷酸作为原料,D错误。
故选B
5. 碘是甲状腺激素合成重要原料,被转运进甲状腺滤泡上皮细胞后,经甲状腺过氧化物酶活化,参与甲状腺激素的合成。下列叙述正确的是( )
A. 碘以被动运输的方式进入甲状腺滤泡上皮细胞
B. 甲状腺激素可通过导管运输至下丘脑和垂体
C. 抑制甲状腺过氧化物酶活性,可导致促甲状腺激素分泌增加
D. 气温降低可导致甲状腺滤泡上皮细胞的摄碘量减少
【答案】C
【解析】
【分析】 甲状腺激素的分级调节和负反馈调节:下丘脑通过释放促甲状腺激素释放激素(TRH),来促进垂体合成和分泌促甲状腺激素(TSH),TSH则可以促进甲状腺的活动,合成和释放甲状腺激素,当甲状腺激素达到一定浓度后,这个信息又会反馈给下丘脑和垂体,从而抑制两者的活动,这样甲状腺激素就可以维持在相对稳定水平,这就是所谓负反馈调节。
【详解】A、碘以主动运输的方式进入甲状腺滤泡上皮细胞,A错误;
B、甲状腺激素可通过体液运输至下丘脑和垂体,B错误;
C、分析题意可知:碘是甲状腺激素合成的重要原料,被转运进甲状腺滤泡上皮细胞后,经甲状腺过氧化物酶活化,参与甲状腺激素的合成,故若抑制甲状腺过氧化物酶活性,可导致促甲状腺激素分泌增加,C正确;
D、气温降低可导致甲状腺分泌增多,使机体产生更多的热量,故甲状腺滤泡上皮细胞的摄碘量增加,D错误。
故选C。
6. 不同物种之间、生物与无机环境之间,在相互影响中不断进化和发展。下列说法错误的是( )
A. 捕食者往往捕食个体数量多的物种,这有利于增加物种多样性
B. 一个物种的形成或灭绝,会影响到若干其他物种的进化
C. 地衣在裸岩上定居,可为苔藓的生长提供土壤条件
D. 在生物的进化过程中,好氧生物的出现早于光合生物
【答案】D
【解析】
【分析】共同进化是指不同物种之间、生物与无机环境之间在相互影响中不断进化和发展。
【详解】A、捕食者往往捕食个体数量多的物种,为其他物种的生存提供机会,增加物种多样性,A正确;
B、生物与生物之间存在着各种种间关系,共同进化,故一个物种的形成或灭绝,会影响到若干其他物种的进化,B正确;
C、地衣在裸岩上定居,能分泌有机酸加速岩石风化形成土壤,故可为苔藓的生长提供土壤条件,C正确;
D、随着光合生物的出现,大气中有了氧气,为好氧生物的出现创造了条件,D错误。
故选D。
三、非选择题
7. 科研人员研究氧气浓度对某植物种子细胞呼吸的影响,结果如图。
回答下列问题:
(1)该实验最好选择______(填“萌发种子”或“休眠种子”)作为实验材料,理由是______。
(2)氧浓度为5%时,CO2的产生场所有______,细胞呼吸的产物除CO2外还有______。
(3)若该种子细胞呼吸利用的物质是葡萄糖,氧浓度为M时,CO2生成量是O2吸收量的2倍,则无氧呼吸与有氧呼吸消耗的葡萄糖量之比是______。
【答案】 (1). 萌发种子 (2). 萌发种子呼吸速率大于休眠种子,实验现象明显 (3). 细胞质基质、线粒体基质 (4). 酒精、水 (5). 3:1
【解析】
【分析】分析题图可知,二氧化碳的生成量大于氧气的吸收量,说明细胞既进行有氧呼吸也进行无氧呼吸,随氧气浓度增加,无氧呼吸减弱,有氧呼吸增强,当两条曲线重合时,说明无氧呼吸消失,只进行有氧呼吸。
【详解】(1)由于萌发种子呼吸速率大于休眠种子,实验现象明显,故该实验最好选择萌发种子(作为实验材料。
(2)分析题图可知,氧浓度为5%时,二氧化碳的生成量大于氧气的吸收量,说明细胞既进行有氧呼吸也进行无氧呼吸,CO2的产生场所有细胞质基质、线粒体基质,细胞呼吸的产物除CO2外还有酒精、水。
(3)若该种子细胞呼吸利用的物质是葡萄糖,氧浓度为M时,CO2生成量是O2吸收量的2倍,有氧呼吸过程中葡萄糖:O2:CO2=1:6:6,无氧呼吸过程中不消耗氧气,只产生CO2,葡萄糖:CO2=1:2,则无氧呼吸与有氧呼吸消耗的葡萄糖量之比是3:1。
【点睛】对于有氧呼吸与无氧呼吸过程的理解、并把握知识点间的内在联系是解题的关键,分析图获取信息的能力,并利用相关信息和所学的知识进行推理、判断综合解决问题的能力是本题考查的重点。
8. 下图为完成某反射活动结构示意图,其中a~d表示神经纤维,·表示细胞体。
回答下列问题:
(1)肌肉受到适宜强度的刺激会收缩,该过程中神经冲动在神经纤维上传导的顺序依次是______(填字母),但在a神经纤维上未产生神经冲动,这说明兴奋传递的特点是______。
(2)在大脑皮层控制下,肌肉受到适宜强度的刺激后不会收缩,说明神经系统存在______调节。
(3)图中神经元释放的神经递质的作用对象有______(填序号)。
A.神经元 B.肌肉 C.腺体
(4)某人的肌肉因失去神经支配而逐渐萎缩,但与之有关的反射弧结构完整,医生通过检测突触间隙中是否存在相关神经递质推测病因。若检测不到神经递质,则病因可能是______(答出1点即可;若检测到神经递质的量______(填“增多”“不变”或“减少”),则病因可能是突触小体大量摄回释放出的神经递质。
【答案】 (1). cbd (2). 神经元之间兴奋的传递只能是单方向的 (3). 分级 (4). A、B (5). 突触前膜不能释放神经递质(或神经元不能合成神经递质) (6). 减少
【解析】
【分析】
1.静息时,神经细胞膜对钾离子的通透性大,钾离子大量外流,形成内负外正的静息电位;受到刺激后,神经细胞膜的通透性发生改变,对钠离子的通透性增大,钠离子内流,形成内正外负的动作电位。
2.兴奋在离体的神经纤维上可以双向传导。
3.兴奋在神经元之间需要通过突触结构进行传递,突触包括突触前膜、突触间隙、突触后膜,其具体的传递过程为:兴奋以电流的形式传导到轴突末梢时,突触小泡释放递质(化学信号),递质作用于突触后膜,引起突触后膜产生膜电位(电信号),从而将兴奋传递到下一个神经元。由于递质只能由突触前膜释放,作用于突触后膜,因此神经元之间兴奋的传递只能是单方向的。
【详解】(1)肌肉受到适宜强度的刺激会收缩,并同时产生兴奋,兴奋沿着传入神经到达脊髓中的神经中枢,然后,经过神经中枢的分析综合,随后将兴奋沿着传出神经传到效应器,因此,该过程中神经冲动沿着神经纤维传导的顺序依次是cbd,但兴奋并不能沿着神经纤维传到a,这说明兴奋在神经元之间兴奋的传递是单方向的。
(2)在大脑皮层控制下,肌肉受到适宜强度的刺激后不会收缩,说明大脑皮层对脊髓中相应的部位的神经中枢有调控作用,即神经系统存在分级调节。
(3)图中神经元释放的神经递质的作用对象在神经中枢的位置作用于下一个神经元,而在效应器的位置神经递质作用于肌肉,故选AC。
(4)某人的肌肉因失去神经支配而逐渐萎缩,但与之有关的反射弧结构完整,在反射弧结构完整的情况下,肌肉无反应则需要考虑神经递质的作用机理,因此,医生通过检测突触间隙中是否存在相关神经递质推测病因。若检测不到神经递质,则原因可能是突触前膜释放神经递质受阻(或突触前神经元合成神经递质受阻);若检测到神经递质的量减少,应该是突触小体大量摄回释放出的神经递质进而导致突触间隙神经递质的含量减少,影响了兴奋的传递过程。
【点睛】熟知兴奋在神经纤维中的传导过程是解答本题的关键,掌握神经调节的机制、反射弧的组成以及兴奋在神经元之间的传递过程是解答本题的另一关键
9. “十三五”期间,我国通过系统实施濒危物种拯救工程,建立了占国土面积18%的各类自然保护地,有效保护了65%的高等植物群落和85%的重点保护野生动物种群,大熊猫、亚洲象等珍稀濒危野生动植物种群实现恢复性增长。回答下列问题:
(1)大熊猫这类珍稀动物,就地保护后种群数量仍无明显增长,从种群数量特征的角度分析,其原因是______低,需采用______和胚胎移植等生物技术进行繁育,建立稳定的人工繁育种群,最终放归自然。
(2)在自然环境中,亚洲象种群数量呈______型增长,当数量为______时,种群增长最快。
(3)建立自然保护区可使被保护的物种就地得到有效保护,实质上是通过扩大其生存空间,改善栖息环境,从而提高其______。
(4)我国森林覆盖率已达23.04%,森林覆盖率的增加一方面是天然林的恢复,另一方面是通过植树造林形成人工林。与人工林相比,天然林的______稳定性较高,原因是______。
【答案】 (1). 出生率 (2). 人工授精 (3). S (4). K/2 (5). 环境容纳量 (6). 抵抗力 (7). 与人工林相比,天然林的组成成分多,食物网复杂,自我调节能力强
【解析】
【分析】
1.生物多样性包括3个层次:遗传多样性(所有生物拥有的全部基因)、物种多样性(指生物圈内所有的动物、植物、微生物)、生态系统多样性。
2.生物多样性的价值:直接价值:是指能为人类提供形式多样的食物、纤维、燃料和建材等。间接价值:是指对生态平衡、生物圈稳态的调节功能。潜在价值:指目前人类尚不清楚的价值。
3.生物多样性保护的措施:(1)就地保护:自然保护区和国家森林公园是生物多样性就地保护的场所。(2)迁地保护:动物园、植物园、濒危物种保护中心。(3)建立精子库、种子库,利用生物技术对濒危物种的基因进行保护等。(4)加强宣传和执法力度。
【详解】(1)大熊猫这类珍稀动物,由于自然条件下出生率就低,因此,即使在就地保护的条件下,种群数量仍无明显增长,为了提高种群数量增加的速度,需采用人工授精和胚胎移植等生物技术进行繁育,建立稳定的人工繁育种群,最终放归自然。
(2)在自然环境中,种群数量的增长曲线呈S型增长,亚洲象种群也不例外,当种群数量达到K(环境容纳量)值时,种群数量处于相对稳定状态,而当数量为K/2时,种群增长最快。
(3)建立自然保护区可使被保护的物种就地得到有效保护,实质上是通过扩大其生存空间,改善栖息环境,为被保护动物的生存提供有利的生存条件,从而提高其出生率,降低死亡率,从而提高环境容纳量。
(4)我国森林覆盖率已达23.04%,森林覆盖率的增加一方面是天然林的恢复,另一方面是通过植树造林形成人工林。与人工林相比,天然林中物种丰富度高,营养结构复杂,自我调节能力强,因此抵抗力稳定性较高。
【点睛】熟知种群的概念和特征以及各个特征之间的关系是解答本题的关键,掌握生物多样性的概念及其保护措施是解答本题的另一关键,生态系统稳定性的种类以及影响因素也是本题的考点。
10. 玉米的抗病(A)对不抗病(a)为显性,非糯性(B)对糯性(b)为显性,由独立遗传的两对等位基因控制。研究发现:非糯性玉米籽粒中的淀粉遇碘会变为蓝黑色,而糯性玉米籽粒中的淀粉遇碘会变为橙红色,且这一染色特点在花粉粒中也会表现;杂合抗病植株幼苗期会死亡。回答下列问题:
(1)两种玉米籽粒中淀粉遇碘后的颜色反应不同,可说明这两种籽粒中淀粉的分子结构______(填“相同”或“不同”),该实例体现的基因控制生物性状的方式是______。
(2)现有基因型不同的抗病非糯性植株甲和乙,请选择育种材料培育抗病糯性玉米新品种。①选择育种材料前,科研人员鉴定了甲和乙的基因型,其中甲植株的鉴定结果是被染为蓝黑色的花粉粒:被染为橙红色的花粉粒=1:1,则可说明甲植株的基因型是______,其花粉粒染色后出现上述比例的原因是______.
②鉴定后,选用______(填“甲”或“乙”)植株的花药进行花药离体培养,获得单倍体幼苗,通常用______处理,重新恢复为正常可育植株,其中抗病糯性玉米新品种所占比例为______,该育种过程中发生了以______(填“染色体”或“染色体组”)为单位的变异。也可将选用的植株单独种植,其子代中抗病糯性玉米新品种所占比例为______。
【答案】 (1). 不同 (2). 基因通过控制酶的合成来控制代谢过程,进而控制生物的性状 (3). AABb (4). 基因型为Bb的植株减数分裂时等位基因分离,可产生含B和b的两种花粉粒,且数量比为1:1 (5). 甲 (6). 秋水仙素 (7). 1/2 (8). 染色体组 (9). 1/4
【解析】
【分析】分析题意可知,这两对等位基因独立遗传,说明遵循自由组合定律;已知非糯性玉米籽粒中的淀粉遇碘会变为蓝黑色,而糯性玉米籽粒中的淀粉遇碘会变为橙红色,且这一染色特点在花粉粒中也会表现,故可以利用该特点检测花粉的类型,从而确定个体的基因型。基因型为Aa的抗病植株幼苗期会死亡。
【详解】(1)结构决定功能,两种玉米籽粒中淀粉遇碘后的颜色反应不同,可说明这两种籽粒中淀粉的分子结构不同,淀粉属于糖类,淀粉的形成是酶促反应的结果,故该实例体现的基因控制生物性状的方式是基因通过控制酶的合成来控制代谢过程,进而控制生物的性状。
(2)甲和乙的表现型为抗病非糯性植株,基因型为A-B-,而基因型为Aa的抗病植株幼苗期会死亡,故成活的抗病非糯性植株的基因型为AABB、AABb。
①分析题意可知,甲植株的鉴定结果是被染为蓝黑色的花粉粒:被染为橙红色的花粉粒=1:1,说明甲植株产生了B、b两种类型的花粉,则可说明甲植株的基因型是AABb,其花粉粒染色后出现上述比例的原因是基因型为Bb的植株减数分裂时等位基因分离,可产生含B和b的两种花粉粒,且数量比为1:1。
②甲乙的基因型为AABb,而基因型不同,则可推知乙的基因型为AABB,想要培育抗病糯性玉米新品种,基因型为AAbb,故应选用甲植株AABb的花药进行花药离体培养,获得单倍体幼苗(AB、Ab),通常用秋水仙素处理,重新恢复为正常可育植株(AABB、AAbb),其中抗病糯性玉米(AAbb)新品种所占比例为1/2,该育种过程是单倍体育种,其原理是染色体数目变异,该过程中发生了以染色体组为单位的变异。也可将选用的植株单独种植,让其自交,其子代中抗病糯性玉米新品种所占比例为1/4。
【点睛】本题结合育种相关知识,考查基因自由组合定律的实质及应用、变异类型,要求考生掌握基因自由组合定律的实质、育种的方法,能根据题干信息准确推断。
[生物——选修1:生物技术实践]
11. 阿维菌素是一种从链霉菌中提取的杀虫剂,具有广谱、高效、安全、低残留等特点,是目前农业害虫防治中较理想的农药品种之一。要从土壤样品中分离链霉菌并培育高产菌株,研究人员进行了相关实验。回答下列问题:
(1)获得土壤样品后,先进行______操作,获得不同稀释度的土壤稀释液。若要获得稀释倍数为101的稀释液,可将5g土壤样品放入______mL无菌水中。
(2)分别吸取0.1mL不同稀释倍数的稀释液,接种于选择培养基上,在适宜条件下培养,当菌落数目稳定时进行计数,结果如表。
稀释倍数
菌落数
平板1
平板2
平板3
104倍
5
9
4
103倍
122
138
112
102倍
432
491
387
计算每克土壤样品中的链霉菌数量约为______个。
(3)分离得到的链霉菌用紫外线处理,获得某变异菌株后,将其接种在含葡萄糖的培养液中,葡萄糖进入细菌体内后,主要作用是______(答出1点即可)。培养一段时间后,将得到的菌丝破碎,加入甲苯进行水浴加热,之后过滤,再通过______装置浓缩除去______,得到阿维菌素结晶。
(4)经测定该变异菌株阿维菌素的产量是500μg/mL,根据实验结果______(填“能”或“不能”)确定其是否为高产阿维菌素的菌株,依据是______。
【答案】 (1). 系列稀释 (2). 45 (3). 1.24×106 (4). 为细胞生命活动提供能量、为其他有机物的合成提供原料 (5). 蒸馏 (6). 甲苯 (7). 不能 (8). 缺乏与未变异菌株的比较
【解析】
【分析】
1.微生物接种常用的两种方法:①平板划线法:将已经熔化的培养基倒入培养皿制成平板,接种,划线,在恒温箱里培养。在线的开始部分,微生物往往连在一起生长,随着线的延伸,菌数逐渐减少,最后可能形成单个菌落。②稀释涂布平板法:将待分离的菌液经过足够稀释后,均匀涂布在培养皿表面,经培养后,可形成单菌落。
2.培养基的概念及营养构成 (1)概念:人们按照微生物对营养物质的不同需求,配制出的供其生长繁殖的营养基质. (2)营养构成:各种培养基一般都含有水、碳源、氮源、无机盐,此外还要满足微生物生长对pH、特殊营养物质以及氧气的要求.例如,培养乳酸杆菌时需要在培养基中添加维生素,培养霉菌时需将培养基的pH调至酸性,培养细菌时需将pH调至中性或微碱性,培养厌氧微生物时则需要提供无氧的条件。
【详解】(1)若要进行稀释涂布平板法接种,在获得土壤样品后,先进行梯度操作,得到不同稀释度的土壤稀释液。为了获得稀释倍数为101的稀释液,需要将5g土壤样品放入45mL无菌水中。
(2)用于计数的平板中菌落的数目在30~300之间为最佳,因此取103的平板进行计算,结果为(122+138+112)÷3÷0.1×103=1.24×106个/克。
(3)分离得到的链霉菌用紫外线处理,获得某变异菌株后,将其接种在含葡萄糖的培养液中,葡萄糖进入细菌体内后,葡萄糖是生物的主要能源物质,微生物也不例外,因此葡萄糖进入霉菌细胞中的作用是为细胞生命活动提供能量,同时也能为其他有机物的合成提供原料。培养一段时间后,将得到的菌丝破碎,加入甲苯进行水浴加热,之后过滤,再通过蒸馏装置浓缩除去甲苯,得到阿维菌素结晶。
(4)经测定该变异菌株阿维菌素的产量是500μg/mL,在缺乏与未变异菌株的比较的情况下,仅根据实验结果不能确定其是否为高产阿维菌素的菌株,因为有比较才有鉴别。
【点睛】熟知微生物分离、接种和计数的方法是解答本题的关键,能根据实验结果进行合理的分析是解答本题的另一关键,正确辨析实验操作的流程及其注意事项是解答本题的前提。
[生物——修3:现代生物科技专题]
12. 科学家利用卵子发育早期关键基因,通过基因工程改造鼠的胚胎细胞(ES细胞),获得了像卵子一样的细胞——“卵原细胞样细胞”下图为部分实验过程示意图。
回答下列问题:
(1)ES细胞是从X结构的______中分离出来的一类细胞,在功能上具有______。
(2)过程③通常采用的技术是______;图中的ES细胞不一定能形成“卵原细胞样细胞”,原因是______(答出1点即可)。过程④中的培养液通常要添加______等一些天然成分。
(3)ES细胞经______,可以培育出人造组织器官,但ES细胞必须从胚胎中获取,这限制了它在医学上的应用。
(4)科学家尝试多种方法来制备ES细胞,例如,可运用图中技术,常利用质粒作为______将特定基因导入细胞中,得到类似ES细胞的多能干细胞;也可利用核移植获得ES细胞,请简要写出实验思路______。
【答案】 (1). 内细胞团 (2). 发育的全能性 (3). 显微注射技术 (4). 目的基因不一定插入ES细胞的DNA上(或目的基因在ES细胞中不一定转录出mRNA;目的基因不一定翻译成蛋白质) (5). 血清、血浆 (6). 体外诱导分化 (7). 载体 (8). 将动物一个细胞的细胞核移入一个去核的卵母细胞中,使其重组并发育成一个新的胚胎,从胚胎中分离得到ES细胞
【解析】
【分析】1、分析题图可知:①是获取目的基因,②是构建基因表达载体,③是将目的基因导入受体细胞,④是动物细胞培养。
2、动物细胞培养条件:(1)无菌、无毒的环境:①消毒、灭菌②添加一定量的抗生素③定期更换培养液,以清除代谢废物。(2)营养物质:糖、氨基酸、促生长因子、无机盐、微量元素等,还需加入血清、血浆等天然物质。(3)适宜的温度和PH。(4)气体环境:95%空气(细胞代谢必需的)和5%的CO2(维持培养液的PH)。
【详解】(1)ES细胞是从X结构的内细胞团中分离出来的一类细胞,在功能上具有发育的全能性。
(2)过程③是将目的基因导入受体细胞,受体细胞是动物细胞时,通常采用的技术是显微注射技术;由于目的基因不一定插入ES细胞的DNA上(或目的基因在ES细胞中不一定转录出mRNA;目的基因不一定翻译成蛋白质),故图中的ES细胞不一定能形成“卵原细胞样细胞”。过程④中的培养液通常要添加血清、血浆等一些天然成分。
(3)ES细胞在功能上,具有发育的全能性,可分化为成年动物任何一种组织细胞,经体外诱导分化,可以培育出人造组织器官,但ES细胞必须从胚胎中获取,这限制了它在医学上的应用。
(4)制备ES细胞,常利用质粒作为载体将特定基因导入细胞中,得到类似ES细胞的多能干细胞;也可利用核移植获得ES细胞,即将动物一个细胞的细胞核移入一个去核的卵母细胞中,使其重组并发育成一个新的胚胎,从胚胎中分离得到ES细胞。
【点睛】本题考查基因工程和动物细胞培养的相关知识,意在考查考生能理解所学知识的要点,把握知识间的内在联系,形成知识的网络结构能力,难度适中。
2020昆明高三“三诊一模”摸底诊断测试生物试题PDF版含答案: 这是一份2020昆明高三“三诊一模”摸底诊断测试生物试题PDF版含答案
2022年云南省昆明市“三诊一模”高考生物模拟试卷(含答案解析): 这是一份2022年云南省昆明市“三诊一模”高考生物模拟试卷(含答案解析),共13页。试卷主要包含了90±0,【答案】C,【答案】B,【答案】D等内容,欢迎下载使用。
2022遂宁高三下学期三诊试题(三模)理综生物含答案: 这是一份2022遂宁高三下学期三诊试题(三模)理综生物含答案,共9页。试卷主要包含了考试结束后,将答题卡收回,【生物—选修1,【生物—选修3等内容,欢迎下载使用。

