2021年河南省新乡市牧野区河南省师大附中中考一模化学试题
展开
这是一份2021年河南省新乡市牧野区河南省师大附中中考一模化学试题,共8页。试卷主要包含了5 Ca, 下列实验操作正确的是, 关于物质的转化, 下列有关说法科学的是, 下列有关说法不合理的是, N2 等内容,欢迎下载使用。
注意:
本试卷分试题卷和答题卡两部分。考试时间50分钟,满分50分。考生应首先阅读试题卷上的文字信息,然后在答题卡上作答,在试题卷上作答无效,交卷时只交答题卡。
相对原子质量:H:1 C:12 N:14 O:16 Mg:24 Cl:35.5 Ca:40 Mn:55 Fe:56 Cu:64 Zn:65 Ag:108
一、选择题(本题包括14个小题,每小题1分,共14分。每小题只有一个选项符合题意)
1. 下列著名诗句中隐含化学变化的是( )
①千里冰封,万里雪飘 ②白玉堂,金做马 ③野火烧不尽,春风吹又生 ④夜来风雨声,花落知多少 ⑤春蚕到死丝方尽,蜡炬成灰泪始干
A. ①②B. ④⑤C. ③⑤D. ②⑤
【答案】C
2. 下列实验操作正确的是
A. B.
C. D.
【答案】A
3. 在空气质量评价中,未被计入主要污染物的物质是( )
A. 二氧化碳B. 二氧化硫C. 二氧化氮D. 臭氧
【答案】A
4. 如图为锂元素信息和锂原子的结构示意图锂电池放电时的化学方程式为。根据上述信息,下列说法错误的是
A. 该反应属于化合反应B. 锂元素质子数为3
C. 锂是非金属元素D. 锂元素位于元素周期表中第二周期
【答案】C
5. 能降低水的硬度且净化程度最高的净水方法是( )
A. 沉淀
B. 吸附
C. 过滤
D. 蒸馏
【答案】D
6. 在新冠疫情防控过程中,人们使用的一种免洗洗手消毒液里含有三氯羟基二苯醚(简称三氯生,化学式为C12H7O2Cl3),下列表述正确的是
A. 三氯生由碳、氢、氧和氯元素组成
B. 该物质是氧化物
C. 三氯生由碳原子、氢原子、氧原子、氯原子构成
D. 三氯生中氢、氧元素的质量比为7:2
【答案】A
7. 关于物质的转化:H2→H2O;CO→CO2;CaO→Ca(OH)2。下列正确的是( )
A. 都能通过化合反应实现B. 都能通过和单质反应实现
C. 都能通过置换反应实现D. 都有元素化合价的改变
【答案】A
8. 下列有关说法科学的是
A. 用亚硝酸钠代替食盐食用B. 用甲醛浸泡海产品防腐
C. 霉变花生压榨成花生油食用D. 用小苏打焙制糕点做发面食品
【答案】D
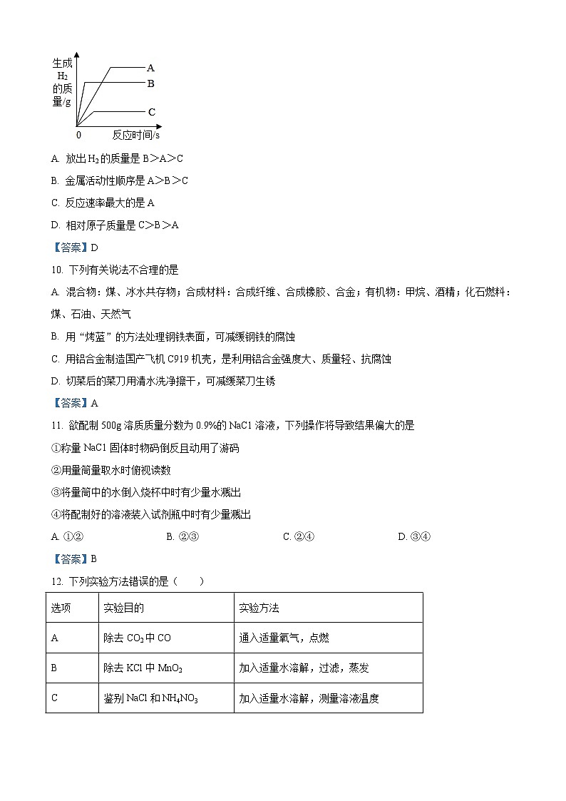
9. 将质量相等的A、B、C三种金属,同时分别放入三份溶质质量分数相同且足量的稀盐酸中,反应生成H2的质量与反应时间的关系如图所示.根据图中所提供的信息,得出的结论正确的是(已知:A、B、C在生成物中均为+2价)
A. 放出H2的质量是B>A>C
B. 金属活动性顺序是A>B>C
C. 反应速率最大的是A
D. 相对原子质量是C>B>A
【答案】D
10. 下列有关说法不合理的是
A. 混合物:煤、冰水共存物;合成材料:合成纤维、合成橡胶、合金;有机物:甲烷、酒精;化石燃料:煤、石油、天然气
B. 用“烤蓝”的方法处理钢铁表面,可减缓钢铁的腐蚀
C. 用铝合金制造国产飞机C919机壳,是利用铝合金强度大、质量轻、抗腐蚀
D. 切菜后的菜刀用清水洗净擦干,可减缓菜刀生锈
【答案】A
11. 欲配制500g溶质质量分数为0.9%的NaC1溶液,下列操作将导致结果偏大的是
①称量NaC1固体时物码倒反且动用了游码
②用量筒量取水时俯视读数
③将量筒中的水倒入烧杯中时有少量水溅出
④将配制好的溶液装入试剂瓶中时有少量溅出
A. ①②B. ②③C. ②④D. ③④
【答案】B
12. 下列实验方法错误的是( )
A. AB. BC. CD. D
【答案】A
13. 下列图像不能正确反映对应变化关系是
A. 向一定量二氧化锰中加过氧化氢溶液
B. 向NaOH、Na2CO3中加入HCl
C. 温度不变,向饱和石灰水中加生石灰
D. 将水通电电解一段时间
【答案】A
14. 氧化钙和碳酸钙的固体混合物质量为50g,将其高温煅烧至碳酸钙完全分解,称得剩余固体的质量为35g。则原固体混合物中钙元素的质量分数为( )
A. 20%B. 40%C. 50%D. 70%
【答案】C
二、填空题(每空1分,共16分)
15. (用化学用语填空)空气中含量最多且化学性质不活泼的气体是______;地壳中含量最多的金属元素与含量最多的非金属元素所形成化合物为______。构成氯化钠的粒子是______。
【答案】 (1). N2 (2). Al2O3 (3). Na+和Cl-
16. 如图是a、b、c三种固体物质的溶解度,回答下列问题。
(1)P点含义______。
(2)t2℃时,将30ga物质放入50g水中充分溶解,所得溶液中溶质的质量分数是______。
(3)将t2℃1500ga的饱和溶液稀释成20%需要加H2O______g。
【答案】 (1). t1℃时,a和c的溶解度相同 (2). 33.3% (3). 1000
17. 消防队员用高压水枪灭火原理是______;金刚石和石墨物理性质有很大差异的原因是______。
【答案】 (1). 降低温度到着火点以下 (2). 原子排列方式不同
18. 铁是生产、生活中应用最广泛的金属。
(1)钢属于________材料
(2)如图为小强用“W”形玻璃管模拟工业炼铁的实验装置。a处反应的化学方程式为________;b处的实验现象为________。
【答案】 (1). 金属 (2). (3). 澄清石灰水变浑浊
19. 如图所示是几种常见物质的转化关系,其中A、B、C、D、E是单质,甲、乙、丙、丁是氧化物。已知B是红色物质,D和丙是黑色物质。E是最清洁的燃料。丙高温下与乙反应可生成D。(部分反应物、生成物及反应条件已略去)。
(1)甲与乙反应的化学方程式为________。
(2)写出A的一种用途是________。
(3)丙的化学式为________。
【答案】 (1). (2). 供给呼吸 (3). Fe3O4
20. 碳粉和铜的混合物在空气中加热,充分反应后,发现质量未发生改变,请问原混合物中,碳粉和铜的质量比是___________,已知碳和浓硫酸在加热的条件下反应能生成二氧化碳、二氧化硫和一种氧化物,则该反应的化学方程式为__________。
【答案】 (1). 1:4 (2).
三、简答题(共10分)
21. 用化学方程式表示下列反应原理。
(1)正常雨水pH=5.6______。
(2)乙醇是一种可再生能源,请写出乙醇燃烧的化学方程式______。
【答案】 (1). (2).
22. 粗盐中含有CaCl2、MgCl2、Na2SO4等可溶性杂质进行如下操作:
①溶解 ②加入Na2CO3 ③加入NaOH ④加入BaCl2 ⑤加HCl ⑥过滤 ⑦蒸发结晶
(1)下列操作顺序正确的是______。
A.①③②④⑥⑤⑦ B.①④②③⑤⑥⑦
C.①③④②⑥⑤⑦ D.①③②④⑥⑦
(2)过滤后如何证明NaCl中含有其它溶质______
(3)得到精盐的质量比粗盐中NaCl质量增加还是减轻,为什么?______。
【答案】 (1). C (2). ①加入足量CaC12有白色沉淀,说明有Na2CO3、②取上层清液,加酚酞变红,说明有NaOH (3). 因为每次除杂质都生成了NaC1,所以质量增加
23. 科学家发现在高温下利用催化剂可以将二氧化碳转化成重要的化工原料甲醇(CH3OH),反应的微观示意图如下:
(1)请写出该反应的化学方程式。
(2)写出反应物中单质和化合物的质量比。
【答案】(1)
(2)3:22
24. 向AgNO3、Cu(NO3)2、Mg(NO3)2的混合溶液当中加入一定量的锌粉,充分反应后过滤,得到滤液和滤渣。
(1)若Zn足量,则金属的成份是什么?______。
(2)若滤液呈浅绿色,且反应前混合溶液的质量与反应后滤液的质量相等,则此时滤渣中一定有什么?______。
(3)某同学对滤液中成分提出猜想:AgNO3、Zn(NO3)2、Mg(NO3)2,请说明该猜想不合理的原因______。
【答案】 (1). Ag、Cu、Zn (2). Ag、Fe (3). 溶液中没有Cu(NO3)2,说明置换出了Cu、Cu和AgNO3能反应,所以不合理(其它合理答案也可)
四、综合应用题(共10分)
25. 实验室制取气体的部分装置如下,请根据下列实验装置图回答有关问题。
(1)X仪器的名称______。C装置与B装置相比,优点是______。
(2)简述检查B装置气密性的方法______。
(3)实验室制取CO2,选择的发生装置为______。
(4)用D装置排空气法收集CO2,气体应该从______管进入(填“a”或“b”)。
(5)用D装置采用排水法收集O2,请简述操作步骤______。
(6)A装置为固体加热制取气体的装置,请在方框中将气体的发生装置补画完整______。
(7)现取含石灰石12.5g(杂质不参与反应)放入烧杯中,向其加入50g稀盐酸,二者恰好完全反应。反应结束后称量烧杯中剩余物质的总量为58.1g(不包括烧杯的质量且气体的溶解忽略不计)。试计算石灰石中CaCO3的质量分数。______
【答案】 (1). 长颈漏斗 (2). 控制反应的发生与停止 (3). 密封导管一端,通过长颈漏斗加水至漏斗末端,继续加水,若长颈漏斗末端出现一段稳定的水柱不下降,则说明装置不漏气 (4). B或C (5). a (6). 将集气瓶装满水,从b口通入氧气,水从a口被排出 (7). (8). 根据质量守恒定律,生成二氧化碳的质量为:12.5g+50g-58.1g=4.4g;设参加反应碳酸钙的质量为x,
x=10g,
石灰石中CaCO3的质量分数:×100%=80。
答:石灰石中CaCO3的质量分数为80%。
选项
实验目的
实验方法
A
除去CO2中CO
通入适量氧气,点燃
B
除去KCl中MnO2
加入适量水溶解,过滤,蒸发
C
鉴别NaCl和NH4NO3
加入适量水溶解,测量溶液温度
D
鉴别硬水与软水
加入适量肥皂水振荡并观察泡情况
相关试卷
这是一份2024年河南省新乡市河师大附中九年级中考二模化学试题及参考答案,共7页。
这是一份【化学+答案】2024年河南省新乡市中考一模模拟化学试题,共21页。
这是一份2023年河南省新乡市河师大附中中考二模化学试卷,共6页。

