


2021年广东中考生物复习专练——专题8植物的呼吸作用和光合作用
展开A.a、b进出叶片的结构是气孔
B.若a、b分别是二氧化碳和氧气,则M是叶绿体
C.若b能使澄清石灰水变浑浊,则M内正在进行呼吸作用
D.若M是线粒体,则该生理过程中可以储存能量
2.(2021•福建模拟)如图表示农作物种植密度与光合作用和呼吸作用强度的关系,下列分析错误的是( )
A.A点时,光合作用和呼吸作用强度相等
B.在农业种植时,合理密植能提高产量
C.种植密度为m3时,对农作物增产最有利
D.种植密度在m4之后,农作物将会减产
3.(2020秋•泰州期末)民间有“冬吃萝卜,夏吃姜,不用医生开药方”的俗语,所以萝卜当仁不让的成为人们冬季受欢迎的食物之一。那么萝卜中的有机物来自于( )
A.根细胞利用无机物自身合成的
B.根细胞从土壤中吸收并积累而成的
C.叶肉细胞制造后贮存、运输到根中的
D.根细胞合成后并进一步转化而成
4.(2020秋•高州市期末)下列农业生产上采取的一些措施及其依据或目的,说法不正确的是( )
A.中耕松土可使土壤透气,有利于根部呼吸作用
B.北方昼夜温差大,不利于植物有机物的积累
C.移栽植物时剪去部分枝叶,目的是降低植物的蒸腾作用
D.在大棚种植中多施农家肥可提供二氧化碳,有利于植物生长
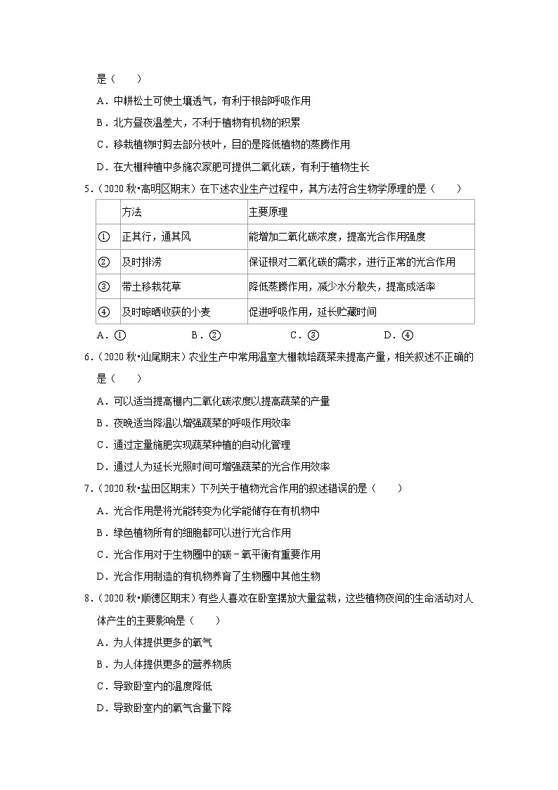
5.(2020秋•高明区期末)在下述农业生产过程中,其方法符合生物学原理的是( )
A.①B.②C.③D.④
6.(2020秋•汕尾期末)农业生产中常用温室大棚栽培蔬菜来提高产量,相关叙述不正确的是( )
A.可以适当提高棚内二氧化碳浓度以提高蔬菜的产量
B.夜晚适当降温以增强蔬菜的呼吸作用效率
C.通过定量施肥实现蔬菜种植的自动化管理
D.通过人为延长光照时间可增强蔬菜的光合作用效率
7.(2020秋•盐田区期末)下列关于植物光合作用的叙述错误的是( )
A.光合作用是将光能转变为化学能储存在有机物中
B.绿色植物所有的细胞都可以进行光合作用
C.光合作用对于生物圈中的碳﹣氧平衡有重要作用
D.光合作用制造的有机物养育了生物圈中其他生物
8.(2020秋•顺德区期末)有些人喜欢在卧室摆放大量盆栽,这些植物夜间的生命活动对人体产生的主要影响是( )
A.为人体提供更多的氧气
B.为人体提供更多的营养物质
C.导致卧室内的温度降低
D.导致卧室内的氧气含量下降
9.(2020秋•汕尾期末)下列有关植物光合作用的说法,正确的是( )
A.植物体的所有细胞都可以进行光合作用
B.植物细胞进行光合作用的原料是二氧化碳和光
C.农作物种植越密,对光利用越充分,产量就越高
D.绿色植物制造的有机物为生物圈中的其他生物提供营养
10.(2020秋•澄海区期末)下列关于光合作用和呼吸作用的说法中,正确的是( )
A.光合作用和呼吸作用是生物的共同特征
B.植物在光下进行光合作用,呼吸作用停止
C.绿色植物的所有细胞都能进行光合作用和呼吸作用
D.光合作用产生的气体和呼吸作用需要的气体是相同的
11.(2020秋•汕尾期末)晴天的中午时,水绵常成团漂浮在水面的主要原因是( )
A.中午阳光充足,水绵光合作用较强,产生较多的氧气气泡附在生物体上,使水绵漂浮
B.中午阳光充足,水绵呼吸作用较强,产生较多的二氧化碳气泡附在生物体上,使水绵漂浮
C.中午阳光充足,水绵蒸腾作用较强,散失水分较多,使水绵漂浮
D.水绵属于单细胞植物,个体小重量轻
12.(2020秋•汕尾期末)下列各种生活现象中,不能表明植物进行呼吸作用的是( )
A.把手伸入未晒干的水稻堆感觉很温暖
B.萌发种子释放出的气体可使澄清的石灰水变浑浊
C.进入莲花山森林公园感觉空气比市区里的凉爽清新
D.在放置大量植物的卧室睡觉早晨起床会感觉没有精神
13.(2020秋•花都区期末)利用温室大棚种植蔬菜,可以提高产量的方法有( )
①合理密植
②延长光照时间
③增加大棚内的二氧化碳浓度
④增加大棚内的氧气浓度
⑤夜间降低大棚内的温度
A.①②③⑤B.①②④⑤C.①②③④D.②③④⑤
14.(2020秋•阳东区期末)“人的命脉在田,田的命脉在水,水的命脉在山,山的命脉在土,土的命脉在树……”习近平总书记倡议“万物和谐”“生态文明”,其中绿色植物在生物圈中发挥着重要作用。有关叙述错误的是( )
A.绿色植物是生物圈中的生产者
B.绿色植物光合作用产生二氧化碳
C.绿色植物光合作用制造有机物
D.叶肉细胞中的叶绿体是光合作用场所
15.(2020秋•高州市期末)下列那组装置有利于鱼缸中鱼的生存( )
A.自来水+白炽灯B.池塘水+白炽灯
C.池塘水+金鱼藻+白炽灯D.池塘水+金鱼藻+遮光器
16.(2020秋•西峡县期末)如图为小麦叶肉细胞内部分代谢过程示意图。下列叙述正确的是( )
A.①过程维持了生物圈中的碳﹣氧平衡
B.同时促进①②过程,小麦才能增产
C.①②过程分别在光下与黑暗条件下进行
D.①过程在线粒体进行,②在叶绿体进行
17.(2021•盘锦模拟)图甲A、B、C分别表示某植物叶片所进行的某些生理活动,图乙为该植物在晴朗的夏季一天24小时内呼吸作用和光合作用的变化曲线。下列说法正确的是( )
A.植物白天和晚上都能进行的生理活动只有A
B.图乙中代表光合作用的曲线是Ⅰ,它与图甲中的C生理活动相对应
C.图甲中植物在黑暗环境中吸收的气体主要是二氧化碳
D.移栽植物时,常在阴天和傍晚进行,其目的是为了抑制图甲中的A生理活动
18.(2020秋•揭西县期中)如图为叶片结构示意图,对相关结构和功能叙述不正确的是( )
A.②④为上皮组织,具有保护作用
B.③为营养组织,能制造营养物质
C.①为输导组织,起运输养料的作用
D.⑤为气孔,是植物蒸腾失水的“门户”
19.(2020•资阳)为了应对战争或自然灾害的发生,每个国家都有一定的粮食储备,但《国家粮油储存管理办法》中明确规定:在常规储存条件下,粮油正常储存年限一般为小麦5年,稻谷和玉米3年。超过规定年限后,不能再作为粮食出售。原因是( )
A.种子的胚死亡而影响种子的萌发
B.种子进入休眠期而无法播种
C.种子呼吸作用消耗了大量有机物
D.种子已经完全腐烂、霉变不能食用
20.(2020•孝感)孝感市的主要粮食作物有水稻和小麦,“手中有粮,心中不慌”。以下相关说法错误的是( )
A.若土壤板结,两者根的呼吸作用会受到影响
B.若施肥过多,两者会出现“烧苗”现象
C.两者一生中由根尖成熟区吸收的水分主要用于光合作用
D.两者种子结构中的胚乳是人类食用的主要部分
21.(2020•广东)下列各种生活现象中,与植物呼吸作用无关的是( )
A.植物能降低周围环境的温度
B.农田遇到涝害时,要及时排水
C.北方所产苹果比南方的甜度高
D.受潮的谷堆一段时间后会发热
22.(2020•定西)动植物都可以进行呼吸作用,其实质是( )
A.合成有机物,储存能量B.合成有机物,释放能量
C.分解有机物,储存能量D.分解有机物,释放能量
23.(2020•德州)教室里的课桌主要是用木本植物茎的木质部做成的,这些木材中的物质最终来源于( )
A.土壤中的无机盐
B.土壤中的无机盐和水
C.大气中的氧
D.大气中的二氧化碳和土壤中的水
二.实验探究题(共1小题)
24.(2020秋•花都区期末)如图是种子进行呼吸作用及植物进行光合作用的实验装置。瓶内是正在萌发的种子,密封完好的塑料罩内是生长旺盛的绿色植物。
(1)将装置从阴凉处移到阳光下,温度升高,瓶内种子的 作用增强,使 (填气体名称)浓度增加,扩散到塑料罩内后,植物的 作用增强。
(2)过一段时间后,会发现在塑料罩内壁上出现小水珠,这些小水珠通过植物的 作用,从叶片的 (填结构)散失出来。
三.解答题(共6小题)
25.(2020秋•清新区期末)生物体是一个开放的系统,生物与环境之间不断进行物质和能量交换,包括物质和能量的输入、转化和输出过程,以维持自身稳定。请分析绿色开花植物回答:
(1)绿色开花植物从环境中获取的水、无机盐、主要通过 进入植物体,二氧化碳、氧气等物质通过 进出植物体。这些物质在细胞内参与物质合成和分解,与之相关的主要生理过程是 和 。
(2)植物在生命活动中产生的物质如氧气、二氧化碳,以及植物吸收的大部分水,通过一定的结构散发到大气中,对维持生物圈的 发挥着重要作用。
26.(2020秋•清新区期末)迪拜沙漠中种出中国杂交水稻,出现“人造绿洲”。袁隆平团队为世界粮食安全再添“中国贡献”。分析回答下列问题:
(1)水稻通过光合作用制造的 能为人类提供食物和能量,提升沙漠地区粮食自给能力和粮食安全。
(2)“要素物联网模组”是沙漠种植水稻成功最关键的核心技术,通过该技术将所需水肥送达水稻根系。水稻的 吸收的水分通过 运送到叶等器官,其中绝大部分通过 作用散失到环境中,可提高大气湿度,改善沙漠地区的生态状况。
(3)水稻根细胞吸收无机盐等生命活动所需的能量来自根细胞的 作用,其过程是细胞内分解有机物和释放能量的主要场所是 ,还需要氧气参加并产生 和 。
(4)专家组进行了产量测评,其中一个水稻品种产量超过500公斤/亩。若要进一步提高产量,可采取的措施是 。
27.(2020秋•新丰县期末)甲图是植物叶片形态及生理活动示意图,其中a、b表示气体,箭头表示物质在植物体内运输及气体进出叶片的方向;乙图是叶片结构示意图,其中①、②表示结构名称;丙图是地上的落叶。请回答下列问题:
(1)叶片的结构包括表皮、[①] 和叶脉三部分。
(2)绿色植物利用光能以[a] 和水为原料,进行光合作用制造有机物,释放[b] 。
(3)植物体呼吸作用的实质是分解 ,释放能量。这一生理活动主要在细胞的 内进行。
(4)植物体从根吸收的水分,绝大部分以水蒸气的状态通过叶片上的[②] 散失到大气中,这一过程叫作 作用。在该过程中,水分和无机盐通过 (填“导管”或“筛管”)被运输到植物体的各个部分。
(5)小潘同学在美丽的校园漫步,发现校道上的落叶大多是正面朝下(丙图),从叶片的结构(乙图)分析,可能原因是 。
28.(2020秋•惠来县期末)清晨,不少市民到绿树成萌的公园散步、晨跑。最近,有报道称清晨到林间锻炼身体对健康不利。某校生物兴趣小组的同学对此产生了兴趣,并进行了一系列探究。
探究一:兴趣小组的同学用同一植株上大小、长势相似的两片叶子,设计了如图一所示的实验装置;
探究二:兴趣小组的同学又将装置B连通二氧化碳浓度测定仪,在室外测定一天中二氧化碳浓度的变化,并绘制了如图二所示的曲线;
探究三:兴趣小组的同学结合有关知识和农业生产实际,尝试对知识进行清晰的理解和合理的运用,图三表示叶片内进行的生理活动,图四表示植物细胞模式图。
请据图分析回答:
(1)此实验在光下进行一段时间后,用手挤压塑料袋,使气体通入烧杯,观察到的现象是:装置A ,装置B 。
(2)实验过程中,塑料袋内壁出现水珠的原因是图三所示的[ ] 所致,该过程是通过叶片的 (填结构名称) 来进行。
(3)从图二可以推理出,一天中 点左右林间氧气浓度最高,这是适宜到林间锻炼的时间之一。
(4)图四如果表示植物叶肉细胞结构模式图,该细胞含有两种能量转换器分别是[ ]和[ ](填序号)。
(5)农业生产中的合理密植是为了提高图三中生理活动[ ] 的效率。
29.(2020秋•普宁市期末)如图是某同学在显微镜下观察到的叶横切面,据图回答问题:
(1)图中的①⑤对叶片起 作用。
(2)图中⑦是气体交换和 的门户,它是由成对的⑥ 构成,和其他表皮细胞相比,它的细胞内有 。
(3)叶片正面比背面颜色深,主要是因为图中接近①的 组织(填名称)所示部分含有较多的叶绿体,而叶绿体含有绿色的叶绿素。叶绿素能够 光能,因此叶肉细胞中的叶绿体是进行 的场所,此过程中制造的有机物通过图中④中的 管运输。
(4)生活中我们常吃的卷心大白菜,其外面的叶片是绿色的,而包在里面的叶片却是黄白色的,请解释原因。 。
30.(2020秋•阳东区期末)日常生活中的很多现象以及农业生产中的很多做法都与生物学息息相关,请你运用生物学知识或原理对下列现象和做法作出合理的解释:
(1)生活中,细心的同学会发现,腌制后的黄瓜体积变小了,但盛有黄瓜的器皿底部会有较多的水出现;把萎蔫的芹菜泡在清水里,不一会儿,芹菜的茎叶变得硬挺了。根据上述这些现象推理分析,若把人的口腔上皮细胞放入盛有清水的容器里,细胞的体积会 (填“变小”或“不变”或“变大”)。
(2)如果鱼缸长时间不换水,鱼缸的内壁上就会长出一层绿膜,同时鱼缸里的水也会变成绿色,出现这种现象最可能的原因是 。
(3)移栽植物时,为了保证移栽后的植物成活率,通常选择在阴天或傍晚进行,并剪去部分枝叶,这样做所依据的原理是 。
(4)秋冬季节,很多菜农都利用“地窖”来储存白菜和萝卜等蔬菜。若要进入长时间密闭的地窖中取菜,进入地窖前需要做好必要的安全防范。有的菜农会在下地窖之前将一只燃烧的蜡烛放入地窖底部,若蜡烛很快熄灭,则 (填“可以”或“不能”)马上进入地窖中取菜。导致蜡烛熄灭的生物学原因是 。
(5)农业生产中,合理密植是提高农作物产量的一项有效措施,其中蕴含的生物学原理是 。
2021年广东中考生物复习专练——专题8植物的呼吸作用和光合作用
参考答案与试题解析
一.选择题(共23小题)
1.【解答】解:A、气孔是植物体蒸腾失水的“门户”,也是植物体与外界进行气体交换的“窗口”,是a、b两种气体进出该植物叶片的结构,A正确;
B、若图中a、b分别表示二氧化碳和氧气,则M内正在进行的生命活动为光合作用,M代表的结构是叶绿体,B正确;
C、若b气体能使澄清石灰水变浑浊,则b气体为二氧化碳,则M代表的结构内正在进行呼吸作用,C正确;
D、若M代表的结构是线粒体,则该图表示细胞内正在进行呼吸作用,则该项生命活动过程中发生的能量变化是释放能量,D错误。
故选:D。
2.【解答】解:A、随种植密度的增加,呼吸作用强度增加,光合作用不增加,A点时,光合作用和呼吸作用强度相等,A正确;
B、由图可知叶面积指数过低和过高,都会影响光合作用强度,影响有机物的积累,因此在农业种植时,只有合理密植才能提高产量,B正确;
C、由图可知种植密度为m2时,光合作用强度和呼吸作用的强度差最大,植物体内积累的有机物最多,对农作物增产最有利。C错误;
D、由图可知种植密度在m4之后,呼吸作用占优势,影响有机物的积累,农作物将会减产,D正确。
故选:C。
3.【解答】解:绿色植物的光合作用完成了物质和能量的两个转化,一是物质转化:绿色植物通过光合作用把从外界吸收的二氧化碳和水合成有机物,一部分用来构建自己的身体,一部分为其他生物提供食物来源。同时放出氧气供生物呼吸利用。二是能量转化:是把光能转化成化学能储存在制造的有机物中。因此,萝卜中的有机物来自于叶肉细胞通过光合作用制造后贮存、运输到根中的。
故选:C。
4.【解答】解:A.中耕松土可以增加土壤中空气的含量,利于根的呼吸,利于农作物的生长,A正确。
B.北方地区的昼夜温差大,白天温度高,光合作用旺盛,制造的有机物多;夜间温度低呼吸作用弱,分解的有机物少,因此植物光合作用积累的有机物多于呼吸作用消耗的有机物,体内积累的有机物增多,B错误。
C.叶片是蒸腾作用的主要部位。移栽植物的根系或多或少的会有一定的破坏,吸水的能力会降低,因此在移栽植物时,往往要剪掉大量的枝叶,以降低蒸腾作用,减少水分的散失,避免移栽植物出现萎蔫现象,提高移栽植物的成活率,C正确。
D.大棚种植施农家肥,农家肥里的有机物会被分解者分解产生二氧化碳和水,为植物的光合作用提供原料,提高光合作用的强度,合成的有机物增加,有利于植物生长,D正确。
故选:B。
5.【解答】解:A、二氧化碳是光合作用的原料之一,“正其行,通其风”能使作物周围有充足的二氧化碳,利于光合作用,A正确;
B、植物根的呼吸作用需要的氧气,来自空气中,所以田间松土、及时排涝,有利于根的呼吸,促进根的生长,B错误;
C、移栽幼苗时根部总是带一个土坨是,为了保护根毛和幼根,提高成活率,C错误;
D、收获的小麦及时晾晒,可以减少小麦中的水分,抑制小麦的呼吸作用,D错误。
故选:A。
6.【解答】解:A.二氧化碳是光合作用的原料,增加二氧化碳的浓度,可以增强光合作用的速率,A正确。
B.夜晚降温可以减弱蔬菜的呼吸作用,不是增强呼吸作用,从而使有机物得到积累,B错误。
C.通过定量施肥实现蔬菜种植的自动化管理,可以提高光合作用的速率,提高产量,C正确。D.光是光合作用的条件,人体延长光照时间,可增强光合作用的速率,提高产量,D正确。
故选:B。
7.【解答】解:A、光合作用的实质是物质转化和能量转化。物质转化是指将无机物转化为有机物的过程,能量转化是指将光能转化为储存在有机物里的化学能的过程,A正确;
B、光合作用的条件是光照,场所是叶绿体,光合作用必须是含有叶绿体的活细胞在光下才能进行,而不是每个细胞就能进行光合作用,如根细胞,B错误;
C、绿色植物通过光合作用释放氧气,不断吸收大气中的二氧化碳,维持了生物圈中碳﹣氧的相对平衡,C正确;
D、光合作用把无机物转变成有机物(主要为淀粉),不仅用来构成植物体的本身,也为其它生物以及人类提供了食物来源,D正确。
故选:B。
8.【解答】解:花卉在夜间进行呼吸作用消耗氧气分解有机物产生二氧化碳和水,使卧室内的氧气减少,二氧化碳增多;人的呼吸作用也要消耗氧气,产生二氧化碳。这样人、花争氧,使卧室内的氧气过少,二氧化碳过多,不利于人体健康。
故选:D。
9.【解答】解:A、只有含有叶绿体的植物细胞才能进行光合作用,而不是所有的植物细胞都可以进行光合作用,A错误;
B、光合作用的原料是二氧化碳和水,条件是光,B错误;
C、合理密植是增加作物产量的重要措施。种植农作物时,如果过稀,使阳光照到地面,造成浪费,会减产;如果过密,植物叶片互相遮挡,不能充分进行光合作用,也会减产,所以应合理密植,C错误;
D、绿色植物进行光合作用制造有机物,为生物圈中其他生物提供了基本的食物来源,D正确。
故选:D。
10.【解答】解:A、呼吸作用是生物的共同特征,只有绿色植物能光合作用,则光合作用不是生物的共同特征,A错误;
B、植物在光下不仅进行光合作用,也进行呼吸作用,B错误;
C、绿色植物有叶绿体的细胞能进行光合作用,如叶表皮细胞不能进行光合作用,不是所有细胞都能进行光合作用,C错误;
D、光合作用产生的气体和呼吸作用需要的气体都是氧气,D正确。
故选:D。
11.【解答】解:水绵营养方式为自养,进行光合作用,释放出了氧气,氧气在缠绕成团的植物体之间积存,使一团水绵变轻,漂浮于水面,这样更有利于进行光合作用。
故选:A。
12.【解答】解:A、把手伸入未晒干的水稻堆感觉很温暖是由于进行呼吸作用释放出热量,故A不符合题意;
B、萌发的种子进行呼吸作用消耗氧释放出二氧化碳,能使石灰水变浑浊,B不符合题意;
C、植物的蒸腾作用是指植物体内的水以水蒸气的形式散发到大气中去的过程。水由液态到气态要吸收热量,因此在此过程中能带走植物体内的热量,降低植物体的温度,继而降低环境的温度,C符合题意;
D、在放置大量植物的卧室睡觉早晨起床会感觉没有精神,原因是植物在夜间进行呼吸作用产生大量的二氧化碳,D不符合题意。
故选:C。
13.【解答】解:①合理密植是充分利用光照,提高光照作用效率,①正确;
②光是光合作用的条件,延长光照时间,可以提高光合作用速率,②正确;
③提高大棚内的二氧化碳浓度,是增加光合作用的原料,从而提高光合作用速率,③正确;
④增加氧气浓度,农作物的呼吸作用增强,消耗的有机物增多,导致作物的产量下降,④错误;
⑤夜间降低温度,可以减弱呼吸作用,减少有机物的消耗,有利于有机物的积累,能增高产量,⑤正确。
故选:A。
14.【解答】解:A、绿色植物能进行光合作用制造有机物,是生物圈中的生产者,正确。
B、绿色植物能通过光合作用不断消耗大气中的二氧化碳,产生氧气,错误。
C、绿色植物能通过光合作用制造有机物,可以建造自身细胞,为自身提供物质和能量,正确。
D、叶肉细胞中的叶绿体是光合作用场所,正确。
故选:B。
15.【解答】解:绿色植物通过叶绿体,利用光能,把二氧化碳和水转化成储存能量的有机物,并且释放出氧气的过程,叫做光合作用。池塘水含有金鱼藻生活所需要的无机盐,有利于金鱼藻生存,金鱼藻在光下进行光合作用制造有机物释放氧气,利于小鱼呼吸。可见C正确。
故选:C。
16.【解答】解:A、光合作用吸收二氧化碳释放氧气,因此①过程均参与维持生物圈中的碳﹣氧平衡,A正确;
B、光合作用制造有机物,呼吸作用消耗有机物,因此生产上欲使小麦增产,应该需促进①过程同时抑制②过程而不是需同时促进①②过程,B错误;
C、①过程在光下下进行、②过程在光下与黑暗条件下都进行,而不是①②过程分别在光下与黑暗条件下进行,C错误;
D、光合作用的场所是叶绿体,呼吸作用的场所是线粒体,因此①过程在叶绿体中进行,②过程是在小麦细胞的线粒体上进行,D错误。
故选:A。
17.【解答】解:A、图甲A表示呼吸作用,B表示蒸腾作用,C表示光合作用。植物在在白天有光植物可以进行光合作用、呼吸作用和蒸腾作用,在夜晚因为无光故光合作用不能正常进行,只能进行呼吸作用和蒸腾作用,A错误。
B、光合作用的原料是二氧化碳和水,产物是有机物和氧,场所是叶绿体,条件是有光,把光能转化成化学能储存在有机物里面。光合作用必须在光下才能进行,图乙中曲线I只有在6~18点的白天进行,因此Ⅰ曲线表示光合作用;Ⅱ曲线表示呼吸作用,与图甲C中的生理活动相对应,B正确。
C、图甲中植物在黑暗环境中吸收的气体主要是氧气,在黑暗的环境中植物只进行呼吸作用,不进行光合作用,因此吸收氧气,释放二氧化碳,C错误。
D、移栽植物的根系或多或少的会有一定的破坏,吸水的能力会降低,因此在移栽植物时,往往要剪掉大量的枝叶,以降低蒸腾作用,减少水分的散失,避免移栽植物出现萎蔫现象,提高移栽植物的成活率。同时一般选择在阴天或傍晚时移栽,因为此时光照不强,会降低蒸腾作用,减少水的蒸发,利于移栽植物的成活。因此移栽植物时,在阴天和傍晚进行,主要是为了降低B蒸腾作用,D错误。
故选:B。
18.【解答】解:A、②④是叶片的表皮,具有保护作用,属于保护组织,A错误;
B、③叶肉,含有大量的叶绿体,能进行光合作用,是营养组织,B正确;
C、①是叶脉,属于输导组织,能够运输水分、无机盐和有机物,C正确;
D、⑤是气孔,是植物蒸腾失水的“门户”,也是气体交换的“窗口”,D正确。
故选:A。
19.【解答】解:粮油正常储存年限一般为小麦5年,稻谷和玉米3年。超过规定年限后,由于种子呼吸作用消耗了大量有机物,不能作为粮食出售。
故选:C。
20.【解答】解:A、若土壤板结不透气,将会影响根的呼吸作用,A正确;
B、一次施肥过多,会使土壤溶液浓度过高,大于植物细胞溶液的浓度,植物细胞失水,导致植物因失水而萎蔫;当情势比较严重时,会造成烧苗。B正确;
C、根尖成熟区吸收的水分主要用于蒸腾作用,C错误;
D、水稻和小麦都属于单子叶植物,营养物质储存在胚乳中,所以两者种子结构中的胚乳是人类食用的主要部分,D正确。
故选:C。
21.【解答】解:A、植物通过蒸腾作用能降低周围环境的温度,A符合题意;
B、被水淹的植物体,由于水把土壤中的空气排挤出土壤,造成土壤中缺氧,根部得不到足够的氧气进行呼吸作用,从而使根的生命活动减弱甚至死亡,B不符合题意;
C、白天光合作用强度强制造的有机物多晚上温度低呼吸作用弱。消耗的有机物少,积累的有机物就多。因为北方地区的昼夜温差要比南方地区大,白天光合作用强,夜间呼吸作用弱。分解有机物少,积累有机物多,苹果甜。所以北方地区比南方地区的苹果含糖量高。所以,我国北方地区所产的苹果比南方的苹果甜。C不符合题意;
D、受潮的谷堆呼吸作用旺盛,释放大量的能量,所以受潮的谷堆一段时间后会发热,D不符合题意。
故选:A。
22.【解答】解:呼吸作用指的是细胞内有机物在氧的参与下被分解成二氧化碳和水,同时释放能量的过程,一部分转化为热能。实质是:在氧气的参与下,分解有机物释放能量,供生物的各项生命活动利用。
故选:D。
23.【解答】解:绿色植物利用光提供的能量,在叶绿体中把二氧化碳和水合成淀粉等有机物,并且把光能转变成化学能,储存在有机物中的过程,称为光合作用。由题意可知,教室里的课桌主要是用木本植物做成的,这些木材中的物质构成主要来源于植物光合作用制造的有机物,而光合作用的原料是大气中的二氧化碳和土壤中的水。而土壤中的无机盐和有机物、空气中的氧气不参与有机物的制造,故选项D正确。
故选:D。
二.实验探究题(共1小题)
24.【解答】解:(1)装置从阴凉处移到阳光下,由于温度升高,呼吸作用加强,使瓶中的二氧化碳浓度加大,扩散到塑料罩内后,可使光合作用的原料大大的增加,光合作用得到了加强。
(2)在塑料罩内壁上出现小水珠,此装置排出了来自土壤中的水分的可能性,这些小水珠是植物的蒸腾作用通过叶片的气孔散失的水蒸气凝结而成的。
故答案为:(1)呼吸;二氧化碳;光合;(2)蒸腾;气孔
三.解答题(共6小题)
25.【解答】解:(1)植物的光合作用是植物在叶绿体里把二氧化碳和水合成有机物,释放氧气的过程。呼吸作用是在线粒体里把有机物分解成二氧化碳和水,释放能量的过程。气孔是蒸腾失水的门户,也是气体交换的窗口;植物吸收水的主要器官是根,根吸水的主要部位主要是根尖的成熟区,成熟区生有大量的根毛;所以绿色开花植物从环境中获取的水、无机盐、二氧化碳、氧气等物质主要通过根毛和气孔(填结构名称)进入植物体。这些物质在细胞内参与物质合成和分解,与之相关的主要生理过程是光合作用和呼吸作用。
(2)植物在生命活动中产生的物质如氧气、二氧化碳,以及植物吸收的大部分水,通过一定的结构散发到大气中,对维持生物圈的碳﹣氧平衡和水循环发挥着重要作用;
故答案为:(1)根;气孔;光合作用;呼吸作用;
(2)碳~氧平衡、水循环。
26.【解答】解:(1)水稻通过光合作用制造的有机物,能为人类提供食物和能量。
(2)导管是植物体内把根部吸收的水和无机盐由下而上输送到植株身体各处的管状结构。其中绝大部分通过蒸腾作用散失到环境中,可提高大气湿度,增加降水。
(3)线粒体是细胞内的能量转换器,可以分解有机物,释放能量,供生命活动需要。所以,水稻根细胞吸收无机盐等生命活动所需的能量来自根细胞的呼吸作用。
(4)影响植物光合作用的因素有:光照、二氧化碳的浓度等,所以在农业生产上,可以通过合理密植、间作套种等方法,提高产量。
故答案为:
(1)有机物
(2)根;导管;蒸腾
(3)呼吸;线粒体;二氧化碳; 水
(4)合理密植、合理灌溉、合理施肥
27.【解答】解:(1)叶片包括表皮、①叶肉、叶脉三部分。表皮上有气孔,是气体交换的窗口和水分散失的门户,蒸腾作用散失的水分主要通过气孔以气体状态散失到大气中。叶肉内含有大量的叶绿体,光合作用主要就是通过叶肉细胞中的叶绿体制造有机物(储存能量),产生氧气,所以叶肉是叶片的主要部分。
(2)绿色植物利用光提供的能量,在叶绿体中把二氧化碳和水合成了淀粉等有机物,并且把光能转化成化学能,储存在有机物中,这个过程就叫光合作用。可见进行光合作用需要二氧化碳和水,并释放出氧气,故叶片中的a和b分别代表二氧化碳和氧气。在这一过程中,绿色植物吸收[a],释放[b]有助于维持生物圈中的碳﹣氧平衡。
(3)植物体的生命活动所需要的能量主要来自于呼吸作用,呼吸作用的表达式:有机物+氧气→二氧化碳+水+能量,这一生理活动主要在细胞的线粒体内进行。
(4)植物制造的有机物通过叶脉中的筛管向下输送到茎和根,植物体从根吸收的水分,绝大部分以水蒸气的状态通过叶片上的[②]气孔散失到大气中,这一过程叫作蒸腾作用。在该过程中,水分和无机盐通过导管被运输到植物体的各个部分。
(5)叶片包括表皮、①叶肉、叶脉三部分。叶肉包括栅栏组织和海绵组织,栅栏组织排列紧密,包含着很多叶绿体,海绵组织排列疏松,内含叶绿体较少,树叶正面重背面轻,所以飘落地面的时候,背面常常向上,正面就朝下了。
故答案为:(1)叶肉;
(2)二氧化碳;氧气;
(3)有机物;线粒体;
(4)气孔;蒸腾;导管;
(5)因为树叶的正面细胞排列紧密,包含着很多叶绿体,背面细胞排列疏松,内含叶绿体较少,树叶正面重背面轻,所以飘落地面的时候,背面常常向上,正面就朝下了。
28.【解答】解:(1)光是植物进行光合作用的必要条件。图一实验中,A装置是黑色塑料袋,叶片不见光,不能进行光合作用,但可进行呼吸作用,产生大量二氧化碳,二氧化碳通入烧杯后,使澄清石灰水变浑浊;B装置是透明塑料袋,叶片能够进行光合作用,吸收二氧化碳,所以B装置不变浑浊。
(2)实验过程中,塑料袋内壁出现水珠的原因是图三所示的B蒸腾作用所致,叶片表皮的气孔是植物体蒸腾作用散失水分的门户,所以实验过程中,塑料袋内壁出现的水珠是植物体通过叶片上的气孔散失的。
(3)从图二可以推理出,一天中18点左右,植物进行了一天的光合作用,林间氧气浓度最高,这是适宜到林间锻炼的时间之一。
(4)③叶绿体是光合作用的场所,⑦线粒体是呼吸作用的场所,图四如果表示植物叶肉细胞结构模式图,该细胞含有两种能量转换器分别是③和⑦;
(5)农业生产中的合理密植是为了提高图三中生理活动C光合作用的效率。
故答案为:
(1)澄清石灰水变浑浊;不变浑浊;
(2)B蒸腾作用;气孔;
(3)18;
(4)③;⑦;
(5)C光合作用。
29.【解答】解:(1)图中的①⑤是叶片的上、下表皮,由一层排列紧密、无色透明的细胞构成,表皮细胞的外壁上有一层透明的、不易透水的角质层,表皮主要起保护作用,属于保护组织。
(2)图中⑦是气孔是气体交换的窗口,也是体内水分散失的门户。它是由成对的⑥保卫细胞构成,和其他表皮细胞相比,保卫细胞的细胞内有叶绿体,能进行光合作用。
(3)⑧叶肉包括②栅栏组织和③海绵组织。靠近①上表皮的叶肉细胞呈圆柱形,排列整齐,是栅栏组织,栅栏组织里有较多的叶绿体;接近下表皮的叶肉细胞形状不规则,排列疏松,是海绵组织,海绵组织细胞里含叶绿体较少,因此叶片正面颜色深、背面颜色浅. 叶绿素能够吸收光能,因此叶肉细胞中的叶绿体是进行光合作用的场所,此过程中制造的有机物通过图中④中的筛管运输到全身各处。
(4)叶绿素只有在有光的条件下才能形成。卷心大白菜外面的叶片见光,能够形成叶绿素,故颜色是绿色的;而包在里面的叶片不能够接收到阳光的照射,不能形成叶绿素,因而是黄白色的,说明叶绿素只有在光下才能合成。
故答案为:
(1)保护;
(2)体内水分散失;保卫细胞;叶绿体;
(3)栅栏;吸收;光合作用;筛;
(4)叶绿素只有在有光的条件下才能形成。卷心大白菜外面的叶片见光,能够形成叶绿素,故颜色是绿色的;而包在里面的叶片不能够接收到阳光的照射,不能形成叶绿素,因而是黄白色的。
30.【解答】解:(1)细胞膜相当于一层半透膜,外界环境的物质浓度大于膜内物质浓度时,即膜渗透压小于膜外渗透压时,细胞会失水收缩,之吸水膨胀;
(2)鱼缸长时间不换水,鱼的排泄物不能及时清理,排泄物中有机物大量堆积,使水体富营养化,有利于藻类大量生长繁殖,于是形成绿膜;
(3)阳天、傍晚气温低且水分从叶片蒸发出去,所以剪去部分枝叶并在天进行都可以降低蒸腾作用,利于移栽的成活率;
(4)蜡烛熄灭,说明氧气含量很低,人进去会有生命危险,不能进去;而氧气含量低,是蔬菜呼吸作用消耗氧气的原因;
(5)合理密植是增加单位面积中量的有效途径,其主要作用在于它可以充分发挥土、肥、水光、气 热的效能,然后通过调节农作物单位面积内个体与群体之间的关系。使个体发育健壮、群体生长协调.最后达到高户的目的。
故答案为:
(1)变大;
(2)水体富营养化,藻类大量繁殖;
(3)降低蒸腾作用;
(4)不能;地窖中蔬菜呼吸作用吸收氧气,产生二氧化碳;
(5)使用适当密植方式让植物通过光合作用充分利用光能,从而提高光合作用的效率和产量。
方法
主要原理
①
正其行,通其风
能增加二氧化碳浓度,提高光合作用强度
②
及时排涝
保证根对二氧化碳的需求,进行正常的光合作用
③
带土移栽花草
降低蒸腾作用,减少水分散失,提高成活率
④
及时晾晒收获的小麦
促进呼吸作用,延长贮藏时间
初中生物中考复习 考点10 绿色植物的呼吸作用(考点专练)-备战2021年中考生物考点微专题: 这是一份初中生物中考复习 考点10 绿色植物的呼吸作用(考点专练)-备战2021年中考生物考点微专题,共13页。试卷主要包含了呼吸作用的实质是等内容,欢迎下载使用。
2022年广东省中考生物复习专练——专题13动物的行为和运动解析版: 这是一份2022年广东省中考生物复习专练——专题13动物的行为和运动解析版,共21页。
2021年广东中考生物复习专练——专题17人体健康: 这是一份2021年广东中考生物复习专练——专题17人体健康,共23页。